• 文献检索
  • 文档翻译
  • 深度研究
  • 学术资讯
  • Suppr Zotero 插件Zotero 插件
  • 邀请有礼
  • 套餐&价格
  • 历史记录
应用&插件
Suppr Zotero 插件Zotero 插件浏览器插件Mac 客户端Windows 客户端微信小程序
定价
高级版会员购买积分包购买API积分包
服务
文献检索文档翻译深度研究API 文档MCP 服务
关于我们
关于 Suppr公司介绍联系我们用户协议隐私条款
关注我们

Suppr 超能文献

核心技术专利:CN118964589B侵权必究
粤ICP备2023148730 号-1Suppr @ 2026

文献检索

告别复杂PubMed语法,用中文像聊天一样搜索,搜遍4000万医学文献。AI智能推荐,让科研检索更轻松。

立即免费搜索

文件翻译

保留排版,准确专业,支持PDF/Word/PPT等文件格式,支持 12+语言互译。

免费翻译文档

深度研究

AI帮你快速写综述,25分钟生成高质量综述,智能提取关键信息,辅助科研写作。

立即免费体验

骨髓间充质干细胞来源的细胞外囊泡含有 miR-181d,通过抑制 KLF6 和 NF-κB 信号通路来保护大鼠免受肾纤维化。

Bone marrow mesenchymal stem cell-derived extracellular vesicles containing miR-181d protect rats against renal fibrosis by inhibiting KLF6 and the NF-κB signaling pathway.

机构信息

Surgery Department of Traditional Chinese Medicine, The Affiliated People's Hospital of Fujian University of Traditional Chinese Medicine (The People's Hospital of Fujian Province), 350004, Fuzhou, PR China.

Department of Physical Education, Minjiang University, 350108, Fuzhou, PR China.

出版信息

Cell Death Dis. 2022 Jun 7;13(6):535. doi: 10.1038/s41419-022-04875-w.

DOI:10.1038/s41419-022-04875-w
PMID:35672285
原文链接:https://pmc.ncbi.nlm.nih.gov/articles/PMC9174332/
Abstract

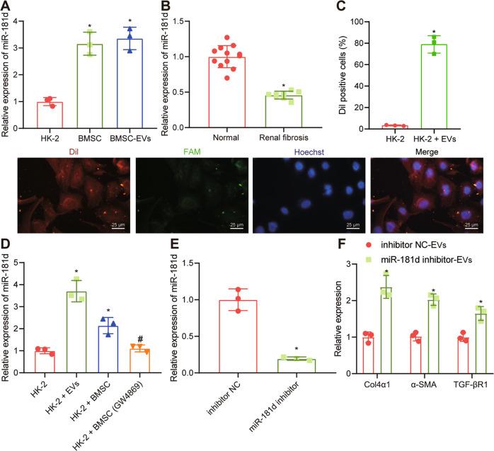
Recent studies have investigated the ability of extracellular vesicles (EVs) in regulating neighboring cells by transferring signaling molecules, such as microRNAs (miRs) in renal fibrosis. EVs released by bone marrow mesenchymal stem cells (BMSCs) contain miR-181d, which may represent a potential therapy for renal fibrosis. miR-181d has been speculated to regulate Krüppel-like factor 6 (KLF6), which activates the nuclear factor-kappa B (NF-κB) signaling pathway. Luciferase assays were performed to confirm the relationship between miR-181d and KLF6. Gain- and loss-of-function studies in vivo and in vitro were performed to assess the effect of BMSC-derived EVs (BMSC-EVs), which contained miR-181d, on KLF6, NF-κB, and renal fibrosis. Transforming growth factor-β (TGF-β)-induced renal tubular epithelial HK-2 cells were treated with EVs derived from BMSCs followed by evaluation of collagen type IV α1 (Col4α1), Collagen I and α-smooth muscle actin (α-SMA) as indicators of the extent of renal fibrosis. Renal fibrosis was induced in rats by unilateral ureteral obstruction (UUO) followed by the subsequent analysis of fibrotic markers. BMSC-EVs had higher miR-181d expression. Overexpression of miR-181d correlated with a decrease in KLF6 expression as well as the levels of IκBα phosphorylation, α-SMA, Col4α1, TGF-βR1 and collagen I in HK-2 cells. In vivo, treatment with miR-181d-containing BMSC-derived EVs was able to restrict the progression of fibrosis in UUO-induced rats. Together, BMSC-EVs suppress fibrosis in vitro and in vivo by delivering miR-181d to neighboring cells, where it targets KLF6 and inhibits the NF-κB signaling pathway.

摘要

最近的研究已经探讨了细胞外囊泡(EVs)通过转移信号分子(如肾纤维化中的 microRNAs(miRs))来调节邻近细胞的能力。骨髓间充质干细胞(BMSCs)释放的 EVs 包含 miR-181d,这可能代表了肾纤维化的一种潜在治疗方法。miR-181d 被推测可以调节 Krüppel 样因子 6(KLF6),从而激活核因子-κB(NF-κB)信号通路。荧光素酶测定用于证实 miR-181d 与 KLF6 之间的关系。体内和体外的增益和失能研究用于评估含有 miR-181d 的 BMSC 衍生 EV(BMSC-EVs)对 KLF6、NF-κB 和肾纤维化的影响。转化生长因子-β(TGF-β)诱导的肾小管上皮细胞 HK-2 细胞用 BMSC 衍生的 EV 处理,然后评估胶原蛋白类型 IV α1(Col4α1)、胶原蛋白 I 和 α-平滑肌肌动蛋白(α-SMA)作为肾纤维化程度的指标。单侧输尿管梗阻(UUO)诱导大鼠肾纤维化,随后分析纤维化标志物。BMSC-EVs 具有更高的 miR-181d 表达。miR-181d 的过表达与 KLF6 表达的降低以及 HK-2 细胞中 IκBα 磷酸化、α-SMA、Col4α1、TGF-βR1 和胶原蛋白 I 的水平相关。在体内,用含有 miR-181d 的 BMSC 衍生 EV 治疗能够限制 UUO 诱导的大鼠纤维化的进展。总之,BMSC-EVs 通过将 miR-181d 递送至邻近细胞来抑制体外和体内的纤维化,在邻近细胞中,miR-181d 靶向 KLF6 并抑制 NF-κB 信号通路。

https://cdn.ncbi.nlm.nih.gov/pmc/blobs/6962/9174332/8216893e8503/41419_2022_4875_Fig6_HTML.jpg
https://cdn.ncbi.nlm.nih.gov/pmc/blobs/6962/9174332/ace681fdd4ae/41419_2022_4875_Fig1_HTML.jpg
https://cdn.ncbi.nlm.nih.gov/pmc/blobs/6962/9174332/79555d92efd5/41419_2022_4875_Fig2_HTML.jpg
https://cdn.ncbi.nlm.nih.gov/pmc/blobs/6962/9174332/4cd50ab027e0/41419_2022_4875_Fig3_HTML.jpg
https://cdn.ncbi.nlm.nih.gov/pmc/blobs/6962/9174332/e35b6feab501/41419_2022_4875_Fig4_HTML.jpg
https://cdn.ncbi.nlm.nih.gov/pmc/blobs/6962/9174332/eee99aa2668a/41419_2022_4875_Fig5_HTML.jpg
https://cdn.ncbi.nlm.nih.gov/pmc/blobs/6962/9174332/8216893e8503/41419_2022_4875_Fig6_HTML.jpg
https://cdn.ncbi.nlm.nih.gov/pmc/blobs/6962/9174332/ace681fdd4ae/41419_2022_4875_Fig1_HTML.jpg
https://cdn.ncbi.nlm.nih.gov/pmc/blobs/6962/9174332/79555d92efd5/41419_2022_4875_Fig2_HTML.jpg
https://cdn.ncbi.nlm.nih.gov/pmc/blobs/6962/9174332/4cd50ab027e0/41419_2022_4875_Fig3_HTML.jpg
https://cdn.ncbi.nlm.nih.gov/pmc/blobs/6962/9174332/e35b6feab501/41419_2022_4875_Fig4_HTML.jpg
https://cdn.ncbi.nlm.nih.gov/pmc/blobs/6962/9174332/eee99aa2668a/41419_2022_4875_Fig5_HTML.jpg
https://cdn.ncbi.nlm.nih.gov/pmc/blobs/6962/9174332/8216893e8503/41419_2022_4875_Fig6_HTML.jpg

相似文献

1
Bone marrow mesenchymal stem cell-derived extracellular vesicles containing miR-181d protect rats against renal fibrosis by inhibiting KLF6 and the NF-κB signaling pathway.骨髓间充质干细胞来源的细胞外囊泡含有 miR-181d,通过抑制 KLF6 和 NF-κB 信号通路来保护大鼠免受肾纤维化。
Cell Death Dis. 2022 Jun 7;13(6):535. doi: 10.1038/s41419-022-04875-w.
2
Extracellular vesicles produced by bone marrow mesenchymal stem cells attenuate renal fibrosis, in part by inhibiting the RhoA/ROCK pathway, in a UUO rat model.骨髓间充质干细胞分泌的细胞外囊泡通过抑制 RhoA/ROCK 通路减轻 UUO 大鼠模型的肾纤维化。
Stem Cell Res Ther. 2020 Jun 26;11(1):253. doi: 10.1186/s13287-020-01767-8.
3
Protective effect of miRNA-containing extracellular vesicles derived from mesenchymal stromal cells of old rats on renal function in chronic kidney disease.老年大鼠间充质基质细胞来源的含 miRNA 的细胞外囊泡对慢性肾脏病肾功能的保护作用。
Stem Cell Res Ther. 2020 Jul 8;11(1):274. doi: 10.1186/s13287-020-01792-7.
4
Mesenchymal stem cell-derived extracellular vesicles suppress the fibroblast proliferation by downregulating FZD6 expression in fibroblasts via micrRNA-29b-3p in idiopathic pulmonary fibrosis.间质干细胞衍生的细胞外囊泡通过 miR-29b-3p 下调成纤维细胞中 FZD6 的表达抑制特发性肺纤维化中成纤维细胞的增殖。
J Cell Physiol. 2020 Nov;235(11):8613-8625. doi: 10.1002/jcp.29706. Epub 2020 Jun 17.
5
Hepatoma Cell-Derived Extracellular Vesicles Promote Liver Cancer Metastasis by Inducing the Differentiation of Bone Marrow Stem Cells Through microRNA-181d-5p and the FAK/Src Pathway.肝癌细胞衍生的细胞外囊泡通过微小RNA-181d-5p和FAK/Src信号通路诱导骨髓干细胞分化促进肝癌转移。
Front Cell Dev Biol. 2021 May 28;9:607001. doi: 10.3389/fcell.2021.607001. eCollection 2021.
6
MicroRNA-15b shuttled by bone marrow mesenchymal stem cell-derived extracellular vesicles binds to WWP1 and promotes osteogenic differentiation.骨髓间充质干细胞来源的细胞外囊泡运载的 microRNA-15b 与 WWPI 结合促进成骨分化。
Arthritis Res Ther. 2020 Nov 16;22(1):269. doi: 10.1186/s13075-020-02316-7.
7
Bone mesenchymal stem cell-derived extracellular vesicles deliver microRNA-23b to alleviate spinal cord injury by targeting toll-like receptor TLR4 and inhibiting NF-κB pathway activation.骨髓间充质干细胞来源的细胞外囊泡通过靶向 Toll 样受体 TLR4 并抑制 NF-κB 通路激活来递送 microRNA-23b,从而缓解脊髓损伤。
Bioengineered. 2021 Dec;12(1):8157-8172. doi: 10.1080/21655979.2021.1977562.
8
microRNA-148a-3p in extracellular vesicles derived from bone marrow mesenchymal stem cells suppresses SMURF1 to prevent osteonecrosis of femoral head.骨髓间充质干细胞来源的细胞外囊泡中的 microRNA-148a-3p 抑制 SMURF1 以防止股骨头坏死。
J Cell Mol Med. 2020 Oct;24(19):11512-11523. doi: 10.1111/jcmm.15766. Epub 2020 Sep 1.
9
MicroRNA-302b mitigates renal fibrosis via inhibiting TGF-β/Smad pathway activation.微小 RNA-302b 通过抑制 TGF-β/Smad 通路激活减轻肾脏纤维化。
Braz J Med Biol Res. 2021 Jan 25;54(3):e9206. doi: 10.1590/1414-431X20209206. eCollection 2021.
10
Micro-vesicles from mesenchymal stem cells over-expressing miR-34a inhibit transforming growth factor-β1-induced epithelial-mesenchymal transition in renal tubular epithelial cells in vitro.间充质干细胞来源的微小囊泡过表达 miR-34a 抑制转化生长因子-β1 诱导的肾小管上皮细胞上皮-间充质转化。
Chin Med J (Engl). 2020 Apr 5;133(7):800-807. doi: 10.1097/CM9.0000000000000720.

引用本文的文献

1
Systematic review of extracellular vesicle-derived microRNAs involved in organ fibrosis: implications for arthrofibrosis therapy.参与器官纤维化的细胞外囊泡衍生微小RNA的系统评价:对关节纤维化治疗的意义
J Transl Med. 2025 Jul 17;23(1):802. doi: 10.1186/s12967-025-06810-x.
2
hBMSC-EVs alleviate weightlessness-induced skeletal muscle atrophy by suppressing oxidative stress and inflammation.人骨髓间充质干细胞外泌体通过抑制氧化应激和炎症来减轻失重诱导的骨骼肌萎缩。
Stem Cell Res Ther. 2025 Feb 4;16(1):46. doi: 10.1186/s13287-025-04175-y.
3
Hitting the target: cell signaling pathways modulation by extracellular vesicles.

本文引用的文献

1
Extracellular vesicles produced by bone marrow mesenchymal stem cells attenuate renal fibrosis, in part by inhibiting the RhoA/ROCK pathway, in a UUO rat model.骨髓间充质干细胞分泌的细胞外囊泡通过抑制 RhoA/ROCK 通路减轻 UUO 大鼠模型的肾纤维化。
Stem Cell Res Ther. 2020 Jun 26;11(1):253. doi: 10.1186/s13287-020-01767-8.
2
MiR-181d-5p Targets KLF6 to Improve Ischemia/Reperfusion-Induced AKI Through Effects on Renal Function, Apoptosis, and Inflammation.微小RNA-181d-5p通过影响肾功能、细胞凋亡和炎症反应,靶向KLF6改善缺血/再灌注诱导的急性肾损伤。
Front Physiol. 2020 May 27;11:510. doi: 10.3389/fphys.2020.00510. eCollection 2020.
3
命中目标:细胞外囊泡对细胞信号通路的调控
Extracell Vesicles Circ Nucl Acids. 2024 Sep 24;5(3):527-552. doi: 10.20517/evcna.2024.16. eCollection 2024.
4
Frontier role of extracellular vesicles in kidney disease.细胞外囊泡在肾脏疾病中的前沿作用。
J Nanobiotechnology. 2024 Sep 20;22(1):583. doi: 10.1186/s12951-024-02852-3.
5
Targeting Reprogrammed Cancer-Associated Fibroblasts with Engineered Mesenchymal Stem Cell Extracellular Vesicles for Pancreatic Cancer Treatment.利用工程化间充质干细胞外泌体靶向重编程的癌症相关成纤维细胞用于胰腺癌治疗
Biomater Res. 2024 Aug 2;28:0050. doi: 10.34133/bmr.0050. eCollection 2024.
6
Advances in the application of extracellular vesicles derived from three-dimensional culture of stem cells.三维培养干细胞来源的细胞外囊泡的应用进展。
J Nanobiotechnology. 2024 May 1;22(1):215. doi: 10.1186/s12951-024-02455-y.
7
Exosomal miR-223-3p from bone marrow mesenchymal stem cells targets HDAC2 to downregulate STAT3 phosphorylation to alleviate HBx-induced ferroptosis in podocytes.来自骨髓间充质干细胞的外泌体miR-223-3p靶向HDAC2以下调STAT3磷酸化,从而减轻HBx诱导的足细胞铁死亡。
Front Pharmacol. 2024 Feb 20;15:1327149. doi: 10.3389/fphar.2024.1327149. eCollection 2024.
8
Circulating non-coding RNAs in chronic kidney disease and its complications.循环非编码 RNA 在慢性肾脏病及其并发症中的作用。
Nat Rev Nephrol. 2023 Sep;19(9):573-586. doi: 10.1038/s41581-023-00725-w. Epub 2023 Jun 7.
9
Potential targets and mechanisms of photobiomodulation for spinal cord injury.脊髓损伤光生物调节的潜在靶点和机制
Neural Regen Res. 2023 Aug;18(8):1782-1788. doi: 10.4103/1673-5374.361534.
10
Extracellular Vesicles from NMN Preconditioned Mesenchymal Stem Cells Ameliorated Myocardial Infarction via miR-210-3p Promoted Angiogenesis.NMN 预处理间充质干细胞来源的细胞外囊泡通过 miR-210-3p 促进血管生成改善心肌梗死。
Stem Cell Rev Rep. 2023 May;19(4):1051-1066. doi: 10.1007/s12015-022-10499-6. Epub 2023 Jan 25.
Involvement of hydrogen sulfide in the progression of renal fibrosis.
硫化氢在肾纤维化进展中的作用。
Chin Med J (Engl). 2019 Dec 5;132(23):2872-2880. doi: 10.1097/CM9.0000000000000537.
4
Rat Mesenchymal Stromal Cell Sheets Suppress Renal Fibrosis via Microvascular Protection.鼠间质基质细胞片通过微血管保护抑制肾纤维化。
Stem Cells Transl Med. 2019 Dec;8(12):1330-1341. doi: 10.1002/sctm.19-0113. Epub 2019 Nov 1.
5
Sphingosine kinase 1 inhibition decreases the epithelial-mesenchymal transition and ameliorates renal fibrosis via modulating NF-κB signaling.鞘氨醇激酶1抑制通过调节核因子κB信号传导减少上皮-间质转化并改善肾纤维化。
Am J Transl Res. 2019 Sep 15;11(9):5879-5887. eCollection 2019.
6
Renal transplant patients with preformed anti-HLA antibodies: early biopsy findings and clinical outcomes.具有预先形成的抗HLA抗体的肾移植受者:早期活检结果及临床结局
J Bras Nefrol. 2019 Sep 12;42(2):201-210. doi: 10.1590/2175-8239-JBN-2018-0244.
7
Extracellular Vesicles: Opportunities and Challenges for the Treatment of Renal Fibrosis.细胞外囊泡:治疗肾纤维化的机遇与挑战。
Adv Exp Med Biol. 2019;1165:693-709. doi: 10.1007/978-981-13-8871-2_34.
8
microRNA-328 in exosomes derived from M2 macrophages exerts a promotive effect on the progression of pulmonary fibrosis via FAM13A in a rat model.在大鼠模型中,源自M2巨噬细胞的外泌体中的微小RNA-328通过FAM13A对肺纤维化进展发挥促进作用。
Exp Mol Med. 2019 Jun 4;51(6):1-16. doi: 10.1038/s12276-019-0255-x.
9
Tumor Mesenchymal Stromal Cells Regulate Cell Migration of Atypical Teratoid Rhabdoid Tumor through Exosome-Mediated miR155/SMARCA4 Pathway.肿瘤间充质基质细胞通过外泌体介导的miR155/SMARCA4通路调控非典型畸胎样横纹肌样瘤的细胞迁移
Cancers (Basel). 2019 May 24;11(5):720. doi: 10.3390/cancers11050720.
10
MicroRNA‑181 exerts an inhibitory role during renal fibrosis by targeting early growth response factor‑1 and attenuating the expression of profibrotic markers.微小 RNA-181 通过靶向早期生长反应因子-1 并抑制致纤维化标志物的表达,在肾纤维化中发挥抑制作用。
Mol Med Rep. 2019 Apr;19(4):3305-3313. doi: 10.3892/mmr.2019.9964. Epub 2019 Feb 18.