Orofacial Sciences Department, School of Dentistry, University of California, San Francisco (UCSF), San Francisco, CA, USA.
Department of Periodontology, Hospital of Stomatology, Guanghua School of Stomatology, Sun Yat-sen University, Guangdong Provincial Key Laboratory of Stomatology, Guangzhou, China.
NPJ Biofilms Microbiomes. 2022 Jun 7;8(1):45. doi: 10.1038/s41522-022-00307-x.
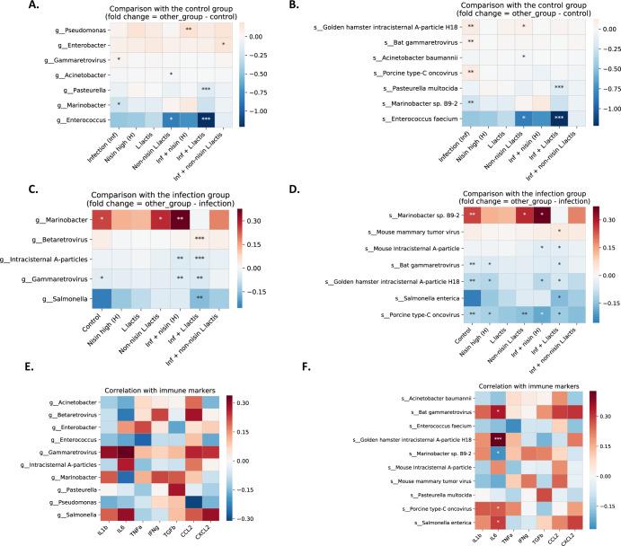
Dysbiosis of the oral microbiome mediates chronic periodontal disease. Realignment of microbial dysbiosis towards health may prevent disease. Treatment with antibiotics and probiotics can modulate the microbial, immunological, and clinical landscape of periodontal disease with some success. Antibacterial peptides or bacteriocins, such as nisin, and a nisin-producing probiotic, Lactococcus lactis, have not been examined in this context, yet warrant examination because of their biomedical benefits in eradicating biofilms and pathogenic bacteria, modulating immune mechanisms, and their safety profile in humans. This study's goal was to examine the potential for nisin and a nisin-producing probiotic to abrogate periodontal bone loss, the host inflammatory response, and changes in oral microbiome composition in a polymicrobial mouse model of periodontal disease. Nisin and a nisin-producing Lactococcus lactis probiotic significantly decreased the levels of several periodontal pathogens, alveolar bone loss, and the oral and systemic inflammatory host response. Surprisingly, nisin and/or the nisin-producing L. lactis probiotic enhanced the population of fibroblasts and osteoblasts despite the polymicrobial infection. Nisin mediated human periodontal ligament cell proliferation dose-dependently by increasing the proliferation marker, Ki-67. Nisin and probiotic treatment significantly shifted the oral microbiome towards the healthy control state; health was associated with Proteobacteria, whereas 3 retroviruses were associated with disease. Disease-associated microbial species were correlated with IL-6 levels. Nisin or nisin-producing probiotic's ability to shift the oral microbiome towards health, mitigate periodontal destruction and the host immune response, and promote a novel proliferative phenotype in reparative connective tissue cells, addresses key aspects of the pathogenesis of periodontal disease and reveals a new biomedical application for nisin in treatment of periodontitis and reparative medicine.
口腔微生物组失调介导慢性牙周病。微生物失调向健康方向的重新调整可能预防疾病。抗生素和益生菌治疗可以在一定程度上调节牙周病的微生物、免疫和临床状况。抗菌肽或细菌素,如乳链菌肽,以及产乳链菌肽的益生菌乳酸乳球菌,尚未在这种情况下进行检查,但由于它们在根除生物膜和病原菌、调节免疫机制以及在人类中的安全特性方面具有生物医学益处,因此值得研究。本研究的目的是研究乳链菌肽和产乳链菌肽益生菌在牙周病多微生物小鼠模型中消除牙周骨丢失、宿主炎症反应和口腔微生物组组成变化的潜力。乳链菌肽和产乳链菌肽益生菌显著降低了几种牙周病病原体、牙槽骨丢失以及口腔和全身炎症宿主反应的水平。令人惊讶的是,尽管存在多微生物感染,乳链菌肽和/或产乳链菌肽益生菌增强了成纤维细胞和骨细胞的数量。乳链菌肽通过增加增殖标志物 Ki-67 来介导人牙周韧带细胞的增殖。乳链菌肽和益生菌治疗显著地将口腔微生物组向健康对照状态转移;健康与变形菌门有关,而 3 种逆转录病毒与疾病有关。与疾病相关的微生物种类与 IL-6 水平相关。乳链菌肽或产乳链菌肽益生菌将口腔微生物组向健康方向转移、减轻牙周破坏和宿主免疫反应以及促进修复性结缔组织细胞的新型增殖表型的能力,解决了牙周病发病机制的关键方面,并揭示了乳链菌肽在治疗牙周炎和修复医学中的新的生物医学应用。