• 文献检索
  • 文档翻译
  • 深度研究
  • 学术资讯
  • Suppr Zotero 插件Zotero 插件
  • 邀请有礼
  • 套餐&价格
  • 历史记录
应用&插件
Suppr Zotero 插件Zotero 插件浏览器插件Mac 客户端Windows 客户端微信小程序
定价
高级版会员购买积分包购买API积分包
服务
文献检索文档翻译深度研究API 文档MCP 服务
关于我们
关于 Suppr公司介绍联系我们用户协议隐私条款
关注我们

Suppr 超能文献

核心技术专利:CN118964589B侵权必究
粤ICP备2023148730 号-1Suppr @ 2026

文献检索

告别复杂PubMed语法,用中文像聊天一样搜索,搜遍4000万医学文献。AI智能推荐,让科研检索更轻松。

立即免费搜索

文件翻译

保留排版,准确专业,支持PDF/Word/PPT等文件格式,支持 12+语言互译。

免费翻译文档

深度研究

AI帮你快速写综述,25分钟生成高质量综述,智能提取关键信息,辅助科研写作。

立即免费体验

0.5%罗哌卡因的筋膜下浸润而非 0.25%罗哌卡因的筋膜下浸润会加重大鼠手术切开腹肌的损伤和炎症。

Subfascial infiltration of 0.5% ropivacaine, but not 0.25% ropivacaine, exacerbates damage and inflammation in surgically incised abdominal muscles of rats.

机构信息

Department of Anesthesiology and Resuscitology, Shinshu University School of Medicine, Matsumoto City, Nagano, 390-8621, Japan.

出版信息

Sci Rep. 2022 Jun 7;12(1):9409. doi: 10.1038/s41598-022-13628-w.

DOI:10.1038/s41598-022-13628-w
PMID:35672375
原文链接:https://pmc.ncbi.nlm.nih.gov/articles/PMC9174254/
Abstract

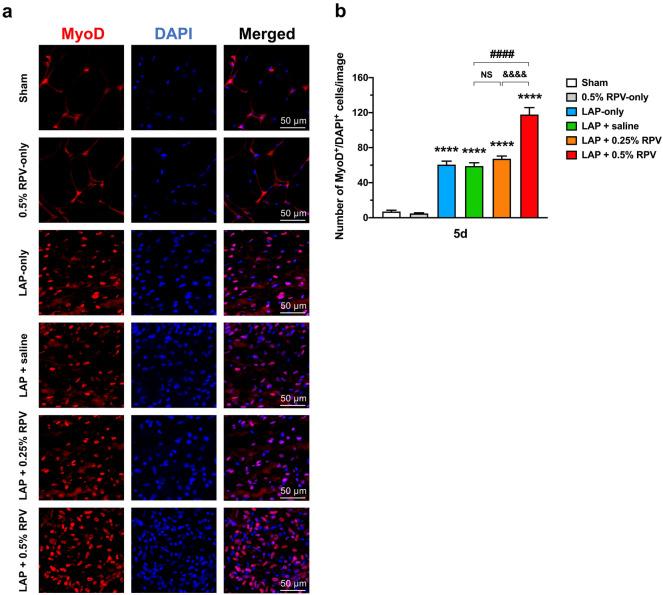
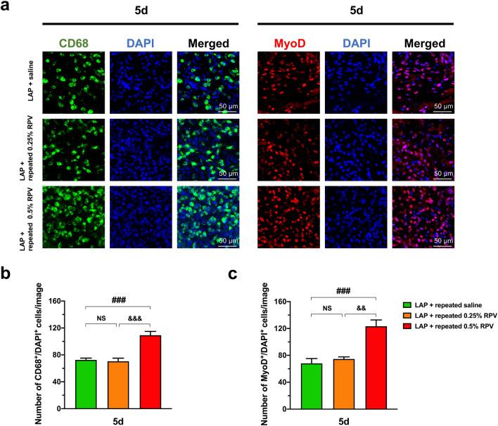
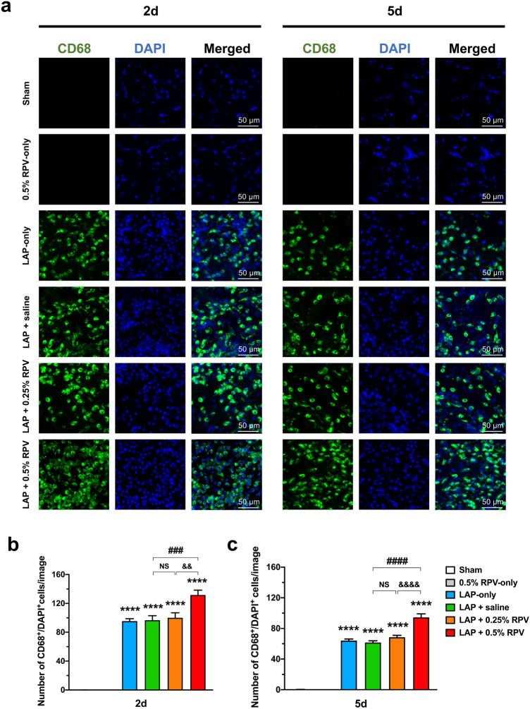
Ropivacaine-induced myotoxicity in surgically incised muscles has not been fully investigated. We evaluated the effects of infiltration anesthesia with ropivacaine on damage, inflammation and regeneration in the incised muscles of rats undergoing laparotomy. Ropivacaine or saline was infiltrated below the muscle fascia over the incised muscles. Pain-related behaviors and histological muscle damage were assessed. Macrophage infiltration at days 2 and 5 and proliferation of satellite cells at day 5 were detected by CD68 and MyoD immunostaining, respectively. Pain-related behaviors were inhibited by 0.25% and 0.5% of ropivacaine for 2 h after surgery. Single infiltration of 0.5% ropivacaine did not induce injury in intact muscles without incision, but single and repeated infiltration of 0.5% ropivacaine significantly augmented laparotomy-induced muscle injury and increased the numbers of CD68-positve macrophages and MyoD-positive cells compared to those in rats with infiltration of saline or 0.25% ropivacaine. In contrast, there were no significant differences in them between rats with saline infusion and rats with 0.25% ropivacaine infiltration. In conclusion, single or repeated subfascial infiltration of 0.25% ropivacaine can be used without exacerbating the damage and inflammation in surgically incised muscles, but the use of 0.5% ropivacaine may be a concern because of potentially increased muscle damage.

摘要

罗哌卡因诱导的切开肌肉肌毒性尚未得到充分研究。我们评估了腹剖术时在切开肌肉下的肌筋膜内浸润麻醉罗哌卡因对损伤、炎症和再生的影响。罗哌卡因或生理盐水浸润于切开的肌肉筋膜下。通过 CD68 和 MyoD 免疫染色分别检测术后第 2 天和第 5 天的巨噬细胞浸润和卫星细胞增殖。术后 2 小时,0.25%和 0.5%的罗哌卡因抑制与疼痛相关的行为。单一浸润 0.5%的罗哌卡因不会引起未切开的完整肌肉的损伤,但单一和重复浸润 0.5%的罗哌卡因显著增加了剖腹术引起的肌肉损伤,并增加了 CD68 阳性巨噬细胞和 MyoD 阳性细胞的数量,与生理盐水或 0.25%罗哌卡因浸润的大鼠相比。相比之下,生理盐水输注大鼠和 0.25%罗哌卡因浸润大鼠之间在它们之间没有显著差异。总之,单一或重复的筋膜下浸润 0.25%的罗哌卡因可以在不加重切开肌肉损伤和炎症的情况下使用,但使用 0.5%的罗哌卡因可能会引起关注,因为可能会增加肌肉损伤。

https://cdn.ncbi.nlm.nih.gov/pmc/blobs/5796/9174254/2098cecece56/41598_2022_13628_Fig8_HTML.jpg
https://cdn.ncbi.nlm.nih.gov/pmc/blobs/5796/9174254/98292f99ceb3/41598_2022_13628_Fig1_HTML.jpg
https://cdn.ncbi.nlm.nih.gov/pmc/blobs/5796/9174254/875fa00b6af6/41598_2022_13628_Fig2_HTML.jpg
https://cdn.ncbi.nlm.nih.gov/pmc/blobs/5796/9174254/3ce38d43bd94/41598_2022_13628_Fig3_HTML.jpg
https://cdn.ncbi.nlm.nih.gov/pmc/blobs/5796/9174254/b5f3b830acde/41598_2022_13628_Fig4_HTML.jpg
https://cdn.ncbi.nlm.nih.gov/pmc/blobs/5796/9174254/00d30900e6ae/41598_2022_13628_Fig5_HTML.jpg
https://cdn.ncbi.nlm.nih.gov/pmc/blobs/5796/9174254/49afbf7b0390/41598_2022_13628_Fig6_HTML.jpg
https://cdn.ncbi.nlm.nih.gov/pmc/blobs/5796/9174254/3147fb254d80/41598_2022_13628_Fig7_HTML.jpg
https://cdn.ncbi.nlm.nih.gov/pmc/blobs/5796/9174254/2098cecece56/41598_2022_13628_Fig8_HTML.jpg
https://cdn.ncbi.nlm.nih.gov/pmc/blobs/5796/9174254/98292f99ceb3/41598_2022_13628_Fig1_HTML.jpg
https://cdn.ncbi.nlm.nih.gov/pmc/blobs/5796/9174254/875fa00b6af6/41598_2022_13628_Fig2_HTML.jpg
https://cdn.ncbi.nlm.nih.gov/pmc/blobs/5796/9174254/3ce38d43bd94/41598_2022_13628_Fig3_HTML.jpg
https://cdn.ncbi.nlm.nih.gov/pmc/blobs/5796/9174254/b5f3b830acde/41598_2022_13628_Fig4_HTML.jpg
https://cdn.ncbi.nlm.nih.gov/pmc/blobs/5796/9174254/00d30900e6ae/41598_2022_13628_Fig5_HTML.jpg
https://cdn.ncbi.nlm.nih.gov/pmc/blobs/5796/9174254/49afbf7b0390/41598_2022_13628_Fig6_HTML.jpg
https://cdn.ncbi.nlm.nih.gov/pmc/blobs/5796/9174254/3147fb254d80/41598_2022_13628_Fig7_HTML.jpg
https://cdn.ncbi.nlm.nih.gov/pmc/blobs/5796/9174254/2098cecece56/41598_2022_13628_Fig8_HTML.jpg

相似文献

1
Subfascial infiltration of 0.5% ropivacaine, but not 0.25% ropivacaine, exacerbates damage and inflammation in surgically incised abdominal muscles of rats.0.5%罗哌卡因的筋膜下浸润而非 0.25%罗哌卡因的筋膜下浸润会加重大鼠手术切开腹肌的损伤和炎症。
Sci Rep. 2022 Jun 7;12(1):9409. doi: 10.1038/s41598-022-13628-w.
2
Peripheral Nerve Block Facilitates Acute Inflammatory Responses Induced by Surgical Incision in Mice.外周神经阻滞促进小鼠手术切口诱导的急性炎症反应。
Reg Anesth Pain Med. 2016 Sep-Oct;41(5):593-600. doi: 10.1097/AAP.0000000000000458.
3
Effect of local anaesthetic infiltration with bupivacaine and ropivacaine on wound healing: a placebo-controlled study.布比卡因和罗哌卡因局部麻醉浸润对伤口愈合的影响:一项安慰剂对照研究。
Int Wound J. 2014 Aug;11(4):379-85. doi: 10.1111/j.1742-481X.2012.01101.x. Epub 2012 Oct 24.
4
Multimodal analgesia with ropivacaine wound infiltration and intravenous flurbiprofen axetil provides enhanced analgesic effects after radical thyroidectomy: a randomized controlled trial.罗哌卡因伤口浸润联合静脉注射氟比洛芬酯多模式镇痛可增强甲状腺癌根治术后的镇痛效果:一项随机对照试验。
BMC Anesthesiol. 2019 Aug 31;19(1):167. doi: 10.1186/s12871-019-0835-2.
5
Local infiltration analgesia followed by continuous infusion of local anesthetic solution for total hip arthroplasty: a prospective, randomized, double-blind, placebo-controlled study.局部浸润镇痛联合局部麻醉持续输注在全髋关节置换术中的应用:一项前瞻性、随机、双盲、安慰剂对照研究。
J Bone Joint Surg Am. 2013 Nov 6;95(21):1935-41. doi: 10.2106/JBJS.L.00477.
6
A comparison of different dosages of a continuous preperitoneal infusion and systemic administration of ropivacaine after laparotomy in rats.大鼠剖腹术后不同剂量持续腹膜前输注和罗哌卡因全身给药的比较。
Anesth Analg. 2011 Sep;113(3):617-25. doi: 10.1213/ANE.0b013e31821f108a. Epub 2011 May 19.
7
Continuous wound infiltration with ropivacaine reduces pain and analgesic requirement after shoulder surgery.罗哌卡因持续伤口浸润可减轻肩部手术后的疼痛并减少镇痛需求。
Anesth Analg. 2003 Oct;97(4):1086-1091. doi: 10.1213/01.ANE.0000081733.77457.79.
8
Radiotelemetric and symptomatic evaluation of pain in the rat after laparotomy: long-term benefits of perioperative ropivacaine care.术后罗哌卡因护理对大鼠剖腹术后疼痛的无线电遥测和症状评估:长期获益。
J Pain. 2011 Feb;12(2):246-56. doi: 10.1016/j.jpain.2010.07.005. Epub 2010 Sep 16.
9
Pre-emptive analgesia in gynecologic surgical procedures: preoperative wound infiltration with ropivacaine in patients who undergo laparotomy through a midline vertical incision.妇科手术中的超前镇痛:通过正中垂直切口进行剖腹手术的患者术前使用罗哌卡因进行伤口浸润。
Am J Obstet Gynecol. 2003 Apr;188(4):901-5. doi: 10.1067/mob.2003.216.
10
Local infiltration analgesia with ropivacaine in acute fracture of thoracolumbar junction surgery.罗哌卡因用于胸腰段交界处急性骨折手术的局部浸润镇痛
Orthop Traumatol Surg Res. 2017 Apr;103(2):291-294. doi: 10.1016/j.otsr.2016.11.012. Epub 2016 Dec 28.

本文引用的文献

1
Continuous Wound Infiltration with Local Anesthetic Is an Effective and Safe Postoperative Analgesic Strategy: A Meta-Analysis.局部麻醉药持续伤口浸润是一种有效且安全的术后镇痛策略:一项荟萃分析。
Pain Ther. 2021 Jun;10(1):525-538. doi: 10.1007/s40122-021-00241-4. Epub 2021 Feb 22.
2
Efficacy and safety of different doses of ropivacaine for laparoscopy-assisted infiltration analgesia in patients undergoing laparoscopic cholecystectomy: A prospective randomized control trial.不同剂量罗哌卡因用于腹腔镜胆囊切除术患者腹腔镜辅助浸润镇痛的疗效与安全性:一项前瞻性随机对照试验
Medicine (Baltimore). 2020 Nov 13;99(46):e22540. doi: 10.1097/MD.0000000000022540.
3
Inflammation and Skeletal Muscle Regeneration: Leave It to the Macrophages!
炎症与骨骼肌再生:巨噬细胞来搞定!
Trends Immunol. 2020 Jun;41(6):481-492. doi: 10.1016/j.it.2020.04.006. Epub 2020 Apr 30.
4
Surgical site infiltration: A neuroanatomical approach.手术部位浸润:一种神经解剖方法。
Best Pract Res Clin Anaesthesiol. 2019 Sep;33(3):317-324. doi: 10.1016/j.bpa.2019.07.017. Epub 2019 Jul 25.
5
(-)-Epigallocatechin gallate-loaded polycaprolactone scaffolds fabricated using a 3D integrated moulding method alleviate immune stress and induce neurogenesis.(-)-表没食子儿茶素没食子酸酯负载的聚己内酯支架,采用 3D 集成成型方法制备,可减轻免疫应激并诱导神经发生。
Cell Prolif. 2020 Jan;53(1):e12730. doi: 10.1111/cpr.12730. Epub 2019 Nov 20.
6
Comparison of ultrasound-guided transmuscular quadratus lumborum block catheter technique with surgical pre-peritoneal catheter for postoperative analgesia in abdominal surgery: a randomised controlled trial.超声引导下经腹横肌肌间沟置管 quadratus lumborum 阻滞导管技术与腹部手术后手术前腹膜置管用于术后镇痛的比较:一项随机对照试验。
Anaesthesia. 2019 Nov;74(11):1381-1388. doi: 10.1111/anae.14794. Epub 2019 Aug 11.
7
Comparison of myotoxic effects of levobupivacaine, bupivacaine and ropivacaine: apoptotic activity and acute effect on pro-inflammatory cytokines.左旋布比卡因、布比卡因和罗哌卡因的肌毒性作用比较:凋亡活性及对促炎细胞因子的急性影响
Biotech Histochem. 2019 May;94(4):252-260. doi: 10.1080/10520295.2018.1548711. Epub 2019 Feb 4.
8
Platelet-Rich Plasma Releasate Promotes Regeneration and Decreases Inflammation and Apoptosis of Injured Skeletal Muscle.富含血小板的血浆释放物可促进受损骨骼肌的再生,减少炎症和细胞凋亡。
Am J Sports Med. 2018 Jul;46(8):1980-1986. doi: 10.1177/0363546518771076. Epub 2018 May 17.
9
Repeated Morphine Prolongs Postoperative Pain in Male Rats.反复使用吗啡会延长雄性大鼠的术后疼痛。
Anesth Analg. 2019 Jan;128(1):161-167. doi: 10.1213/ANE.0000000000003345.
10
Local Anesthetic-Induced Myotoxicity After Continuous Adductor Canal Block.连续收肌管阻滞术后局部麻醉药引起的肌毒性
Reg Anesth Pain Med. 2016 Nov/Dec;41(6):723-727. doi: 10.1097/AAP.0000000000000466.