Du Zhuanyun, Huang Zhenglan, Chen Xi, Jiang Guoyun, Peng Yuhang, Feng Wenli, Huang Ningshu
Department of Clinical Hematology, Key Laboratory of Laboratory Medical Diagnostics Designated By Ministry of Education, School of Laboratory Medicine, Chongqing Medical University, No.1, Yixueyuan Road, Yuzhong District, Chongqing, 400016, China.
Center for Clinical Molecular Medicine, Ministry of Education Key Laboratory of Child Development and Disorders, National Clinical Research Center for Child Health and Disorders, China International Science and Technology Cooperation Base of Child Development and Critical Disorders, Children's Hospital of Chongqing Medical University, Chongqing, China.
Exp Hematol Oncol. 2022 Jun 7;11(1):36. doi: 10.1186/s40164-022-00289-8.
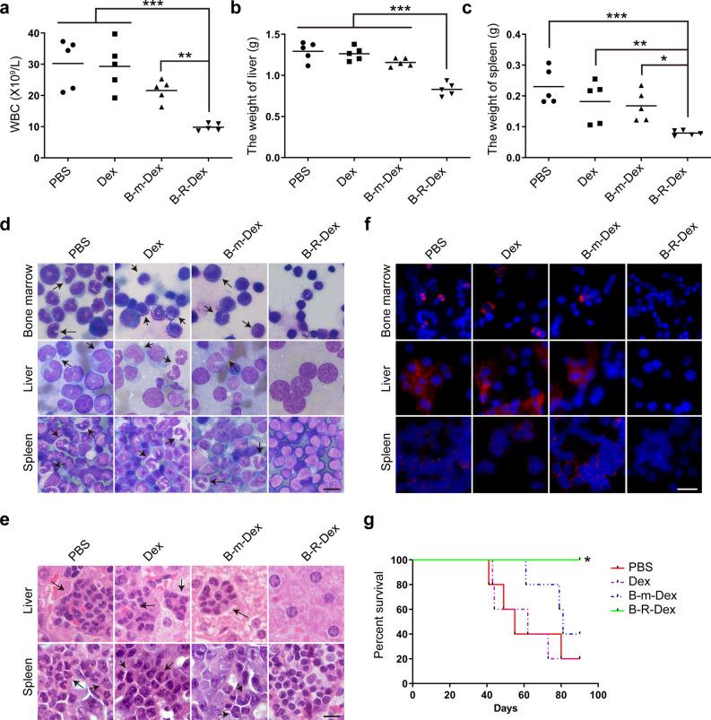
Tyrosine kinase inhibitors have achieved quite spectacular advances in the treatment of chronic myeloid leukemia (CML), but disease progression and drug resistance that related to the T315I mutation, remain major obstacles. Dendritic cell-derived exosomes (Dex) induce NK cell immunity, but have yet to achieve satisfactory clinical efficacy. An approach to potentiate antitumor immunity by inducing both NK- and T-cell activation is urgently needed. Retinoic acid early inducible-1γ (RAE-1γ), a major ligand of natural killer group 2 member D (NKG2D), plays an important role in NK-cell and T-lymphocyte responses. We generated RAE-1γ enriched CML-specific Dex (CML-RAE-1γ-Dex) from dendritic cells (DCs) pulsed with lysates of RAE-1γ-expressing CML cells or T315I-mutant CML cells, aiming to simultaneously activate NK cells and T lymphocytes.
We generated novel CML-RAE-1γ-Dex vaccines, which expressed RAE-1γ, and were loaded with CML tumor cell lysates. NK cells or T lymphocytes were coincubated with CML-RAE-1γ-Dex vaccines. Flow cytometry was performed to evaluate the activation and proliferation of these immune cells. Cytokine production and cytotoxicity toward CML cells with or without the T315I mutation were detected by ELISPOT, ELISA and LDH assays. CML models induced by BCR-ABL or BCR-ABL were used to determine the immunological function of Dex in vivo.
Herein, CML-RAE-1γ-Dex were prepared. CML-RAE-1γ-Dex effectively enhanced the proliferation and effector functions of NK cells, CD4 T cells and CD8 T cells, which in turn produced strong anti-CML efficacy in vitro. Moreover, CML-RAE-1γ-Dex-based immunotherapy inhibited leukemogenesis and generated durable immunological memory in CML mouse models. Similar immune responses were also observed with imatinib-resistant CML cells carrying the T315I mutation.
This approach based on CML-RAE-1γ-Dex vaccines may be a promising strategy for CML treatment, especially for cases with the T315I mutation.
酪氨酸激酶抑制剂在慢性粒细胞白血病(CML)治疗方面取得了显著进展,但与T315I突变相关的疾病进展和耐药性仍是主要障碍。树突状细胞衍生的外泌体(Dex)可诱导NK细胞免疫,但尚未取得令人满意的临床疗效。迫切需要一种通过诱导NK细胞和T细胞激活来增强抗肿瘤免疫的方法。视黄酸早期诱导蛋白-1γ(RAE-1γ)是自然杀伤细胞2族成员D(NKG2D)的主要配体,在NK细胞和T淋巴细胞反应中起重要作用。我们用表达RAE-1γ的CML细胞或T315I突变型CML细胞的裂解物刺激树突状细胞(DCs),制备了富含RAE-1γ的CML特异性Dex(CML-RAE-1γ-Dex),旨在同时激活NK细胞和T淋巴细胞。
我们制备了新型CML-RAE-1γ-Dex疫苗,其表达RAE-1γ,并负载CML肿瘤细胞裂解物。将NK细胞或T淋巴细胞与CML-RAE-1γ-Dex疫苗共同孵育。采用流式细胞术评估这些免疫细胞的激活和增殖情况。通过ELISPOT、ELISA和LDH检测法检测细胞因子的产生以及对有或无T315I突变的CML细胞的细胞毒性。使用由BCR-ABL或BCR-ABL诱导的CML模型来确定Dex在体内的免疫功能。
在此,制备了CML-RAE-1γ-Dex。CML-RAE-1γ-Dex有效增强了NK细胞、CD4 T细胞和CD8 T细胞的增殖及效应功能,进而在体外产生了强大的抗CML疗效。此外,基于CML-RAE-1γ-Dex的免疫疗法在CML小鼠模型中抑制了白血病发生并产生了持久的免疫记忆。在携带T315I突变的伊马替尼耐药CML细胞中也观察到了类似的免疫反应。
这种基于CML-RAE-1γ-Dex疫苗的方法可能是一种有前景的CML治疗策略,尤其是对于伴有T315I突变的病例。