Suppr超能文献

脂肪细胞衍生的外泌体通过递送靶向转录因子 HMGA2 的 miRNA Let-7d-3p 来阻止老年小鼠肌肉干细胞的增殖。

Adipose-derived exosomes block muscular stem cell proliferation in aged mouse by delivering miRNA Let-7d-3p that targets transcription factor HMGA2.

机构信息

Department of Rehabilitation Medicine, Kindai University Faculty of Medicine, Osaka-Sayama, Osaka, Japan.

Institute of Advanced Clinical Medicine, Kindai University Hospital, Osaka-Sayama, Osaka, Japan.

出版信息

J Biol Chem. 2022 Jul;298(7):102098. doi: 10.1016/j.jbc.2022.102098. Epub 2022 Jun 6.

Abstract

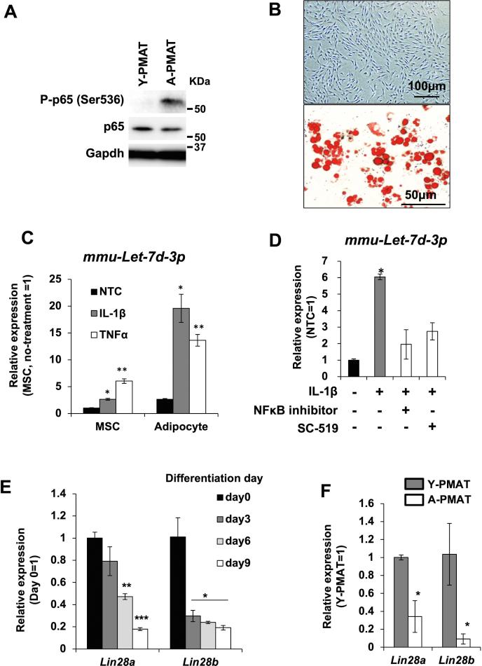
Sarcopenia is an aging-associated attenuation of muscular volume and strength and is the major cause of frailty and falls in elderly individuals. The number of individuals with sarcopenia is rapidly increasing worldwide; however, little is known about the underlying mechanisms of the disease. Sarcopenia often copresents with obesity, and some patients with sarcopenia exhibit accumulation of peri-organ or intra-organ adipose tissue as ectopic fat deposition, including atrophied skeletal muscle. In this study, we showed that transplantation of the perimuscular adipose tissue (PMAT) to the hindlimb thigh muscles of young mice decreased the number of integrin α7/CD29-double positive muscular stem/progenitor cells and that the reaction was mediated by PMAT-derived exosomes. We also found that the inhibition of cell proliferation was induced by Let-7d-3p miRNA that targets HMGA2, which is an important transcription factor for stem cell self-renewal, in muscular stem/progenitor cells and the composite molecular reaction in aged adipocytes. Reduction of Let-7 miRNA repressor Lin28 A/B and activation of nuclear factor-kappa B signaling can lead to the accumulation of Let-7d-3p in the exosomes of aged PMAT. These findings suggest a novel crosstalk between adipose tissue and skeletal muscle in the development of aging-associated muscular atrophy and indicate that adipose tissue-derived miRNAs may play a key role in sarcopenia.

摘要

肌肉减少症是一种与衰老相关的肌肉体积和力量衰减,是导致老年人虚弱和跌倒的主要原因。全球范围内肌肉减少症患者的数量正在迅速增加;然而,对于这种疾病的潜在机制知之甚少。肌肉减少症常与肥胖并存,一些肌肉减少症患者表现出器官周围或器官内脂肪组织(异位脂肪沉积)的积累,包括萎缩的骨骼肌。在这项研究中,我们表明,将肌周脂肪组织(PMAT)移植到年轻小鼠的后腿大腿肌肉中,会减少整合素α7/CD29 双阳性肌肉干细胞/祖细胞的数量,这种反应是由 PMAT 衍生的外泌体介导的。我们还发现,肌肉干细胞/祖细胞中 HMGA2 是干细胞自我更新的重要转录因子,Let-7d-3p miRNA 通过靶向 HMGA2 诱导细胞增殖抑制,并且在衰老脂肪细胞中的复合分子反应中也是如此。Let-7 miRNA 抑制剂 Lin28A/B 的减少和核因子-kappa B 信号的激活可导致 Let-7d-3p 在衰老 PMAT 的外泌体中积累。这些发现提示脂肪组织和骨骼肌在与衰老相关的肌肉萎缩发展中存在新的串扰,并表明脂肪组织衍生的 miRNA 可能在肌肉减少症中发挥关键作用。

https://cdn.ncbi.nlm.nih.gov/pmc/blobs/be1e/9257422/e0fd5df31284/gr1.jpg

文献检索

告别复杂PubMed语法,用中文像聊天一样搜索,搜遍4000万医学文献。AI智能推荐,让科研检索更轻松。

立即免费搜索

文件翻译

保留排版,准确专业,支持PDF/Word/PPT等文件格式,支持 12+语言互译。

免费翻译文档

深度研究

AI帮你快速写综述,25分钟生成高质量综述,智能提取关键信息,辅助科研写作。

立即免费体验