• 文献检索
  • 文档翻译
  • 深度研究
  • 学术资讯
  • Suppr Zotero 插件Zotero 插件
  • 邀请有礼
  • 套餐&价格
  • 历史记录
应用&插件
Suppr Zotero 插件Zotero 插件浏览器插件Mac 客户端Windows 客户端微信小程序
定价
高级版会员购买积分包购买API积分包
服务
文献检索文档翻译深度研究API 文档MCP 服务
关于我们
关于 Suppr公司介绍联系我们用户协议隐私条款
关注我们

Suppr 超能文献

核心技术专利:CN118964589B侵权必究
粤ICP备2023148730 号-1Suppr @ 2026

文献检索

告别复杂PubMed语法,用中文像聊天一样搜索,搜遍4000万医学文献。AI智能推荐,让科研检索更轻松。

立即免费搜索

文件翻译

保留排版,准确专业,支持PDF/Word/PPT等文件格式,支持 12+语言互译。

免费翻译文档

深度研究

AI帮你快速写综述,25分钟生成高质量综述,智能提取关键信息,辅助科研写作。

立即免费体验

环状RFWD3通过调节miR-27a/b/PPARγ信号通路促进头颈部鳞状细胞癌转移。

CircRFWD3 promotes HNSCC metastasis by modulating miR-27a/b/PPARγ signaling.

作者信息

Wei Zihao, Wang Ying, Peng Jiakuan, Li Honglin, Gu Junjie, Ji Ning, Li Taiwei, Zhou Xikun, Zeng Xin, Li Jing, Chen Qianming

机构信息

State Key Laboratory of Oral Diseases, National Clinical Research Center for Oral Diseases, Chinese Academy of Medical Sciences Research Unit of Oral Carcinogenesis and Management, West China Hospital of Stomatology, Sichuan University, Chengdu, Sichuan, 610041, P.R. China.

State Key Laboratory of Biotherapy and Cancer Center, West China Hospital, Sichuan University and Collaborative Innovation Center for Biotherapy, Chengdu, 610041, China.

出版信息

Cell Death Discov. 2022 Jun 11;8(1):285. doi: 10.1038/s41420-022-01066-6.

DOI:10.1038/s41420-022-01066-6
PMID:35690612
原文链接:https://pmc.ncbi.nlm.nih.gov/articles/PMC9188624/
Abstract

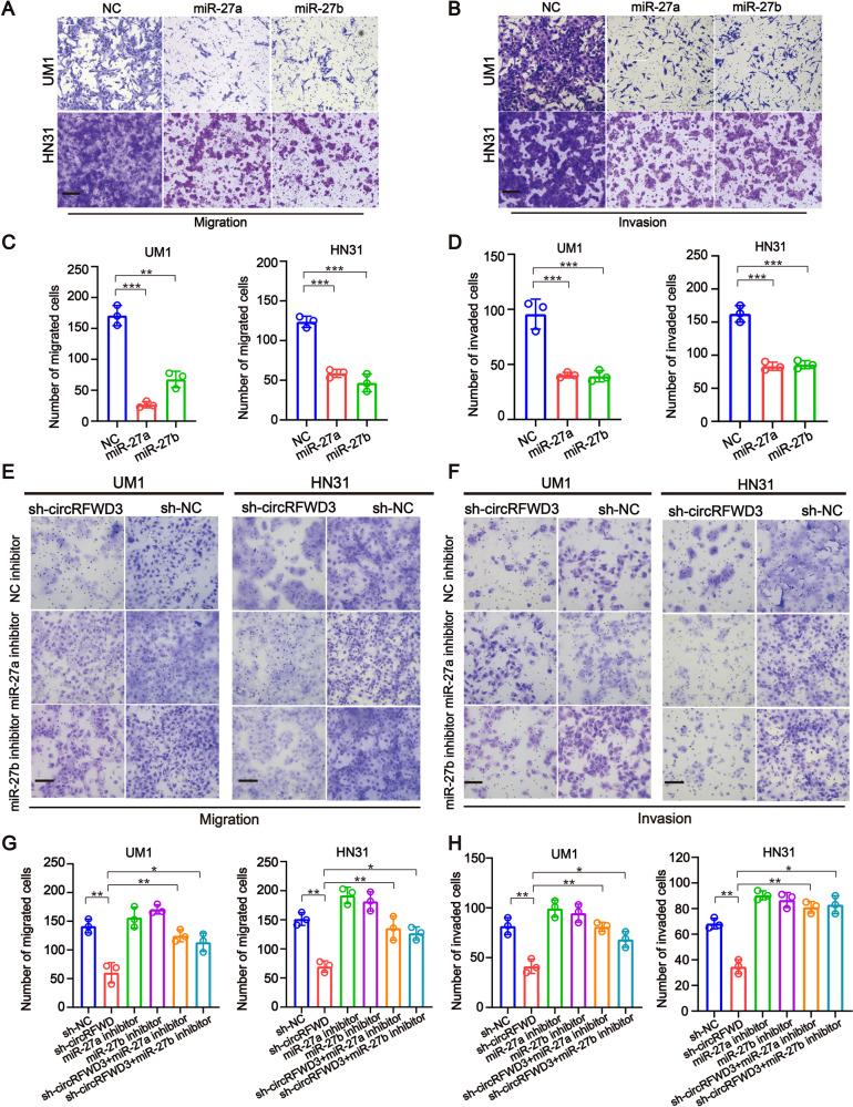
Head and neck squamous cell carcinoma (HNSCC) is the sixth most common cancer in the world, the 5-year survival rate of patients with HNSCC is still about 50% due to frequent metastasis and recurrence. Circular RNAs (circRNAs) have been characterized as key regulators of gene expression in numerous malignancies. However, the role of circRNA in HNSCC metastasis remains largely unknown. Here, we demonstrated that the circRFWD3 was significantly upregulated in HNSCC tissues and cell lines by circRNA microarray analysis and qPCR. Notably, high expression of circRFWD3 is related to highly aggressive HNSCC cell lines and lymph node metastasis in HNSCC patients. After that, Sanger sequencing, RNase R, and actinomycin D assay were performed to verify the ring structure of circRFWD3. Then functional experiments found it could promote the metastasis of HNSCC cells both in vitro and in vivo. Mechanistically, a dual-luciferase reporter assay, FISH, RIP, RNA pull-down, RNA-seq, and western blot experiments were employed and found that circRFWD3 served as a miRNAs sponge for miR-27a/27b, leading to the upregulation of PPARγ, and then promoted HNSCC metastasis via NF-κB/MMP13 pathway. Finally, ISH and IHC were carried out to determine the expression levels and clinical significances of circRFWD3 and PPARγ in clinical cohorts of HNSCC. According to the analysis results from two independent HNSCC cohorts, upregulated expression of circRFWD3 and PPARγ were positively associated with worse survival in patients with HNSCC. Overall, our results uncover that circRFWD3 acts a critical role in promoting the aggressiveness of HNSCC cells and is a prognostic marker for the disease, indicating that circRFWD3 may act as a potential therapeutic target in HNSCC.

摘要

头颈部鳞状细胞癌(HNSCC)是全球第六大常见癌症,由于频繁转移和复发,HNSCC患者的5年生存率仍约为50%。环状RNA(circRNAs)已被证明是多种恶性肿瘤中基因表达的关键调节因子。然而,circRNA在HNSCC转移中的作用仍 largely未知。在此,我们通过circRNA微阵列分析和qPCR证明circRFWD3在HNSCC组织和细胞系中显著上调。值得注意的是,circRFWD3的高表达与HNSCC患者中高侵袭性的HNSCC细胞系和淋巴结转移相关。之后,进行了桑格测序、RNase R和放线菌素D试验以验证circRFWD3的环状结构。然后功能实验发现它能在体外和体内促进HNSCC细胞的转移。机制上,采用双荧光素酶报告基因试验、FISH、RIP、RNA下拉、RNA测序和蛋白质印迹实验,发现circRFWD3作为miR-27a/27b的miRNAs海绵,导致PPARγ上调,进而通过NF-κB/MMP13途径促进HNSCC转移。最后,进行ISH和IHC以确定circRFWD3和PPARγ在HNSCC临床队列中的表达水平和临床意义。根据两个独立的HNSCC队列的分析结果,circRFWD3和PPARγ的上调表达与HNSCC患者较差的生存率呈正相关。总体而言,我们的结果揭示circRFWD3在促进HNSCC细胞侵袭性方面起关键作用,是该疾病的一个预后标志物,表明circRFWD3可能作为HNSCC的一个潜在治疗靶点。

https://cdn.ncbi.nlm.nih.gov/pmc/blobs/5fc2/9188624/7928d20c5f3e/41420_2022_1066_Fig7_HTML.jpg
https://cdn.ncbi.nlm.nih.gov/pmc/blobs/5fc2/9188624/96d5ed61ac2f/41420_2022_1066_Fig1_HTML.jpg
https://cdn.ncbi.nlm.nih.gov/pmc/blobs/5fc2/9188624/b0e29d006dd8/41420_2022_1066_Fig2_HTML.jpg
https://cdn.ncbi.nlm.nih.gov/pmc/blobs/5fc2/9188624/9860cfa04916/41420_2022_1066_Fig3_HTML.jpg
https://cdn.ncbi.nlm.nih.gov/pmc/blobs/5fc2/9188624/56071b84f08f/41420_2022_1066_Fig4_HTML.jpg
https://cdn.ncbi.nlm.nih.gov/pmc/blobs/5fc2/9188624/4a950a66d349/41420_2022_1066_Fig5_HTML.jpg
https://cdn.ncbi.nlm.nih.gov/pmc/blobs/5fc2/9188624/21b6c8b09e09/41420_2022_1066_Fig6_HTML.jpg
https://cdn.ncbi.nlm.nih.gov/pmc/blobs/5fc2/9188624/7928d20c5f3e/41420_2022_1066_Fig7_HTML.jpg
https://cdn.ncbi.nlm.nih.gov/pmc/blobs/5fc2/9188624/96d5ed61ac2f/41420_2022_1066_Fig1_HTML.jpg
https://cdn.ncbi.nlm.nih.gov/pmc/blobs/5fc2/9188624/b0e29d006dd8/41420_2022_1066_Fig2_HTML.jpg
https://cdn.ncbi.nlm.nih.gov/pmc/blobs/5fc2/9188624/9860cfa04916/41420_2022_1066_Fig3_HTML.jpg
https://cdn.ncbi.nlm.nih.gov/pmc/blobs/5fc2/9188624/56071b84f08f/41420_2022_1066_Fig4_HTML.jpg
https://cdn.ncbi.nlm.nih.gov/pmc/blobs/5fc2/9188624/4a950a66d349/41420_2022_1066_Fig5_HTML.jpg
https://cdn.ncbi.nlm.nih.gov/pmc/blobs/5fc2/9188624/21b6c8b09e09/41420_2022_1066_Fig6_HTML.jpg
https://cdn.ncbi.nlm.nih.gov/pmc/blobs/5fc2/9188624/7928d20c5f3e/41420_2022_1066_Fig7_HTML.jpg

相似文献

1
CircRFWD3 promotes HNSCC metastasis by modulating miR-27a/b/PPARγ signaling.环状RFWD3通过调节miR-27a/b/PPARγ信号通路促进头颈部鳞状细胞癌转移。
Cell Death Discov. 2022 Jun 11;8(1):285. doi: 10.1038/s41420-022-01066-6.
2
Systemic treatments for metastatic cutaneous melanoma.转移性皮肤黑色素瘤的全身治疗
Cochrane Database Syst Rev. 2018 Feb 6;2(2):CD011123. doi: 10.1002/14651858.CD011123.pub2.
3
Single-Cell Molecular Profiling of Head and Neck Squamous Cell Carcinoma Reveals Five Dysregulated Signaling Pathways Associated With Circulating Tumor Cells.头颈部鳞状细胞癌的单细胞分子剖析揭示了与循环肿瘤细胞相关的五条失调信号通路。
Cancer Control. 2024 Jan-Dec;31:10732748241251571. doi: 10.1177/10732748241251571.
4
IGF2BP1 promotes the progression of head and neck squamous cell carcinoma by activating PI3K/AKT/mTOR signaling pathway and inducing epithelial-mesenchymal transition.胰岛素样生长因子2 mRNA结合蛋白1通过激活PI3K/AKT/mTOR信号通路和诱导上皮-间质转化促进头颈部鳞状细胞癌进展。
World J Surg Oncol. 2025 Jul 14;23(1):277. doi: 10.1186/s12957-025-03929-5.
5
CircASH1L inhibits ferroptosis and enhances cisplatin resistance by sponging miR-515-5p to regulate cell cycle-related CDCA7/RRM2 in ovarian cancer cells.环状RNA ASH1L通过吸附miR-515-5p调控卵巢癌细胞中细胞周期相关蛋白CDCA7/RRM2,从而抑制铁死亡并增强顺铂耐药性。
Front Pharmacol. 2025 Jun 24;16:1563869. doi: 10.3389/fphar.2025.1563869. eCollection 2025.
6
Comparison of Two Modern Survival Prediction Tools, SORG-MLA and METSSS, in Patients With Symptomatic Long-bone Metastases Who Underwent Local Treatment With Surgery Followed by Radiotherapy and With Radiotherapy Alone.两种现代生存预测工具 SORG-MLA 和 METSSS 在接受手术联合放疗和单纯放疗治疗有症状长骨转移患者中的比较。
Clin Orthop Relat Res. 2024 Dec 1;482(12):2193-2208. doi: 10.1097/CORR.0000000000003185. Epub 2024 Jul 23.
7
Systemic pharmacological treatments for chronic plaque psoriasis: a network meta-analysis.慢性斑块状银屑病的全身药理学治疗:一项网状荟萃分析。
Cochrane Database Syst Rev. 2017 Dec 22;12(12):CD011535. doi: 10.1002/14651858.CD011535.pub2.
8
Unveiling the molecular mechanisms of human platelet lysate in enhancing endometrial receptivity.揭示人血小板裂解物增强子宫内膜容受性的分子机制。
Hum Reprod. 2025 Jul 15. doi: 10.1093/humrep/deaf118.
9
Systemic pharmacological treatments for chronic plaque psoriasis: a network meta-analysis.系统性药理学治疗慢性斑块状银屑病:网络荟萃分析。
Cochrane Database Syst Rev. 2021 Apr 19;4(4):CD011535. doi: 10.1002/14651858.CD011535.pub4.
10
Cost-effectiveness of using prognostic information to select women with breast cancer for adjuvant systemic therapy.利用预后信息为乳腺癌患者选择辅助性全身治疗的成本效益
Health Technol Assess. 2006 Sep;10(34):iii-iv, ix-xi, 1-204. doi: 10.3310/hta10340.

引用本文的文献

1
Regulation of matrix metalloproteinase-13 in cancer: Signaling pathways and non-coding RNAs in tumor progression and therapeutic targeting.癌症中基质金属蛋白酶-13的调控:肿瘤进展和治疗靶点中的信号通路及非编码RNA
World J Clin Oncol. 2025 Jun 24;16(6):105996. doi: 10.5306/wjco.v16.i6.105996.
2
Disrupting lipid homeostasis with CAV2 in OSCC triggers apoptosis, lipolysis, and mitochondrial dysfunction by transcriptional repression of PPARγ.在口腔鳞状细胞癌中,通过CAV2破坏脂质稳态会通过PPARγ的转录抑制触发细胞凋亡、脂解作用和线粒体功能障碍。
Cell Biosci. 2025 May 14;15(1):59. doi: 10.1186/s13578-025-01399-6.
3
Exploring the evolving roles and clinical significance of circRNAs in head and neck squamous cell carcinoma.

本文引用的文献

1
Cancer Statistics, 2021.癌症统计数据,2021.
CA Cancer J Clin. 2021 Jan;71(1):7-33. doi: 10.3322/caac.21654. Epub 2021 Jan 12.
2
Gremlin-1 Promotes Metastasis of Breast Cancer Cells by Activating STAT3-MMP13 Signaling Pathway.Gremlin-1 通过激活 STAT3-MMP13 信号通路促进乳腺癌细胞转移。
Int J Mol Sci. 2020 Dec 3;21(23):9227. doi: 10.3390/ijms21239227.
3
Head and neck squamous cell carcinoma.头颈部鳞状细胞癌
探索环状RNA在头颈部鳞状细胞癌中的演变作用及临床意义。
J Cancer. 2024 May 30;15(12):3984-3994. doi: 10.7150/jca.96614. eCollection 2024.
4
PPARγ Antagonists Exhibit Antitumor Effects by Regulating Ferroptosis and Disulfidptosis.过氧化物酶体增殖物激活受体 γ 拮抗剂通过调控铁死亡和二硫化物死亡发挥抗肿瘤作用。
Biomolecules. 2024 May 18;14(5):596. doi: 10.3390/biom14050596.
5
Circular RNA from Tyrosylprotein Sulfotransferase 2 Gene Inhibits Cisplatin Sensitivity in Head and Neck Squamous Cell Carcinoma by Sponging miR-770-5p and Interacting with Nucleolin.来自酪氨酰蛋白硫酸转移酶2基因的环状RNA通过吸附miR-770-5p并与核仁素相互作用抑制头颈部鳞状细胞癌对顺铂的敏感性。
Cancers (Basel). 2023 Nov 9;15(22):5351. doi: 10.3390/cancers15225351.
6
New insights into RAS in head and neck cancer.头颈部癌症中RAS的新见解。
Biochim Biophys Acta Rev Cancer. 2023 Nov;1878(6):188963. doi: 10.1016/j.bbcan.2023.188963. Epub 2023 Aug 22.
Nat Rev Dis Primers. 2020 Nov 26;6(1):92. doi: 10.1038/s41572-020-00224-3.
4
circPARD3 drives malignant progression and chemoresistance of laryngeal squamous cell carcinoma by inhibiting autophagy through the PRKCI-Akt-mTOR pathway.环状 PAR 结构域蛋白 3 通过抑制自噬,经蛋白激酶 C Ⅰ-Akt-雷帕霉素靶蛋白通路促进喉鳞状细胞癌的恶性进展和化疗耐药。
Mol Cancer. 2020 Nov 24;19(1):166. doi: 10.1186/s12943-020-01279-2.
5
Blocking PPARγ interaction facilitates Nur77 interdiction of fatty acid uptake and suppresses breast cancer progression.阻断 PPARγ 相互作用促进 Nur77 抑制脂肪酸摄取并抑制乳腺癌进展。
Proc Natl Acad Sci U S A. 2020 Nov 3;117(44):27412-27422. doi: 10.1073/pnas.2002997117. Epub 2020 Oct 21.
6
RNA in cancer.癌症中的 RNA。
Nat Rev Cancer. 2021 Jan;21(1):22-36. doi: 10.1038/s41568-020-00306-0. Epub 2020 Oct 20.
7
CircRNAs: potency of protein translation and feasibility of novel biomarkers and therapeutic targets for head and neck cancers.环状RNA:头颈部癌症蛋白质翻译的潜力以及新型生物标志物和治疗靶点的可行性
Am J Transl Res. 2020 May 15;12(5):1535-1552. eCollection 2020.
8
Noncoding RNAs in oral premalignant disorders and oral squamous cell carcinoma.口腔癌前病变和口腔鳞状细胞癌中的非编码 RNA。
Cell Oncol (Dordr). 2020 Oct;43(5):763-777. doi: 10.1007/s13402-020-00521-9. Epub 2020 Jun 3.
9
Translation and functional roles of circular RNAs in human cancer.环状 RNA 在人类癌症中的翻译与功能作用。
Mol Cancer. 2020 Feb 15;19(1):30. doi: 10.1186/s12943-020-1135-7.
10
circRNA_0000140 suppresses oral squamous cell carcinoma growth and metastasis by targeting miR-31 to inhibit Hippo signaling pathway.环状 RNA_0000140 通过靶向 miR-31 抑制 Hippo 信号通路抑制口腔鳞状细胞癌的生长和转移。
Cell Death Dis. 2020 Feb 10;11(2):112. doi: 10.1038/s41419-020-2273-y.