• 文献检索
  • 文档翻译
  • 深度研究
  • 学术资讯
  • Suppr Zotero 插件Zotero 插件
  • 邀请有礼
  • 套餐&价格
  • 历史记录
应用&插件
Suppr Zotero 插件Zotero 插件浏览器插件Mac 客户端Windows 客户端微信小程序
定价
高级版会员购买积分包购买API积分包
服务
文献检索文档翻译深度研究API 文档MCP 服务
关于我们
关于 Suppr公司介绍联系我们用户协议隐私条款
关注我们

Suppr 超能文献

核心技术专利:CN118964589B侵权必究
粤ICP备2023148730 号-1Suppr @ 2026

文献检索

告别复杂PubMed语法,用中文像聊天一样搜索,搜遍4000万医学文献。AI智能推荐,让科研检索更轻松。

立即免费搜索

文件翻译

保留排版,准确专业,支持PDF/Word/PPT等文件格式,支持 12+语言互译。

免费翻译文档

深度研究

AI帮你快速写综述,25分钟生成高质量综述,智能提取关键信息,辅助科研写作。

立即免费体验

神经氨酸酶1从活化的小胶质细胞中释放出来,刺激小胶质细胞吞噬作用并使神经元对谷氨酸敏感。

Neu1 Is Released From Activated Microglia, Stimulating Microglial Phagocytosis and Sensitizing Neurons to Glutamate.

作者信息

Allendorf David H, Brown Guy C

机构信息

Department of Biochemistry, University of Cambridge, Cambridge, United Kingdom.

出版信息

Front Cell Neurosci. 2022 May 26;16:917884. doi: 10.3389/fncel.2022.917884. eCollection 2022.

DOI:10.3389/fncel.2022.917884
PMID:35693885
原文链接:https://pmc.ncbi.nlm.nih.gov/articles/PMC9178234/
Abstract

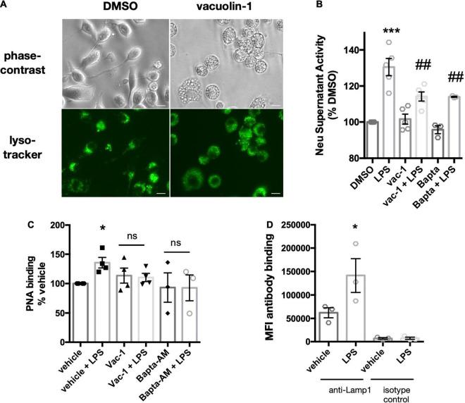
Neuraminidase 1 (Neu1) hydrolyses terminal sialic acid residues from glycoproteins and glycolipids, and is normally located in lysosomes, but can be released onto the surface of activated myeloid cells and microglia. We report that endotoxin/lipopolysaccharide-activated microglia released Neu1 into culture medium, and knockdown of Neu1 in microglia reduced both Neu1 protein and neuraminidase activity in the culture medium. Release of Neu1 was reduced by inhibitors of lysosomal exocytosis, and accompanied by other lysosomal proteins, including protective protein/cathepsin A, known to keep Neu1 active. Extracellular neuraminidase or over-expression of Neu1 increased microglial phagocytosis, while knockdown of Neu1 decreased phagocytosis. Microglial activation caused desialylation of microglial phagocytic receptors Trem2 and MerTK, and increased binding to Trem2 ligand galectin-3. Culture media from activated microglia contained Neu1, and when incubated with neurons induced their desialylation, and increased the neuronal death induced by low levels of glutamate. Direct desialylation of neurons by adding sialidase or inhibiting sialyltransferases also increased glutamate-induced neuronal death. We conclude that activated microglia can release active Neu1, possibly by lysosomal exocytosis, and this can both increase microglial phagocytosis and sensitize neurons to glutamate, thus potentiating neuronal death.

摘要

神经氨酸酶1(Neu1)可水解糖蛋白和糖脂末端的唾液酸残基,通常位于溶酶体中,但可释放到活化的髓样细胞和小胶质细胞表面。我们报告内毒素/脂多糖活化的小胶质细胞将Neu1释放到培养基中,小胶质细胞中Neu1的敲低降低了培养基中Neu1蛋白和神经氨酸酶活性。溶酶体胞吐作用抑制剂可减少Neu1的释放,并伴有其他溶酶体蛋白,包括已知能保持Neu1活性的保护蛋白/组织蛋白酶A。细胞外神经氨酸酶或Neu1的过表达增加了小胶质细胞的吞噬作用,而Neu1的敲低则降低了吞噬作用。小胶质细胞活化导致小胶质细胞吞噬受体Trem2和MerTK的去唾液酸化,并增加与Trem2配体半乳糖凝集素-3的结合。活化的小胶质细胞的培养基中含有Neu1,与神经元一起孵育时会诱导其去唾液酸化,并增加低水平谷氨酸诱导的神经元死亡。通过添加唾液酸酶或抑制唾液酸转移酶直接使神经元去唾液酸化也会增加谷氨酸诱导的神经元死亡。我们得出结论,活化的小胶质细胞可能通过溶酶体胞吐作用释放活性Neu1,这既能增加小胶质细胞的吞噬作用,又能使神经元对谷氨酸敏感,从而增强神经元死亡。

https://cdn.ncbi.nlm.nih.gov/pmc/blobs/0479/9178234/ad47adb2fa64/fncel-16-917884-g007.jpg
https://cdn.ncbi.nlm.nih.gov/pmc/blobs/0479/9178234/423bbc18f7b6/fncel-16-917884-g001.jpg
https://cdn.ncbi.nlm.nih.gov/pmc/blobs/0479/9178234/30d2bce9d2b3/fncel-16-917884-g002.jpg
https://cdn.ncbi.nlm.nih.gov/pmc/blobs/0479/9178234/b17864e6153f/fncel-16-917884-g003.jpg
https://cdn.ncbi.nlm.nih.gov/pmc/blobs/0479/9178234/d7e65b04ab04/fncel-16-917884-g004.jpg
https://cdn.ncbi.nlm.nih.gov/pmc/blobs/0479/9178234/e6c6f962ed2d/fncel-16-917884-g005.jpg
https://cdn.ncbi.nlm.nih.gov/pmc/blobs/0479/9178234/120d5afde89d/fncel-16-917884-g006.jpg
https://cdn.ncbi.nlm.nih.gov/pmc/blobs/0479/9178234/ad47adb2fa64/fncel-16-917884-g007.jpg
https://cdn.ncbi.nlm.nih.gov/pmc/blobs/0479/9178234/423bbc18f7b6/fncel-16-917884-g001.jpg
https://cdn.ncbi.nlm.nih.gov/pmc/blobs/0479/9178234/30d2bce9d2b3/fncel-16-917884-g002.jpg
https://cdn.ncbi.nlm.nih.gov/pmc/blobs/0479/9178234/b17864e6153f/fncel-16-917884-g003.jpg
https://cdn.ncbi.nlm.nih.gov/pmc/blobs/0479/9178234/d7e65b04ab04/fncel-16-917884-g004.jpg
https://cdn.ncbi.nlm.nih.gov/pmc/blobs/0479/9178234/e6c6f962ed2d/fncel-16-917884-g005.jpg
https://cdn.ncbi.nlm.nih.gov/pmc/blobs/0479/9178234/120d5afde89d/fncel-16-917884-g006.jpg
https://cdn.ncbi.nlm.nih.gov/pmc/blobs/0479/9178234/ad47adb2fa64/fncel-16-917884-g007.jpg

相似文献

1
Neu1 Is Released From Activated Microglia, Stimulating Microglial Phagocytosis and Sensitizing Neurons to Glutamate.神经氨酸酶1从活化的小胶质细胞中释放出来,刺激小胶质细胞吞噬作用并使神经元对谷氨酸敏感。
Front Cell Neurosci. 2022 May 26;16:917884. doi: 10.3389/fncel.2022.917884. eCollection 2022.
2
Activated microglia desialylate their surface, stimulating complement receptor 3-mediated phagocytosis of neurons.活化的小胶质细胞去唾液酸化其表面,刺激补体受体 3 介导的神经元吞噬作用。
Glia. 2020 May;68(5):989-998. doi: 10.1002/glia.23757. Epub 2019 Nov 27.
3
Lipopolysaccharide activates microglia via neuraminidase 1 desialylation of Toll-like Receptor 4.脂多糖通过神经氨酸酶 1 对 Toll 样受体 4 的去唾液酸化作用激活小胶质细胞。
J Neurochem. 2020 Nov;155(4):403-416. doi: 10.1111/jnc.15024. Epub 2020 May 4.
4
Activated Microglia Desialylate and Phagocytose Cells via Neuraminidase, Galectin-3, and Mer Tyrosine Kinase.活化的小胶质细胞通过神经氨酸酶、半乳糖凝集素-3和Mer酪氨酸激酶去唾液酸化并吞噬细胞。
J Immunol. 2017 Jun 15;198(12):4792-4801. doi: 10.4049/jimmunol.1502532. Epub 2017 May 12.
5
Sialylation and Galectin-3 in Microglia-Mediated Neuroinflammation and Neurodegeneration.小胶质细胞介导的神经炎症和神经退行性变中的唾液酸化与半乳糖凝集素-3
Front Cell Neurosci. 2020 Jun 9;14:162. doi: 10.3389/fncel.2020.00162. eCollection 2020.
6
Neuraminidase 1 regulates neuropathogenesis by governing the cellular state of microglia via modulation of Trem2 sialylation.神经氨酸酶1通过调节Trem2的唾液酸化来控制小胶质细胞的细胞状态,从而调节神经病理学发生。
Cell Rep. 2025 Jan 28;44(1):115204. doi: 10.1016/j.celrep.2024.115204. Epub 2025 Jan 14.
7
Lysosomal localization of Japanese medaka (Oryzias latipes) Neu1 sialidase and its highly conserved enzymatic profiles with human.日本青鳉(Oryzias latipes)神经氨酸酶1(Neu1)的溶酶体定位及其与人类高度保守的酶学特征。
Gene. 2016 Jan 10;575(2 Pt 2):513-523. doi: 10.1016/j.gene.2015.09.028. Epub 2015 Oct 8.
8
Control of Innate Immunity by Sialic Acids in the Nervous Tissue.神经组织中唾液酸对固有免疫的控制
Int J Mol Sci. 2020 Jul 31;21(15):5494. doi: 10.3390/ijms21155494.
9
Neuraminidase 1 regulates the cellular state of microglia by modulating the sialylation of Trem2.神经氨酸酶1通过调节Trem2的唾液酸化来调控小胶质细胞的细胞状态。
bioRxiv. 2024 May 20:2024.05.20.595036. doi: 10.1101/2024.05.20.595036.
10
Suppression of Neu1 sialidase delays the absorption of yolk sac in medaka (Oryzias latipes) accompanied with the accumulation of α2-3 sialo-glycoproteins.抑制神经氨酸酶1(Neu1)会延迟青鳉(Oryzias latipes)卵黄囊的吸收,并伴有α2-3唾液酸化糖蛋白的积累。
Biochimie. 2017 Apr;135:63-71. doi: 10.1016/j.biochi.2017.01.008. Epub 2017 Jan 20.

引用本文的文献

1
Microglial replacement in a Sandhoff disease mouse model reveals myeloid-derived β-hexosaminidase is necessary for neuronal health.桑德霍夫病小鼠模型中的小胶质细胞替代研究表明,骨髓来源的β-己糖胺酶对神经元健康至关重要。
Nat Commun. 2025 Aug 27;16(1):7994. doi: 10.1038/s41467-025-63237-0.
2
NEU1-Mediated Extracellular Vesicle Glycosylation in Alzheimer's Disease: Mechanistic Insights into Intercellular Communication and Therapeutic Targeting.NEU1介导的阿尔茨海默病细胞外囊泡糖基化:细胞间通讯和治疗靶点的机制洞察
Pharmaceuticals (Basel). 2025 Jun 19;18(6):921. doi: 10.3390/ph18060921.
3
Macrophages release neuraminidase and cleaved calreticulin for programmed cell removal.

本文引用的文献

1
Neuronal Loss after Stroke Due to Microglial Phagocytosis of Stressed Neurons.中风后神经元丢失是由于小胶质细胞吞噬应激神经元。
Int J Mol Sci. 2021 Dec 14;22(24):13442. doi: 10.3390/ijms222413442.
2
Microglial phagocytosis of neurons in neurodegeneration, and its regulation.小胶质细胞对神经退行性变中神经元的吞噬作用及其调控。
J Neurochem. 2021 Aug;158(3):621-639. doi: 10.1111/jnc.15327. Epub 2021 Mar 17.
3
Sialylation acts as a checkpoint for innate immune responses in the central nervous system.唾液酸化在中枢神经系统的固有免疫反应中起着检查点的作用。
巨噬细胞释放神经氨酸酶和裂解的钙网蛋白以进行程序性细胞清除。
Proc Natl Acad Sci U S A. 2025 May 27;122(21):e2426644122. doi: 10.1073/pnas.2426644122. Epub 2025 May 21.
4
Supporting Neurologic Health with Mushroom Nutrition.通过蘑菇营养支持神经系统健康。
Nutrients. 2025 May 2;17(9):1568. doi: 10.3390/nu17091568.
5
New use of an old drug: mechanism of oseltamivir phosphate inhibiting liver cancer through regulation of lipophagy via NEU1.一种老药的新用途:磷酸奥司他韦通过NEU1调节脂质自噬抑制肝癌的机制
Front Pharmacol. 2025 Mar 24;16:1556661. doi: 10.3389/fphar.2025.1556661. eCollection 2025.
6
Neuraminidase 1 regulates neuropathogenesis by governing the cellular state of microglia via modulation of Trem2 sialylation.神经氨酸酶1通过调节Trem2的唾液酸化来控制小胶质细胞的细胞状态,从而调节神经病理学发生。
Cell Rep. 2025 Jan 28;44(1):115204. doi: 10.1016/j.celrep.2024.115204. Epub 2025 Jan 14.
7
Myeloid-derived β-hexosaminidase is essential for neuronal health and lysosome function: implications for Sandhoff disease.骨髓来源的β-己糖胺酶对神经元健康和溶酶体功能至关重要:对桑德霍夫病的启示。
bioRxiv. 2024 Oct 22:2024.10.21.619538. doi: 10.1101/2024.10.21.619538.
8
Neuraminidase-1 (NEU1): Biological Roles and Therapeutic Relevance in Human Disease.神经氨酸酶-1(NEU1):在人类疾病中的生物学作用及治疗意义
Curr Issues Mol Biol. 2024 Jul 26;46(8):8031-8052. doi: 10.3390/cimb46080475.
9
The Alzheimer's disease gene regulates lysosome function in human microglia.阿尔茨海默病基因调节人类小胶质细胞中的溶酶体功能。
bioRxiv. 2025 Jan 7:2024.06.25.600648. doi: 10.1101/2024.06.25.600648.
10
Activated microglia release β-galactosidase that promotes inflammatory neurodegeneration.活化的小胶质细胞释放促进炎症性神经变性的β-半乳糖苷酶。
Front Aging Neurosci. 2024 Jan 12;15:1327756. doi: 10.3389/fnagi.2023.1327756. eCollection 2023.
Glia. 2021 Jul;69(7):1619-1636. doi: 10.1002/glia.23945. Epub 2020 Dec 19.
4
Lysosomal Exocytosis: The Extracellular Role of an Intracellular Organelle.溶酶体胞吐作用:一种细胞内细胞器的细胞外功能
Membranes (Basel). 2020 Dec 9;10(12):406. doi: 10.3390/membranes10120406.
5
Sialylation and Galectin-3 in Microglia-Mediated Neuroinflammation and Neurodegeneration.小胶质细胞介导的神经炎症和神经退行性变中的唾液酸化与半乳糖凝集素-3
Front Cell Neurosci. 2020 Jun 9;14:162. doi: 10.3389/fncel.2020.00162. eCollection 2020.
6
Lipopolysaccharide activates microglia via neuraminidase 1 desialylation of Toll-like Receptor 4.脂多糖通过神经氨酸酶 1 对 Toll 样受体 4 的去唾液酸化作用激活小胶质细胞。
J Neurochem. 2020 Nov;155(4):403-416. doi: 10.1111/jnc.15024. Epub 2020 May 4.
7
Activated microglia desialylate their surface, stimulating complement receptor 3-mediated phagocytosis of neurons.活化的小胶质细胞去唾液酸化其表面,刺激补体受体 3 介导的神经元吞噬作用。
Glia. 2020 May;68(5):989-998. doi: 10.1002/glia.23757. Epub 2019 Nov 27.
8
Galectin-3, a novel endogenous TREM2 ligand, detrimentally regulates inflammatory response in Alzheimer's disease.半乳糖凝集素-3,一种新型内源性 TREM2 配体,可负调控阿尔茨海默病中的炎症反应。
Acta Neuropathol. 2019 Aug;138(2):251-273. doi: 10.1007/s00401-019-02013-z. Epub 2019 Apr 20.
9
Desialylation in physiological and pathological processes: New target for diagnostic and therapeutic development.生理和病理过程中的去唾液酸化:诊断和治疗开发的新靶标。
Prog Mol Biol Transl Sci. 2019;162:25-57. doi: 10.1016/bs.pmbts.2018.12.001. Epub 2019 Jan 22.
10
Keeping it trim: roles of neuraminidases in CNS function.保持苗条:神经氨酸酶在中枢神经系统功能中的作用。
Glycoconj J. 2018 Aug;35(4):375-386. doi: 10.1007/s10719-018-9837-4. Epub 2018 Aug 7.