• 文献检索
  • 文档翻译
  • 深度研究
  • 学术资讯
  • Suppr Zotero 插件Zotero 插件
  • 邀请有礼
  • 套餐&价格
  • 历史记录
应用&插件
Suppr Zotero 插件Zotero 插件浏览器插件Mac 客户端Windows 客户端微信小程序
定价
高级版会员购买积分包购买API积分包
服务
文献检索文档翻译深度研究API 文档MCP 服务
关于我们
关于 Suppr公司介绍联系我们用户协议隐私条款
关注我们

Suppr 超能文献

核心技术专利:CN118964589B侵权必究
粤ICP备2023148730 号-1Suppr @ 2026

文献检索

告别复杂PubMed语法,用中文像聊天一样搜索,搜遍4000万医学文献。AI智能推荐,让科研检索更轻松。

立即免费搜索

文件翻译

保留排版,准确专业,支持PDF/Word/PPT等文件格式,支持 12+语言互译。

免费翻译文档

深度研究

AI帮你快速写综述,25分钟生成高质量综述,智能提取关键信息,辅助科研写作。

立即免费体验

电针通过抑制脊髓背角神经元中NLRP3炎性小体的激活来改善CRPS-I大鼠模型的机械性异常性疼痛。

Electroacupuncture Ameliorates Mechanical Allodynia of a Rat Model of CRPS-I via Suppressing NLRP3 Inflammasome Activation in Spinal Cord Dorsal Horn Neurons.

作者信息

Zhang Yunwen, Chen Ruixiang, Hu Qimiao, Wang Jie, Nie Huimin, Yin Chengyu, Li Yuanyuan, Wei Huina, Liu Boyu, Tai Yan, Fang Junfan, Shao Xiaomei, Jin Xiaoqing, Fang Jianqiao, Liu Boyi

机构信息

Key Laboratory of Acupuncture and Neurology of Zhejiang Province, Department of Neurobiology and Acupuncture Research, The Third Clinical Medical College, Zhejiang Chinese Medical University, Hangzhou, China.

Centre for Neurodevelopmental and Neurodegenerative Diseases, The Brain Cognition and Brain Disease Institute of Shenzhen Institute of Advanced Technology, Chinese Academy of Sciences, Shenzhen, China.

出版信息

Front Cell Neurosci. 2022 May 25;16:826777. doi: 10.3389/fncel.2022.826777. eCollection 2022.

DOI:10.3389/fncel.2022.826777
PMID:35693886
原文链接:https://pmc.ncbi.nlm.nih.gov/articles/PMC9174662/
Abstract

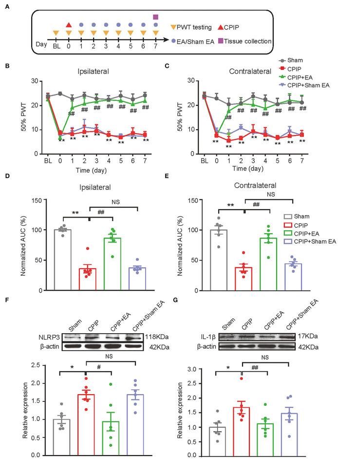
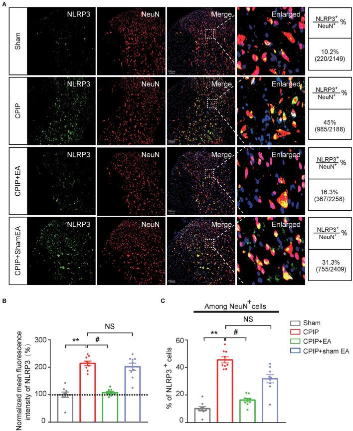
Complex regional pain syndrome type-I (CRPS-I) is a chronic neurological disorder that results in severe pain and affects patients' life quality. Conventional therapies usually lack effectiveness. Electroacupuncture (EA) is an effective physical therapy for relieving CRPS-I pain. However, the mechanism underlying EA-induced analgesia on CRPS-I still remain unknown. Spinal NLRP3 inflammasome was recently identified to contribute to pain and neuroinflammation in a rat model of CRPS-I by our group. Here, we aimed to study whether EA could inhibit spinal NLRP3 inflammasome activation, thus resulting in pain relief and attenuation of spinal neuroinflammation in the rat model of CRPS-I. We established the rat chronic post-ischemic pain (CPIP) model to mimic CRPS-I. CPIP rats developed remarkable mechanical allodynia that could be relieved by daily EA intervention. NLRP3 inflammasome was activated in spinal cord dorsal horn (SCDH) of CPIP rats, accompanied with over-production of pro-inflammatory cytokine IL-1β. Immunostaining revealed that the cellular distribution of NLRP3 was predominantly located in SCDH neurons. Pharmacological activation of NLRP3 inflammasome is sufficient to produce persistent mechanical allodynia in naïve animals, whereas blocking NLRP3 inflammasome attenuates mechanical allodynia of CPIP rats. EA exclusively reduced NLRP3 overexpression in SCDH neurons and attenuated spinal glial cell over-activation in CPIP rats. EA-induced anti-allodynia with attenuation of spinal glial cell over-activation were all mimicked by intrathecal blocking NLRP3 inflammasome and reversed by activating NLRP3 inflammasome, respectively, through pharmacological methods. Finally, spinal blocking IL-1β attenuated mechanical allodynia and spinal glial cell over-activation in CPIP rats, resembling the effects of EA. In all, these results demonstrate that spinal NLRP3 inflammasome activation contributes to mechanical allodynia of the rat model of CRPS-I and EA ameliorates mechanical allodynia through inhibiting NLRP3 inflammasome activation in SCDH neurons. Our study further supports EA can be used as an effective treatment for CRPS-I.

摘要

Ⅰ型复杂性区域疼痛综合征(CRPS-Ⅰ)是一种慢性神经紊乱疾病,会导致严重疼痛并影响患者的生活质量。传统疗法通常效果不佳。电针(EA)是缓解CRPS-Ⅰ疼痛的一种有效物理疗法。然而,EA诱导CRPS-Ⅰ镇痛的机制仍不清楚。最近我们团队发现,在CRPS-Ⅰ大鼠模型中,脊髓NLRP3炎性小体与疼痛和神经炎症有关。在此,我们旨在研究EA是否能抑制脊髓NLRP3炎性小体的激活,从而缓解CRPS-Ⅰ大鼠模型的疼痛并减轻脊髓神经炎症。我们建立了大鼠慢性缺血后疼痛(CPIP)模型来模拟CRPS-Ⅰ。CPIP大鼠出现明显的机械性异常性疼痛,每日EA干预可缓解这种疼痛。CPIP大鼠脊髓背角(SCDH)中的NLRP3炎性小体被激活,同时促炎细胞因子IL-1β产生过量。免疫染色显示,NLRP3的细胞分布主要位于SCDH神经元中。药理学激活NLRP3炎性小体足以在未处理的动物中产生持续性机械性异常性疼痛,而阻断NLRP3炎性小体可减轻CPIP大鼠的机械性异常性疼痛。EA专门降低了SCDH神经元中NLRP3的过表达,并减轻了CPIP大鼠脊髓胶质细胞的过度激活。通过药理学方法,鞘内阻断NLRP3炎性小体模拟了EA诱导的抗异常性疼痛并减轻脊髓胶质细胞过度激活的作用,而激活NLRP3炎性小体则使其作用逆转。最后,脊髓阻断IL-1β减轻了CPIP大鼠的机械性异常性疼痛和脊髓胶质细胞过度激活,类似于EA的作用。总之,这些结果表明,脊髓NLRP3炎性小体激活导致CRPS-Ⅰ大鼠模型的机械性异常性疼痛,而EA通过抑制SCDH神经元中NLRP3炎性小体的激活来改善机械性异常性疼痛。我们的研究进一步支持EA可作为CRPS-Ⅰ的有效治疗方法。

https://cdn.ncbi.nlm.nih.gov/pmc/blobs/b71d/9174662/f1ce9646f1d1/fncel-16-826777-g0009.jpg
https://cdn.ncbi.nlm.nih.gov/pmc/blobs/b71d/9174662/54aee6da10ab/fncel-16-826777-g0001.jpg
https://cdn.ncbi.nlm.nih.gov/pmc/blobs/b71d/9174662/33147e4625d0/fncel-16-826777-g0002.jpg
https://cdn.ncbi.nlm.nih.gov/pmc/blobs/b71d/9174662/c8ea00ad36b0/fncel-16-826777-g0003.jpg
https://cdn.ncbi.nlm.nih.gov/pmc/blobs/b71d/9174662/d6be1662568d/fncel-16-826777-g0004.jpg
https://cdn.ncbi.nlm.nih.gov/pmc/blobs/b71d/9174662/48e5eaf773bf/fncel-16-826777-g0005.jpg
https://cdn.ncbi.nlm.nih.gov/pmc/blobs/b71d/9174662/3d17a3e23dbf/fncel-16-826777-g0006.jpg
https://cdn.ncbi.nlm.nih.gov/pmc/blobs/b71d/9174662/5ebb0f1bb05f/fncel-16-826777-g0007.jpg
https://cdn.ncbi.nlm.nih.gov/pmc/blobs/b71d/9174662/09ae53cf93bb/fncel-16-826777-g0008.jpg
https://cdn.ncbi.nlm.nih.gov/pmc/blobs/b71d/9174662/f1ce9646f1d1/fncel-16-826777-g0009.jpg
https://cdn.ncbi.nlm.nih.gov/pmc/blobs/b71d/9174662/54aee6da10ab/fncel-16-826777-g0001.jpg
https://cdn.ncbi.nlm.nih.gov/pmc/blobs/b71d/9174662/33147e4625d0/fncel-16-826777-g0002.jpg
https://cdn.ncbi.nlm.nih.gov/pmc/blobs/b71d/9174662/c8ea00ad36b0/fncel-16-826777-g0003.jpg
https://cdn.ncbi.nlm.nih.gov/pmc/blobs/b71d/9174662/d6be1662568d/fncel-16-826777-g0004.jpg
https://cdn.ncbi.nlm.nih.gov/pmc/blobs/b71d/9174662/48e5eaf773bf/fncel-16-826777-g0005.jpg
https://cdn.ncbi.nlm.nih.gov/pmc/blobs/b71d/9174662/3d17a3e23dbf/fncel-16-826777-g0006.jpg
https://cdn.ncbi.nlm.nih.gov/pmc/blobs/b71d/9174662/5ebb0f1bb05f/fncel-16-826777-g0007.jpg
https://cdn.ncbi.nlm.nih.gov/pmc/blobs/b71d/9174662/09ae53cf93bb/fncel-16-826777-g0008.jpg
https://cdn.ncbi.nlm.nih.gov/pmc/blobs/b71d/9174662/f1ce9646f1d1/fncel-16-826777-g0009.jpg

相似文献

1
Electroacupuncture Ameliorates Mechanical Allodynia of a Rat Model of CRPS-I via Suppressing NLRP3 Inflammasome Activation in Spinal Cord Dorsal Horn Neurons.电针通过抑制脊髓背角神经元中NLRP3炎性小体的激活来改善CRPS-I大鼠模型的机械性异常性疼痛。
Front Cell Neurosci. 2022 May 25;16:826777. doi: 10.3389/fncel.2022.826777. eCollection 2022.
2
Electroacupuncture Alleviates Mechanical Allodynia in a Rat Model of Complex Regional Pain Syndrome Type-I via Suppressing Spinal CXCL12/CXCR4 Signaling.电针对 I 型复杂性区域疼痛综合征大鼠模型机械性痛觉过敏的缓解作用:通过抑制脊髓 CXCL12/CXCR4 信号传导。
J Pain. 2020 Sep-Oct;21(9-10):1060-1074. doi: 10.1016/j.jpain.2020.01.007. Epub 2020 Jun 25.
3
Expression profiling of spinal cord dorsal horn in a rat model of complex regional pain syndrome type-I uncovers potential mechanisms mediating pain and neuroinflammation responses.脊髓背角在复杂性区域疼痛综合征 I 型大鼠模型中的表达谱分析揭示了潜在的介导疼痛和神经炎症反应的机制。
J Neuroinflammation. 2020 May 23;17(1):162. doi: 10.1186/s12974-020-01834-0.
4
CXCL13 contributes to chronic pain of a mouse model of CRPS-I via CXCR5-mediated NF-κB activation and pro-inflammatory cytokine production in spinal cord dorsal horn.CXCL13 通过 CXCR5 介导的 NF-κB 激活和脊髓背角促炎细胞因子的产生,促进 CRPS-I 小鼠模型的慢性疼痛。
J Neuroinflammation. 2023 May 8;20(1):109. doi: 10.1186/s12974-023-02778-x.
5
Nrf2 Activation Mediates Antiallodynic Effect of Electroacupuncture on a Rat Model of Complex Regional Pain Syndrome Type-I through Reducing Local Oxidative Stress and Inflammation.Nrf2 激活介导电针对 I 型复杂性区域疼痛综合征大鼠模型的抗痛觉过敏作用,通过减少局部氧化应激和炎症。
Oxid Med Cell Longev. 2022 Feb 14;2022:8035109. doi: 10.1155/2022/8035109. eCollection 2022.
6
Electroacupuncture Alleviates Mechanical Allodynia of a Rat Model of CRPS-I and Modulates Gene Expression Profiles in Dorsal Root Ganglia.电针缓解复杂性区域疼痛综合征I型大鼠模型的机械性异常性疼痛并调节背根神经节中的基因表达谱。
Front Neurol. 2020 Oct 30;11:580997. doi: 10.3389/fneur.2020.580997. eCollection 2020.
7
Electroacupuncture improves gout arthritis pain via attenuating ROS-mediated NLRP3 inflammasome overactivation.电针通过减轻活性氧介导的NLRP3炎性小体过度激活来改善痛风性关节炎疼痛。
Chin Med. 2023 Jul 18;18(1):86. doi: 10.1186/s13020-023-00800-1.
8
Extracellular vesicles derived from mesenchymal stem cells alleviate neuroinflammation and mechanical allodynia in interstitial cystitis rats by inhibiting NLRP3 inflammasome activation.间质性膀胱炎大鼠骨髓间充质干细胞来源的细胞外囊泡通过抑制 NLRP3 炎性小体激活缓解神经炎症和机械性痛觉过敏。
J Neuroinflammation. 2022 Apr 6;19(1):80. doi: 10.1186/s12974-022-02445-7.
9
Inhibition of spinal microglia and astrocytes contributes to the anti-allodynic effect of electroacupuncture in neuropathic pain induced by spinal nerve ligation.抑制脊髓小胶质细胞和星形胶质细胞有助于电针缓解脊髓神经结扎诱导的神经性疼痛的抗痛觉过敏作用。
Acupunct Med. 2016 Feb;34(1):40-7. doi: 10.1136/acupmed-2015-010773. Epub 2015 Jul 15.
10
Intrathecal gastrodin alleviates allodynia in a rat spinal nerve ligation model through NLRP3 inflammasome inhibition.鞘内天麻素通过抑制 NLRP3 炎性小体缓解大鼠脊神经结扎模型中的痛觉过敏。
BMC Complement Med Ther. 2024 Jun 4;24(1):213. doi: 10.1186/s12906-024-04519-w.

引用本文的文献

1
The Analgesic Effect of NLRP3 Inflammasome in the Relief of Inflammatory Pain by Electroacupuncture: A Systematic Review and Meta-Analysis of Animal Studies.NLRP3炎性小体在电针缓解炎性疼痛中的镇痛作用:一项动物研究的系统评价和荟萃分析
J Pain Res. 2025 Aug 27;18:4413-4430. doi: 10.2147/JPR.S534757. eCollection 2025.
2
Research trends of acupuncture therapy for painful peripheral nervous system diseases from 2004 to 2023: a bibliometric and meta-analysis.2004年至2023年疼痛性周围神经系统疾病针灸治疗的研究趋势:文献计量学与荟萃分析
Front Neurol. 2025 Mar 14;16:1510331. doi: 10.3389/fneur.2025.1510331. eCollection 2025.
3

本文引用的文献

1
Nrf2 Activation Mediates Antiallodynic Effect of Electroacupuncture on a Rat Model of Complex Regional Pain Syndrome Type-I through Reducing Local Oxidative Stress and Inflammation.Nrf2 激活介导电针对 I 型复杂性区域疼痛综合征大鼠模型的抗痛觉过敏作用,通过减少局部氧化应激和炎症。
Oxid Med Cell Longev. 2022 Feb 14;2022:8035109. doi: 10.1155/2022/8035109. eCollection 2022.
2
Exploring neuronal mechanisms involved in the scratching behavior of a mouse model of allergic contact dermatitis by transcriptomics.通过转录组学探索过敏性接触性皮炎小鼠模型搔抓行为涉及的神经元机制。
Cell Mol Biol Lett. 2022 Feb 19;27(1):16. doi: 10.1186/s11658-022-00316-w.
3
Electroacupuncture Inhibits NLRP3-Mediated Microglial Pyroptosis to Ameliorate Chronic Neuropathic Pain in Rats.
电针抑制NLRP3介导的小胶质细胞焦亡以改善大鼠慢性神经性疼痛
J Pain Res. 2025 Mar 7;18:1115-1129. doi: 10.2147/JPR.S506569. eCollection 2025.
4
Chemokine CXCL13-CXCR5 signaling in neuroinflammation and pathogenesis of chronic pain and neurological diseases.趋化因子 CXCL13-CXCR5 信号在神经炎症及慢性疼痛和神经疾病发病机制中的作用。
Cell Mol Biol Lett. 2024 Oct 29;29(1):134. doi: 10.1186/s11658-024-00653-y.
5
Electroacupuncture Alleviates Pain by Suppressing P2Y12R-Dependent Microglial Activation in Monoarthritic Rats.电针对单关节炎大鼠 P2Y12R 依赖性小胶质细胞激活的抑制作用缓解疼痛。
Neurochem Res. 2024 May;49(5):1268-1277. doi: 10.1007/s11064-024-04114-y. Epub 2024 Feb 10.
6
The Role of Neuroinflammation in Complex Regional Pain Syndrome: A Comprehensive Review.神经炎症在复杂性区域疼痛综合征中的作用:综述
J Pain Res. 2023 Sep 6;16:3061-3073. doi: 10.2147/JPR.S423733. eCollection 2023.
7
Electroacupuncture improves gout arthritis pain via attenuating ROS-mediated NLRP3 inflammasome overactivation.电针通过减轻活性氧介导的NLRP3炎性小体过度激活来改善痛风性关节炎疼痛。
Chin Med. 2023 Jul 18;18(1):86. doi: 10.1186/s13020-023-00800-1.
8
Immune mechanisms in vulvodynia: key roles for mast cells and fibroblasts.外阴痛中的免疫机制:肥大细胞和成纤维细胞的关键作用。
Front Cell Infect Microbiol. 2023 Jun 8;13:1215380. doi: 10.3389/fcimb.2023.1215380. eCollection 2023.
9
Characterization of pain-related behaviors and gene expression profiling of peripheral sensory ganglia in a mouse model of acute ankle sprain.急性踝关节扭伤小鼠模型中疼痛相关行为的特征及外周感觉神经节的基因表达谱分析
Front Behav Neurosci. 2023 May 25;17:1189489. doi: 10.3389/fnbeh.2023.1189489. eCollection 2023.
10
High-intensity swimming alleviates nociception and neuroinflammation in a mouse model of chronic post-ischemia pain by activating the resolvin E1-chemerin receptor 23 axis in the spinal cord.高强度游泳通过激活脊髓中的消退素E1-凯莫瑞蛋白受体23轴,减轻慢性缺血后疼痛小鼠模型中的伤害感受和神经炎症。
Neural Regen Res. 2023 Nov;18(11):2535-2544. doi: 10.4103/1673-5374.371373.
A neuroanatomical basis for electroacupuncture to drive the vagal-adrenal axis.
电针对迷走肾上腺轴作用的神经解剖学基础。
Nature. 2021 Oct;598(7882):641-645. doi: 10.1038/s41586-021-04001-4. Epub 2021 Oct 13.
4
Gene Expression Profiling of Contralateral Dorsal Root Ganglia Associated with Mirror-Image Pain in a Rat Model of Complex Regional Pain Syndrome Type-I.I型复杂性区域疼痛综合征大鼠模型中与镜像疼痛相关的对侧背根神经节的基因表达谱分析
J Pain Res. 2021 Sep 4;14:2739-2756. doi: 10.2147/JPR.S322372. eCollection 2021.
5
Patients Describe their Lived Experiences of Battling to Live with Complex Regional Pain Syndrome.患者描述他们与复杂性区域疼痛综合征作斗争的生活经历。
J Pain. 2021 Sep;22(9):1111-1128. doi: 10.1016/j.jpain.2021.03.151. Epub 2021 Apr 20.
6
The NLRP3 inflammasome: an emerging therapeutic target for chronic pain.NLRP3炎性小体:慢性疼痛的新兴治疗靶点。
J Neuroinflammation. 2021 Mar 30;18(1):84. doi: 10.1186/s12974-021-02131-0.
7
Transcriptome profiling of long noncoding RNAs and mRNAs in spinal cord of a rat model of paclitaxel-induced peripheral neuropathy identifies potential mechanisms mediating neuroinflammation and pain.长链非编码 RNA 和信使 RNA 在紫杉醇诱导的周围神经病变大鼠模型脊髓中的转录组谱分析,确定了潜在的介导神经炎症和疼痛的机制。
J Neuroinflammation. 2021 Feb 18;18(1):48. doi: 10.1186/s12974-021-02098-y.
8
TSPO Ligands PK11195 and Midazolam Reduce NLRP3 Inflammasome Activation and Proinflammatory Cytokine Release in BV-2 Cells.TSPO配体PK11195和咪达唑仑可降低BV-2细胞中NLRP3炎性小体的激活及促炎细胞因子的释放。
Front Cell Neurosci. 2020 Dec 10;14:544431. doi: 10.3389/fncel.2020.544431. eCollection 2020.
9
Electroacupuncture Alleviates Mechanical Allodynia of a Rat Model of CRPS-I and Modulates Gene Expression Profiles in Dorsal Root Ganglia.电针缓解复杂性区域疼痛综合征I型大鼠模型的机械性异常性疼痛并调节背根神经节中的基因表达谱。
Front Neurol. 2020 Oct 30;11:580997. doi: 10.3389/fneur.2020.580997. eCollection 2020.
10
Hyperactivity of Innate Immunity Triggers Pain via TLR2-IL-33-Mediated Neuroimmune Crosstalk.先天免疫活性亢进通过 TLR2-IL-33 介导的神经免疫串扰引发疼痛。
Cell Rep. 2020 Oct 6;33(1):108233. doi: 10.1016/j.celrep.2020.108233.