• 文献检索
  • 文档翻译
  • 深度研究
  • 学术资讯
  • Suppr Zotero 插件Zotero 插件
  • 邀请有礼
  • 套餐&价格
  • 历史记录
应用&插件
Suppr Zotero 插件Zotero 插件浏览器插件Mac 客户端Windows 客户端微信小程序
定价
高级版会员购买积分包购买API积分包
服务
文献检索文档翻译深度研究API 文档MCP 服务
关于我们
关于 Suppr公司介绍联系我们用户协议隐私条款
关注我们

Suppr 超能文献

核心技术专利:CN118964589B侵权必究
粤ICP备2023148730 号-1Suppr @ 2026

文献检索

告别复杂PubMed语法,用中文像聊天一样搜索,搜遍4000万医学文献。AI智能推荐,让科研检索更轻松。

立即免费搜索

文件翻译

保留排版,准确专业,支持PDF/Word/PPT等文件格式,支持 12+语言互译。

免费翻译文档

深度研究

AI帮你快速写综述,25分钟生成高质量综述,智能提取关键信息,辅助科研写作。

立即免费体验

食品防腐剂山梨酸会扰乱肝脏脂肪酸代谢。

Food preservative sorbic acid deregulates hepatic fatty acid metabolism.

作者信息

Chen Chia-Hui, Ho Sin-Ni, Hu Po-An, Kou Yu Ru, Lee Tzong-Shyuan

机构信息

Graduate Institute and Department of Physiology, College of Medicine, National Taiwan University, Taipei, Taiwan.

Department of Physiology, School of Medicine, National Yang-Ming University, Taipei, Taiwan.

出版信息

J Food Drug Anal. 2020 Jun 15;28(2):206-216. doi: 10.38212/2224-6614.1055.

DOI:10.38212/2224-6614.1055
PMID:35696116
原文链接:https://pmc.ncbi.nlm.nih.gov/articles/PMC9261863/
Abstract

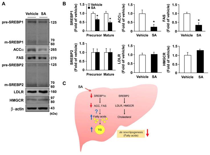
Sorbic acid (SA) is one of the most commonly used food preservatives worldwide. Despite SA having no hepatotoxicity at legal dosages, its effect on hepatic lipid metabolism is still unclear. We investigated the effect of SA on hepatic lipid metabolism and its mechanism of action in C57BL/6 mice. Daily treatment with SA (1 g/kg in diet) for 4 weeks did not alter the body weight, organ weight, and blood lipids in mice. However, hepatic lipid accumulation, particularly that of triglycerides, fatty acids, and glycerol, but not cholesteryl ester and free cholesterol, was increased with SA treatment. Mechanistically, SA decreased the expression of proteins related to de novo fatty acid lipogenesis, fatty acid internalization, and very low-density lipoprotein (VLDL) secretion-related pathways, including sterol regulatory element-binding proteins, acetyl-coA carboxylase, fatty acid synthase, liver fatty acid-binding protein, CD36, and apolipoprotein E. In contrast, SA increased the expression of diacylglycerol O-acyltransferase 2, the key enzyme for triacylglycerol synthesis. Moreover, SA downregulated the protein expression of autophagy-related and β-oxidation-related pathways, the two major metabolic pathways for lipid metabolism, including LC-3, beclin-1, autophagy related protein 5 (ATG-5) and ATG-7, acyl-CoA synthetase long chain family member 1, carnitine palmitoyltransferase Iα, peroxisome proliferator-activated receptor α (PPARα), PPARγ, and PPARγ coactivator-1. Collectively, SA deregulates de novo lipogenesis and fatty acid internalization, VLDL secretion, autophagy, and β-oxidation in the liver, leading to impaired lipid clearance and ultimately, resulting in lipid accumulation in the liver.

摘要

山梨酸(SA)是全球最常用的食品防腐剂之一。尽管SA在法定剂量下没有肝毒性,但其对肝脏脂质代谢的影响仍不清楚。我们研究了SA对C57BL/6小鼠肝脏脂质代谢的影响及其作用机制。每天用SA(饮食中1 g/kg)处理4周,并未改变小鼠的体重、器官重量和血脂。然而,SA处理会增加肝脏脂质积累,尤其是甘油三酯、脂肪酸和甘油的积累,但不会增加胆固醇酯和游离胆固醇的积累。从机制上讲,SA降低了与从头脂肪酸脂肪生成、脂肪酸内化和极低密度脂蛋白(VLDL)分泌相关途径的蛋白质表达,包括固醇调节元件结合蛋白、乙酰辅酶A羧化酶、脂肪酸合酶、肝脏脂肪酸结合蛋白、CD36和载脂蛋白E。相反,SA增加了甘油二酯O-酰基转移酶2的表达,该酶是三酰甘油合成的关键酶。此外,SA下调了自噬相关和β-氧化相关途径的蛋白质表达,这是脂质代谢的两个主要代谢途径,包括LC-3、贝克林1、自噬相关蛋白5(ATG-5)和ATG-7、酰基辅酶A合成酶长链家族成员1、肉碱棕榈酰转移酶Iα、过氧化物酶体增殖物激活受体α(PPARα)、PPARγ和PPARγ辅激活因子-1。总体而言,SA会破坏肝脏中的从头脂肪生成、脂肪酸内化、VLDL分泌、自噬和β-氧化,导致脂质清除受损,并最终导致肝脏脂质积累。

https://cdn.ncbi.nlm.nih.gov/pmc/blobs/9ea0/9261863/73434765b3c4/jfda-28-02-206f6.jpg
https://cdn.ncbi.nlm.nih.gov/pmc/blobs/9ea0/9261863/04d0d48d57ab/jfda-28-02-206f1.jpg
https://cdn.ncbi.nlm.nih.gov/pmc/blobs/9ea0/9261863/a43e4b6dc7ea/jfda-28-02-206f2.jpg
https://cdn.ncbi.nlm.nih.gov/pmc/blobs/9ea0/9261863/61b380d5e032/jfda-28-02-206f3.jpg
https://cdn.ncbi.nlm.nih.gov/pmc/blobs/9ea0/9261863/82ad2e4a705f/jfda-28-02-206f4.jpg
https://cdn.ncbi.nlm.nih.gov/pmc/blobs/9ea0/9261863/cc331bfc19e1/jfda-28-02-206f5.jpg
https://cdn.ncbi.nlm.nih.gov/pmc/blobs/9ea0/9261863/73434765b3c4/jfda-28-02-206f6.jpg
https://cdn.ncbi.nlm.nih.gov/pmc/blobs/9ea0/9261863/04d0d48d57ab/jfda-28-02-206f1.jpg
https://cdn.ncbi.nlm.nih.gov/pmc/blobs/9ea0/9261863/a43e4b6dc7ea/jfda-28-02-206f2.jpg
https://cdn.ncbi.nlm.nih.gov/pmc/blobs/9ea0/9261863/61b380d5e032/jfda-28-02-206f3.jpg
https://cdn.ncbi.nlm.nih.gov/pmc/blobs/9ea0/9261863/82ad2e4a705f/jfda-28-02-206f4.jpg
https://cdn.ncbi.nlm.nih.gov/pmc/blobs/9ea0/9261863/cc331bfc19e1/jfda-28-02-206f5.jpg
https://cdn.ncbi.nlm.nih.gov/pmc/blobs/9ea0/9261863/73434765b3c4/jfda-28-02-206f6.jpg

相似文献

1
Food preservative sorbic acid deregulates hepatic fatty acid metabolism.食品防腐剂山梨酸会扰乱肝脏脂肪酸代谢。
J Food Drug Anal. 2020 Jun 15;28(2):206-216. doi: 10.38212/2224-6614.1055.
2
Methionine restriction prevents the progression of hepatic steatosis in leptin-deficient obese mice.限制蛋氨酸摄入可防止瘦素缺乏型肥胖小鼠的肝脂肪变性进展。
Metabolism. 2013 Nov;62(11):1651-61. doi: 10.1016/j.metabol.2013.06.012. Epub 2013 Aug 5.
3
The ménage à trois of autophagy, lipid droplets and liver disease.自噬、脂滴与肝脏疾病的三者关系。
Autophagy. 2022 Jan;18(1):50-72. doi: 10.1080/15548627.2021.1895658. Epub 2021 Apr 2.
4
TXNIP/VDUP1 attenuates steatohepatitis via autophagy and fatty acid oxidation.TXNIP/VDUP1 通过自噬和脂肪酸氧化来减轻脂肪性肝炎。
Autophagy. 2021 Sep;17(9):2549-2564. doi: 10.1080/15548627.2020.1834711. Epub 2020 Nov 16.
5
Re-evaluation of fatty acid metabolism-related gene expression in nonalcoholic fatty liver disease.非酒精性脂肪性肝病中脂肪酸代谢相关基因表达的重新评估
Int J Mol Med. 2007 Sep;20(3):351-8.
6
Perilipin 5 promotes hepatic steatosis in dairy cows through increasing lipid synthesis and decreasing very low density lipoprotein assembly. perilipin 5 通过增加脂质合成和减少极低密度脂蛋白组装促进奶牛脂肪肝的形成。
J Dairy Sci. 2019 Jan;102(1):833-845. doi: 10.3168/jds.2018-15208. Epub 2018 Nov 8.
7
Regulation of energy metabolism by long-chain fatty acids.长链脂肪酸对能量代谢的调控。
Prog Lipid Res. 2014 Jan;53:124-44. doi: 10.1016/j.plipres.2013.12.001. Epub 2013 Dec 18.
8
LB100 ameliorates nonalcoholic fatty liver disease the AMPK/Sirt1 pathway.LB100 通过 AMPK/Sirt1 通路改善非酒精性脂肪性肝病。
World J Gastroenterol. 2019 Dec 7;25(45):6607-6618. doi: 10.3748/wjg.v25.i45.6607.
9
Methyl-donor supplementation in obese mice prevents the progression of NAFLD, activates AMPK and decreases acyl-carnitine levels.在肥胖小鼠中补充甲基供体可预防 NAFLD 的进展,激活 AMPK 并降低酰基辅酶 A 水平。
Mol Metab. 2014 May 20;3(5):565-80. doi: 10.1016/j.molmet.2014.04.010. eCollection 2014 Aug.
10
Monascin and ankaflavin act as natural AMPK activators with PPARα agonist activity to down-regulate nonalcoholic steatohepatitis in high-fat diet-fed C57BL/6 mice.虾青素和安卡黄素作为天然 AMPK 激活剂,具有 PPARα 激动剂活性,可下调高脂饮食喂养的 C57BL/6 小鼠的非酒精性脂肪性肝炎。
Food Chem Toxicol. 2014 Feb;64:94-103. doi: 10.1016/j.fct.2013.11.015. Epub 2013 Nov 22.

引用本文的文献

1
Network toxicology and molecular docking elucidate the hepatotoxic and carcinogenic mechanisms of potassium sorbate validated by in vitro assays.网络毒理学和分子对接阐明了山梨酸钾的肝毒性和致癌机制,并通过体外试验得到验证。
Sci Rep. 2025 Aug 25;15(1):31225. doi: 10.1038/s41598-025-17255-z.
2
Sorbate induces lysine sorbylation through noncanonical activities of class I HDACs to regulate the expression of inflammation genes.山梨酸盐通过I类组蛋白去乙酰化酶(HDACs)的非经典活性诱导赖氨酸山梨酰化,从而调节炎症基因的表达。
Sci Adv. 2025 May 30;11(22):eadv1071. doi: 10.1126/sciadv.adv1071.
3
Impact of endocrine disrupting chemical exposure on thyroid disruption and oxidative stress in early pregnancy.

本文引用的文献

1
Hepatic fatty acid synthesis and partitioning: the effect of metabolic and nutritional state.肝脏脂肪酸的合成和分配:代谢和营养状态的影响。
Proc Nutr Soc. 2019 Feb;78(1):126-134. doi: 10.1017/S0029665118002653. Epub 2018 Nov 20.
2
DJ-1 Deficiency Protects Hepatic Steatosis by Enhancing Fatty Acid Oxidation in Mice.DJ-1 缺失通过增强脂肪酸氧化来保护小鼠的肝脂肪变性。
Int J Biol Sci. 2018 Oct 20;14(13):1892-1900. doi: 10.7150/ijbs.28620. eCollection 2018.
3
Hepatic VLDL secretion: DGAT1 determines particle size but not particle number, which can be supported entirely by DGAT2.
孕期早期接触内分泌干扰化学物对甲状腺功能紊乱及氧化应激的影响
Environ Anal Health Toxicol. 2025 Mar;40(1):e2025002-0. doi: 10.5620/eaht.2025002. Epub 2025 Jan 22.
4
Autophagy-urea cycle pathway is essential for the statin-mediated nitric oxide bioavailability in endothelial cells.自噬-尿素循环途径对于他汀类药物介导的内皮细胞一氧化氮生物利用度至关重要。
J Food Drug Anal. 2023 Aug 31;31(3):519-533. doi: 10.38212/2224-6614.3472.
5
Bromelain Ameliorates Atherosclerosis by Activating the TFEB-Mediated Autophagy and Antioxidant Pathways.菠萝蛋白酶通过激活TFEB介导的自噬和抗氧化途径改善动脉粥样硬化。
Antioxidants (Basel). 2022 Dec 29;12(1):72. doi: 10.3390/antiox12010072.
6
A Comprehensive Review on the Processing of Dried Fish and the Associated Chemical and Nutritional Changes.干鱼加工及其相关化学和营养变化的综合综述。
Foods. 2022 Sep 20;11(19):2938. doi: 10.3390/foods11192938.
7
Plasma metabolomic analysis indicates flavonoids and sorbic acid are associated with incident diabetes: A nested case-control study among Women's Interagency HIV Study participants.血浆代谢组学分析表明,类黄酮和山梨酸与糖尿病发病有关:妇女艾滋病联合研究参与者的一项嵌套病例对照研究。
PLoS One. 2022 Jul 8;17(7):e0271207. doi: 10.1371/journal.pone.0271207. eCollection 2022.
肝脏 VLDL 分泌:DGAT1 决定颗粒大小而非颗粒数量,而颗粒数量可以完全由 DGAT2 提供。
J Lipid Res. 2019 Jan;60(1):111-120. doi: 10.1194/jlr.M089300. Epub 2018 Nov 5.
4
Atypical Antipsychotic Drug Olanzapine Deregulates Hepatic Lipid Metabolism and Aortic Inflammation and Aggravates Atherosclerosis.非典型抗精神病药物奥氮平会扰乱肝脏脂质代谢和主动脉炎症,并加重动脉粥样硬化。
Cell Physiol Biochem. 2018;50(4):1216-1229. doi: 10.1159/000494573. Epub 2018 Oct 24.
5
Impaired hepatic autophagic activity in dairy cows with severe fatty liver is associated with inflammation and reduced liver function.患有严重脂肪肝的奶牛的肝脏自噬活性受损与炎症和肝功能降低有关。
J Dairy Sci. 2018 Dec;101(12):11175-11185. doi: 10.3168/jds.2018-15120. Epub 2018 Oct 11.
6
Assessment of sodium benzoate and potassium sorbate preservatives in some products in Kashan, Iran with estimation of human health risk.评估伊朗卡尚市部分产品中的苯甲酸钠和山梨酸钾防腐剂,并估计其对人类健康的风险。
Food Chem Toxicol. 2018 Oct;120:634-638. doi: 10.1016/j.fct.2018.08.010. Epub 2018 Aug 9.
7
Mitochondrial Dysfunction and Signaling in Chronic Liver Diseases.慢性肝脏疾病中的线粒体功能障碍与信号转导
Gastroenterology. 2018 Sep;155(3):629-647. doi: 10.1053/j.gastro.2018.06.083. Epub 2018 Aug 2.
8
Pharmacological intervention of liver triacylglycerol lipolysis: The good, the bad and the ugly.药物干预肝脏三酰甘油脂解:有好有坏有难看。
Biochem Pharmacol. 2018 Sep;155:233-241. doi: 10.1016/j.bcp.2018.07.005. Epub 2018 Jul 11.
9
Acidic stress induces protective autophagy in SGC7901 cells.酸性应激诱导SGC7901细胞发生保护性自噬。
J Int Med Res. 2018 Aug;46(8):3285-3295. doi: 10.1177/0300060518768167. Epub 2018 Jul 9.
10
Molecular mechanisms of hepatic lipid accumulation in non-alcoholic fatty liver disease.非酒精性脂肪性肝病中肝脏脂质积累的分子机制。
Cell Mol Life Sci. 2018 Sep;75(18):3313-3327. doi: 10.1007/s00018-018-2860-6. Epub 2018 Jun 23.