Departments of Physiology, Medicine, Molecular Biology Immunology & Biochemistry, and Pharmaceutical Sciences, University of Tennessee Health Science Center, Memphis, TN 38163, USA.
Department of Pharmacology and Systems Physiology, University of Cincinnati, Cincinnati, OH 45221, USA.
Cell Rep. 2022 Jun 14;39(11):110937. doi: 10.1016/j.celrep.2022.110937.
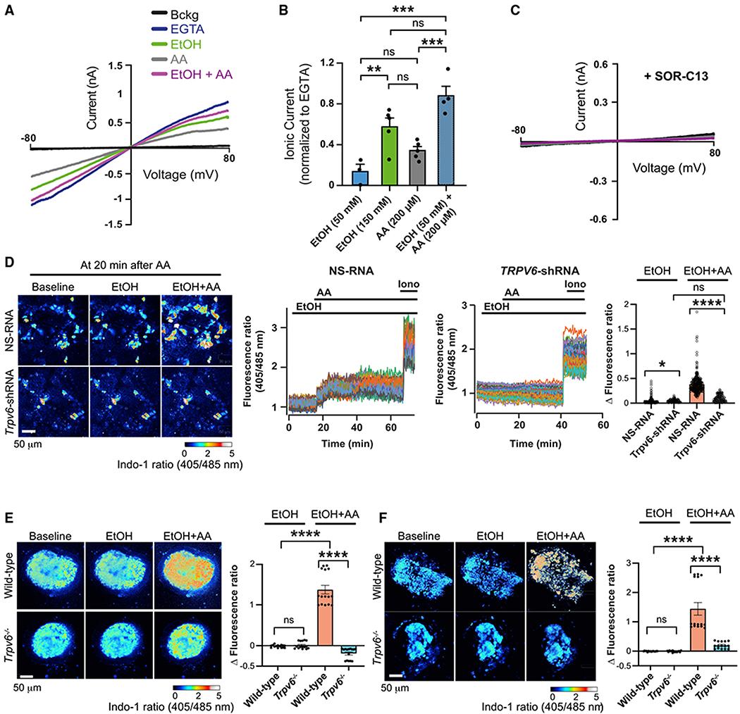
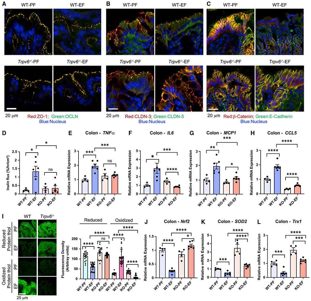
Intestinal epithelial tight junction disruption is a primary contributing factor in alcohol-associated endotoxemia, systemic inflammation, and multiple organ damage. Ethanol and acetaldehyde disrupt tight junctions by elevating intracellular Ca. Here we identify TRPV6, a Ca-permeable channel, as responsible for alcohol-induced elevation of intracellular Ca, intestinal barrier dysfunction, and systemic inflammation. Ethanol and acetaldehyde elicit TRPV6 ionic currents in Caco-2 cells. Studies in Caco-2 cell monolayers and mouse intestinal organoids show that TRPV6 deficiency or inhibition attenuates ethanol- and acetaldehyde-induced Ca influx, tight junction disruption, and barrier dysfunction. Moreover, Trpv6 mice are resistant to alcohol-induced intestinal barrier dysfunction. Photoaffinity labeling of 3-azibutanol identifies a histidine as a potential alcohol-binding site in TRPV6. The substitution of this histidine, and a nearby arginine, reduces ethanol-activated currents. Our findings reveal that TRPV6 is required for alcohol-induced gut barrier dysfunction and inflammation. Molecules that decrease TRPV6 function have the potential to attenuate alcohol-associated tissue injury.
肠道上皮细胞紧密连接的破坏是酒精相关内毒素血症、全身炎症和多器官损伤的主要原因。乙醇和乙醛通过升高细胞内 Ca2+来破坏紧密连接。在这里,我们确定 TRPV6 是一种 Ca2+通透性通道,它负责酒精诱导的细胞内 Ca2+升高、肠道屏障功能障碍和全身炎症。乙醇和乙醛在 Caco-2 细胞中诱发 TRPV6 离子电流。在 Caco-2 细胞单层和小鼠肠道类器官中的研究表明,TRPV6 缺失或抑制可减轻乙醇和乙醛诱导的 Ca2+内流、紧密连接破坏和屏障功能障碍。此外,Trpv6 小鼠对酒精诱导的肠道屏障功能障碍具有抗性。3-azibutanol 的光亲和标记确定 TRPV6 中的组氨酸是潜在的酒精结合位点。该组氨酸和附近的精氨酸的取代会降低乙醇激活的电流。我们的研究结果表明,TRPV6 是酒精诱导的肠道屏障功能障碍和炎症所必需的。降低 TRPV6 功能的分子有可能减轻与酒精相关的组织损伤。