• 文献检索
  • 文档翻译
  • 深度研究
  • 学术资讯
  • Suppr Zotero 插件Zotero 插件
  • 邀请有礼
  • 套餐&价格
  • 历史记录
应用&插件
Suppr Zotero 插件Zotero 插件浏览器插件Mac 客户端Windows 客户端微信小程序
定价
高级版会员购买积分包购买API积分包
服务
文献检索文档翻译深度研究API 文档MCP 服务
关于我们
关于 Suppr公司介绍联系我们用户协议隐私条款
关注我们

Suppr 超能文献

核心技术专利:CN118964589B侵权必究
粤ICP备2023148730 号-1Suppr @ 2026

文献检索

告别复杂PubMed语法,用中文像聊天一样搜索,搜遍4000万医学文献。AI智能推荐,让科研检索更轻松。

立即免费搜索

文件翻译

保留排版,准确专业,支持PDF/Word/PPT等文件格式,支持 12+语言互译。

免费翻译文档

深度研究

AI帮你快速写综述,25分钟生成高质量综述,智能提取关键信息,辅助科研写作。

立即免费体验

视觉成像作为实验性自身免疫性脱髓鞘和多发性硬化神经退行性变的预测指标。

Visual imaging as a predictor of neurodegeneration in experimental autoimmune demyelination and multiple sclerosis.

机构信息

Department of Neurosciences, Lerner Research Institute, Cleveland Clinic Foundation, and Case Western Reserve University, 9500 Euclid Avenue, Cleveland, OH, 44195, USA.

Hooke Laboratories, Inc., Lawrence, MA, USA.

出版信息

Acta Neuropathol Commun. 2022 Jun 15;10(1):87. doi: 10.1186/s40478-022-01391-y.

DOI:10.1186/s40478-022-01391-y
PMID:35706005
原文链接:https://pmc.ncbi.nlm.nih.gov/articles/PMC9199245/
Abstract

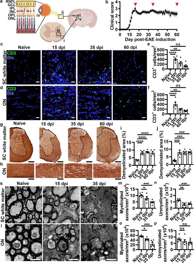
Thalamic volume is associated with clinical disability in multiple sclerosis (MS) and is vulnerable to secondary neurodegeneration due to its extensive connectivity throughout the central nervous system (CNS). Using a model of autoimmune demyelination that exhibits CNS-infiltrating immune cells in both spinal cord white matter and optic nerve, we sought to evaluate neurodegenerative changes due to lesions affecting the spino- and retino-thalamic pathways. We found comparable axonal loss in spinal cord white matter and optic nerve during the acute phase of disease consistent with synaptic loss, but not neuronal cell body loss in the thalamic nuclei that receive input from these discrete pathways. Loss of spinal cord neurons or retinal ganglion cells retrograde to their respective axons was not observed until the chronic phase of disease, where optical coherence tomography (OCT) documented reduced inner retinal thickness. In patients with relapsing-remitting MS without a history of optic neuritis, OCT measures of inner retinal volume correlated with retino-thalamic (lateral geniculate nucleus) and spino-thalamic (ventral posterior nucleus) volume as well as neuroperformance measures. These data suggest retinal imaging may serve as an important noninvasive predictor of neurodegeneration in MS.

摘要

丘脑体积与多发性硬化症(MS)的临床残疾有关,由于其与中枢神经系统(CNS)的广泛连接,易受到继发神经退行性变的影响。我们使用一种自身免疫性脱髓鞘模型,该模型在脊髓白质和视神经中均表现出中枢神经系统浸润的免疫细胞,旨在评估因影响脊髓和视丘束通路的病变引起的神经退行性变化。我们发现在疾病的急性期,脊髓白质和视神经中的轴突丢失相当,这与突触丢失一致,但接收这些离散通路输入的丘脑核中的神经元细胞体丢失并不明显。直到疾病的慢性期,才观察到脊髓神经元或视网膜神经节细胞向其各自轴突的逆行性丧失,此时光学相干断层扫描(OCT)记录到内视网膜厚度降低。在没有视神经炎病史的复发缓解型 MS 患者中,OCT 对内视网膜体积的测量与视丘束(外侧膝状体核)和脊髓束(腹后核)体积以及神经功能测量相关。这些数据表明,视网膜成像可能成为 MS 中神经退行性变的重要无创预测指标。

https://cdn.ncbi.nlm.nih.gov/pmc/blobs/5bb1/9199245/d5dcbafe0277/40478_2022_1391_Fig4_HTML.jpg
https://cdn.ncbi.nlm.nih.gov/pmc/blobs/5bb1/9199245/cdd1103740c2/40478_2022_1391_Fig1_HTML.jpg
https://cdn.ncbi.nlm.nih.gov/pmc/blobs/5bb1/9199245/2a9f5e767351/40478_2022_1391_Fig2_HTML.jpg
https://cdn.ncbi.nlm.nih.gov/pmc/blobs/5bb1/9199245/fb24a06c65f4/40478_2022_1391_Fig3_HTML.jpg
https://cdn.ncbi.nlm.nih.gov/pmc/blobs/5bb1/9199245/d5dcbafe0277/40478_2022_1391_Fig4_HTML.jpg
https://cdn.ncbi.nlm.nih.gov/pmc/blobs/5bb1/9199245/cdd1103740c2/40478_2022_1391_Fig1_HTML.jpg
https://cdn.ncbi.nlm.nih.gov/pmc/blobs/5bb1/9199245/2a9f5e767351/40478_2022_1391_Fig2_HTML.jpg
https://cdn.ncbi.nlm.nih.gov/pmc/blobs/5bb1/9199245/fb24a06c65f4/40478_2022_1391_Fig3_HTML.jpg
https://cdn.ncbi.nlm.nih.gov/pmc/blobs/5bb1/9199245/d5dcbafe0277/40478_2022_1391_Fig4_HTML.jpg

相似文献

1
Visual imaging as a predictor of neurodegeneration in experimental autoimmune demyelination and multiple sclerosis.视觉成像作为实验性自身免疫性脱髓鞘和多发性硬化神经退行性变的预测指标。
Acta Neuropathol Commun. 2022 Jun 15;10(1):87. doi: 10.1186/s40478-022-01391-y.
2
Multiple sclerosis optic neuritis and trans-synaptic pathology on cortical thinning in people with multiple sclerosis.多发性硬化症视神经炎与多发性硬化症患者皮质变薄的突触前病变。
J Neurol. 2023 Aug;270(8):3758-3769. doi: 10.1007/s00415-023-11709-y. Epub 2023 Apr 17.
3
Trans-synaptic degeneration in the optic pathway: Exploring the role of lateral geniculate nucleus in early stages of relapsing-remitting multiple sclerosis.视神经通路中的跨突触变性:探讨外侧膝状体核在复发缓解型多发性硬化早期阶段的作用。
Mult Scler Relat Disord. 2023 Sep;77:104877. doi: 10.1016/j.msard.2023.104877. Epub 2023 Jul 4.
4
The retinal ganglion cell layer predicts normal-appearing white matter tract integrity in multiple sclerosis: A combined diffusion tensor imaging and optical coherence tomography approach.视网膜神经节细胞层可预测多发性硬化症中正常外观的白质束完整性:一项联合扩散张量成像和光学相干断层扫描的研究。
Hum Brain Mapp. 2018 Apr;39(4):1712-1720. doi: 10.1002/hbm.23946. Epub 2018 Jan 15.
5
Axonal damage in the optic radiation assessed by white matter tract integrity metrics is associated with retinal thinning in multiple sclerosis.轴突损伤在评估视辐射中的白质束完整性指标与多发性硬化症中的视网膜变薄有关。
Neuroimage Clin. 2020;27:102293. doi: 10.1016/j.nicl.2020.102293. Epub 2020 May 26.
6
Optical coherence tomography segmentation reveals ganglion cell layer pathology after optic neuritis.光学相干断层扫描分割揭示视神经炎后的节细胞层病变。
Brain. 2012 Feb;135(Pt 2):521-33. doi: 10.1093/brain/awr264. Epub 2011 Oct 17.
7
Optical coherence tomography segmentation analysis in relapsing remitting versus progressive multiple sclerosis.复发缓解型与进展型多发性硬化症的光学相干断层扫描分割分析
PLoS One. 2017 Feb 13;12(2):e0172120. doi: 10.1371/journal.pone.0172120. eCollection 2017.
8
Differing Structural and Functional Patterns of Optic Nerve Damage in Multiple Sclerosis and Neuromyelitis Optica Spectrum Disorder.多发性硬化症和视神经脊髓炎谱系障碍视神经损伤的结构和功能模式差异。
Ophthalmology. 2019 Mar;126(3):445-453. doi: 10.1016/j.ophtha.2018.06.022. Epub 2018 Jul 27.
9
[Retinal atrophy using optical coherence tomography (OCT) in 15 patients with multiple sclerosis and comparison with healthy subjects].[利用光学相干断层扫描(OCT)对15例多发性硬化症患者视网膜萎缩情况的研究及与健康受试者的比较]
Rev Neurol (Paris). 2008 Nov;164(11):927-34. doi: 10.1016/j.neurol.2008.03.008. Epub 2008 Jun 6.
10
Quantifying visual pathway axonal and myelin loss in multiple sclerosis and neuromyelitis optica.定量多发性硬化症和视神经脊髓炎的视觉通路轴突和髓鞘丢失。
Neuroimage Clin. 2016 May 26;11:743-750. doi: 10.1016/j.nicl.2016.05.014. eCollection 2016.

引用本文的文献

1
Protocol for assessing regional pathology in the rodent optic nerve using longitudinal cryosections and cross-sectional electron microscopy.使用纵向冷冻切片和横断面电子显微镜评估啮齿动物视神经区域病理状况的方案。
STAR Protoc. 2025 Jun 20;6(2):103860. doi: 10.1016/j.xpro.2025.103860. Epub 2025 Jun 4.
2
Inhibiting AMPA receptor signaling in oligodendrocytes rescues synapse loss in a model of autoimmune demyelination.在少突胶质细胞中抑制AMPA受体信号传导可挽救自身免疫性脱髓鞘模型中的突触损失。
iScience. 2024 Oct 22;27(11):111226. doi: 10.1016/j.isci.2024.111226. eCollection 2024 Nov 15.
3
Demyelination and neurodegeneration early in experimental autoimmune encephalomyelitis contribute to functional deficits in the anterior visual pathway.

本文引用的文献

1
Functional evolution of visual involvement in experimental autoimmune encephalomyelitis.实验性自身免疫性脑脊髓炎中视觉受累的功能演变
Mult Scler J Exp Transl Clin. 2020 Oct 28;6(4):2055217320963474. doi: 10.1177/2055217320963474. eCollection 2020 Oct-Dec.
2
Spinal Cord Atrophy Predicts Progressive Disease in Relapsing Multiple Sclerosis.脊髓萎缩预示着复发型多发性硬化症的疾病进展。
Ann Neurol. 2022 Feb;91(2):268-281. doi: 10.1002/ana.26281. Epub 2022 Jan 4.
3
Multiple sclerosis and drug discovery: A work of translation.多发性硬化症与药物研发:一次转化之旅。
实验性自身免疫性脑脊髓炎早期的脱髓鞘和神经退行性变导致前视通路功能缺陷。
Sci Rep. 2024 Oct 14;14(1):24048. doi: 10.1038/s41598-024-73792-z.
4
Investigating colour vision and its structural correlates 15 years following a first demyelinating event.在首次脱髓鞘事件发生15年后对色觉及其结构相关性进行研究。
J Neurol Neurosurg Psychiatry. 2025 Apr 10;96(5):435-442. doi: 10.1136/jnnp-2024-334551.
5
Correlation of Visual System Biomarkers With Motor Deficits in Experimental Autoimmune Encephalomyelitis-Optic Neuritis.实验性自身免疫性脑脊髓炎-视神经炎中视觉系统生物标志物与运动功能障碍的相关性
Transl Vis Sci Technol. 2024 Aug 1;13(8):1. doi: 10.1167/tvst.13.8.1.
6
Utility of the visual system to monitor neurodegeneration in multiple sclerosis.视觉系统在监测多发性硬化症神经退行性变中的作用。
Front Mol Neurosci. 2023 Mar 29;16:1125115. doi: 10.3389/fnmol.2023.1125115. eCollection 2023.
7
3-Dimensional Immunostaining and Automated Deep-Learning Based Analysis of Nerve Degeneration.三维免疫染色和基于自动化深度学习的神经退行性变分析。
Int J Mol Sci. 2022 Nov 26;23(23):14811. doi: 10.3390/ijms232314811.
8
Neurodegeneration in multiple sclerosis.多发性硬化中的神经退行性变。
WIREs Mech Dis. 2023 Jan;15(1):e1583. doi: 10.1002/wsbm.1583. Epub 2022 Aug 10.
9
Correction to: Visual imaging as a predictor of neurodegeneration in experimental autoimmune demyelination and multiple sclerosis.对《视觉成像作为实验性自身免疫性脱髓鞘和多发性硬化症中神经退行性变的预测指标》的勘误
Acta Neuropathol Commun. 2022 Jul 15;10(1):104. doi: 10.1186/s40478-022-01405-9.
EBioMedicine. 2021 Jun;68:103392. doi: 10.1016/j.ebiom.2021.103392. Epub 2021 May 24.
4
Alleviation of extensive visual pathway dysfunction by a remyelinating drug in a chronic mouse model of multiple sclerosis.一种髓鞘修复药物对多发性硬化症慢性模型中广泛视觉通路功能障碍的缓解作用。
Brain Pathol. 2021 Mar;31(2):312-332. doi: 10.1111/bpa.12930. Epub 2021 Jan 29.
5
Sex differences in brain atrophy in multiple sclerosis.多发性硬化症中脑萎缩的性别差异。
Biol Sex Differ. 2020 Aug 28;11(1):49. doi: 10.1186/s13293-020-00326-3.
6
Critical spinal cord lesions associate with secondary progressive motor impairment in long-standing MS: A population-based case-control study.长期多发性硬化症患者中严重的脊髓病变与继发性进行性运动功能障碍相关:一项基于人群的病例对照研究。
Mult Scler. 2021 Apr;27(5):667-673. doi: 10.1177/1352458520929192. Epub 2020 Jun 18.
7
Intrinsic and Extrinsic Mechanisms of Thalamic Pathology in Multiple Sclerosis.多发性硬化症中丘脑病变的内在和外在机制。
Ann Neurol. 2020 Jul;88(1):81-92. doi: 10.1002/ana.25743. Epub 2020 May 1.
8
Reduction of AMPA receptor activity on mature oligodendrocytes attenuates loss of myelinated axons in autoimmune neuroinflammation.降低成熟少突胶质细胞上 AMPA 受体的活性可减轻自身免疫性神经炎症中髓鞘轴突的丢失。
Sci Adv. 2020 Jan 8;6(2):eaax5936. doi: 10.1126/sciadv.aax5936. eCollection 2020 Jan.
9
Targeted Complement Inhibition at Synapses Prevents Microglial Synaptic Engulfment and Synapse Loss in Demyelinating Disease.靶向突触补体抑制可预防脱髓鞘疾病中的小胶质细胞突触吞噬和突触丢失。
Immunity. 2020 Jan 14;52(1):167-182.e7. doi: 10.1016/j.immuni.2019.12.004. Epub 2019 Dec 26.
10
Monitoring retinal changes with optical coherence tomography predicts neuronal loss in experimental autoimmune encephalomyelitis.光学相干断层扫描监测视网膜变化可预测实验性自身免疫性脑脊髓炎中的神经元丢失。
J Neuroinflammation. 2019 Nov 4;16(1):203. doi: 10.1186/s12974-019-1583-4.