• 文献检索
  • 文档翻译
  • 深度研究
  • 学术资讯
  • Suppr Zotero 插件Zotero 插件
  • 邀请有礼
  • 套餐&价格
  • 历史记录
应用&插件
Suppr Zotero 插件Zotero 插件浏览器插件Mac 客户端Windows 客户端微信小程序
定价
高级版会员购买积分包购买API积分包
服务
文献检索文档翻译深度研究API 文档MCP 服务
关于我们
关于 Suppr公司介绍联系我们用户协议隐私条款
关注我们

Suppr 超能文献

核心技术专利:CN118964589B侵权必究
粤ICP备2023148730 号-1Suppr @ 2026

文献检索

告别复杂PubMed语法,用中文像聊天一样搜索,搜遍4000万医学文献。AI智能推荐,让科研检索更轻松。

立即免费搜索

文件翻译

保留排版,准确专业,支持PDF/Word/PPT等文件格式,支持 12+语言互译。

免费翻译文档

深度研究

AI帮你快速写综述,25分钟生成高质量综述,智能提取关键信息,辅助科研写作。

立即免费体验

实验性自身免疫性脑脊髓炎-视神经炎中视觉系统生物标志物与运动功能障碍的相关性

Correlation of Visual System Biomarkers With Motor Deficits in Experimental Autoimmune Encephalomyelitis-Optic Neuritis.

作者信息

Elwood Benjamin W, Godwin Cheyanne R, Anders Jeffrey J, Kardon Randy H, Gramlich Oliver W

机构信息

Department of Ophthalmology and Visual Sciences, University of Iowa, Iowa City, IA, USA.

Center for the Prevention and Treatment of Visual Loss, Iowa City Veterans Affairs Health Care System, Iowa City, IA, USA.

出版信息

Transl Vis Sci Technol. 2024 Aug 1;13(8):1. doi: 10.1167/tvst.13.8.1.

DOI:10.1167/tvst.13.8.1
PMID:39087931
原文链接:https://pmc.ncbi.nlm.nih.gov/articles/PMC11305423/
Abstract

PURPOSE

Experimental autoimmune encephalomyelitis (EAE) scoring, the most commonly used primary outcome metric for an in vivo model of multiple sclerosis (MS), is highly variable and subjective. Here we explored the use of visual biomarkers in EAE as more objective and clinically relevant primary outcomes.

METHODS

Motor impairment in myelin oligodendrocyte glycoprotein-immunized C57BL/6J mice was quantified using a five-point EAE grading scale. Pattern electroretinography (pERG) and retinal ganglion cell/inner plexiform layer (RGC/IPL) complex thickness were measured 60 days after induction. Optic nerve histopathology was analyzed at endpoint.

RESULTS

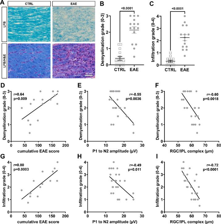
EAE mice displayed motor impairments ranging from mild to severe. Significant correlations were seen between pERG amplitude and last EAE score, mean EAE score, and cumulative EAE score. Optical coherence tomography (OCT) analysis demonstrated a significant correlation between thinning of the RGC/IPL complex and both EAE score and pERG amplitude. Optic nerve histopathology showed significant correlations between demyelination and cumulative EAE score, pERG amplitude, and RGC/IPL complex thickness, as well as between immune cell infiltration and cumulative EAE score, pERG amplitude, and RGC/IPL complex thickness in EAE mice.

CONCLUSIONS

Unlike EAE scoring, pERG and OCT show direct measurement of retinal structure and function. Therefore we conclude that visual outcomes are well suited as a direct assessment of optic nerve involvement in this EAE model of MS while also being indicative of motor impairment.

TRANSLATIONAL RELEVANCE

Standardizing directly translatable measurements as primary outcome parameters in the murine EAE model could lead to more rapid and relevant testing of new therapeutic approaches for mitigating MS.

摘要

目的

实验性自身免疫性脑脊髓炎(EAE)评分是多发性硬化症(MS)体内模型最常用的主要结局指标,其具有高度变异性和主观性。在此,我们探讨了将视觉生物标志物用于EAE,作为更客观且与临床相关的主要结局指标。

方法

使用五点EAE分级量表对髓鞘少突胶质细胞糖蛋白免疫的C57BL/6J小鼠的运动功能障碍进行量化。诱导后60天测量图形视网膜电图(pERG)以及视网膜神经节细胞/内丛状层(RGC/IPL)复合体厚度。在实验终点分析视神经组织病理学。

结果

EAE小鼠表现出从轻度到重度的运动功能障碍。pERG振幅与末次EAE评分、平均EAE评分和累积EAE评分之间存在显著相关性。光学相干断层扫描(OCT)分析表明,RGC/IPL复合体变薄与EAE评分和pERG振幅均存在显著相关性。视神经组织病理学显示,EAE小鼠的脱髓鞘与累积EAE评分、pERG振幅和RGC/IPL复合体厚度之间存在显著相关性,免疫细胞浸润与累积EAE评分、pERG振幅和RGC/IPL复合体厚度之间也存在显著相关性。

结论

与EAE评分不同,pERG和OCT可直接测量视网膜结构和功能。因此,我们得出结论,视觉结局非常适合作为该MS的EAE模型中视神经受累情况的直接评估指标,同时也可指示运动功能障碍。

转化相关性

将直接可转化的测量标准化为小鼠EAE模型的主要结局参数,可能会使缓解MS的新治疗方法的测试更加快速且相关。

https://cdn.ncbi.nlm.nih.gov/pmc/blobs/28a3/11305423/b4d0531bce50/tvst-13-8-1-f004.jpg
https://cdn.ncbi.nlm.nih.gov/pmc/blobs/28a3/11305423/3f968037d882/tvst-13-8-1-f001.jpg
https://cdn.ncbi.nlm.nih.gov/pmc/blobs/28a3/11305423/2c13f7dc2e32/tvst-13-8-1-f002.jpg
https://cdn.ncbi.nlm.nih.gov/pmc/blobs/28a3/11305423/6622e32b8896/tvst-13-8-1-f003.jpg
https://cdn.ncbi.nlm.nih.gov/pmc/blobs/28a3/11305423/b4d0531bce50/tvst-13-8-1-f004.jpg
https://cdn.ncbi.nlm.nih.gov/pmc/blobs/28a3/11305423/3f968037d882/tvst-13-8-1-f001.jpg
https://cdn.ncbi.nlm.nih.gov/pmc/blobs/28a3/11305423/2c13f7dc2e32/tvst-13-8-1-f002.jpg
https://cdn.ncbi.nlm.nih.gov/pmc/blobs/28a3/11305423/6622e32b8896/tvst-13-8-1-f003.jpg
https://cdn.ncbi.nlm.nih.gov/pmc/blobs/28a3/11305423/b4d0531bce50/tvst-13-8-1-f004.jpg

相似文献

1
Correlation of Visual System Biomarkers With Motor Deficits in Experimental Autoimmune Encephalomyelitis-Optic Neuritis.实验性自身免疫性脑脊髓炎-视神经炎中视觉系统生物标志物与运动功能障碍的相关性
Transl Vis Sci Technol. 2024 Aug 1;13(8):1. doi: 10.1167/tvst.13.8.1.
2
Ganglion Cell Layer Thickness as a Biomarker for Amyotrophic Lateral Sclerosis Functional Outcome: An OCT study.神经节细胞层厚度作为肌萎缩侧索硬化症功能预后的生物标志物:一项光学相干断层扫描研究。
Rom J Ophthalmol. 2025 Apr-Jun;69(2):200-207. doi: 10.22336/rjo.2025.32.
3
Loss of Nrf2 exacerbates the visual deficits and optic neuritis elicited by experimental autoimmune encephalomyelitis.Nrf2的缺失会加剧实验性自身免疫性脑脊髓炎引发的视觉缺陷和视神经炎。
Mol Vis. 2016 Dec 30;22:1503-1513. eCollection 2016.
4
Cell therapy procedure using anti-inflammatory macrophage M2 can potentially reduce Clinical Score in animals with Experimental Autoimmune Encephalomyelitis: A preclinical systematic review and meta-analysis study.采用抗炎型巨噬细胞 M2 的细胞治疗程序可能会降低实验性自身免疫性脑脊髓炎动物的临床评分:一项临床前系统评价和荟萃分析研究。
Fundam Clin Pharmacol. 2023 Apr;37(2):215-225. doi: 10.1111/fcp.12844. Epub 2022 Nov 14.
5
Optical coherence tomography and angiography reveal early retinal alterations in pediatric-onset multiple sclerosis.光学相干断层扫描和血管造影显示儿童期多发性硬化症患者早期视网膜改变。
Eur J Pediatr. 2025 Jun 6;184(7):398. doi: 10.1007/s00431-025-06234-1.
6
Predicting OCT retinal ganglion cell volume from pattern ERGs and VEPs in children with suspected optic neuropathy in a tertiary referral setting.在三级转诊机构中,根据图形视网膜电图和视觉诱发电位预测疑似视神经病变儿童的光学相干断层扫描视网膜神经节细胞体积。
BMJ Open Ophthalmol. 2025 Mar 23;10(1):e001899. doi: 10.1136/bmjophth-2024-001899.
7
Retinal layer segmentation in multiple sclerosis: a systematic review and meta-analysis.多发性硬化症中的视网膜层分割:系统评价和荟萃分析。
Lancet Neurol. 2017 Oct;16(10):797-812. doi: 10.1016/S1474-4422(17)30278-8. Epub 2017 Sep 12.
8
Retinal ganglion cell analysis in multiple sclerosis and optic neuritis: a systematic review and meta-analysis.多发性硬化症和视神经炎中的视网膜神经节细胞分析:系统评价和荟萃分析。
J Neurol. 2017 Sep;264(9):1837-1853. doi: 10.1007/s00415-017-8531-y. Epub 2017 May 31.
9
Exploring experimental autoimmune optic neuritis using multimodal imaging.探索实验性自身免疫性视神经炎的多模态成像。
Neuroimage. 2018 Jul 15;175:327-339. doi: 10.1016/j.neuroimage.2018.04.004. Epub 2018 Apr 6.
10
Brief report: Enhanced DRα1-mMOG-35-55 treatment of severe EAE in MIF-1-deficient male mice.简要报告:增强型 DRα1-mMOG-35-55 治疗 MIF-1 缺陷型雄性小鼠的严重 EAE。
Cell Immunol. 2021 Dec;370:104439. doi: 10.1016/j.cellimm.2021.104439. Epub 2021 Sep 11.

引用本文的文献

1
MOG-induced EAE model of optic nerve inflammation compared to MS, MOGAD and NMOSD related subtypes of human optic neuritis.与多发性硬化症、MOG抗体相关疾病(MOGAD)和视神经脊髓炎谱系障碍(NMOSD)相关的人类视神经炎亚型相比,MOG诱导的视神经炎症性自身免疫性脑脊髓炎(EAE)模型。
J Neuroinflammation. 2025 Apr 7;22(1):102. doi: 10.1186/s12974-025-03424-4.
2
Targeting SMOX Preserves Optic Nerve Myelin, Axonal Integrity, and Visual Function in Multiple Sclerosis.靶向精胺氧化酶可保留多发性硬化症患者的视神经髓鞘、轴突完整性及视觉功能。
Biomolecules. 2025 Jan 21;15(2):158. doi: 10.3390/biom15020158.

本文引用的文献

1
Acriflavine, a HIF-1 inhibitor, preserves vision in an experimental autoimmune encephalomyelitis model of optic neuritis.吖啶黄素,一种 HIF-1 抑制剂,可在实验性自身免疫性脑脊髓炎视神经炎模型中保护视力。
Front Immunol. 2023 Oct 23;14:1271118. doi: 10.3389/fimmu.2023.1271118. eCollection 2023.
2
Visual function resists early neurodegeneration in the visual system in primary progressive multiple sclerosis.原发性进行性多发性硬化症患者的视觉系统中,视觉功能可抵抗早期神经退行性变。
J Neurol Neurosurg Psychiatry. 2023 Nov;94(11):924-933. doi: 10.1136/jnnp-2023-331183. Epub 2023 Jul 11.
3
Differential effects of SARM1 inhibition in traumatic glaucoma and EAE optic neuropathies.
SARM1抑制在创伤性青光眼和实验性自身免疫性脑脊髓炎视神经病变中的不同作用。
Mol Ther Nucleic Acids. 2023 Feb 27;32:13-27. doi: 10.1016/j.omtn.2023.02.029. eCollection 2023 Jun 13.
4
Dietary protection against the visual and motor deficits induced by experimental autoimmune encephalomyelitis.饮食对实验性自身免疫性脑脊髓炎所致视觉和运动功能缺损的保护作用。
Front Neurol. 2023 Mar 2;14:1113954. doi: 10.3389/fneur.2023.1113954. eCollection 2023.
5
Targeting Cholesterol Homeostasis Improves Recovery in Experimental Optic Neuritis.靶向胆固醇稳态可改善实验性视神经炎的恢复。
Biomolecules. 2022 Oct 7;12(10):1437. doi: 10.3390/biom12101437.
6
Visual imaging as a predictor of neurodegeneration in experimental autoimmune demyelination and multiple sclerosis.视觉成像作为实验性自身免疫性脱髓鞘和多发性硬化神经退行性变的预测指标。
Acta Neuropathol Commun. 2022 Jun 15;10(1):87. doi: 10.1186/s40478-022-01391-y.
7
Longitudinal Retinal Changes in MOGAD.MOGAD 中的纵向视网膜变化。
Ann Neurol. 2022 Sep;92(3):476-485. doi: 10.1002/ana.26440. Epub 2022 Jul 16.
8
Optical coherence tomography in multiple sclerosis: A 3-year prospective multicenter study.光学相干断层扫描在多发性硬化症中的应用:一项为期 3 年的前瞻性多中心研究。
Ann Clin Transl Neurol. 2021 Dec;8(12):2235-2251. doi: 10.1002/acn3.51473. Epub 2021 Nov 18.
9
Semi-Automated Live Tracking of Microglial Activation in CX3CR1 Mice During Experimental Autoimmune Encephalomyelitis by Confocal Scanning Laser Ophthalmoscopy.共聚焦扫描激光检眼镜对 CX3CR1 小鼠实验性自身免疫性脑脊髓炎中小胶质细胞激活的半自动化实时跟踪
Front Immunol. 2021 Oct 21;12:761776. doi: 10.3389/fimmu.2021.761776. eCollection 2021.
10
CNS Involvement in Chronic Inflammatory Demyelinating Polyneuropathy: Subtle Retinal Changes in Optical Coherence Tomography.中枢神经系统在慢性炎症性脱髓鞘性多发性神经病中的作用:光学相干断层扫描中的细微视网膜改变。
Neurol Neuroimmunol Neuroinflamm. 2021 Oct 19;9(1). doi: 10.1212/NXI.0000000000001099. Print 2022 Jan.