Yuan Yunfeng, Ping Wei, Zhang Ruijie, Hao Zhipeng, Zhang Ni
Department of Thoracic Surgery, Zhongshan Hospital, Fudan University, Shanghai, 200030, China.
Department of Thoracic Surgery, Tongji Hospital, Tongji Medical College, Huazhong University of Science and Technology, No. 1095, Jiefang Avenue, Wuhan, 430030, Hubei, China.
Cancer Cell Int. 2022 Jun 15;22(1):214. doi: 10.1186/s12935-022-02593-z.
Esophageal squamous cell carcinoma (ESCC) is the leading cause of cancer-related death worldwide with a poor prognosis. Given that DEPDC1B plays a key role in multiple cancers, the role of this molecule in ESCC was explored to identify potential targets for ESCC patients.
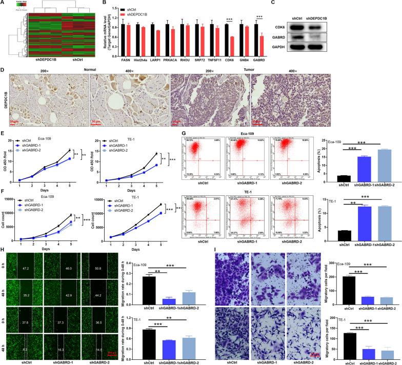
The expression level of DEPDC1B in ESCC was revealed based on the TCGA database and immunohistochemical experiments on clinical tissues. The correlation between DEPDC1B and survival of ESCC patients was analyzed by Kaplan-Meier method. Small hairpin RNA (shRNA)-mediated silencing of DEPDC1B expression in ESCC cells and performed a series of in vitro and in vivo functional validations.
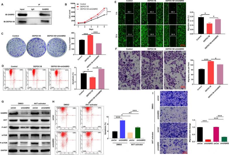
DEPDC1B was overexpressed in ESCC. High expression of DEPDC1B was significantly negatively correlated with overall survival in patients with ESCC. Moreover, knockdown of DEPDC1B inhibited ESCC cell proliferation, clone formation, migration, tumor formation and promoted apoptosis. Furthermore, knockdown of DEPDC1B leaded to significant downregulation of GABRD in ESCC cells. Meanwhile, GABRD expression was upregulated in ESCC, and its silencing can inhibit the proliferation and migration of the tumor cells. Interestingly, there was a protein interaction between DEPDC1B and GABRD. Functionally, GABRD knockdown partially reversed the contribution of DEPDC1B to ESCC progression. In addition, GABRD regulated ESCC progression may depend on PI3K/AKT/mTOR signaling pathway.
DEPDC1B collaborated with GABRD to regulate ESCC progression, and inhibition of this signaling axis may be a potential therapeutic target for ESCC.
食管鳞状细胞癌(ESCC)是全球癌症相关死亡的主要原因,预后较差。鉴于DEPDC1B在多种癌症中起关键作用,本研究探讨了该分子在ESCC中的作用,以确定ESCC患者的潜在靶点。
基于TCGA数据库和临床组织的免疫组化实验揭示了ESCC中DEPDC1B的表达水平。采用Kaplan-Meier法分析DEPDC1B与ESCC患者生存率之间的相关性。通过小发夹RNA(shRNA)介导沉默ESCC细胞中DEPDC1B的表达,并进行了一系列体外和体内功能验证。
DEPDC1B在ESCC中过表达。DEPDC1B的高表达与ESCC患者的总生存期显著负相关。此外,敲低DEPDC1B可抑制ESCC细胞增殖、克隆形成、迁移、肿瘤形成并促进细胞凋亡。此外,敲低DEPDC1B导致ESCC细胞中GABRD显著下调。同时,GABRD在ESCC中表达上调,其沉默可抑制肿瘤细胞的增殖和迁移。有趣的是,DEPDC1B与GABRD之间存在蛋白质相互作用。在功能上,敲低GABRD可部分逆转DEPDC1B对ESCC进展的影响。此外,GABRD调节ESCC进展可能依赖于PI3K/AKT/mTOR信号通路。
DEPDC1B与GABRD协同调节ESCC进展,抑制该信号轴可能是ESCC的潜在治疗靶点。