Department of Anesthesiology, Union Hospital, Tongji Medical College, Huazhong University of Science and Technology, Wuhan, 430022, China.
J Neuroinflammation. 2022 Jun 21;19(1):164. doi: 10.1186/s12974-022-02524-9.
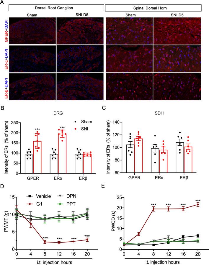
The pathogenesis of neuropathic pain and the reasons for the prolonged unhealing remain unknown. Increasing evidence suggests that sex oestrogen differences play a role in pain sensitivity, but few studies have focused on the oestrogen receptor which may be an important molecular component contributing to peripheral pain transduction. We aimed to investigate the impact of oestrogen receptors on the nociceptive neuronal response in the dorsal root ganglion (DRG) and spinal dorsal horn using a spared nerve injury (SNI) rat model of chronic pain.
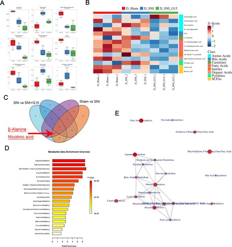
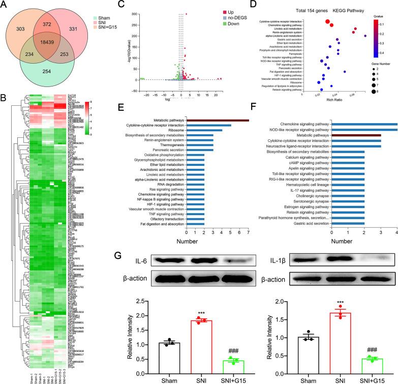
We intrathecally (i.t.) administered a class of oestrogen receptor antagonists and agonists intrathecal (i.t.) administrated to male rats with SNI or normal rats to identify the main receptor. Moreover, we assessed genes identified through genomic metabolic analysis to determine the key metabolism point and elucidate potential mechanisms mediating continuous neuronal sensitization and neuroinflammatory responses in neuropathic pain. The excitability of DRG neurons was detected using the patch-clamp technique. Primary culture was used to extract microglia and DRG neurons, and siRNA transfection was used to silence receptor protein expression. Immunofluorescence, Western blotting, RT-PCR and behavioural testing were used to assess the expression, cellular distribution, and actions of the main receptor and its related signalling molecules.
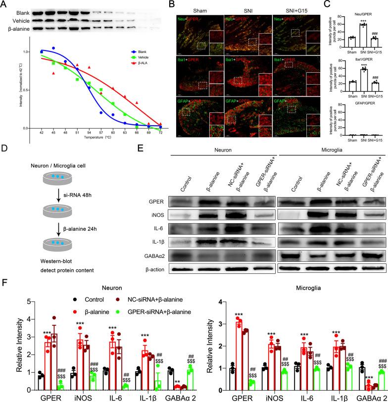
Increasing the expression and function of G protein-coupled oestrogen receptor (GPER), but not oestrogen receptor-α (ERα) and oestrogen receptor-β (ERβ), in the DRG neuron and microglia, but not the dorsal spinal cord, contributed to SNI-induced neuronal sensitization. Inhibiting GPER expression in the DRG alleviated SNI-induced pain behaviours and neuroinflammation by simultaneously downregulating iNOS, IL-1β and IL-6 expression and restoring GABAα2 expression. Additionally, the positive interaction between GPER and β-alanine and subsequent β-alanine accumulation enhances pain sensation and promotes chronic pain development.
GPER activation in the DRG induces a positive association between β-alanine with iNOS, IL-1β and IL-6 expression and represses GABAα2 involved in post-SNI neuropathic pain development. Blocking GPER and eliminating β-alanine in the DRG neurons and microglia may prevent neuropathic pain development.
神经病理性疼痛的发病机制和长期不愈的原因尚不清楚。越来越多的证据表明,性别雌激素差异在疼痛敏感性中起作用,但很少有研究关注雌激素受体,它可能是参与外周疼痛转导的重要分子组成部分。我们旨在使用慢性疼痛的 spared nerve injury (SNI) 大鼠模型研究雌激素受体对背根神经节 (DRG) 和脊髓背角伤害感受神经元反应的影响。
我们鞘内(i.t.)给予 SNI 大鼠或正常大鼠一类雌激素受体拮抗剂和激动剂,以确定主要受体。此外,我们评估了基因组代谢分析鉴定的基因,以确定关键代谢点,并阐明介导神经病理性疼痛中持续神经元敏化和神经炎症反应的潜在机制。使用膜片钳技术检测 DRG 神经元的兴奋性。原代培养用于提取小胶质细胞和 DRG 神经元,并使用 siRNA 转染沉默受体蛋白表达。免疫荧光、Western blot、RT-PCR 和行为测试用于评估主要受体及其相关信号分子的表达、细胞分布和作用。
DRG 神经元和小胶质细胞中 G 蛋白偶联雌激素受体 (GPER) 的表达和功能增加,但雌激素受体-α (ERα) 和雌激素受体-β (ERβ) 没有增加,导致 SNI 诱导的神经元敏化。DRG 中 GPER 表达的抑制通过同时下调 iNOS、IL-1β 和 IL-6 的表达和恢复 GABAα2 的表达,减轻 SNI 诱导的疼痛行为和神经炎症。此外,GPER 与 β-丙氨酸的阳性相互作用及其随后的 β-丙氨酸积累增强了疼痛感觉并促进了慢性疼痛的发展。
DRG 中的 GPER 激活诱导β-丙氨酸与 iNOS、IL-1β 和 IL-6 表达之间的正相互作用,并抑制与 post-SNI 神经病理性疼痛发展有关的 GABAα2。阻断 GPER 并消除 DRG 神经元和小胶质细胞中的 β-丙氨酸可能预防神经病理性疼痛的发展。