Suppr超能文献

双膦酸盐对动脉粥样硬化斑块钙化的时间依赖性作用。

The Time-Dependent Role of Bisphosphonates on Atherosclerotic Plaque Calcification.

作者信息

Bakhshian Nik Amirala, Ng Hooi Hooi, Garcia Russo Manuel, Iacoviello Francesco, Shearing Paul R, Bertazzo Sergio, Hutcheson Joshua D

机构信息

Department of Biomedical Engineering, Florida International University, Miami, FL 33174, USA.

Department of Human and Molecular Genetics, Herbert Wertheim College of Medicine, Florida International University, Miami, FL 33199, USA.

出版信息

J Cardiovasc Dev Dis. 2022 May 25;9(6):168. doi: 10.3390/jcdd9060168.

Abstract

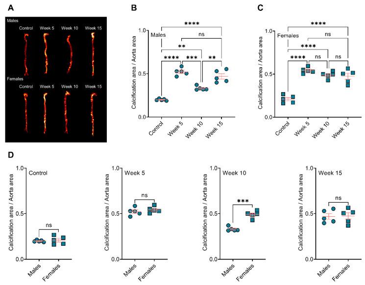
Atherosclerotic plaque calcification directly contributes to the leading cause of morbidity and mortality by affecting plaque vulnerability and rupture risk. Small microcalcifications can increase plaque stress and promote rupture, whereas large calcifications can stabilize plaques. Drugs that target bone mineralization may lead to unintended consequences on ectopic plaque calcification and cardiovascular outcomes. Bisphosphonates, common anti-osteoporotic agents, have elicited unexpected cardiovascular events in clinical trials. Here, we investigated the role of bisphosphonate treatment and timing on the disruption or promotion of vascular calcification and bone minerals in a mouse model of atherosclerosis. We started the bisphosphonate treatment either before plaque formation, at early plaque formation times associated with the onset of calcification, or at late stages of plaque development. Our data indicated that long-term bisphosphonate treatment (beginning prior to plaque development) leads to higher levels of plaque calcification, with a narrower mineral size distribution. When given later in plaque development, we measured a wider distribution of mineral size. These morphological alterations might be associated with a higher risk of plaque rupture by creating stress foci. Yet, bone mineral density positively correlated with the duration of the bisphosphonate treatment.

摘要

动脉粥样硬化斑块钙化通过影响斑块易损性和破裂风险,直接导致了发病和死亡的主要原因。微小钙化可增加斑块应力并促进破裂,而大钙化则可使斑块稳定。靶向骨矿化的药物可能会对异位斑块钙化和心血管结局产生意想不到的后果。双膦酸盐是常见的抗骨质疏松药物,在临床试验中引发了意外的心血管事件。在此,我们在动脉粥样硬化小鼠模型中研究了双膦酸盐治疗及其给药时间对血管钙化和骨矿物质的破坏或促进作用。我们在斑块形成前、与钙化开始相关的早期斑块形成阶段或斑块发展后期开始双膦酸盐治疗。我们的数据表明,长期双膦酸盐治疗(在斑块发展之前开始)会导致更高水平的斑块钙化,矿物质大小分布更窄。在斑块发展后期给药时,我们测量到矿物质大小分布更宽。这些形态学改变可能通过产生应力集中点而与更高的斑块破裂风险相关。然而,骨矿物质密度与双膦酸盐治疗的持续时间呈正相关。

https://cdn.ncbi.nlm.nih.gov/pmc/blobs/c048/9225625/b524d2472c2c/jcdd-09-00168-g001.jpg

文献检索

告别复杂PubMed语法,用中文像聊天一样搜索,搜遍4000万医学文献。AI智能推荐,让科研检索更轻松。

立即免费搜索

文件翻译

保留排版,准确专业,支持PDF/Word/PPT等文件格式,支持 12+语言互译。

免费翻译文档

深度研究

AI帮你快速写综述,25分钟生成高质量综述,智能提取关键信息,辅助科研写作。

立即免费体验