Suppr超能文献

疑似 COVID-19 症状与焦虑和抑郁的关联,经血液透析饮食知识修正:一项多透析中心研究。

The Associations of Suspected COVID-19 Symptoms with Anxiety and Depression as Modified by Hemodialysis Dietary Knowledge: A Multi-Dialysis Center Study.

机构信息

School of Nursing, National Taipei University of Nursing and Health Sciences, Taipei 112-19, Taiwan.

Faculty of Nursing and Midwifery, Hanoi Medical University, Hanoi 115-20, Vietnam.

出版信息

Nutrients. 2022 Jun 7;14(12):2364. doi: 10.3390/nu14122364.

Abstract

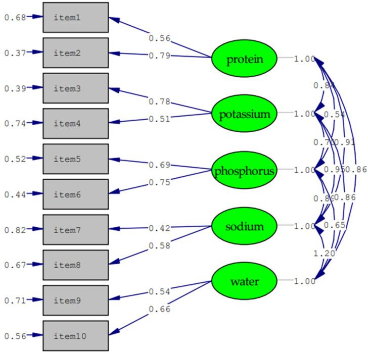
During the COVID-19 pandemic, it is essential to evaluate hemodialysis patients’ dietary knowledge, especially among those with COVID-19 related symptoms, in order to identify appropriate strategies in managing their mental health. The study’s purposes were to test the psychometric properties of the hemodialysis dietary knowledge (HDK) scale, and to investigate the modifying impact of HDK on the associations of suspected COVID-19 symptoms (S-COVID-19-S) with anxiety and depression among hemodialysis patients. A cross-sectional study was conducted from July 2020 to March 2021 at eight hospitals across Vietnam. Data of 875 hemodialysis patients were analyzed, including socio-demographic, anxiety (the generalized anxiety disorder scale, GAD-7), depression (the patient health questionnaire, PHQ-9), S-COVID-19-S, HDK, health literacy, and digital healthy diet literacy. Confirmatory factor analysis (CFA) and logistic regression models were used to analyze the data. The HDK scale demonstrates the satisfactory construct validity with good model fit (Goodness of Fit Index, GFI = 0.96; Adjusted Goodness of Fit Index, AGFI = 0.90; Standardized Root Mean Square Residual, SRMR = 0.05; Root Mean Square Error of Approximation, RMSEA = 0.09; Normed Fit Index, NFI = 0.96; Comparative Fit Index, CFI = 0.96, and Parsimony goodness of Fit Index, PGFI = 0.43), criterion validity (as correlated with HL (r = 0.22, p < 0.01) and DDL (r = 0.19, p < 0.01), and reliability (Cronbach alpha = 0.70)). In the multivariate analysis, S-COVID-19-S was associated with a higher likelihood of anxiety (odds ratio, OR, 20.76; 95% confidence interval, 95%CI, 8.85, 48.70; p < 0.001) and depression (OR, 12.95; 95%CI, 6.67, 25.14, p < 0.001). A higher HDK score was associated with a lower likelihood of anxiety (OR, 0.70; 95%CI, 0.64, 0.77; p < 0.001) and depression (OR, 0.72; 95%CI, 0.66, 0.79; p < 0.001). In the interaction analysis, the negative impacts of S-COVID-19-S on anxiety and depression were mitigated by higher HDK scores (p < 0.001). In conclusion, HDK is a valid and reliable tool to measure dietary knowledge in hemodialysis patients. Higher HDK scores potentially protect patients with S-COVID-19-S from anxiety and depression during the pandemic.

摘要

在 COVID-19 大流行期间,评估血液透析患者的饮食知识至关重要,特别是对于那些有 COVID-19 相关症状的患者,以便确定管理其心理健康的适当策略。本研究的目的是测试血液透析饮食知识(HDK)量表的心理测量特性,并探讨 HKD 对疑似 COVID-19 症状(S-COVID-19-S)与血液透析患者焦虑和抑郁之间关联的调节作用。这是一项 2020 年 7 月至 2021 年 3 月在越南 8 家医院进行的横断面研究。共分析了 875 名血液透析患者的数据,包括社会人口统计学、焦虑(广泛性焦虑障碍量表,GAD-7)、抑郁(患者健康问卷,PHQ-9)、S-COVID-19-S、HDK、健康素养和数字健康饮食素养。采用验证性因子分析(CFA)和逻辑回归模型进行数据分析。HDK 量表具有良好的模型拟合度,具有良好的结构效度(拟合优度指数,GFI=0.96;调整后的拟合优度指数,AGFI=0.90;标准化均方根残差,SRMR=0.05;近似均方根误差,RMSEA=0.09;归一化拟合指数,NFI=0.96;比较拟合指数,CFI=0.96,简约拟合优度指数,PGFI=0.43)、效标效度(与 HL(r=0.22,p<0.01)和 DDL(r=0.19,p<0.01)相关)和可靠性(克朗巴赫阿尔法=0.70))。在多变量分析中,S-COVID-19-S 与焦虑(比值比,OR,20.76;95%置信区间,95%CI,8.85,48.70;p<0.001)和抑郁(OR,12.95;95%CI,6.67,25.14,p<0.001)的可能性增加有关。较高的 HKD 评分与焦虑(OR,0.70;95%CI,0.64,0.77;p<0.001)和抑郁(OR,0.72;95%CI,0.66,0.79;p<0.001)的可能性降低有关。在交互分析中,较高的 HKD 评分减轻了 S-COVID-19-S 对焦虑和抑郁的负面影响(p<0.001)。总之,HDK 是一种有效且可靠的工具,可用于测量血液透析患者的饮食知识。较高的 HKD 评分可能会保护患有 S-COVID-19-S 的患者在大流行期间免受焦虑和抑郁的影响。

https://cdn.ncbi.nlm.nih.gov/pmc/blobs/2902/9230868/3d20f02f28f7/nutrients-14-02364-g001.jpg

文献检索

告别复杂PubMed语法,用中文像聊天一样搜索,搜遍4000万医学文献。AI智能推荐,让科研检索更轻松。

立即免费搜索

文件翻译

保留排版,准确专业,支持PDF/Word/PPT等文件格式,支持 12+语言互译。

免费翻译文档

深度研究

AI帮你快速写综述,25分钟生成高质量综述,智能提取关键信息,辅助科研写作。

立即免费体验