• 文献检索
  • 文档翻译
  • 深度研究
  • 学术资讯
  • Suppr Zotero 插件Zotero 插件
  • 邀请有礼
  • 套餐&价格
  • 历史记录
应用&插件
Suppr Zotero 插件Zotero 插件浏览器插件Mac 客户端Windows 客户端微信小程序
定价
高级版会员购买积分包购买API积分包
服务
文献检索文档翻译深度研究API 文档MCP 服务
关于我们
关于 Suppr公司介绍联系我们用户协议隐私条款
关注我们

Suppr 超能文献

核心技术专利:CN118964589B侵权必究
粤ICP备2023148730 号-1Suppr @ 2026

文献检索

告别复杂PubMed语法,用中文像聊天一样搜索,搜遍4000万医学文献。AI智能推荐,让科研检索更轻松。

立即免费搜索

文件翻译

保留排版,准确专业,支持PDF/Word/PPT等文件格式,支持 12+语言互译。

免费翻译文档

深度研究

AI帮你快速写综述,25分钟生成高质量综述,智能提取关键信息,辅助科研写作。

立即免费体验

代谢紊乱的进展阶段与由氧化状态和自噬介导的人类心脏基质细胞生物学特性受损有关。

Progressive stages of dysmetabolism are associated with impaired biological features of human cardiac stromal cells mediated by the oxidative state and autophagy.

作者信息

Pagano Francesca, Picchio Vittorio, Bordin Antonella, Cavarretta Elena, Nocella Cristina, Cozzolino Claudia, Floris Erica, Angelini Francesco, Sordano Alessia, Peruzzi Mariangela, Miraldi Fabio, Biondi-Zoccai Giuseppe, De Falco Elena, Carnevale Roberto, Sciarretta Sebastiano, Frati Giacomo, Chimenti Isotta

机构信息

Institute of Biochemistry and Cell Biology, National Council of Research (IBBC-CNR), Monterotondo, Italy.

Department of Medical Surgical Sciences and Biotechnologies, Sapienza University, Latina, Italy.

出版信息

J Pathol. 2022 Oct;258(2):136-148. doi: 10.1002/path.5985. Epub 2022 Jul 28.

DOI:10.1002/path.5985
PMID:35751644
原文链接:https://pmc.ncbi.nlm.nih.gov/articles/PMC9542980/
Abstract

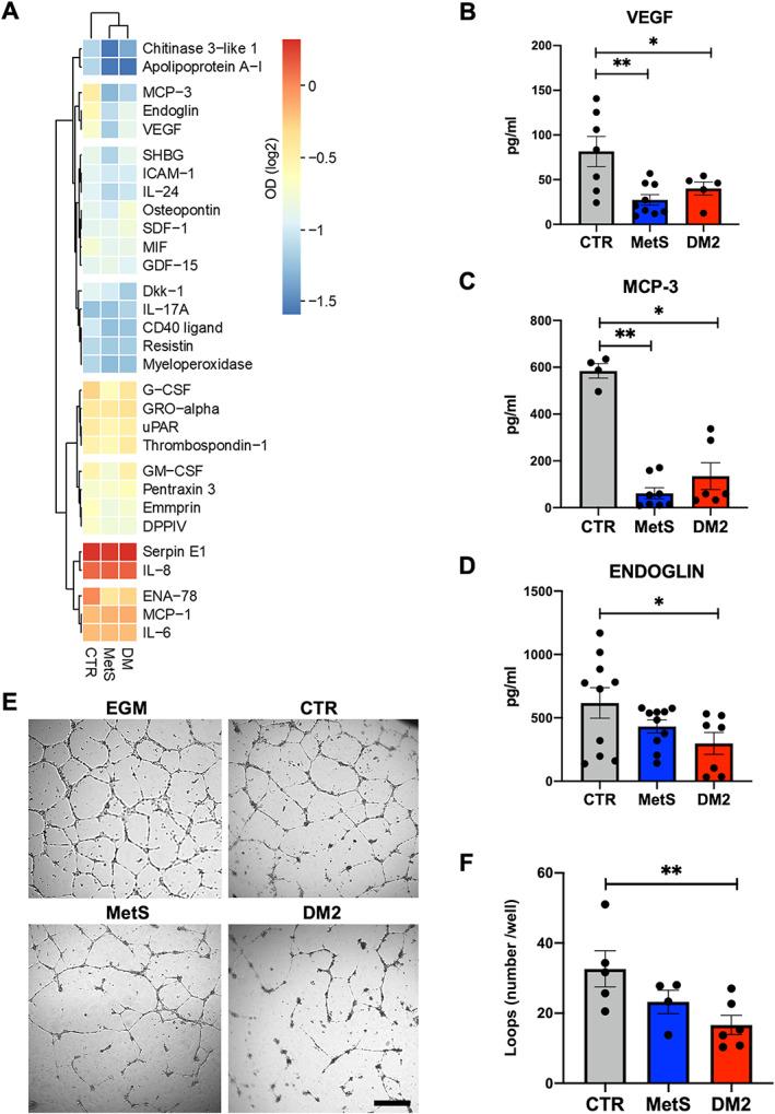
Cardiac stromal cells (CSCs) are the main players in fibrosis. Dysmetabolic conditions (metabolic syndrome-MetS, and type 2 diabetes mellitus-DM2) are strong pathogenetic contributors to cardiac fibrosis. Moreover, modulation of the oxidative state (OxSt) and autophagy is a fundamental function affecting the fibrotic commitment of CSCs, that are adversely modulated in MetS/DM2. We aimed to characterize CSCs from dysmetabolic patients, and to obtain a beneficial phenotypic setback from such fibrotic commitment by modulation of OxSt and autophagy. CSCs were isolated from 38 patients, stratified as MetS, DM2, or controls. Pharmacological modulation of OxSt and autophagy was obtained by treatment with trehalose and NOX4/NOX5 inhibitors (TREiNOX). Flow-cytometry and real-time quantitative polymerase chain reaction (RT-qPCR) analyses showed significantly increased expression of myofibroblasts markers in MetS-CSCs at baseline (GATA4, ACTA2, THY1/CD90) and after starvation (COL1A1, COL3A1). MetS- and DM2-CSCs displayed a paracrine profile distinct from control cells, as evidenced by screening of 30 secreted cytokines, with a significant reduction in vascular endothelial growth factor (VEGF) and endoglin confirmed by enzyme-linked immunoassay (ELISA). DM2-CSCs showed significantly reduced support for endothelial cells in angiogenic assays, and significantly increased H O release and NOX4/5 expression levels. Autophagy impairment after starvation (reduced ATG7 and LC3-II proteins) was also detectable in DM2-CSCs. TREiNOX treatment significantly reduced ACTA2, COL1A1, COL3A1, and NOX4 expression in both DM2- and MetS-CSCs, as well as GATA4 and THY1/CD90 in DM2, all versus control cells. Moreover, TREiNOX significantly increased VEGF release by DM2-CSCs, and VEGF and endoglin release by both MetS- and DM2-CSCs, also recovering the angiogenic support to endothelial cells by DM2-CSCs. In conclusion, DM2 and MetS worsen microenvironmental conditioning by CSCs. Appropriate modulation of autophagy and OxSt in human CSCs appears to restore these features, mostly in DM2-CSCs, suggesting a novel strategy against cardiac fibrosis in dysmetabolic patients. © 2022 The Authors. The Journal of Pathology published by John Wiley & Sons Ltd on behalf of The Pathological Society of Great Britain and Ireland.

摘要

心脏基质细胞(CSCs)是纤维化的主要参与者。代谢紊乱状况(代谢综合征-MetS和2型糖尿病-DM2)是心脏纤维化的重要致病因素。此外,氧化状态(OxSt)和自噬的调节是影响CSCs纤维化进程的一项基本功能,而在MetS/DM2中它们受到不利调节。我们旨在对代谢紊乱患者的CSCs进行特征描述,并通过调节OxSt和自噬从这种纤维化进程中获得有益的表型逆转。从38例患者中分离出CSCs,分为MetS组、DM2组或对照组。通过用海藻糖和NOX4/NOX5抑制剂(TREiNOX)处理实现对OxSt和自噬的药理学调节。流式细胞术和实时定量聚合酶链反应(RT-qPCR)分析显示,在基线时(GATA4、ACTA2、THY1/CD90)以及饥饿后(COL1A1、COL3A1),MetS-CSCs中成肌纤维细胞标志物的表达显著增加。通过对30种分泌细胞因子的筛选证明,MetS-和DM2-CSCs表现出与对照细胞不同的旁分泌特征,酶联免疫吸附测定(ELISA)证实血管内皮生长因子(VEGF)和内皮糖蛋白显著减少。在血管生成试验中,DM2-CSCs对内皮细胞的支持作用显著降低,且H₂O释放和NOX4/5表达水平显著增加。在DM2-CSCs中也可检测到饥饿后自噬受损(ATG7和LC₃-II蛋白减少)。与对照细胞相比,TREiNOX处理显著降低了DM2-和MetS-CSCs中ACTA2、COL1A1、COL3A1和NOX4的表达,以及DM2中GATA4和THY1/CD90的表达。此外,TREiNOX显著增加了DM2-CSCs释放的VEGF,以及MetS-和DM2-CSCs释放的VEGF和内皮糖蛋白,还恢复了DM2-CSCs对内皮细胞的血管生成支持作用。总之,DM2和MetS会使CSCs的微环境条件恶化。对人CSCs中自噬和OxSt进行适当调节似乎可以恢复这些特征,在DM2-CSCs中最为明显,这提示了一种针对代谢紊乱患者心脏纤维化的新策略。© 2022作者。《病理学杂志》由约翰·威利父子有限公司代表大不列颠及爱尔兰病理学会出版。

https://cdn.ncbi.nlm.nih.gov/pmc/blobs/c226/9542980/56ea234988ca/PATH-258-136-g001.jpg
https://cdn.ncbi.nlm.nih.gov/pmc/blobs/c226/9542980/c84626b9bb0a/PATH-258-136-g005.jpg
https://cdn.ncbi.nlm.nih.gov/pmc/blobs/c226/9542980/d0e477f7b227/PATH-258-136-g003.jpg
https://cdn.ncbi.nlm.nih.gov/pmc/blobs/c226/9542980/201db6c76b9f/PATH-258-136-g004.jpg
https://cdn.ncbi.nlm.nih.gov/pmc/blobs/c226/9542980/e4aba0f30b85/PATH-258-136-g006.jpg
https://cdn.ncbi.nlm.nih.gov/pmc/blobs/c226/9542980/33f408bdf72f/PATH-258-136-g002.jpg
https://cdn.ncbi.nlm.nih.gov/pmc/blobs/c226/9542980/56ea234988ca/PATH-258-136-g001.jpg
https://cdn.ncbi.nlm.nih.gov/pmc/blobs/c226/9542980/c84626b9bb0a/PATH-258-136-g005.jpg
https://cdn.ncbi.nlm.nih.gov/pmc/blobs/c226/9542980/d0e477f7b227/PATH-258-136-g003.jpg
https://cdn.ncbi.nlm.nih.gov/pmc/blobs/c226/9542980/201db6c76b9f/PATH-258-136-g004.jpg
https://cdn.ncbi.nlm.nih.gov/pmc/blobs/c226/9542980/e4aba0f30b85/PATH-258-136-g006.jpg
https://cdn.ncbi.nlm.nih.gov/pmc/blobs/c226/9542980/33f408bdf72f/PATH-258-136-g002.jpg
https://cdn.ncbi.nlm.nih.gov/pmc/blobs/c226/9542980/56ea234988ca/PATH-258-136-g001.jpg

相似文献

1
Progressive stages of dysmetabolism are associated with impaired biological features of human cardiac stromal cells mediated by the oxidative state and autophagy.代谢紊乱的进展阶段与由氧化状态和自噬介导的人类心脏基质细胞生物学特性受损有关。
J Pathol. 2022 Oct;258(2):136-148. doi: 10.1002/path.5985. Epub 2022 Jul 28.
2
The impact of autophagy modulation on phenotype and survival of cardiac stromal cells under metabolic stress.自噬调节对代谢应激下心脏基质细胞表型和存活的影响。
Cell Death Discov. 2022 Apr 1;8(1):149. doi: 10.1038/s41420-022-00924-7.
3
Exposure to serum from exclusive heated tobacco product smokers induces mTOR activation and fibrotic features in human cardiac stromal cells.暴露于仅加热不燃烧烟草制品使用者的血清可诱导人心肌基质细胞中 mTOR 的激活和纤维化特征。
Biochim Biophys Acta Mol Basis Dis. 2024 Oct;1870(7):167350. doi: 10.1016/j.bbadis.2024.167350. Epub 2024 Jul 15.
4
Autophagy fosters myofibroblast differentiation through MTORC2 activation and downstream upregulation of CTGF.自噬通过激活MTORC2和下游上调结缔组织生长因子(CTGF)促进肌成纤维细胞分化。
Autophagy. 2014;10(12):2193-207. doi: 10.4161/15548627.2014.981786.
5
Diazoxide preconditioning of endothelial progenitor cells from streptozotocin-induced type 1 diabetic rats improves their ability to repair diabetic cardiomyopathy.二氮嗪预处理链脲佐菌素诱导的1型糖尿病大鼠的内皮祖细胞可提高其修复糖尿病性心肌病的能力。
Mol Cell Biochem. 2015 Dec;410(1-2):267-79. doi: 10.1007/s11010-015-2560-6. Epub 2015 Sep 10.
6
In vitro angiomodulatory activity of sera from type 2 diabetic patients with background retinopathy.2型糖尿病合并背景性视网膜病变患者血清的体外血管调节活性
J Physiol Pharmacol. 2005 Sep;56 Suppl 4:65-70.
7
Autophagy in cancer associated fibroblasts promotes tumor cell survival: Role of hypoxia, HIF1 induction and NFκB activation in the tumor stromal microenvironment.肿瘤相关成纤维细胞中的自噬促进肿瘤细胞存活:缺氧、HIF1 诱导和 NFκB 激活在肿瘤基质微环境中的作用。
Cell Cycle. 2010 Sep 1;9(17):3515-33. doi: 10.4161/cc.9.17.12928. Epub 2010 Sep 9.
8
Altered ratios of pro- and anti-angiogenic VEGF-A variants and pericyte expression of DLL4 disrupt vascular maturation in infantile haemangioma.促血管生成和抗血管生成的VEGF-A变体比例改变以及DLL4的周细胞表达破坏婴儿血管瘤中的血管成熟。
J Pathol. 2016 Jun;239(2):139-51. doi: 10.1002/path.4715.
9
Autophagy contributes to BMP type 2 receptor degradation and development of pulmonary arterial hypertension.自噬促进 BMP 型 2 受体降解和肺动脉高压的发生。
J Pathol. 2019 Nov;249(3):356-367. doi: 10.1002/path.5322. Epub 2019 Aug 27.
10
VEGF-A promotes cardiac stem cell engraftment and myocardial repair in the infarcted heart.血管内皮生长因子-A(VEGF-A)可促进心脏干细胞植入梗死心脏并修复心肌。
Int J Cardiol. 2015 Mar 15;183:221-31. doi: 10.1016/j.ijcard.2015.01.050. Epub 2015 Jan 27.

引用本文的文献

1
Special Issue "Effects of Dyslipidemia and Metabolic Syndrome on Cardiac and Vascular Dysfunction".特刊“血脂异常和代谢综合征对心脏和血管功能障碍的影响”
Int J Mol Sci. 2024 Dec 27;26(1):155. doi: 10.3390/ijms26010155.
2
A Review of Therapeutic Strategies against Cardiac Fibrosis: From Classical Pharmacology to Novel Molecular, Epigenetic, and Biotechnological Approaches.抗心脏纤维化治疗策略综述:从经典药理学到新型分子、表观遗传学和生物技术方法
Rev Cardiovasc Med. 2023 Aug 8;24(8):226. doi: 10.31083/j.rcm2408226. eCollection 2023 Aug.
3
Early Impairment of Paracrine and Phenotypic Features in Resident Cardiac Mesenchymal Stromal Cells after Thoracic Radiotherapy.

本文引用的文献

1
The impact of autophagy modulation on phenotype and survival of cardiac stromal cells under metabolic stress.自噬调节对代谢应激下心脏基质细胞表型和存活的影响。
Cell Death Discov. 2022 Apr 1;8(1):149. doi: 10.1038/s41420-022-00924-7.
2
The dynamic facets of the cardiac stroma: from classical markers to omics and translational perspectives.心脏基质的动态方面:从经典标志物到组学及转化医学视角
Am J Transl Res. 2022 Feb 15;14(2):1172-1187. eCollection 2022.
3
Editorial: Fibrosis and Inflammation in Tissue Pathophysiology.社论:组织病理生理学中的纤维化与炎症
胸部放疗后心脏间充质基质细胞旁分泌和表型特征的早期损伤
Int J Mol Sci. 2024 Mar 1;25(5):2873. doi: 10.3390/ijms25052873.
4
Bioinformatics Analysis and Experimental Validation of Differential Genes and Pathways in Bone Nonunions.骨不连差异基因和通路的生物信息学分析及实验验证。
Biochem Genet. 2024 Dec;62(6):4494-4517. doi: 10.1007/s10528-023-10633-0. Epub 2024 Feb 7.
5
Plexin B1 controls Treg numbers, limits allergic airway inflammation, and regulates mucins.Plexin B1 控制调节性 T 细胞数量,限制过敏性气道炎症,并调节粘蛋白。
Front Immunol. 2024 Jan 8;14:1297354. doi: 10.3389/fimmu.2023.1297354. eCollection 2023.
6
Editorial: The cardiac stroma in homeostasis and disease.社论:内稳态与疾病中的心脏基质
Front Cardiovasc Med. 2023 Jul 10;10:1248750. doi: 10.3389/fcvm.2023.1248750. eCollection 2023.
Front Physiol. 2022 Jan 21;12:830683. doi: 10.3389/fphys.2021.830683. eCollection 2021.
4
Fibroblasts: Origins, definitions, and functions in health and disease.成纤维细胞:起源、定义及在健康和疾病中的功能。
Cell. 2021 Jul 22;184(15):3852-3872. doi: 10.1016/j.cell.2021.06.024.
5
Inhibition of miR-155 Attenuates Detrimental Vascular Effects of Tobacco Cigarette Smoking.抑制 miR-155 可减轻香烟烟雾对血管的有害作用。
J Am Heart Assoc. 2020 Dec 15;9(24):e017000. doi: 10.1161/JAHA.120.017000. Epub 2020 Dec 2.
6
6. Glycemic Targets: .6. 血糖目标: 。
Diabetes Care. 2021 Jan;44(Suppl 1):S73-S84. doi: 10.2337/dc21-S006.
7
The Microenvironment of Decellularized Extracellular Matrix from Heart Failure Myocardium Alters the Balance between Angiogenic and Fibrotic Signals from Stromal Primitive Cells.去细胞化细胞外基质微环境改变源自心力衰竭心肌的基质原代细胞中血管生成和纤维化信号之间的平衡。
Int J Mol Sci. 2020 Oct 24;21(21):7903. doi: 10.3390/ijms21217903.
8
Cells of the adult human heart.成人心脏细胞。
Nature. 2020 Dec;588(7838):466-472. doi: 10.1038/s41586-020-2797-4. Epub 2020 Sep 24.
9
Dynamic Interstitial Cell Response during Myocardial Infarction Predicts Resilience to Rupture in Genetically Diverse Mice.心肌梗死后的动态间质细胞反应可预测遗传多样性小鼠对破裂的抵抗力。
Cell Rep. 2020 Mar 3;30(9):3149-3163.e6. doi: 10.1016/j.celrep.2020.02.008.
10
Oxidative stress and inflammatory markers in prediabetes and diabetes.氧化应激和炎症标志物与糖尿病前期和糖尿病。
J Physiol Pharmacol. 2019 Dec;70(6). doi: 10.26402/jpp.2019.6.01. Epub 2020 Feb 19.