• 文献检索
  • 文档翻译
  • 深度研究
  • 学术资讯
  • Suppr Zotero 插件Zotero 插件
  • 邀请有礼
  • 套餐&价格
  • 历史记录
应用&插件
Suppr Zotero 插件Zotero 插件浏览器插件Mac 客户端Windows 客户端微信小程序
定价
高级版会员购买积分包购买API积分包
服务
文献检索文档翻译深度研究API 文档MCP 服务
关于我们
关于 Suppr公司介绍联系我们用户协议隐私条款
关注我们

Suppr 超能文献

核心技术专利:CN118964589B侵权必究
粤ICP备2023148730 号-1Suppr @ 2026

文献检索

告别复杂PubMed语法,用中文像聊天一样搜索,搜遍4000万医学文献。AI智能推荐,让科研检索更轻松。

立即免费搜索

文件翻译

保留排版,准确专业,支持PDF/Word/PPT等文件格式,支持 12+语言互译。

免费翻译文档

深度研究

AI帮你快速写综述,25分钟生成高质量综述,智能提取关键信息,辅助科研写作。

立即免费体验

纤维化保护物质 5-甲氧基色氨酸的线粒体相互作用增强了巨噬细胞对胶原蛋白的摄取。

Mitochondrial interaction of fibrosis-protective 5-methoxy tryptophan enhances collagen uptake by macrophages.

机构信息

Department of Molecular Immunology, Groningen Biomolecular Sciences and Biotechnology Institute, University of Groningen, Groningen, 050, the Netherlands.

Department of Host-Microbe Interactions, Groningen Biomolecular Sciences and Biotechnology Institute, University of Groningen, Groningen, 050, the Netherlands.

出版信息

Free Radic Biol Med. 2022 Aug 1;188:287-297. doi: 10.1016/j.freeradbiomed.2022.06.235. Epub 2022 Jun 23.

DOI:10.1016/j.freeradbiomed.2022.06.235
PMID:35753585
原文链接:https://pmc.ncbi.nlm.nih.gov/articles/PMC7614693/
Abstract

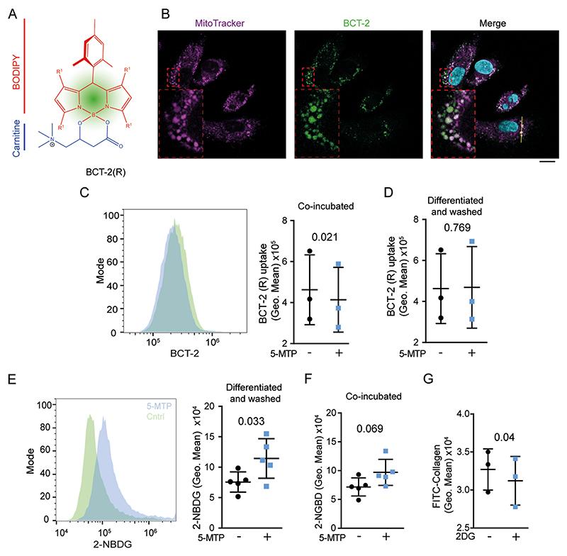
5-methoxy tryptophan (5-MTP) is an anti-fibrotic metabolite made by fibroblasts and epithelial cells, present in a micromolar concentrations in human blood, and is associated with the progression of fibrotic kidney disease, but the mechanism is unclear. Here, we show by microscopy and functional assays that 5-MTP influences mitochondria in human peripheral blood monocyte-derived macrophages. As a result, the mitochondrial membranes are more rigid, more branched, and are protected against oxidation. The macrophages also change their metabolism by reducing mitochondrial import of acyl-carnitines, intermediates of fatty acid metabolism, driving glucose import. Moreover, 5-MTP increases the endocytosis of collagen by macrophages, and experiments with inhibition of glucose uptake showed that this is a direct result of their altered metabolism. However, 5-MTP does not affect the macrophages following pathogenic stimulation, due to 5-MTP degradation by induced expression of indole-amine oxygenase-1 (IDO-1). Thus, 5-MTP is a fibrosis-protective metabolite that, in absence of pathogenic stimulation, promotes collagen uptake by anti-inflammatory macrophages by altering the physicochemical properties of their mitochondrial membranes.

摘要

5-甲氧基色氨酸(5-MTP)是成纤维细胞和上皮细胞产生的抗纤维化代谢物,在人血液中以微摩尔浓度存在,与纤维化肾病的进展有关,但机制尚不清楚。在这里,我们通过显微镜和功能分析表明,5-MTP 影响人外周血单核细胞衍生的巨噬细胞中的线粒体。结果是,线粒体膜更硬、更分支,并能抵抗氧化。巨噬细胞还通过减少脂肪酸代谢中间产物酰基辅酶 A 的线粒体摄取来改变其代谢,从而促进葡萄糖摄取。此外,5-MTP 增加了巨噬细胞对胶原蛋白的内吞作用,并且葡萄糖摄取抑制实验表明,这是其代谢改变的直接结果。然而,由于诱导表达吲哚胺 2,3-双加氧酶-1(IDO-1)导致 5-MTP 降解,因此 5-MTP 不会影响受到致病刺激的巨噬细胞。因此,5-MTP 是一种纤维化保护代谢物,在没有致病刺激的情况下,通过改变其线粒体膜的物理化学性质,促进抗炎性巨噬细胞吸收胶原蛋白。

https://cdn.ncbi.nlm.nih.gov/pmc/blobs/9024/7614693/f2c35326787f/EMS177386-f006.jpg
https://cdn.ncbi.nlm.nih.gov/pmc/blobs/9024/7614693/6eda620194e5/EMS177386-f001.jpg
https://cdn.ncbi.nlm.nih.gov/pmc/blobs/9024/7614693/2af4c045acf8/EMS177386-f002.jpg
https://cdn.ncbi.nlm.nih.gov/pmc/blobs/9024/7614693/48d93bc43a12/EMS177386-f003.jpg
https://cdn.ncbi.nlm.nih.gov/pmc/blobs/9024/7614693/a20bc3fad8b8/EMS177386-f004.jpg
https://cdn.ncbi.nlm.nih.gov/pmc/blobs/9024/7614693/b096cbb3082d/EMS177386-f005.jpg
https://cdn.ncbi.nlm.nih.gov/pmc/blobs/9024/7614693/f2c35326787f/EMS177386-f006.jpg
https://cdn.ncbi.nlm.nih.gov/pmc/blobs/9024/7614693/6eda620194e5/EMS177386-f001.jpg
https://cdn.ncbi.nlm.nih.gov/pmc/blobs/9024/7614693/2af4c045acf8/EMS177386-f002.jpg
https://cdn.ncbi.nlm.nih.gov/pmc/blobs/9024/7614693/48d93bc43a12/EMS177386-f003.jpg
https://cdn.ncbi.nlm.nih.gov/pmc/blobs/9024/7614693/a20bc3fad8b8/EMS177386-f004.jpg
https://cdn.ncbi.nlm.nih.gov/pmc/blobs/9024/7614693/b096cbb3082d/EMS177386-f005.jpg
https://cdn.ncbi.nlm.nih.gov/pmc/blobs/9024/7614693/f2c35326787f/EMS177386-f006.jpg

相似文献

1
Mitochondrial interaction of fibrosis-protective 5-methoxy tryptophan enhances collagen uptake by macrophages.纤维化保护物质 5-甲氧基色氨酸的线粒体相互作用增强了巨噬细胞对胶原蛋白的摄取。
Free Radic Biol Med. 2022 Aug 1;188:287-297. doi: 10.1016/j.freeradbiomed.2022.06.235. Epub 2022 Jun 23.
2
5-Methoxytryptophan Protects against Toll-Like Receptor 2-Mediated Renal Tissue Inflammation and Fibrosis in a Murine Unilateral Ureteral Obstruction Model.5-甲氧基色氨酸在小鼠单侧输尿管梗阻模型中可预防Toll样受体2介导的肾组织炎症和纤维化。
J Innate Immun. 2025;17(1):78-94. doi: 10.1159/000543275. Epub 2025 Jan 7.
3
Control of Tissue Fibrosis by 5-Methoxytryptophan, an Innate Anti-Inflammatory Metabolite.5-甲氧基色氨酸对组织纤维化的控制,一种天然抗炎代谢产物。
Front Pharmacol. 2021 Nov 11;12:759199. doi: 10.3389/fphar.2021.759199. eCollection 2021.
4
Endogenous tryptophan metabolite 5-Methoxytryptophan inhibits pulmonary fibrosis by downregulating the TGF-β/SMAD3 and PI3K/AKT signaling pathway.内源性色氨酸代谢产物 5-甲氧基色氨酸通过下调 TGF-β/SMAD3 和 PI3K/AKT 信号通路抑制肺纤维化。
Life Sci. 2020 Nov 1;260:118399. doi: 10.1016/j.lfs.2020.118399. Epub 2020 Sep 9.
5
5-methoxytryptophan alleviates liver fibrosis by modulating FOXO3a/miR-21/ATG5 signaling pathway mediated autophagy.5-甲氧基色氨酸通过调节 FOXO3a/miR-21/ATG5 信号通路介导的自噬减轻肝纤维化。
Cell Cycle. 2021 Apr;20(7):676-688. doi: 10.1080/15384101.2021.1897241. Epub 2021 Mar 18.
6
Tryptophan metabolism in chronic inflammatory lung disease.慢性炎症性肺病中的色氨酸代谢
J Lab Clin Med. 1995 Dec;126(6):530-40.
7
5-methoxytryptophan: an arsenal against vascular injury and inflammation.5-甲氧基色氨酸:对抗血管损伤和炎症的武器库。
J Biomed Sci. 2020 Jul 7;27(1):79. doi: 10.1186/s12929-020-00671-w.
8
Inhibition of cancer cell epithelial mesenchymal transition by normal fibroblasts via production of 5-methoxytryptophan.正常成纤维细胞通过产生5-甲氧基色氨酸抑制癌细胞上皮-间质转化。
Oncotarget. 2016 May 24;7(21):31243-56. doi: 10.18632/oncotarget.9111.
9
Inhibition of type I collagen mRNA expression independent of tryptophan depletion in interferon-gamma-treated human dermal fibroblasts.在干扰素-γ处理的人皮肤成纤维细胞中,I型胶原mRNA表达的抑制与色氨酸耗竭无关。
J Invest Dermatol. 1995 Sep;105(3):388-93. doi: 10.1111/1523-1747.ep12320990.
10
5-Methoxytryptophan Alleviates Dextran Sulfate Sodium-Induced Colitis by Inhibiting the Intestinal Epithelial Damage and Inflammatory Response.5-甲氧基色氨酸通过抑制肠道上皮损伤和炎症反应缓解葡聚糖硫酸钠诱导的结肠炎。
Mediators Inflamm. 2024 Jul 17;2024:1484806. doi: 10.1155/2024/1484806. eCollection 2024.

引用本文的文献

1
5-Methoxytryptophan Alleviates Lipopolysaccharide-Induced Acute Kidney Injury by Regulating Nrf2-Mediated Mitophagy.5-甲氧基色氨酸通过调节Nrf2介导的线粒体自噬减轻脂多糖诱导的急性肾损伤
J Inflamm Res. 2024 Nov 27;17:9857-9873. doi: 10.2147/JIR.S474040. eCollection 2024.
2
Unraveling the proteomic landscape of fibrosis in lupus nephritis through CI-based analysis.通过基于 CI 的分析揭示狼疮性肾炎纤维化的蛋白质组学特征。
Clin Rheumatol. 2024 Nov;43(11):3551-3564. doi: 10.1007/s10067-024-07140-x. Epub 2024 Sep 16.
3
5-Methoxytryptophan Alleviates Dextran Sulfate Sodium-Induced Colitis by Inhibiting the Intestinal Epithelial Damage and Inflammatory Response.

本文引用的文献

1
Control of Tissue Fibrosis by 5-Methoxytryptophan, an Innate Anti-Inflammatory Metabolite.5-甲氧基色氨酸对组织纤维化的控制,一种天然抗炎代谢产物。
Front Pharmacol. 2021 Nov 11;12:759199. doi: 10.3389/fphar.2021.759199. eCollection 2021.
2
Indoleamine-2,3-Dioxygenase Activates Wnt/β-Catenin Inducing Kidney Fibrosis after Acute Kidney Injury.色氨酸 2,3-双加氧酶激活 Wnt/β-连环蛋白诱导急性肾损伤后的肾脏纤维化。
Gerontology. 2021;67(5):611-619. doi: 10.1159/000515041. Epub 2021 Jun 15.
3
5-Methoxytryptophan attenuates postinfarct cardiac injury by controlling oxidative stress and immune activation.
5-甲氧基色氨酸通过抑制肠道上皮损伤和炎症反应缓解葡聚糖硫酸钠诱导的结肠炎。
Mediators Inflamm. 2024 Jul 17;2024:1484806. doi: 10.1155/2024/1484806. eCollection 2024.
4
Predictive Value of 5-Methoxytryptophan on Long-Term Clinical Outcome after PCI in Patients with Acute Myocardial Infarction-a Prospective Cohort Study.5-甲氧基色氨酸对急性心肌梗死后经皮冠状动脉介入治疗患者长期临床结局的预测价值:一项前瞻性队列研究。
J Cardiovasc Transl Res. 2024 Oct;17(5):1036-1047. doi: 10.1007/s12265-024-10518-6. Epub 2024 Apr 29.
5
A quantitative collagen uptake assay.一种定量胶原摄取测定法。
MethodsX. 2023 Jul 17;11:102288. doi: 10.1016/j.mex.2023.102288. eCollection 2023 Dec.
6
Development of [F]F-5-OMe-Tryptophans through Photoredox Radiofluorination: A New Method to Access Tryptophan-Based PET Agents.通过光氧化还原放射性氟代反应开发[F]F-5-OMe-色氨酸:一种获得基于色氨酸的 PET 探针的新方法。
J Med Chem. 2023 Mar 9;66(5):3262-3272. doi: 10.1021/acs.jmedchem.2c01544. Epub 2023 Feb 24.
5-甲氧基色氨酸通过控制氧化应激和免疫激活减轻心肌梗死后的心脏损伤。
J Mol Cell Cardiol. 2021 Sep;158:101-114. doi: 10.1016/j.yjmcc.2021.05.014. Epub 2021 Jun 1.
4
Shedding light on the mitochondrial matrix through a functional membrane transporter.通过一种功能性膜转运蛋白揭示线粒体基质
Chem Sci. 2019 Dec 9;11(4):1052-1065. doi: 10.1039/c9sc04852a.
5
Metabolically active and polyploid renal tissues rely on graded cytoprotection to drive developmental and homeostatic stress resilience.代谢活跃且多倍体的肾组织依赖于分级细胞保护来驱动发育和稳态应激适应能力。
Development. 2021 Apr 15;148(8). doi: 10.1242/dev.197343. Epub 2021 Apr 26.
6
Mitochondrial membrane tension governs fission.线粒体膜张力控制裂变。
Cell Rep. 2021 Apr 13;35(2):108947. doi: 10.1016/j.celrep.2021.108947.
7
The Mitochondrial Carnitine Acyl-carnitine Carrier (SLC25A20): Molecular Mechanisms of Transport, Role in Redox Sensing and Interaction with Drugs.线粒体肉碱酰基肉碱载体(SLC25A20):转运的分子机制、在氧化还原感应中的作用以及与药物的相互作用。
Biomolecules. 2021 Mar 31;11(4):521. doi: 10.3390/biom11040521.
8
Endogenous tryptophan metabolite 5-Methoxytryptophan inhibits pulmonary fibrosis by downregulating the TGF-β/SMAD3 and PI3K/AKT signaling pathway.内源性色氨酸代谢产物 5-甲氧基色氨酸通过下调 TGF-β/SMAD3 和 PI3K/AKT 信号通路抑制肺纤维化。
Life Sci. 2020 Nov 1;260:118399. doi: 10.1016/j.lfs.2020.118399. Epub 2020 Sep 9.
9
Imaging of macrophage mitochondria dynamics reveals cellular activation phenotype for diagnosis.巨噬细胞线粒体动力学成像揭示了用于诊断的细胞激活表型。
Theranostics. 2020 Feb 3;10(7):2897-2917. doi: 10.7150/thno.40495. eCollection 2020.
10
Positive allosteric modulation of indoleamine 2,3-dioxygenase 1 restrains neuroinflammation.吲哚胺 2,3-双加氧酶 1 的正变构调节抑制神经炎症。
Proc Natl Acad Sci U S A. 2020 Feb 18;117(7):3848-3857. doi: 10.1073/pnas.1918215117. Epub 2020 Feb 5.