• 文献检索
  • 文档翻译
  • 深度研究
  • 学术资讯
  • Suppr Zotero 插件Zotero 插件
  • 邀请有礼
  • 套餐&价格
  • 历史记录
应用&插件
Suppr Zotero 插件Zotero 插件浏览器插件Mac 客户端Windows 客户端微信小程序
定价
高级版会员购买积分包购买API积分包
服务
文献检索文档翻译深度研究API 文档MCP 服务
关于我们
关于 Suppr公司介绍联系我们用户协议隐私条款
关注我们

Suppr 超能文献

核心技术专利:CN118964589B侵权必究
粤ICP备2023148730 号-1Suppr @ 2026

文献检索

告别复杂PubMed语法,用中文像聊天一样搜索,搜遍4000万医学文献。AI智能推荐,让科研检索更轻松。

立即免费搜索

文件翻译

保留排版,准确专业,支持PDF/Word/PPT等文件格式,支持 12+语言互译。

免费翻译文档

深度研究

AI帮你快速写综述,25分钟生成高质量综述,智能提取关键信息,辅助科研写作。

立即免费体验

环状 RNA 来源于胰岛素受体基因座,可预防阿霉素诱导的心脏毒性。

A circular RNA derived from the insulin receptor locus protects against doxorubicin-induced cardiotoxicity.

机构信息

Institute of Molecular and Translational Therapeutic Strategies, Hannover Medical School, Carl-Neuberg-Str. 1, Hannover 30625, Germany.

REBIRTH Center for Translational Regenerative Medicine, Hannover Medical School, Carl-Neuberg-Str. 1, Hannover 30625, Germany.

出版信息

Eur Heart J. 2022 Nov 7;43(42):4496-4511. doi: 10.1093/eurheartj/ehac337.

DOI:10.1093/eurheartj/ehac337
PMID:35758064
原文链接:https://pmc.ncbi.nlm.nih.gov/articles/PMC9637424/
Abstract

AIMS

Cardiotoxicity leading to heart failure (HF) is a growing problem in many cancer survivors. As specific treatment strategies are not available, RNA discovery pipelines were employed and a new and powerful circular RNA (circRNA)-based therapy was developed for the treatment of doxorubicin-induced HF.

METHODS AND RESULTS

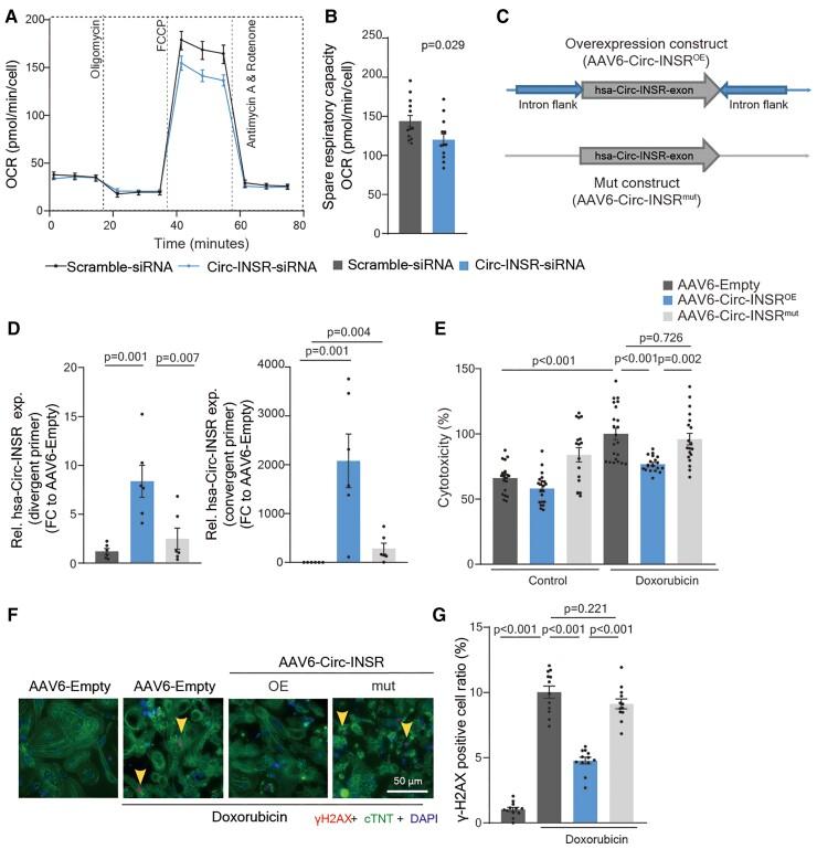
The circRNA sequencing was applied and the highly species-conserved circRNA insulin receptor (Circ-INSR) was identified, which participates in HF processes, including those provoked by cardiotoxic anti-cancer treatments. Chemotherapy-provoked cardiotoxicity leads to the down-regulation of Circ-INSR in rodents and patients, which mechanistically contributes to cardiomyocyte cell death, cardiac dysfunction, and mitochondrial damage. In contrast, Circ-INSR overexpression prevented doxorubicin-mediated cardiotoxicity in both rodent and human cardiomyocytes in vitro and in a mouse model of chronic doxorubicin cardiotoxicity. Breast cancer type 1 susceptibility protein (Brca1) was identified as a regulator of Circ-INSR expression. Detailed transcriptomic and proteomic analyses revealed that Circ-INSR regulates apoptotic and metabolic pathways in cardiomyocytes. Circ-INSR physically interacts with the single-stranded DNA-binding protein (SSBP1) mediating its cardioprotective effects under doxorubicin stress. Importantly, in vitro transcribed and circularized Circ-INSR mimics also protected against doxorubicin-induced cardiotoxicity.

CONCLUSION

Circ-INSR is a highly conserved non-coding RNA which is down-regulated during cardiotoxicity and cardiac remodelling. Adeno-associated virus and circRNA mimics-based Circ-INSR overexpression prevent and reverse doxorubicin-mediated cardiomyocyte death and improve cardiac function. The results of this study highlight a novel and translationally important Circ-INSR-based therapeutic approach for doxorubicin-induced cardiac dysfunction.

摘要

目的

导致心力衰竭(HF)的心脏毒性是许多癌症幸存者日益严重的问题。由于没有特定的治疗策略,因此采用了 RNA 发现途径,并开发了一种新的、强大的基于环状 RNA(circRNA)的疗法来治疗多柔比星诱导的 HF。

方法和结果

应用 circRNA 测序,鉴定出高度种属保守的胰岛素受体环状 RNA(Circ-INSR),它参与 HF 过程,包括由心脏毒性抗癌治疗引起的过程。化疗引起的心脏毒性导致啮齿动物和患者的 Circ-INSR 下调,这在机制上导致心肌细胞死亡、心脏功能障碍和线粒体损伤。相比之下,Circ-INSR 过表达可防止多柔比星在体外和慢性多柔比星心脏毒性的小鼠模型中诱导的啮齿动物和人类心肌细胞的心脏毒性。乳腺癌 1 型易感性蛋白(Brca1)被鉴定为 Circ-INSR 表达的调节因子。详细的转录组和蛋白质组分析表明,Circ-INSR 调节心肌细胞中的凋亡和代谢途径。Circ-INSR 与单链 DNA 结合蛋白(SSBP1)相互作用,介导其在多柔比星应激下的心脏保护作用。重要的是,体外转录和环化的 Circ-INSR 模拟物也能防止多柔比星引起的心脏毒性。

结论

Circ-INSR 是一种高度保守的非编码 RNA,在心脏毒性和心脏重塑过程中下调。腺相关病毒和基于 circRNA 模拟物的 Circ-INSR 过表达可预防和逆转多柔比星诱导的心肌细胞死亡,改善心脏功能。这项研究的结果突出了一种新的、具有转化意义的基于 Circ-INSR 的治疗多柔比星诱导心脏功能障碍的方法。

https://cdn.ncbi.nlm.nih.gov/pmc/blobs/a4e5/9637424/44291771c0a8/ehac337f8.jpg
https://cdn.ncbi.nlm.nih.gov/pmc/blobs/a4e5/9637424/c034a8a574fe/ehac337ga1.jpg
https://cdn.ncbi.nlm.nih.gov/pmc/blobs/a4e5/9637424/f524039ce1f8/ehac337f1.jpg
https://cdn.ncbi.nlm.nih.gov/pmc/blobs/a4e5/9637424/39a0782ea0c7/ehac337f2.jpg
https://cdn.ncbi.nlm.nih.gov/pmc/blobs/a4e5/9637424/39468a1de67e/ehac337f3.jpg
https://cdn.ncbi.nlm.nih.gov/pmc/blobs/a4e5/9637424/e7f1aa750274/ehac337f4.jpg
https://cdn.ncbi.nlm.nih.gov/pmc/blobs/a4e5/9637424/ca7925c6747f/ehac337f5.jpg
https://cdn.ncbi.nlm.nih.gov/pmc/blobs/a4e5/9637424/50299d2eb435/ehac337f6.jpg
https://cdn.ncbi.nlm.nih.gov/pmc/blobs/a4e5/9637424/3b8b9982c412/ehac337f7.jpg
https://cdn.ncbi.nlm.nih.gov/pmc/blobs/a4e5/9637424/44291771c0a8/ehac337f8.jpg
https://cdn.ncbi.nlm.nih.gov/pmc/blobs/a4e5/9637424/c034a8a574fe/ehac337ga1.jpg
https://cdn.ncbi.nlm.nih.gov/pmc/blobs/a4e5/9637424/f524039ce1f8/ehac337f1.jpg
https://cdn.ncbi.nlm.nih.gov/pmc/blobs/a4e5/9637424/39a0782ea0c7/ehac337f2.jpg
https://cdn.ncbi.nlm.nih.gov/pmc/blobs/a4e5/9637424/39468a1de67e/ehac337f3.jpg
https://cdn.ncbi.nlm.nih.gov/pmc/blobs/a4e5/9637424/e7f1aa750274/ehac337f4.jpg
https://cdn.ncbi.nlm.nih.gov/pmc/blobs/a4e5/9637424/ca7925c6747f/ehac337f5.jpg
https://cdn.ncbi.nlm.nih.gov/pmc/blobs/a4e5/9637424/50299d2eb435/ehac337f6.jpg
https://cdn.ncbi.nlm.nih.gov/pmc/blobs/a4e5/9637424/3b8b9982c412/ehac337f7.jpg
https://cdn.ncbi.nlm.nih.gov/pmc/blobs/a4e5/9637424/44291771c0a8/ehac337f8.jpg

相似文献

1
A circular RNA derived from the insulin receptor locus protects against doxorubicin-induced cardiotoxicity.环状 RNA 来源于胰岛素受体基因座,可预防阿霉素诱导的心脏毒性。
Eur Heart J. 2022 Nov 7;43(42):4496-4511. doi: 10.1093/eurheartj/ehac337.
2
Circ-0006332 stimulates cardiomyocyte pyroptosis via the miR-143/TLR2 axis to promote doxorubicin-induced cardiac damage.Circ-0006332通过miR-143/TLR2轴刺激心肌细胞焦亡,以促进阿霉素诱导的心脏损伤。
Epigenetics. 2024 Dec;19(1):2380145. doi: 10.1080/15592294.2024.2380145. Epub 2024 Jul 17.
3
The Tumor-Suppressive Human Circular RNA CircITCH Sponges miR-330-5p to Ameliorate Doxorubicin-Induced Cardiotoxicity Through Upregulating SIRT6, Survivin, and SERCA2a.抑癌性人类环状 RNA CircITCH 通过海绵吸附 miR-330-5p 来上调 SIRT6、Survivin 和 SERCA2a 以减轻阿霉素诱导的心脏毒性。
Circ Res. 2020 Jul 31;127(4):e108-e125. doi: 10.1161/CIRCRESAHA.119.316061. Epub 2020 May 11.
4
Quaking Inhibits Doxorubicin-Mediated Cardiotoxicity Through Regulation of Cardiac Circular RNA Expression.震颤抖搐通过调控心脏环状 RNA 表达抑制阿霉素介导的心脏毒性。
Circ Res. 2018 Jan 19;122(2):246-254. doi: 10.1161/CIRCRESAHA.117.311335. Epub 2017 Nov 13.
5
Rac1 signalling mediates doxorubicin-induced cardiotoxicity through both reactive oxygen species-dependent and -independent pathways.Rac1 信号通过活性氧依赖和非依赖途径介导多柔比星诱导的心脏毒性。
Cardiovasc Res. 2013 Jan 1;97(1):77-87. doi: 10.1093/cvr/cvs309. Epub 2012 Oct 1.
6
Circ-SKA3 Enhances Doxorubicin Toxicity in AC16 Cells Through miR-1303/TLR4 Axis.环状 SKA3 通过 miR-1303/TLR4 轴增强 AC16 细胞中的阿霉素毒性。
Int Heart J. 2021 Sep 30;62(5):1112-1123. doi: 10.1536/ihj.20-809. Epub 2021 Sep 17.
7
Cardioprotective roles of sestrin 1 and sestrin 2 against doxorubicin cardiotoxicity.Sesrins 1 和 2 对多柔比星心脏毒性的心脏保护作用。
Am J Physiol Heart Circ Physiol. 2019 Jul 1;317(1):H39-H48. doi: 10.1152/ajpheart.00008.2019. Epub 2019 Apr 26.
8
Integrating analysis of circular RNA and mRNA expression profiles in doxorubicin induced cardiotoxicity mice.整合分析多柔比星诱导心脏毒性小鼠的环状 RNA 和 mRNA 表达谱。
J Appl Toxicol. 2022 May;42(5):793-805. doi: 10.1002/jat.4257. Epub 2021 Oct 25.
9
Treatment with apolipoprotein A1 protects mice against doxorubicin-induced cardiotoxicity in a scavenger receptor class B, type I-dependent manner.载脂蛋白A1治疗以I型清道夫受体B类依赖的方式保护小鼠免受阿霉素诱导的心脏毒性。
Am J Physiol Heart Circ Physiol. 2019 Jun 1;316(6):H1447-H1457. doi: 10.1152/ajpheart.00432.2018. Epub 2019 Apr 19.
10
Circular RNA Arhgap12 modulates doxorubicin-induced cardiotoxicity by sponging miR-135a-5p.环状 RNA Arhgap12 通过海绵吸附 miR-135a-5p 调节阿霉素诱导的心脏毒性。
Life Sci. 2021 Jan 15;265:118788. doi: 10.1016/j.lfs.2020.118788. Epub 2020 Nov 24.

引用本文的文献

1
VO Max in Clinical Cardiology: Clinical Applications, Evidence Gaps, and Future Directions.临床心脏病学中的最大摄氧量:临床应用、证据空白与未来方向。
Curr Cardiol Rep. 2025 Sep 6;27(1):130. doi: 10.1007/s11886-025-02289-6.
2
Circular RNAs in Organ Fibrosis.器官纤维化中的环状RNA
Adv Exp Med Biol. 2025;1485:329-347. doi: 10.1007/978-981-96-9428-0_19.
3
Guidelines for the Naming of Circular RNAs.环状RNA命名指南。

本文引用的文献

1
Systematic transcriptomic and phenotypic characterization of human and murine cardiac myocyte cell lines and primary cardiomyocytes reveals serious limitations and low resemblances to adult cardiac phenotype.系统转录组学和表型特征分析人类和鼠心肌细胞系及原代心肌细胞,揭示了其与成年人心肌表型存在严重局限性和低相似度。
J Mol Cell Cardiol. 2022 Apr;165:19-30. doi: 10.1016/j.yjmcc.2021.12.007. Epub 2021 Dec 24.
2
Telomerase therapy attenuates cardiotoxic effects of doxorubicin.端粒酶治疗可减轻多柔比星的心脏毒性作用。
Mol Ther. 2021 Apr 7;29(4):1395-1410. doi: 10.1016/j.ymthe.2020.12.035. Epub 2021 Jan 1.
3
Novel antisense therapy targeting microRNA-132 in patients with heart failure: results of a first-in-human Phase 1b randomized, double-blind, placebo-controlled study.
Adv Exp Med Biol. 2025;1485:19-28. doi: 10.1007/978-981-96-9428-0_2.
4
Decoupling transcriptome layers: the distinct and variable nature of circular RNAs.解耦转录组层:环状RNA的独特可变性质
BMC Biol. 2025 Aug 27;23(1):269. doi: 10.1186/s12915-025-02375-9.
5
Roles of Non-Coding RNA in Anthracycline Cardiotoxicity: A Narrative Review.非编码RNA在蒽环类药物心脏毒性中的作用:一篇叙述性综述
J Inflamm Res. 2025 Jul 12;18:9129-9143. doi: 10.2147/JIR.S526611. eCollection 2025.
6
Circular RNA circIGF1R controls cardiac fibroblast proliferation through regulation of carbohydrate metabolism.环状RNA circIGF1R通过调节碳水化合物代谢来控制心脏成纤维细胞的增殖。
Sci Rep. 2025 Jun 27;15(1):20331. doi: 10.1038/s41598-025-07167-3.
7
Non-Coding RNAs in the Regulation of Doxorubicin-Induced Cardiotoxicity.非编码RNA在阿霉素诱导的心脏毒性调控中的作用
Biomolecules. 2025 May 31;15(6):800. doi: 10.3390/biom15060800.
8
Chemotherapy cardiotoxicity research in cancer patients: a bibliometric and visual analysis (1994-2024).癌症患者化疗心脏毒性研究:文献计量与可视化分析(1994 - 2024年)
Front Oncol. 2025 May 15;15:1502361. doi: 10.3389/fonc.2025.1502361. eCollection 2025.
9
CircAkap7: A novel circular RNA with a role in Doxorubicin-induced cardiotoxicity.环状 Akap7:一种在阿霉素诱导的心脏毒性中起作用的新型环状 RNA。
Genes Dis. 2024 Mar 2;12(1):101253. doi: 10.1016/j.gendis.2024.101253. eCollection 2025 Jan.
10
A new protein isoform encoded by human circular RNA circSLC8a1 contributes to cardiac remodelling.由人类环状RNA circSLC8a1编码的一种新的蛋白质异构体有助于心脏重塑。
Cardiovasc Res. 2025 Jun 12;121(6):882-899. doi: 10.1093/cvr/cvaf058.
针对心力衰竭患者的新型靶向微小RNA-132反义疗法:首例人体1b期随机、双盲、安慰剂对照研究结果
Eur Heart J. 2021 Jan 7;42(2):178-188. doi: 10.1093/eurheartj/ehaa898.
4
CDR132L improves systolic and diastolic function in a large animal model of chronic heart failure.CDR132L可改善慢性心力衰竭大型动物模型的收缩和舒张功能。
Eur Heart J. 2021 Jan 7;42(2):192-201. doi: 10.1093/eurheartj/ehaa791.
5
Cardiac dysfunction in cancer patients: beyond direct cardiomyocyte damage of anticancer drugs: novel cardio-oncology insights from the joint 2019 meeting of the ESC Working Groups of Myocardial Function and Cellular Biology of the Heart.癌症患者的心脏功能障碍:超越抗癌药物对心肌细胞的直接损伤:ESC 心肌功能工作组和心脏细胞生物学工作组 2019 年联合会议的心脏肿瘤学新见解。
Cardiovasc Res. 2020 Sep 1;116(11):1820-1834. doi: 10.1093/cvr/cvaa222.
6
Targeting muscle-enriched long non-coding RNA H19 reverses pathological cardiac hypertrophy.靶向肌肉富集的长链非编码RNA H19可逆转病理性心脏肥大。
Eur Heart J. 2020 Sep 21;41(36):3462-3474. doi: 10.1093/eurheartj/ehaa519.
7
Non-coding RNAs: update on mechanisms and therapeutic targets from the ESC Working Groups of Myocardial Function and Cellular Biology of the Heart.非编码 RNA:ESC 心肌功能和心脏细胞生物学工作组关于机制和治疗靶点的最新研究进展。
Cardiovasc Res. 2020 Sep 1;116(11):1805-1819. doi: 10.1093/cvr/cvaa195.
8
Baseline cardiovascular risk assessment in cancer patients scheduled to receive cardiotoxic cancer therapies: a position statement and new risk assessment tools from the Cardio-Oncology Study Group of the Heart Failure Association of the European Society of Cardiology in collaboration with the International Cardio-Oncology Society.计划接受心脏毒性癌症治疗的癌症患者的基线心血管风险评估:心力衰竭协会欧洲心脏病学会的心脏肿瘤学研究小组与国际心脏肿瘤学会合作的立场声明和新的风险评估工具。
Eur J Heart Fail. 2020 Nov;22(11):1945-1960. doi: 10.1002/ejhf.1920. Epub 2020 Aug 6.
9
Preclinical and Clinical Development of Noncoding RNA Therapeutics for Cardiovascular Disease.心血管疾病非编码 RNA 治疗的临床前和临床开发。
Circ Res. 2020 Feb 28;126(5):663-678. doi: 10.1161/CIRCRESAHA.119.315856. Epub 2020 Feb 27.
10
circINSR Promotes Proliferation and Reduces Apoptosis of Embryonic Myoblasts by Sponging miR-34a.环状胰岛素受体通过吸附微小RNA-34a促进胚胎成肌细胞增殖并减少其凋亡。
Mol Ther Nucleic Acids. 2020 Mar 6;19:986-999. doi: 10.1016/j.omtn.2019.12.032. Epub 2020 Jan 14.