• 文献检索
  • 文档翻译
  • 深度研究
  • 学术资讯
  • Suppr Zotero 插件Zotero 插件
  • 邀请有礼
  • 套餐&价格
  • 历史记录
应用&插件
Suppr Zotero 插件Zotero 插件浏览器插件Mac 客户端Windows 客户端微信小程序
定价
高级版会员购买积分包购买API积分包
服务
文献检索文档翻译深度研究API 文档MCP 服务
关于我们
关于 Suppr公司介绍联系我们用户协议隐私条款
关注我们

Suppr 超能文献

核心技术专利:CN118964589B侵权必究
粤ICP备2023148730 号-1Suppr @ 2026

文献检索

告别复杂PubMed语法,用中文像聊天一样搜索,搜遍4000万医学文献。AI智能推荐,让科研检索更轻松。

立即免费搜索

文件翻译

保留排版,准确专业,支持PDF/Word/PPT等文件格式,支持 12+语言互译。

免费翻译文档

深度研究

AI帮你快速写综述,25分钟生成高质量综述,智能提取关键信息,辅助科研写作。

立即免费体验

Toll 样受体 3 基因通过 Jagged-1/Notch 信号通路调节白内障相关机制。

Toll-like receptor 3 gene regulates cataract-related mechanisms via the Jagged-1/Notch signaling pathway.

机构信息

Department of Ophthalmology, The Affiliated Ningbo Eye Hospital of Wenzhou Medical University, Ningbo, Zhejiang, China.

出版信息

Bioengineered. 2022 Jun;13(6):14357-14367. doi: 10.1080/21655979.2022.2085391.

DOI:10.1080/21655979.2022.2085391
PMID:35758265
原文链接:https://pmc.ncbi.nlm.nih.gov/articles/PMC9342145/
Abstract

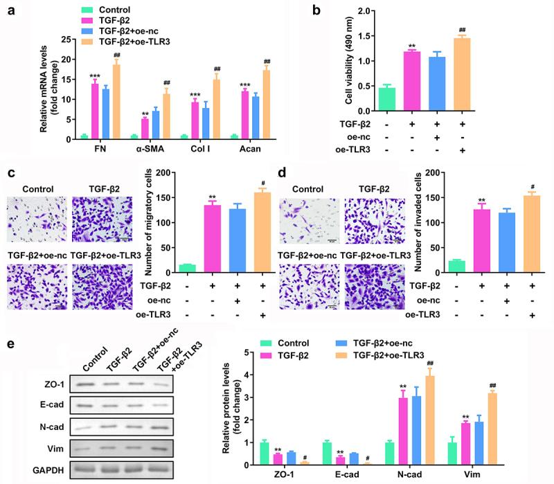
Epithelial-melancholy transition (EMT) is the main cause of organ fibrosis and a common pathogenetic mechanism in most cataracts. This study aimed to explore the molecular mechanism of Toll-like receptor (TLR)-3 in the occurrence and development of post-cataract EMT and to provide new ideas for the prevention and treatment of posterior capsule opacification (PCO). In the presence or absence of TLR3, the human lens epithelial cell (LEC) line, SRA01/04, was treated with the transforming growth factor (TGF)-β2. Cell counting kit-8 (CCK-8) and Transwell assays were used to analyze the cell proliferation, migration, and invasion. The expression levels of proteins and RNAs were detected by western blotting and quantitative polymerase chain reaction (qPCR) experiments. Functional gain and loss studies showed that TLR3 regulates the proliferation, migration, and invasion of LECs and EMT induced by TGF-β2. Moreover, TLR3 regulates the expression of Jagged-1, Notch-1, and Notch-3 These findings indicate that TLR3 prevents the progression of lens fibrosis by targeting the Jagged-1/Notch signaling pathway to regulate the proliferation, migration, and invasion of LECs, and TGF-β2-induced EMT. Therefore, the TLR3-Jagged-1/Notch signaling axis may be a potential therapeutic target for the treatment of fibrotic cataracts.

摘要

上皮-黑色素细胞转化(EMT)是器官纤维化的主要原因,也是大多数白内障的共同发病机制。本研究旨在探讨 Toll 样受体(TLR)-3 在白内障后 EMT 发生发展中的分子机制,为预防和治疗后发性白内障(PCO)提供新的思路。在存在或不存在 TLR3 的情况下,用转化生长因子(TGF)-β2 处理人晶状体上皮细胞(LEC)系 SRA01/04。用细胞计数试剂盒-8(CCK-8)和 Transwell 分析细胞增殖、迁移和侵袭。通过 Western blot 和定量聚合酶链反应(qPCR)实验检测蛋白质和 RNA 的表达水平。功能增益和缺失研究表明,TLR3 调节 TGF-β2 诱导的 LEC 增殖、迁移和 EMT。此外,TLR3 调节 Jagged-1、Notch-1 和 Notch-3 的表达。这些发现表明,TLR3 通过靶向 Jagged-1/Notch 信号通路来调节 LEC 的增殖、迁移和侵袭,从而阻止晶状体纤维化的进展,抑制 TGF-β2 诱导的 EMT。因此,TLR3-Jagged-1/Notch 信号轴可能是治疗纤维性白内障的潜在治疗靶点。

https://cdn.ncbi.nlm.nih.gov/pmc/blobs/a987/9342145/1f3fcde01449/KBIE_A_2085391_F0006_OC.jpg
https://cdn.ncbi.nlm.nih.gov/pmc/blobs/a987/9342145/cff3e0590814/KBIE_A_2085391_UF0001_OC.jpg
https://cdn.ncbi.nlm.nih.gov/pmc/blobs/a987/9342145/ab5b1ebd4bbb/KBIE_A_2085391_F0001_OC.jpg
https://cdn.ncbi.nlm.nih.gov/pmc/blobs/a987/9342145/0f17135403c8/KBIE_A_2085391_F0002_OC.jpg
https://cdn.ncbi.nlm.nih.gov/pmc/blobs/a987/9342145/f2a0b1c862d7/KBIE_A_2085391_F0003_OC.jpg
https://cdn.ncbi.nlm.nih.gov/pmc/blobs/a987/9342145/be01aab90687/KBIE_A_2085391_F0004_OC.jpg
https://cdn.ncbi.nlm.nih.gov/pmc/blobs/a987/9342145/8ec9742d9a5e/KBIE_A_2085391_F0005_OC.jpg
https://cdn.ncbi.nlm.nih.gov/pmc/blobs/a987/9342145/1f3fcde01449/KBIE_A_2085391_F0006_OC.jpg
https://cdn.ncbi.nlm.nih.gov/pmc/blobs/a987/9342145/cff3e0590814/KBIE_A_2085391_UF0001_OC.jpg
https://cdn.ncbi.nlm.nih.gov/pmc/blobs/a987/9342145/ab5b1ebd4bbb/KBIE_A_2085391_F0001_OC.jpg
https://cdn.ncbi.nlm.nih.gov/pmc/blobs/a987/9342145/0f17135403c8/KBIE_A_2085391_F0002_OC.jpg
https://cdn.ncbi.nlm.nih.gov/pmc/blobs/a987/9342145/f2a0b1c862d7/KBIE_A_2085391_F0003_OC.jpg
https://cdn.ncbi.nlm.nih.gov/pmc/blobs/a987/9342145/be01aab90687/KBIE_A_2085391_F0004_OC.jpg
https://cdn.ncbi.nlm.nih.gov/pmc/blobs/a987/9342145/8ec9742d9a5e/KBIE_A_2085391_F0005_OC.jpg
https://cdn.ncbi.nlm.nih.gov/pmc/blobs/a987/9342145/1f3fcde01449/KBIE_A_2085391_F0006_OC.jpg

相似文献

1
Toll-like receptor 3 gene regulates cataract-related mechanisms via the Jagged-1/Notch signaling pathway.Toll 样受体 3 基因通过 Jagged-1/Notch 信号通路调节白内障相关机制。
Bioengineered. 2022 Jun;13(6):14357-14367. doi: 10.1080/21655979.2022.2085391.
2
CtBP2 Regulates TGFβ2-Induced Epithelial-Mesenchymal Transition Through Notch Signaling Pathway in Lens Epithelial Cells.CtBP2通过Notch信号通路调控转化生长因子β2诱导的晶状体上皮细胞上皮-间质转化
Curr Eye Res. 2016 Aug;41(8):1057-1063. doi: 10.3109/02713683.2015.1092554. Epub 2015 Dec 17.
3
MicroRNA-26a and -26b inhibit lens fibrosis and cataract by negatively regulating Jagged-1/Notch signaling pathway.miR-26a 和 miR-26b 通过负调控 Jagged-1/Notch 信号通路抑制晶状体纤维化和白内障。
Cell Death Differ. 2017 Aug;24(8):1431-1442. doi: 10.1038/cdd.2016.152. Epub 2017 Jun 16.
4
Circ_0000099/miR-223-3p/CTGF Regulates the Growth, Metastasis, and EMT Processes in TGF-β2-Stimulated Human Lens Epithelial Cells.Circ_0000099/miR-223-3p/CTGF 通过调控 TGF-β2 刺激的人晶状体上皮细胞中的 EMT 过程来调节细胞的生长和转移。
Curr Eye Res. 2024 Oct;49(10):1042-1053. doi: 10.1080/02713683.2024.2357600. Epub 2024 Jun 28.
5
Arginase-1 promotes lens epithelial-to-mesenchymal transition in different models of anterior subcapsular cataract.精氨酸酶-1 在前囊下白内障不同模型中促进晶状体上皮细胞向间充质细胞转化。
Cell Commun Signal. 2023 Sep 18;21(1):236. doi: 10.1186/s12964-023-01210-4.
6
BMP-4 and BMP-7 Inhibit EMT in a Model of Anterior Subcapsular Cataract in Part by Regulating the Notch Signaling Pathway.BMP-4 和 BMP-7 通过调节 Notch 信号通路部分抑制前囊下白内障模型中的 EMT。
Invest Ophthalmol Vis Sci. 2023 Apr 3;64(4):12. doi: 10.1167/iovs.64.4.12.
7
Bit1-a potential positive regulator of epithelial-mesenchymal transition in lens epithelial cells.Bit1——晶状体上皮细胞上皮-间质转化的潜在正向调节因子。
Graefes Arch Clin Exp Ophthalmol. 2016 Jul;254(7):1311-8. doi: 10.1007/s00417-016-3357-3. Epub 2016 Apr 28.
8
Let-7a-5p represses proliferation, migration, invasion and epithelial-mesenchymal transition by targeting Smad2 in TGF-b2-induced human lens epithelial cells.Let-7a-5p 通过靶向 TGF-b2 诱导的人晶状体上皮细胞中的 Smad2 抑制增殖、迁移、侵袭和上皮-间充质转化。
J Biosci. 2020;45.
9
Autophagy inhibition attenuates TGF-β2-induced epithelial-mesenchymal transition in lens epithelial cells.自噬抑制可减轻 TGF-β2 诱导的晶状体上皮细胞上皮-间充质转化。
Life Sci. 2021 Jan 15;265:118741. doi: 10.1016/j.lfs.2020.118741. Epub 2020 Nov 10.
10
Blockade of Jagged/Notch pathway abrogates transforming growth factor β2-induced epithelial-mesenchymal transition in human retinal pigment epithelium cells.阻断 Jagged/Notch 通路可消除转化生长因子 β2 诱导的人视网膜色素上皮细胞上皮-间充质转化。
Curr Mol Med. 2014 May;14(4):523-34. doi: 10.2174/1566524014666140331230411.

引用本文的文献

1
Regulation of toll-like receptor signaling pathways in age-related eye disease: from mechanisms to targeted therapeutics.年龄相关性眼病中Toll样受体信号通路的调控:从机制到靶向治疗
Inflammopharmacology. 2025 Aug 19. doi: 10.1007/s10787-025-01913-9.
2
Mannose-binding lectin suppresses macrophage proliferation through TGF-β1 signaling pathway in Nile tilapia.甘露糖结合凝集素通过 TGF-β1 信号通路抑制罗非鱼巨噬细胞增殖。
Front Immunol. 2023 May 16;14:1159577. doi: 10.3389/fimmu.2023.1159577. eCollection 2023.
3
ceRNA network construction and identification of hub genes as novel therapeutic targets for age-related cataracts using bioinformatics.

本文引用的文献

1
Dihydroartemisinin alleviates morphine-induced neuroinflammation in BV-2 cells.双氢青蒿素减轻 BV-2 细胞吗啡诱导的神经炎症。
Bioengineered. 2021 Dec;12(2):9401-9410. doi: 10.1080/21655979.2021.1982311.
2
Ferrostatin-1 alleviates lipopolysaccharide-induced cardiac dysfunction.铁抑素-1 可减轻脂多糖诱导的心脏功能障碍。
Bioengineered. 2021 Dec;12(2):9367-9376. doi: 10.1080/21655979.2021.2001913.
3
LncRNACASC9 promotes proliferation, metastasis, and cell cycle inovarian carcinoma cells through cyclinG1/TP53/MMP7 signaling.
基于生物信息学构建 ceRNA 网络并鉴定年龄相关性白内障的新型治疗靶点的关键基因
PeerJ. 2023 Mar 23;11:e15054. doi: 10.7717/peerj.15054. eCollection 2023.
4
Non-viral gene coating modified IOL delivering PDGFR-α shRNA interferes with the fibrogenic process to prevent posterior capsular opacification.非病毒基因涂层修饰的人工晶状体递送血小板衍生生长因子受体α短发夹RNA干扰纤维化过程以预防后囊膜混浊。
Regen Biomater. 2023 Mar 8;10:rbad020. doi: 10.1093/rb/rbad020. eCollection 2023.
长链非编码 RNA CASC9 通过细胞周期蛋白 G1/TP53/MMP7 信号通路促进卵巢癌细胞的增殖、转移和细胞周期进程。
Bioengineered. 2021 Dec;12(1):8006-8019. doi: 10.1080/21655979.2021.1981795.
4
Intrahepatic and Expressions Are Associated with Stages of Fibrosis in Chronic Hepatitis C.肝内和表达与慢性丙型肝炎纤维化分期相关。
Viruses. 2021 Jun 9;13(6):1103. doi: 10.3390/v13061103.
5
Exosome-transmitted circ-CARD6 facilitates posterior capsule opacification development by miR-31/FGF7 axis.外泌体传递的环状 RNA CARD6 通过 miR-31/FGF7 轴促进后囊膜混浊的发展。
Exp Eye Res. 2021 Jun;207:108572. doi: 10.1016/j.exer.2021.108572. Epub 2021 Apr 15.
6
Analysis of Collagen type X alpha 1 (COL10A1) expression and prognostic significance in gastric cancer based on bioinformatics.基于生物信息学的胃癌中胶原类型 X 阿尔法 1(COL10A1)表达分析及其预后意义。
Bioengineered. 2021 Dec;12(1):127-137. doi: 10.1080/21655979.2020.1864912.
7
GIT1 overexpression promotes epithelial-mesenchymal transition and predicts poor prognosis in hepatocellular carcinoma.GIT1 过表达促进上皮-间充质转化并预测肝癌的不良预后。
Bioengineered. 2021 Dec;12(1):30-43. doi: 10.1080/21655979.2020.1855914.
8
Longitudinal changes in global cataract surgery rate inequality and associations with socioeconomic indices.全球白内障手术率不平等的纵向变化及其与社会经济指标的关联。
Clin Exp Ophthalmol. 2019 May;47(4):453-460. doi: 10.1111/ceo.13430. Epub 2018 Dec 2.
9
A cost minimisation analysis comparing iStent accompanying cataract surgery and selective laser trabeculoplasty versus topical glaucoma medications in a public healthcare setting in New Zealand.在新西兰的公共医疗环境中,对iStent辅助白内障手术与选择性激光小梁成形术以及局部青光眼药物进行成本最小化分析。
Graefes Arch Clin Exp Ophthalmol. 2018 Nov;256(11):2181-2189. doi: 10.1007/s00417-018-4104-8. Epub 2018 Aug 21.
10
Aldose Reductase Inhibition Prevents Development of Posterior Capsular Opacification in an In Vivo Model of Cataract Surgery.醛糖还原酶抑制可预防白内障手术动物模型后囊混浊的发生。
Invest Ophthalmol Vis Sci. 2018 Jul 2;59(8):3591-3598. doi: 10.1167/iovs.18-23935.