• 文献检索
  • 文档翻译
  • 深度研究
  • 学术资讯
  • Suppr Zotero 插件Zotero 插件
  • 邀请有礼
  • 套餐&价格
  • 历史记录
应用&插件
Suppr Zotero 插件Zotero 插件浏览器插件Mac 客户端Windows 客户端微信小程序
定价
高级版会员购买积分包购买API积分包
服务
文献检索文档翻译深度研究API 文档MCP 服务
关于我们
关于 Suppr公司介绍联系我们用户协议隐私条款
关注我们

Suppr 超能文献

核心技术专利:CN118964589B侵权必究
粤ICP备2023148730 号-1Suppr @ 2026

文献检索

告别复杂PubMed语法,用中文像聊天一样搜索,搜遍4000万医学文献。AI智能推荐,让科研检索更轻松。

立即免费搜索

文件翻译

保留排版,准确专业,支持PDF/Word/PPT等文件格式,支持 12+语言互译。

免费翻译文档

深度研究

AI帮你快速写综述,25分钟生成高质量综述,智能提取关键信息,辅助科研写作。

立即免费体验

BMP-4 和 BMP-7 通过调节 Notch 信号通路部分抑制前囊下白内障模型中的 EMT。

BMP-4 and BMP-7 Inhibit EMT in a Model of Anterior Subcapsular Cataract in Part by Regulating the Notch Signaling Pathway.

机构信息

State Key Laboratory of Ophthalmology, Zhongshan Ophthalmic Center, Sun Yat-Sen University, Guangdong Provincial Key Laboratory of Ophthalmology and Visual Science, Guangzhou, China.

出版信息

Invest Ophthalmol Vis Sci. 2023 Apr 3;64(4):12. doi: 10.1167/iovs.64.4.12.

DOI:10.1167/iovs.64.4.12
PMID:37043340
原文链接:https://pmc.ncbi.nlm.nih.gov/articles/PMC10103728/
Abstract

PURPOSE

The proliferation, migration, and epithelial-mesenchymal transition (EMT) of lens epithelial cells (LECs) are believed to be the pathological mechanisms underlying anterior subcapsular cataract (ASC). Bone morphogenetic proteins (BMPs) inhibit transforming growth factor-beta (TGF-β)-induced fibrosis in the lens. Herein, we aimed to further clarify the roles of BMP-4/BMP-7 in the progression and the underlying mechanisms of fibrotic cataract.

METHODS

BMP-4/BMP-7, TGF-β2, jagged-1 peptide, or DAPT were applied in a mouse injury-induced ASC model and in the human LEC cell line SRA01/04. The volume of opacity was examined by a slit lamp and determined by lens anterior capsule whole-mount immunofluorescence. Global gene expression changes were assessed by RNA sequencing, and the levels of individual mRNAs were validated by real-time PCR. Protein expression was determined by the Simple Western sample dilution buffer. Cell proliferation was examined by CCK8 and EdU assays, and cell migration was measured by Transwell and wound healing assays.

RESULTS

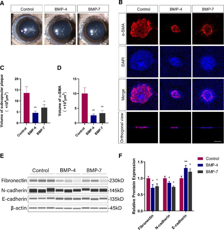
Anterior chamber injection of BMP-4/BMP-7 significantly suppressed subcapsular opacification formation. RNA sequencing of the mouse ASC model identified the Notch pathway as a potential mechanism involved in BMP-mediated inhibition of ASC. Consistently, BMP-4/BMP-7 selectively suppressed Notch1 and Notch3 and their downstream genes, including Hes and Hey. BMP-4/BMP-7 or DAPT suppressed cell proliferation by inducing G1 cell cycle arrest. BMP-4/BMP-7 also inhibited TGF-β2-induced cell migration and EMT by modulating the Notch pathway.

CONCLUSIONS

BMP-4/BMP-7 attenuated ASC by inhibiting proliferation, migration, and EMT of LECs via modulation of the Notch pathway, thereby providing a new avenue for ASC treatment.

摘要

目的

晶状体上皮细胞(LEC)的增殖、迁移和上皮-间充质转化(EMT)被认为是前囊下白内障(ASC)的病理机制。骨形态发生蛋白(BMPs)抑制晶状体中转化生长因子-β(TGF-β)诱导的纤维化。在此,我们旨在进一步阐明 BMP-4/BMP-7 在纤维性白内障进展中的作用及其潜在机制。

方法

在小鼠损伤诱导的 ASC 模型和人 LEC 细胞系 SRA01/04 中应用 BMP-4/BMP-7、TGF-β2、Jagged-1 肽或 DAPT。用裂隙灯检查混浊程度,并通过晶状体前囊全层免疫荧光法确定。通过 RNA 测序评估整体基因表达变化,并通过实时 PCR 验证个别 mRNA 的水平。用 Simple Western 样品稀释缓冲液测定蛋白质表达。通过 CCK8 和 EdU 测定法检测细胞增殖,通过 Transwell 和划痕愈合测定法测量细胞迁移。

结果

前房注射 BMP-4/BMP-7 可显著抑制囊下混浊形成。对小鼠 ASC 模型的 RNA 测序鉴定出 Notch 通路是 BMP 介导的 ASC 抑制的潜在机制。一致地,BMP-4/BMP-7 选择性地抑制 Notch1 和 Notch3 及其下游基因,包括 Hes 和 Hey。BMP-4/BMP-7 或 DAPT 通过诱导 G1 细胞周期阻滞抑制细胞增殖。BMP-4/BMP-7 还通过调节 Notch 通路抑制 TGF-β2 诱导的细胞迁移和 EMT。

结论

BMP-4/BMP-7 通过调节 Notch 通路抑制 LEC 的增殖、迁移和 EMT,从而减轻 ASC,为 ASC 的治疗提供了新途径。

https://cdn.ncbi.nlm.nih.gov/pmc/blobs/33ad/10103728/504fa7b02798/iovs-64-4-12-f006.jpg
https://cdn.ncbi.nlm.nih.gov/pmc/blobs/33ad/10103728/fb242f79436a/iovs-64-4-12-f001.jpg
https://cdn.ncbi.nlm.nih.gov/pmc/blobs/33ad/10103728/fe056902f3ab/iovs-64-4-12-f002.jpg
https://cdn.ncbi.nlm.nih.gov/pmc/blobs/33ad/10103728/e8d0cba4c885/iovs-64-4-12-f003.jpg
https://cdn.ncbi.nlm.nih.gov/pmc/blobs/33ad/10103728/cd35cc93bf09/iovs-64-4-12-f004.jpg
https://cdn.ncbi.nlm.nih.gov/pmc/blobs/33ad/10103728/30228f81737f/iovs-64-4-12-f005.jpg
https://cdn.ncbi.nlm.nih.gov/pmc/blobs/33ad/10103728/504fa7b02798/iovs-64-4-12-f006.jpg
https://cdn.ncbi.nlm.nih.gov/pmc/blobs/33ad/10103728/fb242f79436a/iovs-64-4-12-f001.jpg
https://cdn.ncbi.nlm.nih.gov/pmc/blobs/33ad/10103728/fe056902f3ab/iovs-64-4-12-f002.jpg
https://cdn.ncbi.nlm.nih.gov/pmc/blobs/33ad/10103728/e8d0cba4c885/iovs-64-4-12-f003.jpg
https://cdn.ncbi.nlm.nih.gov/pmc/blobs/33ad/10103728/cd35cc93bf09/iovs-64-4-12-f004.jpg
https://cdn.ncbi.nlm.nih.gov/pmc/blobs/33ad/10103728/30228f81737f/iovs-64-4-12-f005.jpg
https://cdn.ncbi.nlm.nih.gov/pmc/blobs/33ad/10103728/504fa7b02798/iovs-64-4-12-f006.jpg

相似文献

1
BMP-4 and BMP-7 Inhibit EMT in a Model of Anterior Subcapsular Cataract in Part by Regulating the Notch Signaling Pathway.BMP-4 和 BMP-7 通过调节 Notch 信号通路部分抑制前囊下白内障模型中的 EMT。
Invest Ophthalmol Vis Sci. 2023 Apr 3;64(4):12. doi: 10.1167/iovs.64.4.12.
2
Arginase-1 promotes lens epithelial-to-mesenchymal transition in different models of anterior subcapsular cataract.精氨酸酶-1 在前囊下白内障不同模型中促进晶状体上皮细胞向间充质细胞转化。
Cell Commun Signal. 2023 Sep 18;21(1):236. doi: 10.1186/s12964-023-01210-4.
3
Smurf1 Modulates Smad Signaling Pathway in Fibrotic Cataract Formation.Smurf1 调节纤维性白内障形成中的 Smad 信号通路。
Invest Ophthalmol Vis Sci. 2024 Feb 1;65(2):18. doi: 10.1167/iovs.65.2.18.
4
Autophagy inhibition attenuates TGF-β2-induced epithelial-mesenchymal transition in lens epithelial cells.自噬抑制可减轻 TGF-β2 诱导的晶状体上皮细胞上皮-间充质转化。
Life Sci. 2021 Jan 15;265:118741. doi: 10.1016/j.lfs.2020.118741. Epub 2020 Nov 10.
5
Bone Morphogenetic Protein-7 Suppresses TGFβ2-Induced Epithelial-Mesenchymal Transition in the Lens: Implications for Cataract Prevention.骨形态发生蛋白-7抑制转化生长因子β2诱导的晶状体上皮-间质转化:对预防白内障的意义。
Invest Ophthalmol Vis Sci. 2017 Feb 1;58(2):781-796. doi: 10.1167/iovs.16-20611.
6
Toll-like receptor 3 gene regulates cataract-related mechanisms via the Jagged-1/Notch signaling pathway.Toll 样受体 3 基因通过 Jagged-1/Notch 信号通路调节白内障相关机制。
Bioengineered. 2022 Jun;13(6):14357-14367. doi: 10.1080/21655979.2022.2085391.
7
CtBP2 Regulates TGFβ2-Induced Epithelial-Mesenchymal Transition Through Notch Signaling Pathway in Lens Epithelial Cells.CtBP2通过Notch信号通路调控转化生长因子β2诱导的晶状体上皮细胞上皮-间质转化
Curr Eye Res. 2016 Aug;41(8):1057-1063. doi: 10.3109/02713683.2015.1092554. Epub 2015 Dec 17.
8
The epigenetic modifier trichostatin A, a histone deacetylase inhibitor, suppresses proliferation and epithelial-mesenchymal transition of lens epithelial cells.组蛋白去乙酰化酶抑制剂曲古抑菌素 A 通过抑制晶状体上皮细胞的增殖和上皮-间充质转化。
Cell Death Dis. 2013 Oct 24;4(10):e884. doi: 10.1038/cddis.2013.416.
9
MicroRNA-26a and -26b inhibit lens fibrosis and cataract by negatively regulating Jagged-1/Notch signaling pathway.miR-26a 和 miR-26b 通过负调控 Jagged-1/Notch 信号通路抑制晶状体纤维化和白内障。
Cell Death Differ. 2017 Aug;24(8):1431-1442. doi: 10.1038/cdd.2016.152. Epub 2017 Jun 16.
10
LncRNA HOTAIR mediates TGF-β2-induced cell growth and epithelial-mesenchymal transition in human lens epithelial cells.长链非编码 RNA HOTAIR 介导 TGF-β2 诱导的人晶状体上皮细胞的细胞生长和上皮-间充质转化。
Acta Biochim Biophys Sin (Shanghai). 2018 Oct 1;50(10):1028-1037. doi: 10.1093/abbs/gmy101.

引用本文的文献

1
Bone morphogenetic proteins (BMPs) at the forefront of ocular diseases and therapeutics.骨形态发生蛋白(BMPs)在眼部疾病与治疗领域处于前沿地位。
Eye Vis (Lond). 2025 Jul 23;12(1):29. doi: 10.1186/s40662-025-00445-1.
2
Over-expressed Phospholamban in Cancer-associated Fibroblasts Is a Driver for CMS4 Subtype Colorectal Cancer Formation.癌症相关成纤维细胞中过表达的受磷蛋白是CMS4亚型结直肠癌形成的驱动因素。
Cell Mol Gastroenterol Hepatol. 2025 Apr 26;19(9):101524. doi: 10.1016/j.jcmgh.2025.101524.
3
Exosomes containing miR-148a-3p derived from mesenchymal stem cells suppress epithelial-mesenchymal transition in lens epithelial cells.

本文引用的文献

1
Insights into Bone Morphogenetic Protein-(BMP-) Signaling in Ocular Lens Biology and Pathology.眼晶状体生物学和病理学中骨形态发生蛋白(BMP)信号转导的研究进展。
Cells. 2021 Sep 30;10(10):2604. doi: 10.3390/cells10102604.
2
Contrasting roles for BMP-4 and ventromorphins (BMP agonists) in TGFβ-induced lens EMT.BMP-4 和 ventromorphins(BMP 激动剂)在 TGFβ诱导的晶状体 EMT 中发挥相反作用。
Exp Eye Res. 2021 May;206:108546. doi: 10.1016/j.exer.2021.108546. Epub 2021 Mar 24.
3
Biophysics of Notch Signaling.Notch信号通路的生物物理学
源自间充质干细胞的含miR-148a-3p的外泌体可抑制晶状体上皮细胞的上皮-间质转化。
Stem Cells Transl Med. 2025 Feb 11;14(2). doi: 10.1093/stcltm/szae091.
4
JAG1/Notch Pathway Inhibition Induces Ferroptosis and Promotes Cataractogenesis.JAG1/Notch信号通路抑制诱导铁死亡并促进白内障发生。
Int J Mol Sci. 2025 Jan 1;26(1):307. doi: 10.3390/ijms26010307.
5
Targeting PYK2, entrectinib allays anterior subcapsular cataracts in mice by regulating TGFβ2 signaling pathway.靶向 PYK2,恩曲替尼通过调节 TGFβ2 信号通路减轻小鼠前囊下白内障。
Mol Med. 2024 Sep 27;30(1):163. doi: 10.1186/s10020-024-00921-9.
6
Smurf1 Modulates Smad Signaling Pathway in Fibrotic Cataract Formation.Smurf1 调节纤维性白内障形成中的 Smad 信号通路。
Invest Ophthalmol Vis Sci. 2024 Feb 1;65(2):18. doi: 10.1167/iovs.65.2.18.
Annu Rev Biophys. 2021 May 6;50:157-189. doi: 10.1146/annurev-biophys-101920-082204. Epub 2021 Feb 3.
4
Dll1 quiescent tumor stem cells drive chemoresistance in breast cancer through NF-κB survival pathway.Dll1 静息肿瘤干细胞通过 NF-κB 生存途径驱动乳腺癌的化疗耐药性。
Nat Commun. 2021 Jan 18;12(1):432. doi: 10.1038/s41467-020-20664-5.
5
MiR-22-3p inhibits fibrotic cataract through inactivation of HDAC6 and increase of α-tubulin acetylation.miR-22-3p 通过抑制 HDAC6 活性和增加α-微管蛋白乙酰化抑制纤维性白内障。
Cell Prolif. 2020 Nov;53(11):e12911. doi: 10.1111/cpr.12911. Epub 2020 Sep 28.
6
Posterior capsule opacification: What's in the bag?后囊膜混浊:袋里有什么?
Prog Retin Eye Res. 2021 May;82:100905. doi: 10.1016/j.preteyeres.2020.100905. Epub 2020 Sep 22.
7
Targeting the Notch and TGF-β signaling pathways to prevent retinal fibrosis and .靶向 Notch 和 TGF-β 信号通路预防视网膜纤维化和.
Theranostics. 2020 Jun 29;10(18):7956-7973. doi: 10.7150/thno.45192. eCollection 2020.
8
Notch controls urothelial integrity in the mouse bladder.Notch调控小鼠膀胱尿路上皮的完整性。
JCI Insight. 2020 Feb 13;5(3):133232. doi: 10.1172/jci.insight.133232.
9
HES1 and HES4 have non-redundant roles downstream of Notch during early human T-cell development.HES1 和 HES4 在早期人类 T 细胞发育过程中 Notch 下游具有非冗余的作用。
Haematologica. 2021 Jan 1;106(1):130-141. doi: 10.3324/haematol.2019.226126.
10
Multisite phosphorylation code of CDK.CDK 的多部位磷酸化编码。
Nat Struct Mol Biol. 2019 Jul;26(7):649-658. doi: 10.1038/s41594-019-0256-4. Epub 2019 Jul 1.