Suppr超能文献

一种利用活体大脑的介观结构来检测阿尔茨海默病的预测模型。

A predictive model using the mesoscopic architecture of the living brain to detect Alzheimer's disease.

作者信息

Inglese Marianna, Patel Neva, Linton-Reid Kristofer, Loreto Flavia, Win Zarni, Perry Richard J, Carswell Christopher, Grech-Sollars Matthew, Crum William R, Lu Haonan, Malhotra Paresh A, Aboagye Eric O

机构信息

Department of Surgery and Cancer, Imperial College London, London, UK.

Department of Nuclear Medicine, Imperial College NHS Trust, London, UK.

出版信息

Commun Med (Lond). 2022 Jun 20;2:70. doi: 10.1038/s43856-022-00133-4. eCollection 2022.

Abstract

BACKGROUND

Alzheimer's disease, the most common cause of dementia, causes a progressive and irreversible deterioration of cognition that can sometimes be difficult to diagnose, leading to suboptimal patient care.

METHODS

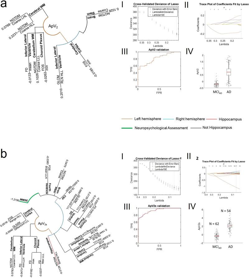
We developed a predictive model that computes multi-regional statistical morpho-functional mesoscopic traits from T1-weighted MRI scans, with or without cognitive scores. For each patient, a biomarker called "Alzheimer's Predictive Vector" (ApV) was derived using a two-stage least absolute shrinkage and selection operator (LASSO).

RESULTS

The ApV reliably discriminates between people with (ADrp) and without (nADrp) Alzheimer's related pathologies (98% and 81% accuracy between ADrp - including the early form, mild cognitive impairment - and nADrp in internal and external hold-out test sets, respectively), without any a priori assumptions or need for neuroradiology reads. The new test is superior to standard hippocampal atrophy (26% accuracy) and cerebrospinal fluid beta amyloid measure (62% accuracy). A multiparametric analysis compared DTI-MRI derived fractional anisotropy, whose readout of neuronal loss agrees with ADrp phenotype, and is significantly altered in patients with ADrp-like phenotype.

CONCLUSIONS

This new data analytic method demonstrates potential for increasing accuracy of Alzheimer diagnosis.

摘要

背景

阿尔茨海默病是痴呆最常见的病因,会导致认知功能进行性且不可逆的衰退,有时诊断困难,致使患者护理欠佳。

方法

我们开发了一种预测模型,可从T1加权磁共振成像(MRI)扫描中计算多区域统计形态功能介观特征,无论有无认知评分。对于每位患者,使用两阶段最小绝对收缩和选择算子(LASSO)得出一种名为“阿尔茨海默病预测向量”(ApV)的生物标志物。

结果

ApV能可靠地区分患有(ADrp)和未患有(nADrp)阿尔茨海默病相关病理的人群(在内部和外部验证测试集中,ADrp - 包括早期形式轻度认知障碍 - 与nADrp之间的准确率分别为98%和81%),无需任何先验假设或神经放射学解读。新测试优于标准海马萎缩(准确率26%)和脑脊液β淀粉样蛋白测量(准确率62%)。多参数分析比较了扩散张量成像(DTI)-MRI得出的分数各向异性,其对神经元丢失的读数与ADrp表型一致,且在具有ADrp样表型的患者中显著改变。

结论

这种新的数据分析方法显示出提高阿尔茨海默病诊断准确性的潜力。

https://cdn.ncbi.nlm.nih.gov/pmc/blobs/ca11/9209493/860505cda423/43856_2022_133_Fig1_HTML.jpg

文献检索

告别复杂PubMed语法,用中文像聊天一样搜索,搜遍4000万医学文献。AI智能推荐,让科研检索更轻松。

立即免费搜索

文件翻译

保留排版,准确专业,支持PDF/Word/PPT等文件格式,支持 12+语言互译。

免费翻译文档

深度研究

AI帮你快速写综述,25分钟生成高质量综述,智能提取关键信息,辅助科研写作。

立即免费体验