Suppr超能文献

在两个具有显著差异的大豆品种中选择抗旱相关的候选标记。

Selecting putative drought-tolerance markers in two contrasting soybeans.

机构信息

Instituto de Tecnología Agroindustrial del Noroeste Argentino, Estación Experimental Agroindustrial Obispo Colombres- Consejo Nacional de Investigaciones Científicas y Técnicas (CONICET), William Cross 3150, Las Talitas, Tucumán, Argentina.

Plant Breeding, Wageningen University & Research, 6708 PB, Wageningen, The Netherlands.

出版信息

Sci Rep. 2022 Jun 27;12(1):10872. doi: 10.1038/s41598-022-14334-3.

Abstract

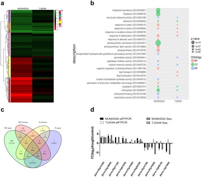
Identifying high-yield genotypes under low water availability is essential for soybean climate-smart breeding. However, a major bottleneck lies in phenotyping, particularly in selecting cost-efficient markers associated with stress tolerance and yield stabilization. Here, we conducted in-depth phenotyping experiments in two soybean genotypes with contrasting drought tolerance, MUNASQA (tolerant) and TJ2049 (susceptible), to better understand soybean stress physiology and identify/statistically validate drought-tolerance and yield-stabilization traits as potential breeding markers. Firstly, at the critical reproductive stage (R5), the molecular differences between the genotype's responses to mild water deficit were explored through massive analysis of cDNA ends (MACE)-transcriptomic and gene ontology. MUNASQA transcriptional profile, compared to TJ2049, revealed significant differences when responding to drought. Next, both genotypes were phenotyped under mild water deficit, imposed in vegetative (V3) and R5 stages, by evaluating 22 stress-response, growth, and water-use markers, which were subsequently correlated between phenological stages and with yield. Several markers showed high consistency, independent of the phenological stage, demonstrating the effectiveness of the phenotyping methodology and its possible use for early selection. Finally, these markers were classified and selected according to their cost-feasibility, statistical weight, and correlation with yield. Here, pubescence, stomatal density, and canopy temperature depression emerged as promising breeding markers for the early selection of drought-tolerant soybeans.

摘要

在低水分可用性下识别高产基因型对于大豆气候智能育种至关重要。然而,一个主要的瓶颈在于表型分析,特别是在选择与胁迫耐受性和产量稳定性相关的具有成本效益的标记方面。在这里,我们对具有不同耐旱性的两个大豆基因型(MUNASQA 和 TJ2049)进行了深入的表型实验,以更好地了解大豆胁迫生理学,并识别/统计验证耐旱性和产量稳定性特征作为潜在的育种标记。首先,在关键的生殖阶段(R5),通过大规模 cDNA 末端分析(MACE)-转录组学和基因本体论,探讨了基因型对轻度水分亏缺的反应的分子差异。与 TJ2049 相比,MUNASQA 的转录谱在应对干旱时表现出显著差异。接下来,在营养生长(V3)和 R5 阶段对两个基因型进行轻度水分胁迫表型分析,评估了 22 个胁迫反应、生长和水分利用标记物,随后将这些标记物与产量在不同的物候阶段进行相关性分析。一些标记物具有高度一致性,与物候阶段无关,这表明表型分析方法的有效性及其在早期选择中的可能应用。最后,根据成本可行性、统计权重和与产量的相关性对这些标记物进行分类和选择。在这里,茸毛、气孔密度和冠层温度下降被认为是耐旱大豆早期选择的有前途的育种标记。

https://cdn.ncbi.nlm.nih.gov/pmc/blobs/be17/9237119/6d516ceb6089/41598_2022_14334_Fig1_HTML.jpg

文献检索

告别复杂PubMed语法,用中文像聊天一样搜索,搜遍4000万医学文献。AI智能推荐,让科研检索更轻松。

立即免费搜索

文件翻译

保留排版,准确专业,支持PDF/Word/PPT等文件格式,支持 12+语言互译。

免费翻译文档

深度研究

AI帮你快速写综述,25分钟生成高质量综述,智能提取关键信息,辅助科研写作。

立即免费体验