• 文献检索
  • 文档翻译
  • 深度研究
  • 学术资讯
  • Suppr Zotero 插件Zotero 插件
  • 邀请有礼
  • 套餐&价格
  • 历史记录
应用&插件
Suppr Zotero 插件Zotero 插件浏览器插件Mac 客户端Windows 客户端微信小程序
定价
高级版会员购买积分包购买API积分包
服务
文献检索文档翻译深度研究API 文档MCP 服务
关于我们
关于 Suppr公司介绍联系我们用户协议隐私条款
关注我们

Suppr 超能文献

核心技术专利:CN118964589B侵权必究
粤ICP备2023148730 号-1Suppr @ 2026

文献检索

告别复杂PubMed语法,用中文像聊天一样搜索,搜遍4000万医学文献。AI智能推荐,让科研检索更轻松。

立即免费搜索

文件翻译

保留排版,准确专业,支持PDF/Word/PPT等文件格式,支持 12+语言互译。

免费翻译文档

深度研究

AI帮你快速写综述,25分钟生成高质量综述,智能提取关键信息,辅助科研写作。

立即免费体验

法尼醇 X 受体通过调节铁死亡相关基因的转录来防止顺铂诱导的急性肾损伤。

Farnesoid X receptor protects against cisplatin-induced acute kidney injury by regulating the transcription of ferroptosis-related genes.

机构信息

Department of Internal Medicine, Chonnam National University Medical School, Gwangju, 61469, South Korea.

Department of Internal Medicine, Chonnam National University Medical School, Gwangju, 61469, South Korea.

出版信息

Redox Biol. 2022 Aug;54:102382. doi: 10.1016/j.redox.2022.102382. Epub 2022 Jun 23.

DOI:10.1016/j.redox.2022.102382
PMID:35767918
原文链接:https://pmc.ncbi.nlm.nih.gov/articles/PMC9241134/
Abstract

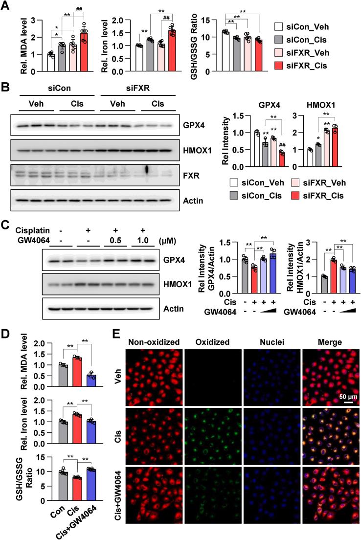
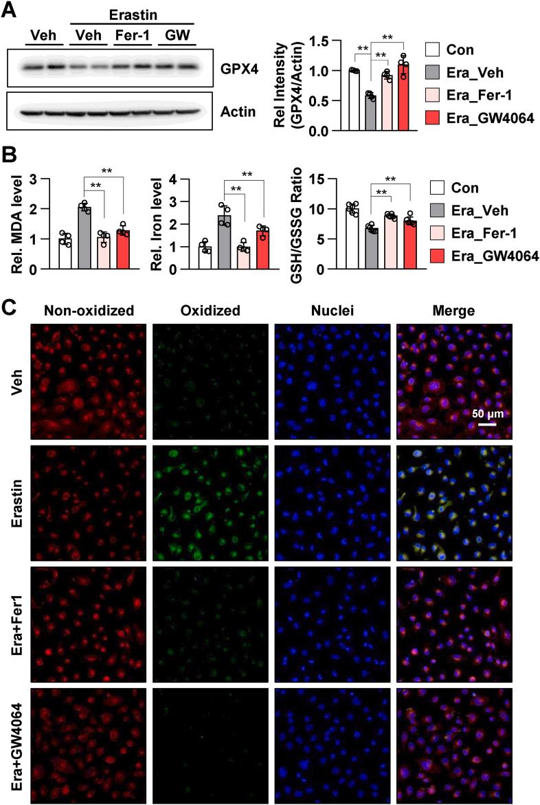
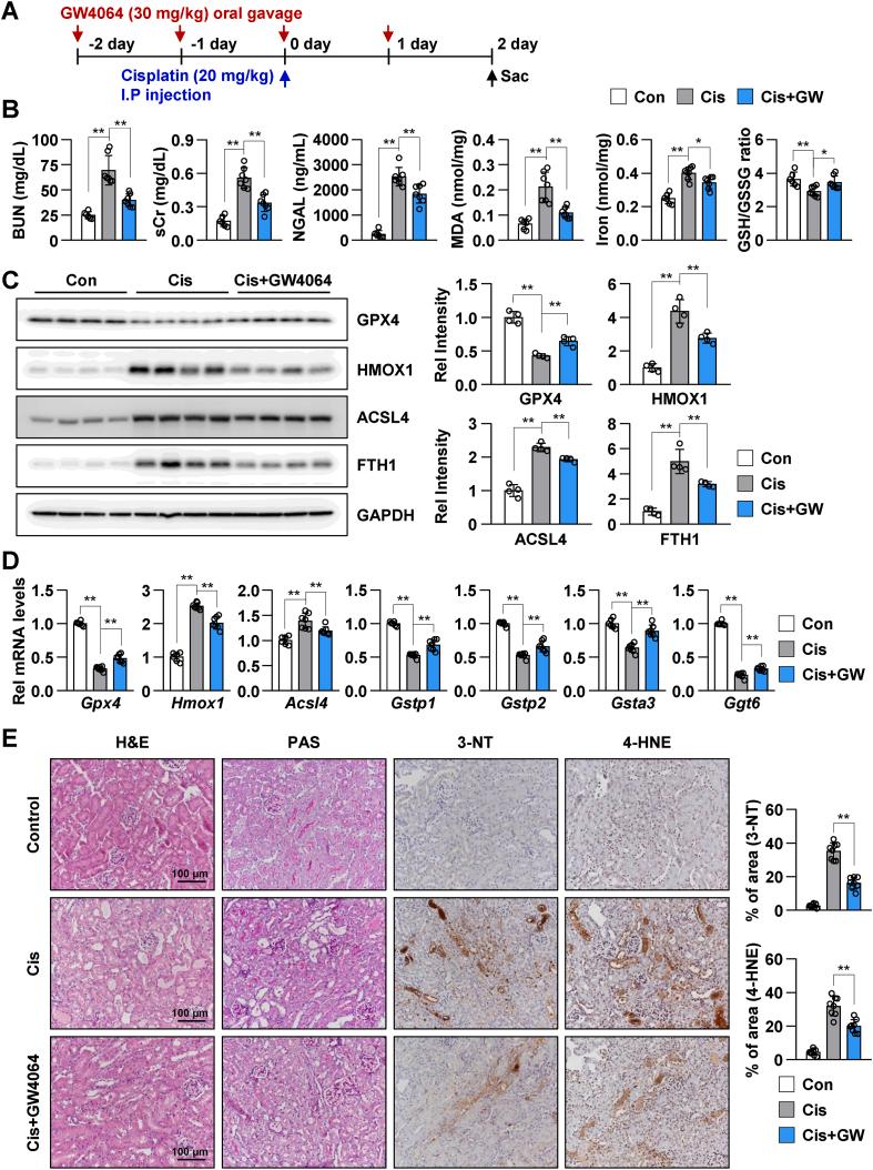
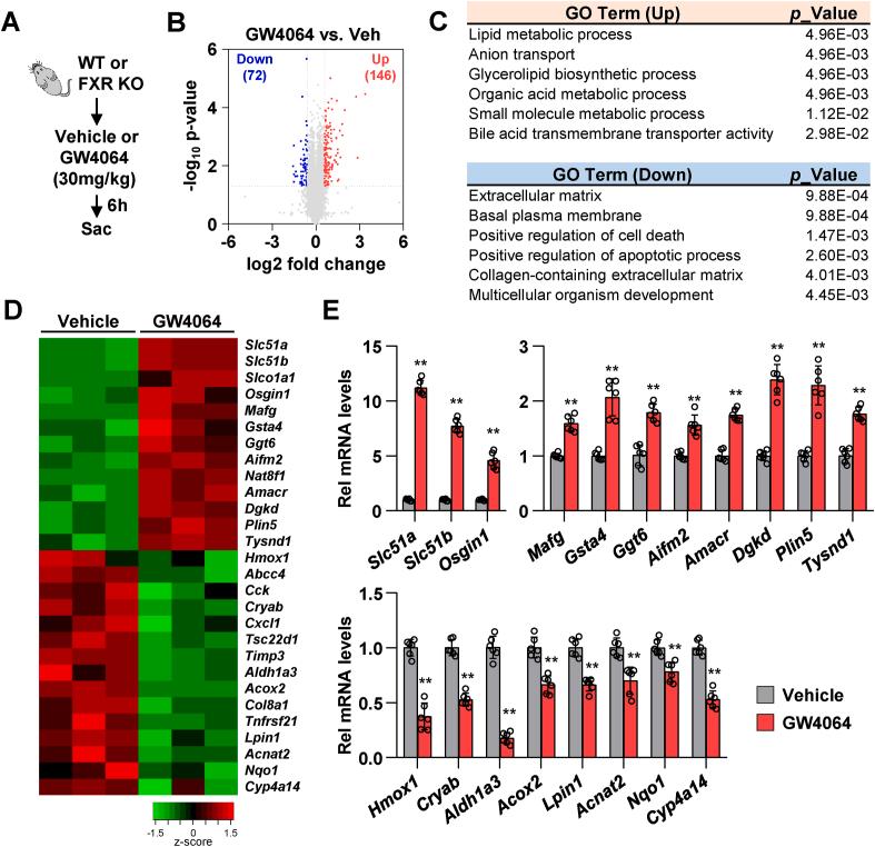
The side effects of cisplatin, a widely used chemotherapeutic agent, include nephrotoxicity. Previous studies have reported that cisplatin induces ferroptosis and lipid peroxide accumulation. Ferroptosis, a type of regulated cell death, is characterized by iron-dependent lipid peroxidation. Although previous studies have examined the regulation of ferroptosis in acute kidney injury (AKI), the regulatory mechanism of ferroptosis has not been elucidated. Here, the ability of activated farnesoid X receptor (FXR) to attenuate cisplatin-induced AKI through the regulation of ferroptosis was examined. FXR deficiency exhibited more ferroptosis responses, such as increase in lipid peroxidation, iron content and heme oxygenase 1 protein, and a decrease in glutathione/glutathione disulfide ratio and glutathione peroxidase 4 levels in HK2 cells and mice. Increased blood urea nitrogen, serum creatinine, and ferroptotic responses in the cisplatin-induced AKI mouse model were mitigated upon treatment with the FXR agonist GW4064 but were exacerbated in FXR knockout mice. RNA sequencing analysis revealed that ferroptosis-associated genes were novel targets of FXR. FXR agonist upregulated the expression of lipid and glutathione metabolism-related genes and downregulated cell death-related genes. Additionally, chromatin immunoprecipitation assays, using mice renal tissues, revealed that agonist-activated FXR could bind to its known target genes (Slc51a, Slc51b, Osgin1, and Mafg) and ferroptosis-related genes (Aifm2, Ggt6, and Gsta4). Furthermore, activated FXR-dependent MAFG, a transcriptional repressor, could bind to Hmox1, Nqo1, and Tf in the renal tissues of FXR agonist-treated mice. These findings indicate that activated FXR regulates the transcription of ferroptosis-related genes and protects against cisplatin-induced AKI.

摘要

顺铂是一种广泛应用的化疗药物,其副作用包括肾毒性。先前的研究报告称,顺铂诱导铁死亡和脂质过氧化物积累。铁死亡是一种受调控的细胞死亡方式,其特征是铁依赖性脂质过氧化。虽然先前的研究已经检查了急性肾损伤(AKI)中铁死亡的调节,但铁死亡的调节机制尚未阐明。在这里,研究了激活的法尼醇 X 受体(FXR)通过调节铁死亡来减轻顺铂诱导的 AKI 的能力。FXR 缺乏表现出更多的铁死亡反应,例如脂质过氧化、铁含量和血红素加氧酶 1 蛋白增加,谷胱甘肽/谷胱甘肽二硫化物比和谷胱甘肽过氧化物酶 4 水平降低在 HK2 细胞和小鼠中。用 FXR 激动剂 GW4064 治疗可减轻顺铂诱导的 AKI 小鼠模型中的血尿素氮、血清肌酐和铁死亡反应,但在 FXR 敲除小鼠中则加剧。RNA 测序分析表明,铁死亡相关基因是 FXR 的新靶标。FXR 激动剂上调脂质和谷胱甘肽代谢相关基因的表达,下调细胞死亡相关基因的表达。此外,使用小鼠肾组织的染色质免疫沉淀测定表明,激动剂激活的 FXR 可以与已知的靶基因(Slc51a、Slc51b、Osgin1 和 Mafg)和铁死亡相关基因(Aifm2、Ggt6 和 Gsta4)结合。此外,激活的 FXR 依赖性 MAFG,一种转录抑制因子,可以与顺铂激动剂治疗小鼠肾组织中的 Hmox1、Nqo1 和 Tf 结合。这些发现表明,激活的 FXR 调节铁死亡相关基因的转录,并防止顺铂诱导的 AKI。

https://cdn.ncbi.nlm.nih.gov/pmc/blobs/78e2/9241134/e8bad734ed1a/gr8.jpg
https://cdn.ncbi.nlm.nih.gov/pmc/blobs/78e2/9241134/1e0916c221ef/gr1.jpg
https://cdn.ncbi.nlm.nih.gov/pmc/blobs/78e2/9241134/48bdb7963e89/gr2.jpg
https://cdn.ncbi.nlm.nih.gov/pmc/blobs/78e2/9241134/4911d9b9e3a9/gr3.jpg
https://cdn.ncbi.nlm.nih.gov/pmc/blobs/78e2/9241134/577482f2e8c3/gr4.jpg
https://cdn.ncbi.nlm.nih.gov/pmc/blobs/78e2/9241134/785797fd5b84/gr5.jpg
https://cdn.ncbi.nlm.nih.gov/pmc/blobs/78e2/9241134/40f9ca00bed5/gr6.jpg
https://cdn.ncbi.nlm.nih.gov/pmc/blobs/78e2/9241134/c988156ea5d1/gr7.jpg
https://cdn.ncbi.nlm.nih.gov/pmc/blobs/78e2/9241134/e8bad734ed1a/gr8.jpg
https://cdn.ncbi.nlm.nih.gov/pmc/blobs/78e2/9241134/1e0916c221ef/gr1.jpg
https://cdn.ncbi.nlm.nih.gov/pmc/blobs/78e2/9241134/48bdb7963e89/gr2.jpg
https://cdn.ncbi.nlm.nih.gov/pmc/blobs/78e2/9241134/4911d9b9e3a9/gr3.jpg
https://cdn.ncbi.nlm.nih.gov/pmc/blobs/78e2/9241134/577482f2e8c3/gr4.jpg
https://cdn.ncbi.nlm.nih.gov/pmc/blobs/78e2/9241134/785797fd5b84/gr5.jpg
https://cdn.ncbi.nlm.nih.gov/pmc/blobs/78e2/9241134/40f9ca00bed5/gr6.jpg
https://cdn.ncbi.nlm.nih.gov/pmc/blobs/78e2/9241134/c988156ea5d1/gr7.jpg
https://cdn.ncbi.nlm.nih.gov/pmc/blobs/78e2/9241134/e8bad734ed1a/gr8.jpg

相似文献

1
Farnesoid X receptor protects against cisplatin-induced acute kidney injury by regulating the transcription of ferroptosis-related genes.法尼醇 X 受体通过调节铁死亡相关基因的转录来防止顺铂诱导的急性肾损伤。
Redox Biol. 2022 Aug;54:102382. doi: 10.1016/j.redox.2022.102382. Epub 2022 Jun 23.
2
Targeted inhibition of CX3CL1 limits podocytes ferroptosis to ameliorate cisplatin-induced acute kidney injury.靶向抑制 CX3CL1 可抑制足细胞铁死亡从而减轻顺铂诱导的急性肾损伤。
Mol Med. 2023 Oct 24;29(1):140. doi: 10.1186/s10020-023-00733-3.
3
VDR activation attenuate cisplatin induced AKI by inhibiting ferroptosis.VDR 激活通过抑制铁死亡减轻顺铂诱导的 AKI。
Cell Death Dis. 2020 Jan 29;11(1):73. doi: 10.1038/s41419-020-2256-z.
4
GSTT1/GSTM1 deficiency aggravated cisplatin-induced acute kidney injury via ROS-triggered ferroptosis.谷胱甘肽 S-转移酶 T1/1(GSTT1/GSTM1)缺乏通过 ROS 触发的铁死亡加剧顺铂诱导的急性肾损伤。
Front Immunol. 2024 Sep 25;15:1457230. doi: 10.3389/fimmu.2024.1457230. eCollection 2024.
5
Nuclear farnesoid X receptor attenuates acute kidney injury through fatty acid oxidation.核法尼醇X受体通过脂肪酸氧化减轻急性肾损伤。
Kidney Int. 2022 May;101(5):987-1002. doi: 10.1016/j.kint.2022.01.029. Epub 2022 Feb 26.
6
Farnesoid X Receptor Plays a Key Role in Ochratoxin A-Induced Nephrotoxicity by Targeting Ferroptosis In Vivo and In Vitro.法尼醇 X 受体通过靶向铁死亡在体内和体外发挥关键作用,导致黄曲霉毒素 A 诱导的肾毒性。
J Agric Food Chem. 2023 Oct 4;71(39):14365-14378. doi: 10.1021/acs.jafc.3c04560. Epub 2023 Sep 26.
7
A naturally occurring FXR agonist, alisol B 23-acetate, protects against renal ischemia-reperfusion injury.一种天然存在的 FXR 激动剂,泽泻醇 B 23-醋酸酯,可防止肾缺血再灌注损伤。
Am J Physiol Renal Physiol. 2021 Nov 1;321(5):F617-F628. doi: 10.1152/ajprenal.00193.2021. Epub 2021 Sep 27.
8
β-Hydroxybutyrate Protects Against Cisplatin-Induced Renal Damage via Regulating Ferroptosis.β-羟基丁酸通过调控铁死亡来防止顺铂诱导的肾损伤。
Ren Fail. 2024 Dec;46(1):2354918. doi: 10.1080/0886022X.2024.2354918. Epub 2024 May 17.
9
Knockout of farnesoid X receptor gene aggravates cisplatin-induced kidney injury.法尼醇 X 受体基因敲除加重顺铂诱导的肾损伤。
Zhong Nan Da Xue Xue Bao Yi Xue Ban. 2022 Feb 28;47(2):174-182. doi: 10.11817/j.issn.1672-7347.2022.210423.
10
Shenshuaifu Granule Attenuates Acute Kidney Injury by Inhibiting Ferroptosis Mediated by p53/SLC7A11/GPX4 Pathway.参芍复肾颗粒通过抑制 p53/SLC7A11/GPX4 通路介导的铁死亡减轻急性肾损伤。
Drug Des Devel Ther. 2023 Nov 14;17:3363-3383. doi: 10.2147/DDDT.S433994. eCollection 2023.

引用本文的文献

1
Lipin3 deficiency aggravates cisplatin induced acute kidney injury via activating Sirt1-p21-Caspase 3-GSDME pyroptosis pathway.脂联素3缺乏通过激活Sirt1-p21-半胱天冬酶3-GSDME焦亡途径加重顺铂诱导的急性肾损伤。
Int J Biol Sci. 2025 Aug 11;21(12):5185-5205. doi: 10.7150/ijbs.110125. eCollection 2025.
2
FAR1 as a ferroptosis-related biomarker and potential therapeutic target in acute kidney injury: integrated bioinformatics and experimental validation.FAR1作为急性肾损伤中与铁死亡相关的生物标志物和潜在治疗靶点:综合生物信息学与实验验证
Ren Fail. 2025 Dec;47(1):2547260. doi: 10.1080/0886022X.2025.2547260. Epub 2025 Aug 19.
3

本文引用的文献

1
Involvement of REV-ERBα dysregulation and ferroptosis in aristolochic acid I-induced renal injury.REV-ERBα 失调和铁死亡参与马兜铃酸 I 诱导的肾损伤。
Biochem Pharmacol. 2021 Nov;193:114807. doi: 10.1016/j.bcp.2021.114807. Epub 2021 Oct 19.
2
Ferroptosis: A Novel Therapeutic Target for Ischemia-Reperfusion Injury.铁死亡:缺血再灌注损伤的新型治疗靶点。
Front Cell Dev Biol. 2021 Aug 10;9:688605. doi: 10.3389/fcell.2021.688605. eCollection 2021.
3
Iron deficiency exacerbates cisplatin- or rhabdomyolysis-induced acute kidney injury through promoting iron-catalyzed oxidative damage.
4-Methoxylonchocarpin protects against cisplatin induced acute kidney injury via regulating ferroptosis.
4-甲氧基隆果木素通过调节铁死亡来预防顺铂诱导的急性肾损伤。
Ren Fail. 2025 Dec;47(1):2545941. doi: 10.1080/0886022X.2025.2545941. Epub 2025 Aug 12.
4
Nuclear receptor FXR inhibits ferroptosis to alleviate hepatic ischemia-reperfusion injury by targeting GPX4 in a mouse model.在小鼠模型中,核受体FXR通过靶向GPX4抑制铁死亡以减轻肝脏缺血再灌注损伤。
J Mol Histol. 2025 Jul 31;56(4):243. doi: 10.1007/s10735-025-10534-z.
5
Farnesoid X Receptor Alleviates Cisplatin-Induced Kidney Inflammatory Injury by Inhibiting Tlr4/NF-κB Pathway.法尼酯X受体通过抑制Tlr4/NF-κB通路减轻顺铂诱导的肾脏炎性损伤。
J Cell Mol Med. 2025 Jul;29(14):e70730. doi: 10.1111/jcmm.70730.
6
FXR acts as a therapeutic target for ulcerative colitis via suppressing ferroptosis.法尼酯X受体通过抑制铁死亡,作为溃疡性结肠炎的治疗靶点。
Mol Med. 2025 Jul 18;31(1):258. doi: 10.1186/s10020-025-01305-3.
7
Modulatory role of radioprotective 105 in mitigating oxidative stress and ferroptosis via the HO-1/SLC7A11/GPX4 axis in sepsis-mediated renal injury.辐射防护蛋白105通过HO-1/SLC7A11/GPX4轴在脓毒症介导的肾损伤中减轻氧化应激和铁死亡的调节作用
Cell Death Discov. 2025 Jul 1;11(1):290. doi: 10.1038/s41420-025-02578-7.
8
Curcumin-copper complex nanoparticles as antioxidant nanozymes for acute kidney injury alleviation.姜黄素 - 铜复合纳米颗粒作为用于减轻急性肾损伤的抗氧化纳米酶
Mater Today Bio. 2025 Apr 23;32:101794. doi: 10.1016/j.mtbio.2025.101794. eCollection 2025 Jun.
9
Dihydromyricetin protects against cisplatin-induced renal injury and mitochondria-mediated apoptosis via the EGFR/HSP27/STAT3 signaling pathway.二氢杨梅素通过EGFR/HSP27/STAT3信号通路预防顺铂诱导的肾损伤和线粒体介导的细胞凋亡。
Ren Fail. 2025 Dec;47(1):2490202. doi: 10.1080/0886022X.2025.2490202. Epub 2025 Apr 14.
10
ESCRT III-mediated lysosomal repair improve renal tubular cell injury in cisplatin-induced AKI.内体分选转运复合体III(ESCRT III)介导的溶酶体修复改善顺铂诱导的急性肾损伤中的肾小管细胞损伤。
Autophagy. 2025 Sep;21(9):1927-1944. doi: 10.1080/15548627.2025.2483598. Epub 2025 Apr 4.
缺铁通过促进铁催化的氧化损伤加剧顺铂或横纹肌溶解引起的急性肾损伤。
Free Radic Biol Med. 2021 Sep;173:81-96. doi: 10.1016/j.freeradbiomed.2021.07.025. Epub 2021 Jul 21.
4
Role of ferroptosis in cisplatin-induced acute nephrotoxicity in mice.铁死亡在顺铂诱导的小鼠急性肾毒性中的作用。
J Trace Elem Med Biol. 2021 Sep;67:126798. doi: 10.1016/j.jtemb.2021.126798. Epub 2021 May 28.
5
Potential Therapeutic Targets for Cisplatin-Induced Kidney Injury: Lessons from Other Models of AKI and Fibrosis.顺铂诱导的肾损伤的潜在治疗靶点:急性肾损伤和纤维化其他模型的经验教训。
J Am Soc Nephrol. 2021 Jul;32(7):1559-1567. doi: 10.1681/ASN.2020101455. Epub 2021 May 28.
6
The critical role of FXR is associated with the regulation of autophagy and apoptosis in the progression of AKI to CKD.FXR 的关键作用与 AKI 向 CKD 进展过程中自噬和细胞凋亡的调节有关。
Cell Death Dis. 2021 Mar 25;12(4):320. doi: 10.1038/s41419-021-03620-z.
7
Rheb1 protects against cisplatin-induced tubular cell death and acute kidney injury via maintaining mitochondrial homeostasis.雷帕霉素靶蛋白 1 通过维持线粒体动态平衡来防止顺铂诱导的肾小管细胞死亡和急性肾损伤。
Cell Death Dis. 2020 May 13;11(5):364. doi: 10.1038/s41419-020-2539-4.
8
Ferroptosis: past, present and future.铁死亡:过去、现在和未来。
Cell Death Dis. 2020 Feb 3;11(2):88. doi: 10.1038/s41419-020-2298-2.
9
VDR activation attenuate cisplatin induced AKI by inhibiting ferroptosis.VDR 激活通过抑制铁死亡减轻顺铂诱导的 AKI。
Cell Death Dis. 2020 Jan 29;11(1):73. doi: 10.1038/s41419-020-2256-z.
10
A powerful cell-protection system prevents cell death by ferroptosis.一个强大的细胞保护系统可防止铁死亡导致的细胞死亡。
Nature. 2019 Nov;575(7784):597-598. doi: 10.1038/d41586-019-03145-8.