Suppr超能文献

CCT3 的上调通过抑制铁死亡和激活 AKT 信号通路促进肺腺癌的增殖,预测预后不良。

Upregulation of CCT3 predicts poor prognosis and promotes cell proliferation via inhibition of ferroptosis and activation of AKT signaling in lung adenocarcinoma.

机构信息

Yunnan Kungang Hospital, Kunming Fourth People's Hospital, Seventh Affiliated Hospital of Dali University, No 9. Ganghe south Road, Anning City, Kunming, 650301, China.

The Third Affiliated Hospital of Kunming Medical University, Kunming, China.

出版信息

BMC Mol Cell Biol. 2022 Jun 30;23(1):25. doi: 10.1186/s12860-022-00424-7.

Abstract

BACKGROUND

Chaperonin containing TCP1 subunit 3 (CCT3) acts as an oncogene in cancers, whereas its role and underlying mechanisms in lung adenocarcinoma (LUAD) are poorly understood. This study investigated the clinical relevance and function of CCT3 in LUAD.

METHODS

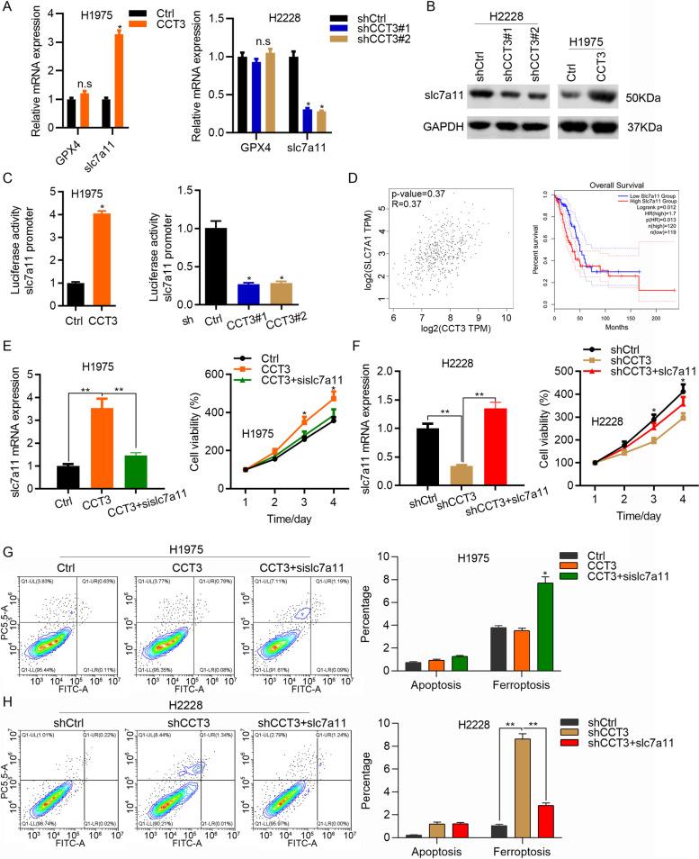
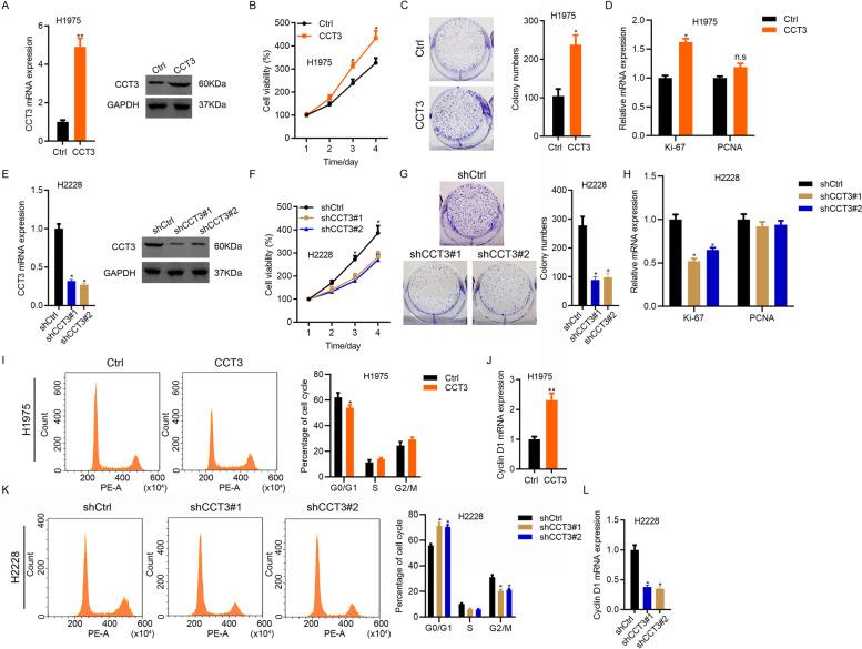
Clinical relevance of CCT3 in LUAD and lung squamous cell carcinoma (LUSC) was analyzed based on TCGA database. qRT-PCR and Western blot were used to detect mRNA and protein expression, respectively. CCK8 and colony formation were performed to measure cell viability. PI and PI/Annexin V-FITC assay kit was used to determine cell cycle and cell death, respectively. Luciferase activity was performed to check whether CCT3 regulated slc7a11's transcription activity. Ferroptosis was determined by incubating the cells with ferroptosis and apoptosis inducer, their inhibitor and autophagy inhibitor, followed by cell viability examination.

RESULTS

We found that CCT3 was overexpressed in LUAD and LUSC tissues. Overexpression of CCT3 predicted the poor prognosis of LUAD patients. Loss-of-function and gain-of-function experiments demonstrated that CCT3 promoted the proliferation and colony formation of LUAD cells. In addition, CCT3 promoted cell cycle progression and suppressed slc7a11-mediated cell ferroptosis, but not apoptosis. We also found that CCT3 activated AKT. MK2206 significantly reduced the viability of CCT3 overexpressed LUAD cells, while had smaller inhibitory effect on the proliferation of control cells, suggesting that CCT3 dictates the sensitivity of LUAD cells to AKT inhibition.

CONCLUSION

Our study demonstrates that CCT3 contributes to the proliferation and growth of LUAD cells through inhibition of ferroptosis and activation of AKT.

摘要

背景

伴侣蛋白包含 TCP1 亚基 3(CCT3)在癌症中作为癌基因发挥作用,但其在肺腺癌(LUAD)中的作用和潜在机制尚不清楚。本研究探讨了 CCT3 在 LUAD 中的临床相关性和功能。

方法

根据 TCGA 数据库分析 CCT3 在 LUAD 和肺鳞状细胞癌(LUSC)中的临床相关性。qRT-PCR 和 Western blot 分别用于检测 mRNA 和蛋白表达。CCK8 和集落形成实验用于测量细胞活力。PI 和 PI/Annexin V-FITC 试剂盒分别用于检测细胞周期和细胞死亡。荧光素酶活性实验用于检查 CCT3 是否调节 slc7a11 的转录活性。孵育细胞用铁死亡和细胞凋亡诱导剂、其抑制剂和自噬抑制剂,然后检查细胞活力来确定铁死亡。

结果

我们发现 CCT3 在 LUAD 和 LUSC 组织中过表达。CCT3 的过表达预示着 LUAD 患者的预后不良。功能丧失和功能获得实验表明,CCT3 促进了 LUAD 细胞的增殖和集落形成。此外,CCT3 促进细胞周期进程并抑制 slc7a11 介导的细胞铁死亡,但不抑制细胞凋亡。我们还发现 CCT3 激活了 AKT。MK2206 显著降低了 CCT3 过表达 LUAD 细胞的活力,而对对照细胞的增殖抑制作用较小,这表明 CCT3 决定了 LUAD 细胞对 AKT 抑制的敏感性。

结论

本研究表明,CCT3 通过抑制铁死亡和激活 AKT 促进 LUAD 细胞的增殖和生长。

https://cdn.ncbi.nlm.nih.gov/pmc/blobs/77c6/9245217/c292ce9946dc/12860_2022_424_Fig1_HTML.jpg

文献AI研究员

20分钟写一篇综述,助力文献阅读效率提升50倍。

立即体验

用中文搜PubMed

大模型驱动的PubMed中文搜索引擎

马上搜索

文档翻译

学术文献翻译模型,支持多种主流文档格式。

立即体验