• 文献检索
  • 文档翻译
  • 深度研究
  • 学术资讯
  • Suppr Zotero 插件Zotero 插件
  • 邀请有礼
  • 套餐&价格
  • 历史记录
应用&插件
Suppr Zotero 插件Zotero 插件浏览器插件Mac 客户端Windows 客户端微信小程序
定价
高级版会员购买积分包购买API积分包
服务
文献检索文档翻译深度研究API 文档MCP 服务
关于我们
关于 Suppr公司介绍联系我们用户协议隐私条款
关注我们

Suppr 超能文献

核心技术专利:CN118964589B侵权必究
粤ICP备2023148730 号-1Suppr @ 2026

文献检索

告别复杂PubMed语法,用中文像聊天一样搜索,搜遍4000万医学文献。AI智能推荐,让科研检索更轻松。

立即免费搜索

文件翻译

保留排版,准确专业,支持PDF/Word/PPT等文件格式,支持 12+语言互译。

免费翻译文档

深度研究

AI帮你快速写综述,25分钟生成高质量综述,智能提取关键信息,辅助科研写作。

立即免费体验

沉默 CCT3 通过 NOD1-NF-κB 信号通路诱导膀胱癌中的铁死亡。

Silencing CCT3 induces ferroptosis through the NOD1-NF-κB signaling pathway in bladder cancer.

机构信息

Department of Urology, Sichuan Provincial People's Hospital, School of Medicine, University of Electronic Science and Technology of China, No. 32, West Section 2, 1st Ring Road, Qingyang District, Chengdu City, 610072, Sichuan Province, China.

出版信息

Sci Rep. 2024 Oct 31;14(1):26188. doi: 10.1038/s41598-024-76724-z.

DOI:10.1038/s41598-024-76724-z
PMID:39478031
原文链接:https://pmc.ncbi.nlm.nih.gov/articles/PMC11525567/
Abstract

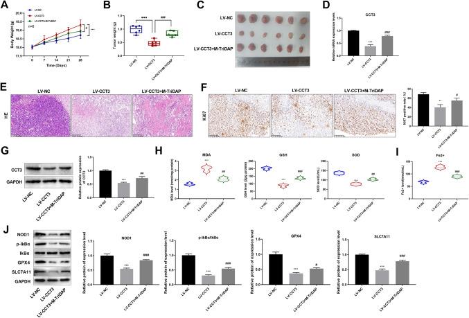
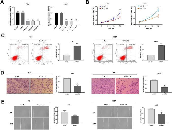
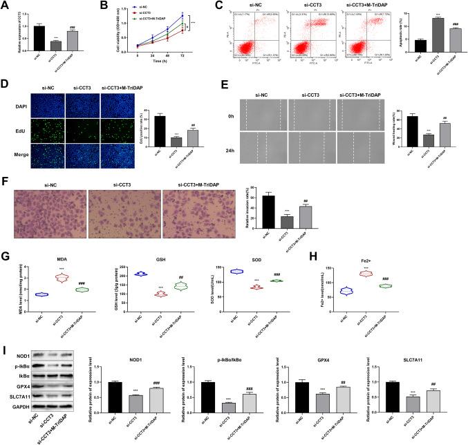
Bladder cancer (BCa) is a lethal malignancy of the urinary system and exhibits a poor prognosis. Chaperonin-containing tailless complex polypeptide 1 subunit 3 (CCT3) acts as an oncogene in various tumors, whereas its effect on BCa remains unknown. We identified the ferroptosis-associated differentially expressed genes through bioinformatic analysis and selected CCT3 for further verification. The levels of cell viability, apoptosis, migration, invasion, and proliferation were measured to clarify the effect of silencing CCT3 on BCa cells. Then we evaluated the role of CCT3 knockdown in vivo. Ferroptosis was assessed by the expression detection of the ferroptosis-related proteins. The underlying mechanism was predicted by RNA sequencing and verified by an agonist for nucleotide-binding and oligomerization domain 1 (NOD1). Western blotting was conducted to detect the protein expression of NOD1, nuclear factor kappa B (NF-κB) inhibitor alpha (IκBα), and phospho-IκBα (p-IκBα). In vitro, down-regulation of CCT3 suppressed the cell viability, migration, invasion, and proliferation, as well as induced apoptosis of BCa cells. In vivo, silencing CCT3 elevated the body weight of mice and suppressed the BCa progression. In addition, CCT3 knockdown could induce ferroptosis in vitro and in vivo. CCT3 knockdown suppressed the expression of NOD1 and p-IκBα/IκBα and the NOD1 agonist could reverse the effect of CCT3 suppression on BCa in vitro and in vivo. In summary, our findings demonstrate that silencing CCT3 inhibits BCa via induction of ferroptosis and suppression of the NOD1-NF-κB pathway.

摘要

膀胱癌(BCa)是一种致命的泌尿系统恶性肿瘤,预后不良。伴侣蛋白包含的无尾复合物多肽 1 亚基 3(CCT3)在各种肿瘤中作为癌基因发挥作用,而其对 BCa 的影响尚不清楚。我们通过生物信息学分析鉴定了与铁死亡相关的差异表达基因,并选择 CCT3 进行进一步验证。通过测量细胞活力、凋亡、迁移、侵袭和增殖水平,阐明沉默 CCT3 对 BCa 细胞的影响。然后我们评估了 CCT3 敲低在体内的作用。通过铁死亡相关蛋白的表达检测评估铁死亡。通过 RNA 测序预测潜在机制,并通过核苷酸结合寡聚化结构域 1(NOD1)激动剂进行验证。通过 Western blot 检测 NOD1、核因子 kappa B(NF-κB)抑制剂 alpha(IκBα)和磷酸化 IκBα(p-IκBα)的蛋白表达。在体外,下调 CCT3 抑制了 BCa 细胞的活力、迁移、侵袭和增殖,并诱导了细胞凋亡。在体内,沉默 CCT3 提高了小鼠的体重并抑制了 BCa 的进展。此外,CCT3 敲低可在体外和体内诱导铁死亡。CCT3 敲低抑制了 NOD1 和 p-IκBα/IκBα 的表达,NOD1 激动剂可逆转 CCT3 抑制在体外和体内对 BCa 的作用。总之,我们的研究结果表明,沉默 CCT3 通过诱导铁死亡和抑制 NOD1-NF-κB 通路抑制 BCa。

https://cdn.ncbi.nlm.nih.gov/pmc/blobs/88f4/11525567/4ab3e0282b27/41598_2024_76724_Fig8_HTML.jpg
https://cdn.ncbi.nlm.nih.gov/pmc/blobs/88f4/11525567/fa4d2bdf684c/41598_2024_76724_Fig1_HTML.jpg
https://cdn.ncbi.nlm.nih.gov/pmc/blobs/88f4/11525567/39c29dc0ec99/41598_2024_76724_Fig2_HTML.jpg
https://cdn.ncbi.nlm.nih.gov/pmc/blobs/88f4/11525567/dc282fb055df/41598_2024_76724_Fig3_HTML.jpg
https://cdn.ncbi.nlm.nih.gov/pmc/blobs/88f4/11525567/97e0aed38512/41598_2024_76724_Fig4_HTML.jpg
https://cdn.ncbi.nlm.nih.gov/pmc/blobs/88f4/11525567/f75c4d2ce5e9/41598_2024_76724_Fig5_HTML.jpg
https://cdn.ncbi.nlm.nih.gov/pmc/blobs/88f4/11525567/64125a907edb/41598_2024_76724_Fig6_HTML.jpg
https://cdn.ncbi.nlm.nih.gov/pmc/blobs/88f4/11525567/78592417a2ab/41598_2024_76724_Fig7_HTML.jpg
https://cdn.ncbi.nlm.nih.gov/pmc/blobs/88f4/11525567/4ab3e0282b27/41598_2024_76724_Fig8_HTML.jpg
https://cdn.ncbi.nlm.nih.gov/pmc/blobs/88f4/11525567/fa4d2bdf684c/41598_2024_76724_Fig1_HTML.jpg
https://cdn.ncbi.nlm.nih.gov/pmc/blobs/88f4/11525567/39c29dc0ec99/41598_2024_76724_Fig2_HTML.jpg
https://cdn.ncbi.nlm.nih.gov/pmc/blobs/88f4/11525567/dc282fb055df/41598_2024_76724_Fig3_HTML.jpg
https://cdn.ncbi.nlm.nih.gov/pmc/blobs/88f4/11525567/97e0aed38512/41598_2024_76724_Fig4_HTML.jpg
https://cdn.ncbi.nlm.nih.gov/pmc/blobs/88f4/11525567/f75c4d2ce5e9/41598_2024_76724_Fig5_HTML.jpg
https://cdn.ncbi.nlm.nih.gov/pmc/blobs/88f4/11525567/64125a907edb/41598_2024_76724_Fig6_HTML.jpg
https://cdn.ncbi.nlm.nih.gov/pmc/blobs/88f4/11525567/78592417a2ab/41598_2024_76724_Fig7_HTML.jpg
https://cdn.ncbi.nlm.nih.gov/pmc/blobs/88f4/11525567/4ab3e0282b27/41598_2024_76724_Fig8_HTML.jpg

相似文献

1
Silencing CCT3 induces ferroptosis through the NOD1-NF-κB signaling pathway in bladder cancer.沉默 CCT3 通过 NOD1-NF-κB 信号通路诱导膀胱癌中的铁死亡。
Sci Rep. 2024 Oct 31;14(1):26188. doi: 10.1038/s41598-024-76724-z.
2
Circular RNA CCT3 is a unique molecular marker in bladder cancer.环状 RNA CCT3 是膀胱癌的独特分子标志物。
BMC Cancer. 2023 Oct 13;23(1):977. doi: 10.1186/s12885-023-11510-0.
3
Upregulation of CCT3 predicts poor prognosis and promotes cell proliferation via inhibition of ferroptosis and activation of AKT signaling in lung adenocarcinoma.CCT3 的上调通过抑制铁死亡和激活 AKT 信号通路促进肺腺癌的增殖,预测预后不良。
BMC Mol Cell Biol. 2022 Jun 30;23(1):25. doi: 10.1186/s12860-022-00424-7.
4
ROC1 promotes the malignant progression of bladder cancer by regulating p-IκBα/NF-κB signaling.ROC1 通过调控 p-IκBα/NF-κB 信号通路促进膀胱癌的恶性进展。
J Exp Clin Cancer Res. 2021 May 7;40(1):158. doi: 10.1186/s13046-021-01935-5.
5
Overexpression of chaperonin containing TCP1, subunit 3 predicts poor prognosis in hepatocellular carcinoma.含TCP1的伴侣蛋白亚基3的过表达预示着肝细胞癌的预后不良。
World J Gastroenterol. 2015 Jul 28;21(28):8588-604. doi: 10.3748/wjg.v21.i28.8588.
6
Evodiamine Induces Apoptosis in SMMC-7721 and HepG2 Cells by Suppressing NOD1 Signal Pathway.吴茱萸碱通过抑制 NOD1 信号通路诱导 SMMC-7721 和 HepG2 细胞凋亡。
Int J Mol Sci. 2018 Oct 31;19(11):3419. doi: 10.3390/ijms19113419.
7
Upregulation of CCT3 promotes cervical cancer progression through FN1.CCT3 的上调通过 FN1 促进宫颈癌的进展。
Mol Med Rep. 2021 Dec;24(6). doi: 10.3892/mmr.2021.12496. Epub 2021 Oct 15.
8
Activation of RIPK2-mediated NOD1 signaling promotes proliferation and invasion of ovarian cancer cells via NF-κB pathway.RIPK2 介导的 NOD1 信号激活通过 NF-κB 通路促进卵巢癌细胞的增殖和侵袭。
Histochem Cell Biol. 2022 Feb;157(2):173-182. doi: 10.1007/s00418-021-02055-z. Epub 2021 Nov 26.
9
QKI-6 inhibits bladder cancer malignant behaviours through down-regulating E2F3 and NF-κB signalling.QKI-6 通过下调 E2F3 和 NF-κB 信号通路抑制膀胱癌恶性行为。
J Cell Mol Med. 2019 Oct;23(10):6578-6594. doi: 10.1111/jcmm.14481. Epub 2019 Aug 26.
10
Restraint of chaperonin containing T-complex protein-1 subunit 3 has antitumor roles in non-small cell lung cancer via affection of YAP1.包含T-复合体蛋白1亚基3的伴侣蛋白的抑制通过影响YAP1在非小细胞肺癌中发挥抗肿瘤作用。
Toxicol Appl Pharmacol. 2022 Mar 15;439:115926. doi: 10.1016/j.taap.2022.115926. Epub 2022 Feb 17.

引用本文的文献

1
Ferroptosis Transcriptional Regulation and Prognostic Impact in Medulloblastoma Subtypes Revealed by RNA-Seq.RNA测序揭示的髓母细胞瘤亚型中的铁死亡转录调控及预后影响
Antioxidants (Basel). 2025 Jan 15;14(1):96. doi: 10.3390/antiox14010096.

本文引用的文献

1
CCT3/ACTN4/TFRC axis protects hepatocellular carcinoma cells from ferroptosis by inhibiting iron endocytosis.CCT3/ACTN4/TFRC 轴通过抑制铁内吞作用来保护肝癌细胞免受铁死亡。
J Exp Clin Cancer Res. 2024 Aug 29;43(1):245. doi: 10.1186/s13046-024-03169-7.
2
Identification of a cisplatin resistant-based prognostic immune related gene signature in MIBC.在肌层浸润性膀胱癌中基于顺铂耐药的预后免疫相关基因特征的鉴定。
Transl Oncol. 2024 Jun;44:101942. doi: 10.1016/j.tranon.2024.101942. Epub 2024 Mar 30.
3
Membrane-associated RING-CH 7 inhibits stem-like capacities of bladder cancer cells by interacting with nucleotide-binding oligomerization domain containing 1.
膜相关的RING-CH 7通过与含核苷酸结合寡聚化结构域1相互作用来抑制膀胱癌细胞的干细胞样特性。
Cell Biosci. 2024 Mar 10;14(1):32. doi: 10.1186/s13578-024-01210-y.
4
Microbiota enterotoxigenic Bacteroides fragilis-secreted BFT-1 promotes breast cancer cell stemness and chemoresistance through its functional receptor NOD1.产肠毒素脆弱拟杆菌菌毛蛋白 BFT-1 通过其功能受体 NOD1 促进乳腺癌细胞干性和化疗耐药性
Protein Cell. 2024 May 28;15(6):419-440. doi: 10.1093/procel/pwae005.
5
Advances in diagnosis and treatment of bladder cancer.膀胱癌的诊断与治疗进展。
BMJ. 2024 Feb 12;384:e076743. doi: 10.1136/bmj-2023-076743.
6
Cancer statistics, 2024.2024年癌症统计数据。
CA Cancer J Clin. 2024 Jan-Feb;74(1):12-49. doi: 10.3322/caac.21820. Epub 2024 Jan 17.
7
Spatial Relationships in the Tumor Microenvironment Demonstrate Association with Pathologic Response to Neoadjuvant Chemoimmunotherapy in Muscle-invasive Bladder Cancer.肿瘤微环境中的空间关系与肌层浸润性膀胱癌新辅助化疗免疫治疗的病理反应相关。
Eur Urol. 2024 Mar;85(3):242-253. doi: 10.1016/j.eururo.2023.11.008. Epub 2023 Dec 12.
8
Identification of SPP1 as a Prognostic Biomarker and Immune Cells Modulator in Urothelial Bladder Cancer: A Bioinformatics Analysis.鉴定SPP1作为尿路上皮膀胱癌的预后生物标志物和免疫细胞调节剂:一项生物信息学分析
Cancers (Basel). 2023 Dec 4;15(23):5704. doi: 10.3390/cancers15235704.
9
ALOX5 deficiency contributes to bladder cancer progression by mediating ferroptosis escape.ALOX5 缺乏通过介导铁死亡逃避促进膀胱癌进展。
Cell Death Dis. 2023 Dec 7;14(12):800. doi: 10.1038/s41419-023-06333-7.
10
LUCAT1 inhibits ferroptosis in bladder cancer by regulating the mRNA stability of STAT3.LUCAT1 通过调控 STAT3 mRNA 稳定性抑制膀胱癌中的铁死亡。
Gene. 2024 Feb 5;894:147974. doi: 10.1016/j.gene.2023.147974. Epub 2023 Nov 7.