Suppr超能文献

非小细胞肺癌转移淋巴结和原发肿瘤的基因组图谱。

Genomic Landscape of Metastatic Lymph Nodes and Primary Tumors in Non-Small-Cell Lung Cancer.

机构信息

The Affiliated Cancer Hospital of Nanjing Medical University, Nanjing, China.

Department of Thoracic Surgery, Jiangsu Cancer Hospital, Nanjing, China.

出版信息

Pathol Oncol Res. 2022 Jun 16;28:1610020. doi: 10.3389/pore.2022.1610020. eCollection 2022.

Abstract

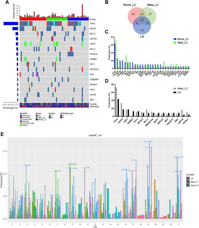
To investigate the genetic mutation characteristics of non-small cell lung cancers (NSCLC) with and without lymph node metastasis. Primary lesions and metastatic lymph node lesions of 36 Chinese NSCLC patients were tested for somatic mutations, tumor mutation burden, phylogenetic and clonal evolutional analysis using a 1021-gene panel by next-generation sequencing (NGS) with an average sequencing depth of 671X. In this study, eighteen patients with lung adenocarcinoma (LUAD) and 18 with lung squamous cell carcinoma (LUSC) were included. Different groups had distinct characteristics of gene mutations. CTNNB1 gene mutations were only present in Nome_LC LUAD patients ( < 0.05). ARID1A mutation was however the only gene with significant alterations ( < 0.05) in Nome_LC in LUSC. Phylogenetic trees of mutated genes were also constructed. Linear and parallel evolutions of metastatic lymph nodes were observed both in LUAD and LUSC. LUSC exhibited more genetic mutations than LUAD. Intriguingly, there was significant difference in gene mutations between Meta_LC and Nome_LC. CTNNB1 gene alteration was the key mutation in LUAD that seems to promote proliferation of the tumor and then determine T stage. On the other hand, proliferation of the tumor was characterized by ARID1A missense mutation in LUSC, thus influencing the T stage as well. Lymph node metastasis could display both linear and parallel evolutionary characteristics in NSCLC. Different metastatic lymph nodes might have exactly the same or different mutated genes, underlining the heterogeneous genomic characteristics of these cancer types.

摘要

为了研究伴有和不伴有淋巴结转移的非小细胞肺癌(NSCLC)的基因突变特征。采用下一代测序(NGS)技术,对 36 例中国 NSCLC 患者的原发灶和转移淋巴结病变进行了体细胞突变、肿瘤突变负担、系统发生和克隆进化分析,使用的 1021 基因panel 平均测序深度为 671X。在本研究中,纳入了 18 例肺腺癌(LUAD)患者和 18 例肺鳞癌(LUSC)患者。不同组的基因突变特征明显不同。CTNNB1 基因突变仅存在于 Nome_LC LUAD 患者中(<0.05)。然而,在 LUSC 中,ARID1A 突变是唯一具有显著改变的基因(<0.05)。还构建了突变基因的系统发生树。在 LUAD 和 LUSC 中均观察到转移淋巴结的线性和平行进化。LUSC 比 LUAD 具有更多的遗传突变。有趣的是,Meta_LC 和 Nome_LC 之间的基因突变存在显著差异。CTNNB1 基因改变是 LUAD 中的关键突变,似乎促进肿瘤的增殖,从而决定 T 分期。另一方面,肿瘤的增殖特征是 ARID1A 错义突变,因此也影响 T 分期。NSCLC 中的淋巴结转移可能表现出线性和并行的进化特征。不同的转移淋巴结可能具有完全相同或不同的突变基因,强调了这些癌症类型具有异质性的基因组特征。

https://cdn.ncbi.nlm.nih.gov/pmc/blobs/9ed0/9243222/7c4c5f3acef6/pore-28-1610020-g001.jpg

文献AI研究员

20分钟写一篇综述,助力文献阅读效率提升50倍。

立即体验

用中文搜PubMed

大模型驱动的PubMed中文搜索引擎

马上搜索

文档翻译

学术文献翻译模型,支持多种主流文档格式。

立即体验