Suppr超能文献

综合基因组分析揭示小细胞肺癌淋巴结转移的特征。

Integrative genomic profiling reveals characteristics of lymph node metastasis in small cell lung cancer.

作者信息

Kong Kangle, Hu Shan, Yue Jiaqi, Yang Ziheng, Jabbour Salma K, Deng Yu, Zhao Bo, Li Fan

机构信息

Department of Thoracic Surgery, Tongji Hospital, Tongji Medical College, Huazhong University of Science and Technology, Wuhan, China.

Department of Radiation Oncology, Rutgers Cancer Institute of New Jersey, Rutgers Robert Wood Johnson Medical School, Rutgers University, New Brunswick, NJ, USA.

出版信息

Transl Lung Cancer Res. 2023 Feb 28;12(2):295-311. doi: 10.21037/tlcr-22-785. Epub 2023 Feb 13.

Abstract

BACKGROUND

Small cell lung cancer (SCLC) is the most aggressive lung cancer subtype, with more than 70% of patients having metastatic disease and a poor prognosis. However, no integrated multi-omics analysis has been performed to explore novel differentially expressed genes (DEGs) or significantly mutated genes (SMGs) associated with lymph node metastasis (LNM) in SCLC.

METHODS

In this study, whole-exome sequencing (WES) and RNA-sequencing were performed on tumor specimens to investigate the association between genomic and transcriptome alterations and LNM in SCLC patients with (N+, n=15) or without (N0, n=11) LNM.

RESULTS

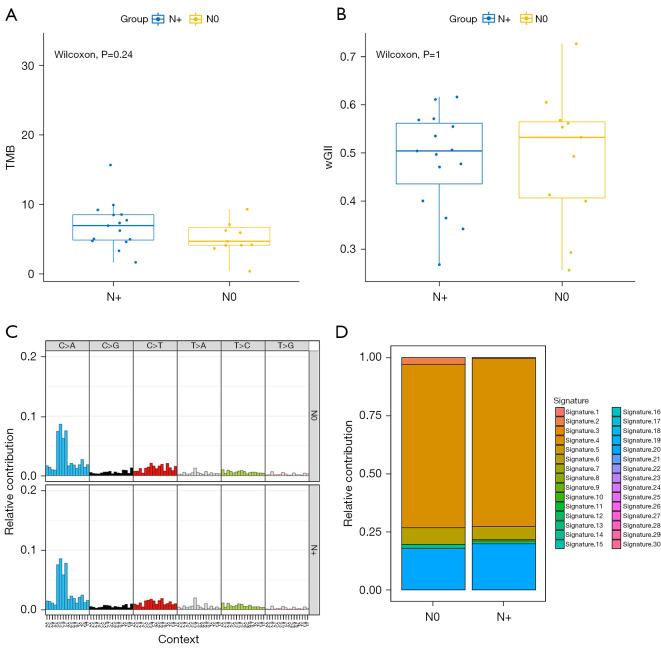
The results of WES revealed that the most common mutations occurred in (85%) and (81%). The SMGs, including and , were associated with LNM. Cosmic signature analysis showed that mutation signatures 2, 4, and 7 were associated with LNM. Meanwhile, DEGs, including and , were found to be associated with LNM. Furthermore, we found that the messenger RNA (mRNA) levels of (P=0.0087), (P=0.058), (P=0.05), and (P=0.042) were significantly correlated with copy number variants (CNVs), and expression was consistently lower in N+ tumors than in N0 tumors. Further validation in cBioPortal revealed a significant correlation between LNM and poor prognosis in SCLC (P=0.014), although there was no significant correlation between LNM and overall survival (OS) in our cohort (P=0.75).

CONCLUSIONS

To our knowledge, this is the first integrative genomics profiling of LNM in SCLC. Our findings are particularly important for early detection and the provision of reliable therapeutic targets.

摘要

背景

小细胞肺癌(SCLC)是最具侵袭性的肺癌亚型,超过70%的患者患有转移性疾病,预后较差。然而,尚未进行综合多组学分析来探索与SCLC淋巴结转移(LNM)相关的新型差异表达基因(DEG)或显著突变基因(SMG)。

方法

在本研究中,对肿瘤标本进行全外显子测序(WES)和RNA测序,以研究SCLC有(N+,n = 15)或无(N0,n = 11)LNM患者的基因组和转录组改变与LNM之间的关联。

结果

WES结果显示,最常见的突变发生在 (85%)和 (81%)。包括 和 在内的SMG与LNM相关。Cosmic特征分析表明,突变特征2、4和7与LNM相关。同时,发现包括 和 在内的DEG与LNM相关。此外,我们发现 (P = 0.0087)、 (P = 0.058)、 (P = 0.05)和 (P = 0.042)的信使核糖核酸(mRNA)水平与拷贝数变异(CNV)显著相关,并且 在N+肿瘤中的表达始终低于N0肿瘤。在cBioPortal中进一步验证发现,SCLC中LNM与预后不良之间存在显著相关性(P = 0.014),尽管在我们的队列中LNM与总生存期(OS)之间没有显著相关性(P = 0.75)。

结论

据我们所知,这是首次对SCLC中的LNM进行综合基因组分析。我们的发现对于早期检测和提供可靠的治疗靶点尤为重要。

https://cdn.ncbi.nlm.nih.gov/pmc/blobs/9765/9989804/03b36a103e54/tlcr-12-02-295-f1.jpg

文献检索

告别复杂PubMed语法,用中文像聊天一样搜索,搜遍4000万医学文献。AI智能推荐,让科研检索更轻松。

立即免费搜索

文件翻译

保留排版,准确专业,支持PDF/Word/PPT等文件格式,支持 12+语言互译。

免费翻译文档

深度研究

AI帮你快速写综述,25分钟生成高质量综述,智能提取关键信息,辅助科研写作。

立即免费体验