• 文献检索
  • 文档翻译
  • 深度研究
  • 学术资讯
  • Suppr Zotero 插件Zotero 插件
  • 邀请有礼
  • 套餐&价格
  • 历史记录
应用&插件
Suppr Zotero 插件Zotero 插件浏览器插件Mac 客户端Windows 客户端微信小程序
定价
高级版会员购买积分包购买API积分包
服务
文献检索文档翻译深度研究API 文档MCP 服务
关于我们
关于 Suppr公司介绍联系我们用户协议隐私条款
关注我们

Suppr 超能文献

核心技术专利:CN118964589B侵权必究
粤ICP备2023148730 号-1Suppr @ 2026

文献检索

告别复杂PubMed语法,用中文像聊天一样搜索,搜遍4000万医学文献。AI智能推荐,让科研检索更轻松。

立即免费搜索

文件翻译

保留排版,准确专业,支持PDF/Word/PPT等文件格式,支持 12+语言互译。

免费翻译文档

深度研究

AI帮你快速写综述,25分钟生成高质量综述,智能提取关键信息,辅助科研写作。

立即免费体验

类黄酮提取物苦参醇 a 通过抑制 PI3K/AKT/mTOR 通路在乳腺癌细胞中表现出抗增殖活性。

Flavonoid extract Kushenol a exhibits anti-proliferative activity in breast cancer cells via suppression of PI3K/AKT/mTOR pathway.

机构信息

Oncology Department, Zhangzhou Zhengxing Hospital, Zhangzhou, China.

Xiamen Institute of Union Respiratory Health, Xiamen, China.

出版信息

Cancer Med. 2023 Jan;12(2):1643-1654. doi: 10.1002/cam4.4993. Epub 2022 Jul 4.

DOI:10.1002/cam4.4993
PMID:35789211
原文链接:https://pmc.ncbi.nlm.nih.gov/articles/PMC9883544/
Abstract

BACKGROUND

Kushenol A is natural flavonoid extract discovered in recent years, with potential anti-tumor activity. Its role in breast cancer is poorly understood.

METHODS

To investigate biological function of Kushenol A in breast cancer (BC), Cell Counting Kit-8 assay, colony formation assay, flow cytometry, western blotting, qPCR analysis, and xenograft mouse model were performed.

RESULTS

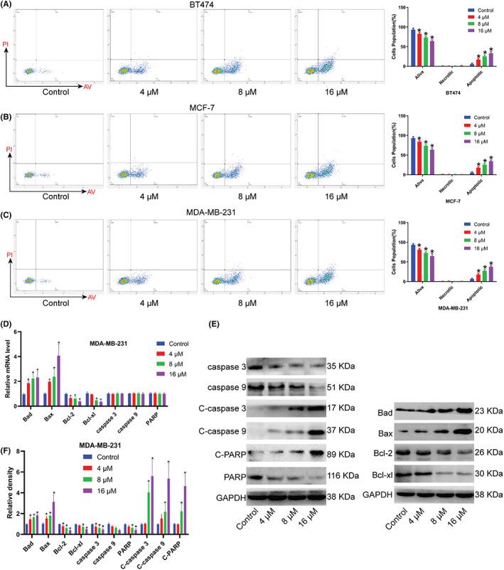
We found that Kushenol A treatment reduced proliferative capability and induced G0/G1 phase cell cycle arrest and apoptosis of BC cells in a concentration-dependent manner. Besides, Kushenol A treatment contributed to the upregulation of apoptosis-related and cell cycle-associated genes. In nude mice, Kushenol A administration repressed BC xenograft tumor growth. Mechanistically, phosphorylation levels of AKT and mTOR were markedly attenuated in Kushenol A-treated BC cells; however, there were no significant differences in total AKT and mTOR expressions. Moreover, PI3K inhibitor combined with Kushenol A exhibited synergistic inhibitory activity on cell proliferation.

CONCLUSIONS

Taken together, our findings suggested that Kushenol A suppressed BC cell proliferation by modulating PI3K/AKT/mTOR signaling pathway. Kushenol A may be a promising therapeutic drug for treating BC.

摘要

背景

苦参醇 A 是近年来发现的天然黄酮类提取物,具有潜在的抗肿瘤活性。但其在乳腺癌中的作用尚不清楚。

方法

为了研究苦参醇 A 在乳腺癌(BC)中的生物学功能,我们进行了细胞计数试剂盒-8 检测、集落形成实验、流式细胞术、Western blot、qPCR 分析和异种移植小鼠模型实验。

结果

我们发现苦参醇 A 处理可浓度依赖性地降低 BC 细胞的增殖能力,并诱导 G0/G1 期细胞周期阻滞和细胞凋亡。此外,苦参醇 A 处理可上调凋亡相关和细胞周期相关基因。在裸鼠中,苦参醇 A 给药抑制了 BC 异种移植肿瘤的生长。机制上,苦参醇 A 处理的 BC 细胞中 AKT 和 mTOR 的磷酸化水平明显降低,但总 AKT 和 mTOR 表达无明显差异。此外,PI3K 抑制剂与苦参醇 A 联合使用对细胞增殖具有协同抑制作用。

结论

综上所述,我们的研究结果表明,苦参醇 A 通过调节 PI3K/AKT/mTOR 信号通路抑制 BC 细胞增殖。苦参醇 A 可能是治疗 BC 的一种有前途的治疗药物。

https://cdn.ncbi.nlm.nih.gov/pmc/blobs/a978/9883544/0cd9315fe423/CAM4-12-1643-g005.jpg
https://cdn.ncbi.nlm.nih.gov/pmc/blobs/a978/9883544/0d48709dd2aa/CAM4-12-1643-g001.jpg
https://cdn.ncbi.nlm.nih.gov/pmc/blobs/a978/9883544/f6e1eea12401/CAM4-12-1643-g002.jpg
https://cdn.ncbi.nlm.nih.gov/pmc/blobs/a978/9883544/2f6f6e367097/CAM4-12-1643-g004.jpg
https://cdn.ncbi.nlm.nih.gov/pmc/blobs/a978/9883544/88a95284abb0/CAM4-12-1643-g006.jpg
https://cdn.ncbi.nlm.nih.gov/pmc/blobs/a978/9883544/39f9aff540b7/CAM4-12-1643-g007.jpg
https://cdn.ncbi.nlm.nih.gov/pmc/blobs/a978/9883544/0cd9315fe423/CAM4-12-1643-g005.jpg
https://cdn.ncbi.nlm.nih.gov/pmc/blobs/a978/9883544/0d48709dd2aa/CAM4-12-1643-g001.jpg
https://cdn.ncbi.nlm.nih.gov/pmc/blobs/a978/9883544/f6e1eea12401/CAM4-12-1643-g002.jpg
https://cdn.ncbi.nlm.nih.gov/pmc/blobs/a978/9883544/2f6f6e367097/CAM4-12-1643-g004.jpg
https://cdn.ncbi.nlm.nih.gov/pmc/blobs/a978/9883544/88a95284abb0/CAM4-12-1643-g006.jpg
https://cdn.ncbi.nlm.nih.gov/pmc/blobs/a978/9883544/39f9aff540b7/CAM4-12-1643-g007.jpg
https://cdn.ncbi.nlm.nih.gov/pmc/blobs/a978/9883544/0cd9315fe423/CAM4-12-1643-g005.jpg

相似文献

1
Flavonoid extract Kushenol a exhibits anti-proliferative activity in breast cancer cells via suppression of PI3K/AKT/mTOR pathway.类黄酮提取物苦参醇 a 通过抑制 PI3K/AKT/mTOR 通路在乳腺癌细胞中表现出抗增殖活性。
Cancer Med. 2023 Jan;12(2):1643-1654. doi: 10.1002/cam4.4993. Epub 2022 Jul 4.
2
Inhibitory effects of medium-chain fatty acids on the proliferation of human breast cancer cells via suppression of Akt/mTOR pathway and modulating the Bcl-2 family protein.中链脂肪酸通过抑制Akt/mTOR信号通路和调节Bcl-2家族蛋白对人乳腺癌细胞增殖的抑制作用
J Cell Biochem. 2024 Jun;125(6):e30571. doi: 10.1002/jcb.30571. Epub 2024 Apr 26.
3
A novel 4-aminoquinazoline derivative, DHW-208, suppresses the growth of human breast cancer cells by targeting the PI3K/AKT/mTOR pathway.一种新型的 4-氨基喹唑啉衍生物 DHW-208,通过靶向 PI3K/AKT/mTOR 通路抑制人乳腺癌细胞的生长。
Cell Death Dis. 2020 Jun 30;11(6):491. doi: 10.1038/s41419-020-2690-y.
4
Extract from Astragalus membranaceus inhibit breast cancer cells proliferation via PI3K/AKT/mTOR signaling pathway.从黄芪中提取的物质通过 PI3K/AKT/mTOR 信号通路抑制乳腺癌细胞增殖。
BMC Complement Altern Med. 2018 Mar 9;18(1):83. doi: 10.1186/s12906-018-2148-2.
5
LHX6 inhibits the proliferation, invasion and migration of breast cancer cells by modulating the PI3K/Akt/mTOR signaling pathway.LHX6 通过调节 PI3K/Akt/mTOR 信号通路抑制乳腺癌细胞的增殖、侵袭和迁移。
Eur Rev Med Pharmacol Sci. 2018 May;22(10):3067-3073. doi: 10.26355/eurrev_201805_15066.
6
A Novel Flavonoid Kushenol Z from Mediates mTOR Pathway by Inhibiting Phosphodiesterase and Akt Activity to Induce Apoptosis in Non-Small-Cell Lung Cancer Cells.一种新型黄酮类 Kushenol Z 可通过抑制磷酸二酯酶和 Akt 活性来介导 mTOR 通路,诱导非小细胞肺癌细胞凋亡。
Molecules. 2019 Dec 4;24(24):4425. doi: 10.3390/molecules24244425.
7
Overexpression of cannabinoid receptor 2 is associated with human breast cancer proliferation, apoptosis, chemosensitivity and prognosis via the PI3K/Akt/mTOR signaling pathway.大麻素受体 2 的过表达通过 PI3K/Akt/mTOR 信号通路与人类乳腺癌的增殖、凋亡、化疗敏感性和预后相关。
Cancer Med. 2023 Jun;12(12):13538-13550. doi: 10.1002/cam4.6037. Epub 2023 May 23.
8
Tumor suppressive activity of miR-424-5p in breast cancer cells through targeting PD-L1 and modulating PTEN/PI3K/AKT/mTOR signaling pathway.miR-424-5p 通过靶向 PD-L1 并调节 PTEN/PI3K/AKT/mTOR 信号通路抑制乳腺癌细胞中的肿瘤发生活性。
Life Sci. 2020 Oct 15;259:118239. doi: 10.1016/j.lfs.2020.118239. Epub 2020 Aug 10.
9
Polyphyllin I Promoted Melanoma Cells Autophagy and Apoptosis via PI3K/Akt/mTOR Signaling Pathway.重楼苷 I 通过 PI3K/Akt/mTOR 信号通路促进黑素瘤细胞自噬和凋亡。
Biomed Res Int. 2020 Jul 17;2020:5149417. doi: 10.1155/2020/5149417. eCollection 2020.
10
Tanshinone I attenuates the malignant biological properties of ovarian cancer by inducing apoptosis and autophagy via the inactivation of PI3K/AKT/mTOR pathway.丹参酮 I 通过抑制 PI3K/AKT/mTOR 通路诱导细胞凋亡和自噬来抑制卵巢癌细胞的恶性生物学特性。
Cell Prolif. 2020 Feb;53(2):e12739. doi: 10.1111/cpr.12739. Epub 2019 Dec 9.

引用本文的文献

1
PLGA-PEG-c(RGDfK)- E Micelles With a Therapeutic Potential for Targeting Ovarian Cancer.具有靶向卵巢癌治疗潜力的聚乳酸-羟基乙酸共聚物-聚乙二醇-环(RGDfK)-E胶束
IET Nanobiotechnol. 2024 Nov 29;2024:7136323. doi: 10.1049/nbt2/7136323. eCollection 2024.
2
Estrogenic Prenylated Flavonoids in .. 中的雌激素类苯丙素类黄酮
Genes (Basel). 2024 Feb 4;15(2):204. doi: 10.3390/genes15020204.

本文引用的文献

1
Evolving Trends in Surgical Management of Breast Cancer: An Analysis of 30 Years of Practice Changing Papers.乳腺癌外科治疗的发展趋势:对30年改变实践的论文的分析
Front Oncol. 2021 Aug 4;11:622621. doi: 10.3389/fonc.2021.622621. eCollection 2021.
2
Marine peptides in breast cancer: Therapeutic and mechanistic understanding.海洋肽在乳腺癌中的作用:治疗和机制研究。
Biomed Pharmacother. 2021 Oct;142:112038. doi: 10.1016/j.biopha.2021.112038. Epub 2021 Aug 16.
3
Global patterns of breast cancer incidence and mortality: A population-based cancer registry data analysis from 2000 to 2020.
全球乳腺癌发病和死亡模式:基于 2000 年至 2020 年癌症登记处数据的分析。
Cancer Commun (Lond). 2021 Nov;41(11):1183-1194. doi: 10.1002/cac2.12207. Epub 2021 Aug 16.
4
Global Cancer Statistics 2020: GLOBOCAN Estimates of Incidence and Mortality Worldwide for 36 Cancers in 185 Countries.《全球癌症统计数据 2020:全球 185 个国家和地区 36 种癌症的发病率和死亡率估计》。
CA Cancer J Clin. 2021 May;71(3):209-249. doi: 10.3322/caac.21660. Epub 2021 Feb 4.
5
Network pharmacology based virtual screening of active constituents of Prunella vulgaris L. and the molecular mechanism against breast cancer.基于网络药理学的夏枯草活性成分虚拟筛选及抗乳腺癌作用机制研究。
Sci Rep. 2020 Sep 25;10(1):15730. doi: 10.1038/s41598-020-72797-8.
6
Targeting the PI3K/AKT/mTOR Pathway in Hormone-Positive Breast Cancer.针对激素阳性乳腺癌中的 PI3K/AKT/mTOR 通路。
Drugs. 2020 Nov;80(16):1685-1697. doi: 10.1007/s40265-020-01394-w.
7
Evaluation of the Efficacy of Neoadjuvant Chemotherapy for Breast Cancer.乳腺癌新辅助化疗疗效评价。
Drug Des Devel Ther. 2020 Jun 18;14:2423-2433. doi: 10.2147/DDDT.S253961. eCollection 2020.
8
Cdk4 and Cdk6 Couple the Cell-Cycle Machinery to Cell Growth via mTORC1.CDK4 和 CDK6 通过 mTORC1 将细胞周期机制与细胞生长偶联。
Cell Rep. 2020 Apr 14;31(2):107504. doi: 10.1016/j.celrep.2020.03.068.
9
Sulforaphane: Expected to Become a Novel Antitumor Compound.莱菔硫烷:有望成为新型抗肿瘤化合物。
Oncol Res. 2020 Sep 1;28(4):439-446. doi: 10.3727/096504020X15828892654385. Epub 2020 Feb 28.
10
Natural products targeting the PI3K-Akt-mTOR signaling pathway in cancer: A novel therapeutic strategy.天然产物靶向癌症中的 PI3K-Akt-mTOR 信号通路:一种新的治疗策略。
Semin Cancer Biol. 2022 May;80:1-17. doi: 10.1016/j.semcancer.2019.12.008. Epub 2019 Dec 19.