Suppr超能文献

内源性哺乳动物 V-ATPase 与 TLDc 蛋白 mEAK-7 相互作用的冷冻电镜

CryoEM of endogenous mammalian V-ATPase interacting with the TLDc protein mEAK-7.

机构信息

Molecular Medicine Program, The Hospital for Sick Children Research Institute, Toronto, Canada.

Program in Cell Biology, The Hospital for Sick Children, Toronto, Canada.

出版信息

Life Sci Alliance. 2022 Jul 6;5(11). doi: 10.26508/lsa.202201527. Print 2022 Nov.

Abstract

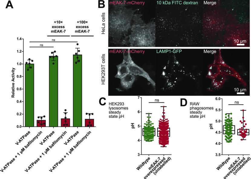
V-ATPases are rotary proton pumps that serve as signaling hubs with numerous protein binding partners. CryoEM with exhaustive focused classification allowed detection of endogenous proteins associated with porcine kidney V-ATPase. An extra C subunit was found in ∼3% of complexes, whereas ∼1.6% of complexes bound mEAK-7, a protein with proposed roles in dauer formation in nematodes and mTOR signaling in mammals. High-resolution cryoEM of porcine kidney V-ATPase with recombinant mEAK-7 showed that mEAK-7's TLDc domain interacts with V-ATPase's stator, whereas its C-terminal α helix binds V-ATPase's rotor. This crosslink would be expected to inhibit rotary catalysis. However, unlike the yeast TLDc protein Oxr1p, exogenous mEAK-7 does not inhibit V-ATPase and mEAK-7 overexpression in cells does not alter lysosomal or phagosomal pH. Instead, cryoEM suggests that the mEAK-7:V-ATPase interaction is disrupted by ATP-induced rotation of the rotor. Comparison of Oxr1p and mEAK-7 binding explains this difference. These results show that V-ATPase binding by TLDc domain proteins can lead to effects ranging from strong inhibition to formation of labile interactions that are sensitive to the enzyme's activity.

摘要

V-ATPases 是旋转质子泵,作为信号枢纽与许多蛋白质结合伙伴相互作用。通过详尽的有针对性分类的 cryoEM 检测到与猪肾 V-ATPase 相关的内源性蛋白质。在大约 3%的复合物中发现了额外的 C 亚基,而大约 1.6%的复合物结合了 mEAK-7,mEAK-7 蛋白在线虫 dauer 形成和哺乳动物 mTOR 信号中具有潜在作用。用重组 mEAK-7 进行的猪肾 V-ATPase 的高分辨率 cryoEM 显示,mEAK-7 的 TLDc 结构域与 V-ATPase 的定子相互作用,而其 C 端α螺旋与 V-ATPase 的转子结合。这种交联预计会抑制旋转催化。然而,与酵母 TLDc 蛋白 Oxr1p 不同,外源性 mEAK-7 不会抑制 V-ATPase,并且细胞中 mEAK-7 的过表达不会改变溶酶体或吞噬体的 pH 值。相反,cryoEM 表明 mEAK-7:V-ATPase 相互作用被转子的 ATP 诱导旋转破坏。Oxr1p 和 mEAK-7 结合的比较解释了这种差异。这些结果表明,TLDc 结构域蛋白与 V-ATPase 的结合可以导致从强烈抑制到形成对酶活性敏感的不稳定相互作用的各种效果。

https://cdn.ncbi.nlm.nih.gov/pmc/blobs/c78f/9263379/cf682f8ef5a7/LSA-2022-01527_Fig1.jpg

文献检索

告别复杂PubMed语法,用中文像聊天一样搜索,搜遍4000万医学文献。AI智能推荐,让科研检索更轻松。

立即免费搜索

文件翻译

保留排版,准确专业,支持PDF/Word/PPT等文件格式,支持 12+语言互译。

免费翻译文档

深度研究

AI帮你快速写综述,25分钟生成高质量综述,智能提取关键信息,辅助科研写作。

立即免费体验