• 文献检索
  • 文档翻译
  • 深度研究
  • 学术资讯
  • Suppr Zotero 插件Zotero 插件
  • 邀请有礼
  • 套餐&价格
  • 历史记录
应用&插件
Suppr Zotero 插件Zotero 插件浏览器插件Mac 客户端Windows 客户端微信小程序
定价
高级版会员购买积分包购买API积分包
服务
文献检索文档翻译深度研究API 文档MCP 服务
关于我们
关于 Suppr公司介绍联系我们用户协议隐私条款
关注我们

Suppr 超能文献

核心技术专利:CN118964589B侵权必究
粤ICP备2023148730 号-1Suppr @ 2026

文献检索

告别复杂PubMed语法,用中文像聊天一样搜索,搜遍4000万医学文献。AI智能推荐,让科研检索更轻松。

立即免费搜索

文件翻译

保留排版,准确专业,支持PDF/Word/PPT等文件格式,支持 12+语言互译。

免费翻译文档

深度研究

AI帮你快速写综述,25分钟生成高质量综述,智能提取关键信息,辅助科研写作。

立即免费体验

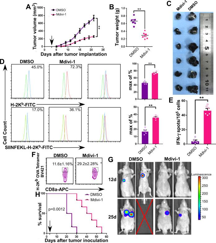
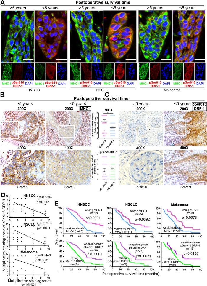
线粒体分裂通过降低 MHC-I 表面表达在实体瘤中诱导免疫逃逸。

Mitochondrial fission induces immunoescape in solid tumors through decreasing MHC-I surface expression.

机构信息

Department of Oral and Maxillofacial Surgery, Sun Yat-Sen Memorial Hospital of Sun Yat-Sen University, Guangzhou, 510120, China.

Molecular and Cellular Biology, State University of New York at Stony Brook, Stony Brook, NY, 11794, USA.

出版信息

Nat Commun. 2022 Jul 6;13(1):3882. doi: 10.1038/s41467-022-31417-x.

DOI:10.1038/s41467-022-31417-x
PMID:35794100
原文链接:https://pmc.ncbi.nlm.nih.gov/articles/PMC9259736/
Abstract

Mitochondrial dynamics can regulate Major Histocompatibility Complex (MHC)-I antigen expression by cancer cells and their immunogenicity in mice and in patients with malignancies. A crucial role in the mitochondrial fragmentation connection with immunogenicity is played by the IRE1α-XBP-1s axis. XBP-1s is a transcription factor for aminopeptidase TPP2, which inhibits MHC-I complex cell surface expression likely by degrading tumor antigen peptides. Mitochondrial fission inhibition with Mdivi-1 upregulates MHC-I expression on cancer cells and enhances the efficacy of adoptive T cell therapy in patient-derived tumor models. Therefore mitochondrial fission inhibition might provide an approach to enhance the efficacy of T cell-based immunotherapy.

摘要

线粒体动力学可以调节癌细胞中的主要组织相容性复合体(MHC)-I 抗原表达及其在小鼠和恶性肿瘤患者中的免疫原性。IRE1α-XBP-1s 轴在与免疫原性相关的线粒体片段连接中起着关键作用。XBP-1s 是氨肽酶 TPP2 的转录因子,它通过降解肿瘤抗原肽可能抑制 MHC-I 复合物细胞表面表达。用 Mdivi-1 抑制线粒体分裂可上调癌细胞上的 MHC-I 表达,并增强患者来源的肿瘤模型中过继 T 细胞治疗的疗效。因此,抑制线粒体分裂可能为提高基于 T 细胞的免疫疗法的疗效提供一种方法。

https://cdn.ncbi.nlm.nih.gov/pmc/blobs/dca1/9259736/96c6669f9202/41467_2022_31417_Fig7_HTML.jpg
https://cdn.ncbi.nlm.nih.gov/pmc/blobs/dca1/9259736/015ab99ba311/41467_2022_31417_Fig1_HTML.jpg
https://cdn.ncbi.nlm.nih.gov/pmc/blobs/dca1/9259736/f3918b7eeaea/41467_2022_31417_Fig2_HTML.jpg
https://cdn.ncbi.nlm.nih.gov/pmc/blobs/dca1/9259736/a8553409f256/41467_2022_31417_Fig3_HTML.jpg
https://cdn.ncbi.nlm.nih.gov/pmc/blobs/dca1/9259736/18a969454dac/41467_2022_31417_Fig4_HTML.jpg
https://cdn.ncbi.nlm.nih.gov/pmc/blobs/dca1/9259736/b6028fae64a1/41467_2022_31417_Fig5_HTML.jpg
https://cdn.ncbi.nlm.nih.gov/pmc/blobs/dca1/9259736/63b976cf4398/41467_2022_31417_Fig6_HTML.jpg
https://cdn.ncbi.nlm.nih.gov/pmc/blobs/dca1/9259736/96c6669f9202/41467_2022_31417_Fig7_HTML.jpg
https://cdn.ncbi.nlm.nih.gov/pmc/blobs/dca1/9259736/015ab99ba311/41467_2022_31417_Fig1_HTML.jpg
https://cdn.ncbi.nlm.nih.gov/pmc/blobs/dca1/9259736/f3918b7eeaea/41467_2022_31417_Fig2_HTML.jpg
https://cdn.ncbi.nlm.nih.gov/pmc/blobs/dca1/9259736/a8553409f256/41467_2022_31417_Fig3_HTML.jpg
https://cdn.ncbi.nlm.nih.gov/pmc/blobs/dca1/9259736/18a969454dac/41467_2022_31417_Fig4_HTML.jpg
https://cdn.ncbi.nlm.nih.gov/pmc/blobs/dca1/9259736/b6028fae64a1/41467_2022_31417_Fig5_HTML.jpg
https://cdn.ncbi.nlm.nih.gov/pmc/blobs/dca1/9259736/63b976cf4398/41467_2022_31417_Fig6_HTML.jpg
https://cdn.ncbi.nlm.nih.gov/pmc/blobs/dca1/9259736/96c6669f9202/41467_2022_31417_Fig7_HTML.jpg

相似文献

1
Mitochondrial fission induces immunoescape in solid tumors through decreasing MHC-I surface expression.线粒体分裂通过降低 MHC-I 表面表达在实体瘤中诱导免疫逃逸。
Nat Commun. 2022 Jul 6;13(1):3882. doi: 10.1038/s41467-022-31417-x.
2
Antigen-derived peptides engage the ER stress sensor IRE1α to curb dendritic cell cross-presentation.抗原衍生肽通过与内质网应激传感器 IRE1α 结合来抑制树突状细胞的交叉呈递。
J Cell Biol. 2022 Jun 6;221(6). doi: 10.1083/jcb.202111068. Epub 2022 Apr 21.
3
Reduced response of IRE1α/Xbp-1 signaling pathway to bortezomib contributes to drug resistance in multiple myeloma cells.IRE1α/Xbp-1信号通路对硼替佐米的反应降低,这导致了多发性骨髓瘤细胞中的耐药性。
Tumori. 2017 May 12;103(3):261-267. doi: 10.5301/tj.5000554. Epub 2016 Sep 7.
4
XBP-1s Promotes B Cell Pathogenicity in Chronic GVHD by Restraining the Activity of Regulated IRE-1α-Dependent Decay.XBP-1s 通过抑制调节性 IRE-1α 依赖的降解活性促进慢性移植物抗宿主病中的 B 细胞致病性。
Front Immunol. 2021 Oct 1;12:705484. doi: 10.3389/fimmu.2021.705484. eCollection 2021.
5
Impaired IRE1α/XBP-1 pathway associated to DNA methylation might contribute to salivary gland dysfunction in Sjögren's syndrome patients.IRE1α/XBP-1 通路受损与 DNA 甲基化相关,可能导致干燥综合征患者唾液腺功能障碍。
Rheumatology (Oxford). 2018 Jun 1;57(6):1021-1032. doi: 10.1093/rheumatology/key021.
6
Inhibition of Human Dendritic Cell ER Stress Response Reduces T Cell Alloreactivity Yet Spares Donor Anti-tumor Immunity.抑制人树突状细胞内质网应激反应可降低 T 细胞同种异体反应性,但不影响供体抗肿瘤免疫。
Front Immunol. 2018 Dec 6;9:2887. doi: 10.3389/fimmu.2018.02887. eCollection 2018.
7
Endoplasmic reticulum stress-induced IRE1α activation mediates cross-talk of GSK-3β and XBP-1 to regulate inflammatory cytokine production.内质网应激诱导的IRE1α激活介导GSK-3β与XBP-1的相互作用以调节炎性细胞因子的产生。
J Immunol. 2015 May 1;194(9):4498-506. doi: 10.4049/jimmunol.1401399. Epub 2015 Mar 27.
8
Mitochondrial division inhibitor 1 reduces dynamin-related protein 1 and mitochondrial fission activity.线粒体分裂抑制剂 1 降低了与动力相关蛋白 1 和线粒体分裂活性。
Hum Mol Genet. 2019 Jan 15;28(2):177-199. doi: 10.1093/hmg/ddy335.
9
Role of dynamin-related protein 1 (Drp1)-mediated mitochondrial fission in oxygen sensing and constriction of the ductus arteriosus.动力相关蛋白 1(Drp1)介导线粒体分裂在动脉导管氧感应和收缩中的作用。
Circ Res. 2013 Mar 1;112(5):802-15. doi: 10.1161/CIRCRESAHA.111.300285. Epub 2013 Jan 18.
10
[Estradiol inhibits differentiation of mouse macrophage into a pro-inflammatory phenotype by upregulating the IRE1-XBP1 signaling axis].[雌二醇通过上调IRE1-XBP1信号轴抑制小鼠巨噬细胞向促炎表型分化]
Nan Fang Yi Ke Da Xue Xue Bao. 2022 Mar 20;42(3):432-437. doi: 10.12122/j.issn.1673-4254.2022.03.17.

引用本文的文献

1
Asialoglycoprotein receptor 1: a multifaceted receptor in the liver and cardiovascular system.去唾液酸糖蛋白受体1:肝脏和心血管系统中的多功能受体。
Front Med (Lausanne). 2025 Aug 7;12:1653452. doi: 10.3389/fmed.2025.1653452. eCollection 2025.
2
Chimeric exosomes-derived immunomodulator restoring lymph nodes microenvironment for sensitizing TNBC immunotherapy.嵌合外泌体衍生的免疫调节剂可恢复淋巴结微环境以增强三阴性乳腺癌免疫治疗效果。
Nat Commun. 2025 Aug 2;16(1):7116. doi: 10.1038/s41467-025-62543-x.
3
The role of mitochondria-associated ER membranes in disease pathology: protein complex and therapeutic targets.

本文引用的文献

1
Inhibition of Glycolysis in Pathogenic T17 Cells through Targeting a -c-Rel Pathway Prevents Autoimmunity.靶向 -c-Rel 通路抑制致病性 T17 细胞糖酵解可预防自身免疫病。
J Immunol. 2020 Jun 15;204(12):3160-3170. doi: 10.4049/jimmunol.2000060. Epub 2020 May 15.
2
Mdivi-1 Protects CD4 T Cells against Apoptosis via Balancing Mitochondrial Fusion-Fission and Preventing the Induction of Endoplasmic Reticulum Stress in Sepsis.Mdivi-1 通过平衡线粒体融合-分裂和防止脓毒症内质网应激的诱导来保护 CD4 T 细胞免于细胞凋亡。
Mediators Inflamm. 2019 May 16;2019:7329131. doi: 10.1155/2019/7329131. eCollection 2019.
3
线粒体相关内质网膜在疾病病理学中的作用:蛋白质复合物与治疗靶点。
Front Cell Dev Biol. 2025 Jun 30;13:1629568. doi: 10.3389/fcell.2025.1629568. eCollection 2025.
4
Tuning mitochondrial dynamics for aging intervention.调节线粒体动力学以进行衰老干预。
Life Med. 2024 Feb 8;3(1):lnae008. doi: 10.1093/lifemedi/lnae008. eCollection 2024 Feb.
5
The interconnective role of the UPS and autophagy in the quality control of cancer mitochondria.泛素-蛋白酶体系统(UPS)与自噬在癌症线粒体质量控制中的相互联系作用。
Cell Mol Life Sci. 2025 Jan 12;82(1):42. doi: 10.1007/s00018-024-05556-x.
6
AuCePt porous hollow cascade nanozymes targeted delivery of disulfiram for alleviating hepatic insulin resistance.载阿霉素介孔中空级联纳米酶靶向递药治疗肝胰岛素抵抗。
J Nanobiotechnology. 2024 Oct 26;22(1):660. doi: 10.1186/s12951-024-02880-z.
7
On discovery of novel hub genes for ER+ and TN breast cancer types through RNA seq data analyses and classification models.通过 RNA 测序数据分析和分类模型发现 ER+ 和 TN 乳腺癌新型枢纽基因。
Sci Rep. 2024 Sep 6;14(1):20840. doi: 10.1038/s41598-024-69721-9.
8
Mitochondrial dysfunction and immune suppression in BRAF V600E-mutated metastatic melanoma.BRAF V600E 突变转移性黑色素瘤中的线粒体功能障碍与免疫抑制
Clin Transl Med. 2024 Jul;14(7):e1773. doi: 10.1002/ctm2.1773.
9
Mitochondrial quality control in human health and disease.线粒体质量控制在人类健康与疾病中的作用。
Mil Med Res. 2024 May 29;11(1):32. doi: 10.1186/s40779-024-00536-5.
10
Deficiency of ASGR1 promotes liver injury by increasing GP73-mediated hepatic endoplasmic reticulum stress.ASGR1 缺乏通过增加 GP73 介导的肝内质网应激促进肝损伤。
Nat Commun. 2024 Mar 8;15(1):1908. doi: 10.1038/s41467-024-46135-9.
Estimation of the Percentage of US Patients With Cancer Who Are Eligible for and Respond to Checkpoint Inhibitor Immunotherapy Drugs.
评估有资格接受和对检查点抑制剂免疫治疗药物有反应的美国癌症患者的百分比。
JAMA Netw Open. 2019 May 3;2(5):e192535. doi: 10.1001/jamanetworkopen.2019.2535.
4
Long Noncoding RNA MPRL Promotes Mitochondrial Fission and Cisplatin Chemosensitivity via Disruption of Pre-miRNA Processing.长链非编码 RNA MPRL 通过破坏 miRNA 前体加工促进线粒体分裂和顺铂化疗敏感性。
Clin Cancer Res. 2019 Jun 15;25(12):3673-3688. doi: 10.1158/1078-0432.CCR-18-2739. Epub 2019 Mar 18.
5
Mitochondrial miRNA Determines Chemoresistance by Reprogramming Metabolism and Regulating Mitochondrial Transcription.线粒体 miRNA 通过重编程代谢和调节线粒体转录来决定化疗耐药性。
Cancer Res. 2019 Mar 15;79(6):1069-1084. doi: 10.1158/0008-5472.CAN-18-2505. Epub 2019 Jan 18.
6
NKILA lncRNA promotes tumor immune evasion by sensitizing T cells to activation-induced cell death.NKILA lncRNA 通过使 T 细胞对激活诱导的细胞死亡敏感来促进肿瘤免疫逃逸。
Nat Immunol. 2018 Oct;19(10):1112-1125. doi: 10.1038/s41590-018-0207-y. Epub 2018 Sep 17.
7
Palmitic acid, but not high-glucose, induced myocardial apoptosis is alleviated by N‑acetylcysteine due to attenuated mitochondrial-derived ROS accumulation-induced endoplasmic reticulum stress.软脂酸而非高糖诱导的心肌细胞凋亡可被 N-乙酰半胱氨酸减轻,这是由于线粒体来源的 ROS 积累诱导的内质网应激减轻。
Cell Death Dis. 2018 May 1;9(5):568. doi: 10.1038/s41419-018-0593-y.
8
Tumor-Repopulating Cells Induce PD-1 Expression in CD8 T Cells by Transferring Kynurenine and AhR Activation.肿瘤再生细胞通过转移犬尿酸和激活 AhR 诱导 CD8 T 细胞表达 PD-1。
Cancer Cell. 2018 Mar 12;33(3):480-494.e7. doi: 10.1016/j.ccell.2018.02.005.
9
Defective HLA class I antigen processing machinery in cancer.肿瘤中 HLA I 类抗原加工机制缺陷。
Cancer Immunol Immunother. 2018 Jun;67(6):999-1009. doi: 10.1007/s00262-018-2131-2. Epub 2018 Feb 27.
10
Epigenetic Therapy Ties MYC Depletion to Reversing Immune Evasion and Treating Lung Cancer.表观遗传疗法将MYC缺失与逆转免疫逃逸及治疗肺癌联系起来。
Cell. 2017 Nov 30;171(6):1284-1300.e21. doi: 10.1016/j.cell.2017.10.022.