• 文献检索
  • 文档翻译
  • 深度研究
  • 学术资讯
  • Suppr Zotero 插件Zotero 插件
  • 邀请有礼
  • 套餐&价格
  • 历史记录
应用&插件
Suppr Zotero 插件Zotero 插件浏览器插件Mac 客户端Windows 客户端微信小程序
定价
高级版会员购买积分包购买API积分包
服务
文献检索文档翻译深度研究API 文档MCP 服务
关于我们
关于 Suppr公司介绍联系我们用户协议隐私条款
关注我们

Suppr 超能文献

核心技术专利:CN118964589B侵权必究
粤ICP备2023148730 号-1Suppr @ 2026

文献检索

告别复杂PubMed语法,用中文像聊天一样搜索,搜遍4000万医学文献。AI智能推荐,让科研检索更轻松。

立即免费搜索

文件翻译

保留排版,准确专业,支持PDF/Word/PPT等文件格式,支持 12+语言互译。

免费翻译文档

深度研究

AI帮你快速写综述,25分钟生成高质量综述,智能提取关键信息,辅助科研写作。

立即免费体验

LINC01140通过靶向miR-139-5p/HOXA9轴调控骨肉瘤的增殖和侵袭。

LINC01140 regulates osteosarcoma proliferation and invasion by targeting the miR-139-5p/HOXA9 axis.

作者信息

Zhang Shufang, Chen Rongchun

机构信息

The Spinal Surgery Department, People's Hospital of Ganzhou City, Jiangxi Province, PR China.

出版信息

Biochem Biophys Rep. 2022 Jun 28;31:101301. doi: 10.1016/j.bbrep.2022.101301. eCollection 2022 Sep.

DOI:10.1016/j.bbrep.2022.101301
PMID:35800618
原文链接:https://pmc.ncbi.nlm.nih.gov/articles/PMC9253409/
Abstract

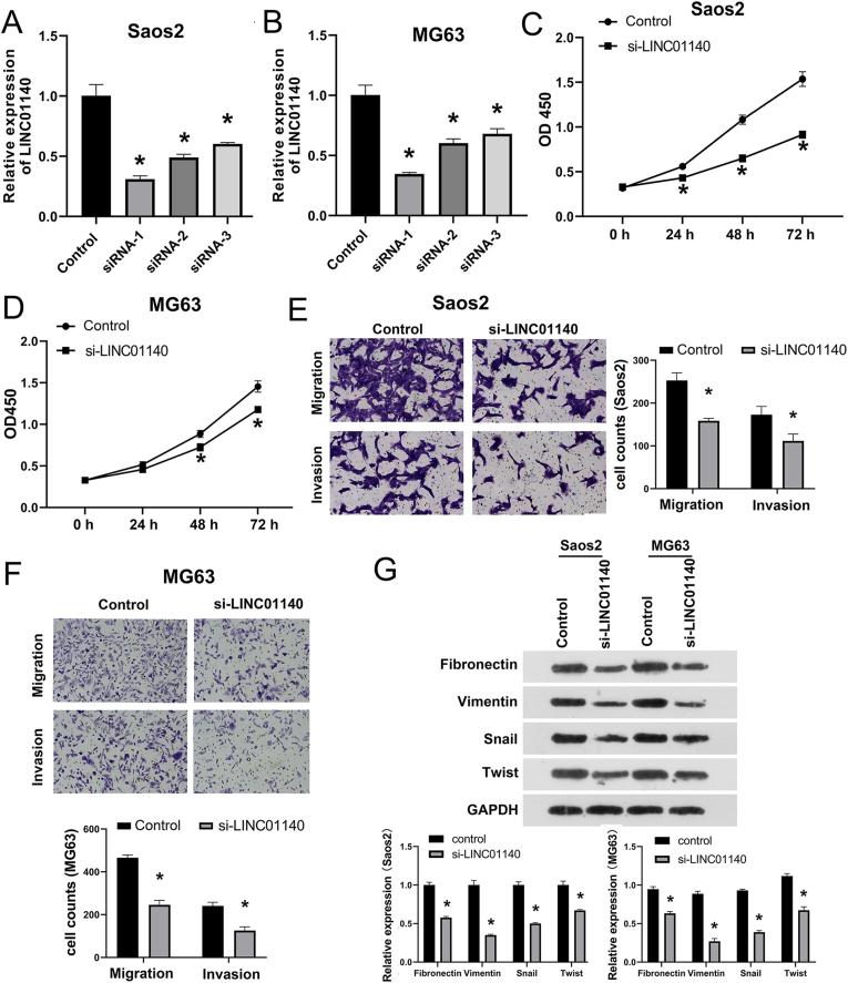
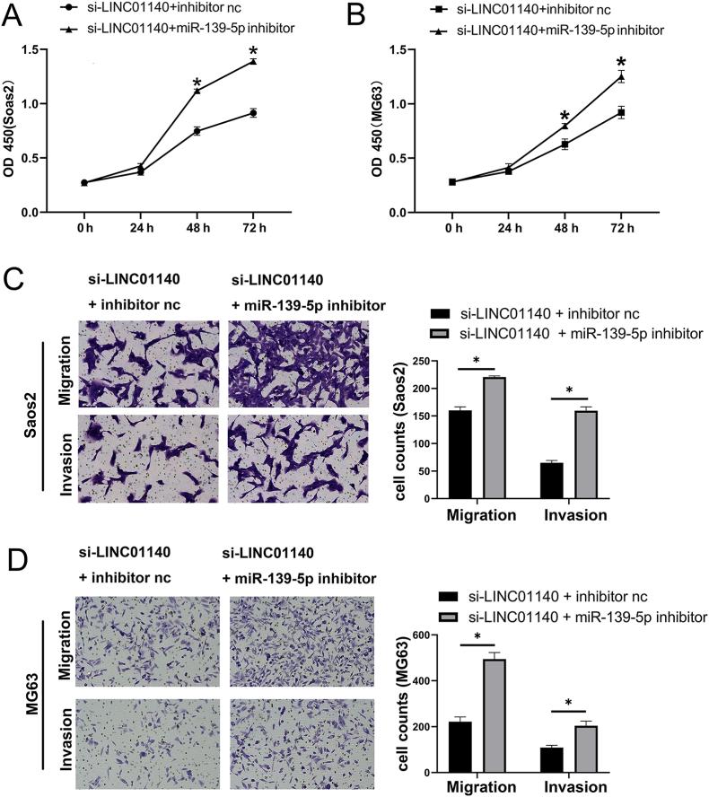
Osteosarcoma is one of the commonest metastatic tumor in children and teenagers, and has a hopeless, prognosis. Long non-coding RNA (lncRNA) acts momentous roles as a regulator on the proliferation and migration of cancer. Here, we performed GEO database analysis and qPCR to identify differentially expressed lncRNAs in osteosarcoma cells. Knockdown of lncRNA LINC01140 was used to detect the effect of LINC01140 on the proliferation, invasion, and epithelial-mesenchymal transition (EMT) of osteosarcoma cells. Bioinformatics analysis and qPCR identified the LINC01140/miR-139-5p/Homeobox A9 (HOXA9) regulatory axis. RNA immunoprecipitation assay, Dual-luciferase assay, and rescue experiments confirmed the interaction of LINC01140/miR-139-5p/HOXA9 in osteosarcoma. LINC01140 was overexpressed in osteosarcoma and knocking down LINC01140 restrained the proliferation and invasion of osteosarcoma cells and EMT. In Saos2 and MG63 cells, LINC01140 sponged miR-139-5p, and a miR-139-5p inhibitor overturned the suppression of LINC01140 knockdown on the proliferation and migration of osteosarcoma cells. Moreover, miR-139-5p depressed the invasion, proliferation, and EMT of osteosarcoma cells via targeting HOXA9. Our results indicate that LINC01140 downregulation inhibits the invasion, proliferation, and EMT in osteosarcoma cells through targeting the miR-139-5p/HOXA9 axis. Therefore, LINC01140 is a potential therapeutic target for osteosarcoma.

摘要

骨肉瘤是儿童和青少年中最常见的转移性肿瘤之一,预后很差。长链非编码RNA(lncRNA)作为癌症增殖和迁移的调节因子发挥着重要作用。在此,我们进行了GEO数据库分析和qPCR,以鉴定骨肉瘤细胞中差异表达的lncRNA。通过敲低lncRNA LINC01140来检测其对骨肉瘤细胞增殖、侵袭和上皮-间质转化(EMT)的影响。生物信息学分析和qPCR确定了LINC01140/miR-139-5p/同源框A9(HOXA9)调控轴。RNA免疫沉淀实验、双荧光素酶实验和拯救实验证实了LINC01140/miR-139-5p/HOXA9在骨肉瘤中的相互作用。LINC01140在骨肉瘤中高表达,敲低LINC01140可抑制骨肉瘤细胞的增殖、侵袭和EMT。在Saos2和MG63细胞中,LINC01140吸附miR-139-5p,miR-139-5p抑制剂可逆转LINC01140敲低对骨肉瘤细胞增殖和迁移的抑制作用。此外,miR-139-5p通过靶向HOXA9抑制骨肉瘤细胞的侵袭、增殖和EMT。我们的结果表明,LINC01140的下调通过靶向miR-139-5p/HOXA9轴抑制骨肉瘤细胞的侵袭、增殖和EMT。因此,LINC01140是骨肉瘤潜在的治疗靶点。

https://cdn.ncbi.nlm.nih.gov/pmc/blobs/4ea7/9253409/238f233afc27/gr6.jpg
https://cdn.ncbi.nlm.nih.gov/pmc/blobs/4ea7/9253409/f109dacbaa2b/gr1.jpg
https://cdn.ncbi.nlm.nih.gov/pmc/blobs/4ea7/9253409/bd5a9dd84578/gr2.jpg
https://cdn.ncbi.nlm.nih.gov/pmc/blobs/4ea7/9253409/bbbcf3a6e353/gr3.jpg
https://cdn.ncbi.nlm.nih.gov/pmc/blobs/4ea7/9253409/922d64d306ca/gr4.jpg
https://cdn.ncbi.nlm.nih.gov/pmc/blobs/4ea7/9253409/dbdbc23187c5/gr5.jpg
https://cdn.ncbi.nlm.nih.gov/pmc/blobs/4ea7/9253409/238f233afc27/gr6.jpg
https://cdn.ncbi.nlm.nih.gov/pmc/blobs/4ea7/9253409/f109dacbaa2b/gr1.jpg
https://cdn.ncbi.nlm.nih.gov/pmc/blobs/4ea7/9253409/bd5a9dd84578/gr2.jpg
https://cdn.ncbi.nlm.nih.gov/pmc/blobs/4ea7/9253409/bbbcf3a6e353/gr3.jpg
https://cdn.ncbi.nlm.nih.gov/pmc/blobs/4ea7/9253409/922d64d306ca/gr4.jpg
https://cdn.ncbi.nlm.nih.gov/pmc/blobs/4ea7/9253409/dbdbc23187c5/gr5.jpg
https://cdn.ncbi.nlm.nih.gov/pmc/blobs/4ea7/9253409/238f233afc27/gr6.jpg

相似文献

1
LINC01140 regulates osteosarcoma proliferation and invasion by targeting the miR-139-5p/HOXA9 axis.LINC01140通过靶向miR-139-5p/HOXA9轴调控骨肉瘤的增殖和侵袭。
Biochem Biophys Rep. 2022 Jun 28;31:101301. doi: 10.1016/j.bbrep.2022.101301. eCollection 2022 Sep.
2
LINC01140 inhibits nonsmall cell lung cancer progression and cisplatin resistance through the miR-4742-5p/TACC1 axis.LINC01140 通过 miR-4742-5p/TACC1 轴抑制非小细胞肺癌的进展和顺铂耐药性。
J Biochem Mol Toxicol. 2022 Jul;36(7):e23048. doi: 10.1002/jbt.23048. Epub 2022 Mar 21.
3
[microRNA-16-5p targeted tetraspanin 15 gene to inhibit the proliferation, migration and invasion of osteosarcoma cell through phospoinositide 3-kinase/protein kinase B signaling pathway].[微小RNA-16-5p靶向四跨膜蛋白15基因通过磷脂酰肌醇3-激酶/蛋白激酶B信号通路抑制骨肉瘤细胞的增殖、迁移和侵袭]
Zhonghua Yi Xue Za Zhi. 2020 Jun 2;100(21):1668-1675. doi: 10.3760/cma.j.cn112137-20191101-02376.
4
miR-17-5p promotes proliferation and epithelial-mesenchymal transition in human osteosarcoma cells by targeting SRC kinase signaling inhibitor 1.miR-17-5p 通过靶向 SRC 激酶信号抑制剂 1 促进人骨肉瘤细胞的增殖和上皮-间充质转化。
J Cell Biochem. 2019 Apr;120(4):5495-5504. doi: 10.1002/jcb.27832. Epub 2018 Oct 9.
5
lncRNA MIR503HG inhibits cell proliferation and promotes apoptosis in TNBC cells via the miR-224-5p/HOXA9 axis.长链非编码RNA MIR503HG通过miR-224-5p/HOXA9轴抑制三阴性乳腺癌细胞的增殖并促进其凋亡。
Mol Ther Oncolytics. 2021 Mar 17;21:62-73. doi: 10.1016/j.omto.2021.03.009. eCollection 2021 Jun 25.
6
Long non-coding RNA HCG11 enhances osteosarcoma phenotypes by sponging miR-1245b-5p that directly inhibits plakophilin 2.长链非编码 RNA HCG11 通过海绵吸附 miR-1245b-5p 增强骨肉瘤表型,miR-1245b-5p 可直接抑制桥粒斑蛋白 2。
Bioengineered. 2022 Jan;13(1):140-154. doi: 10.1080/21655979.2021.2010367.
7
Long non-coding RNA XIST regulates PDCD4 expression by interacting with miR-21-5p and inhibits osteosarcoma cell growth and metastasis.长链非编码 RNA XIST 通过与 miR-21-5p 相互作用调节 PDCD4 的表达,抑制骨肉瘤细胞的生长和转移。
Int J Oncol. 2017 Nov;51(5):1460-1470. doi: 10.3892/ijo.2017.4127. Epub 2017 Sep 19.
8
Knockdown of lncRNA C5orf66-AS1 inhibits osteosarcoma cell proliferation and invasion via miR-149-5p upregulation.lncRNA C5orf66-AS1的敲低通过上调miR-149-5p抑制骨肉瘤细胞的增殖和侵袭。
Oncol Lett. 2021 Nov;22(5):757. doi: 10.3892/ol.2021.13018. Epub 2021 Sep 2.
9
LncRNA FER1L4 induces apoptosis and suppresses EMT and the activation of PI3K/AKT pathway in osteosarcoma cells via inhibiting miR-18a-5p to promote SOCS5.长链非编码 RNA FER1L4 通过抑制 miR-18a-5p 促进 SOCS5 的表达,诱导骨肉瘤细胞凋亡,抑制 EMT 和 PI3K/AKT 通路的激活。
Gene. 2019 Dec 30;721:144093. doi: 10.1016/j.gene.2019.144093. Epub 2019 Aug 29.
10
Hsa_circ_0008934 promotes the proliferation and migration of osteosarcoma cells by targeting miR-145-5p to enhance E2F3 expression.Hsa_circ_0008934通过靶向miR-145-5p增强E2F3表达来促进骨肉瘤细胞的增殖和迁移。
Int J Biochem Cell Biol. 2020 Oct;127:105826. doi: 10.1016/j.biocel.2020.105826. Epub 2020 Aug 18.

引用本文的文献

1
Epithelial-Mesenchymal Transition in Osteosarcoma as a Key Driver of Pulmonary Metastasis.骨肉瘤中的上皮-间质转化作为肺转移的关键驱动因素
Cancers (Basel). 2025 Sep 6;17(17):2922. doi: 10.3390/cancers17172922.
2
Role of long noncoding RNAs in the regulation of epithelial‑mesenchymal transition in osteosarcoma (Review).长链非编码RNA在骨肉瘤上皮-间质转化调控中的作用(综述)
Oncol Rep. 2025 Mar;53(3). doi: 10.3892/or.2025.8868. Epub 2025 Jan 24.
3
Osteosarcoma in a ceRNET perspective.中枢神经系统外尤文肉瘤的临床特征。

本文引用的文献

1
MicroRNA-638 inhibits the progression of breast cancer through targeting HOXA9 and suppressing Wnt/β-cadherin pathway.MicroRNA-638 通过靶向 HOXA9 并抑制 Wnt/β-连环蛋白通路抑制乳腺癌的进展。
World J Surg Oncol. 2021 Aug 20;19(1):247. doi: 10.1186/s12957-021-02363-7.
2
miR-139-5p Inhibits Lung Adenocarcinoma Cell Proliferation, Migration, and Invasion by Targeting MAD2L1.miR-139-5p 通过靶向 MAD2L1 抑制肺腺癌细胞的增殖、迁移和侵袭。
Comput Math Methods Med. 2020 Nov 4;2020:2953598. doi: 10.1155/2020/2953598. eCollection 2020.
3
Current Treatment Considerations for Osteosarcoma Metastatic at Presentation.
J Biomed Sci. 2024 Jun 5;31(1):59. doi: 10.1186/s12929-024-01049-y.
4
Silibinin ameliorates deoxycholic acid-induced pyroptosis in steatotic HepG2 cells by inhibiting NLRP3 inflammasome activation.水飞蓟宾通过抑制NLRP3炎性小体激活减轻脱氧胆酸诱导的脂肪变性HepG2细胞焦亡。
Biochem Biophys Rep. 2023 Sep 13;35:101545. doi: 10.1016/j.bbrep.2023.101545. eCollection 2023 Sep.
5
Genomic variants exclusively identified in children with birth defects and concurrent malignant tumors predispose to cancer development.仅在有出生缺陷和并发恶性肿瘤的儿童中发现的基因组变异可导致癌症发生。
Mol Cancer. 2023 Aug 5;22(1):126. doi: 10.1186/s12943-023-01828-5.
6
Roles of non-coding RNAs in the metabolism and pathogenesis of bladder cancer.非编码 RNA 在膀胱癌代谢和发病机制中的作用。
Hum Cell. 2023 Jul;36(4):1343-1372. doi: 10.1007/s13577-023-00915-5. Epub 2023 May 20.
7
Role of HOXA9 in solid tumors: mechanistic insights and therapeutic potential.HOXA9在实体瘤中的作用:机制洞察与治疗潜力
Cancer Cell Int. 2022 Nov 14;22(1):349. doi: 10.1186/s12935-022-02767-9.
8
In Silico Identification and Validation of Cuproptosis-Related LncRNA Signature as a Novel Prognostic Model and Immune Function Analysis in Colon Adenocarcinoma.基于生物信息学的方法鉴定和验证铜死亡相关 lncRNA 标志物作为结肠癌的新型预后模型及免疫功能分析。
Curr Oncol. 2022 Sep 15;29(9):6573-6593. doi: 10.3390/curroncol29090517.
当前 presentation 时发生转移的骨肉瘤的治疗注意事项。
Orthopedics. 2020 Sep 1;43(5):e345-e358. doi: 10.3928/01477447-20200721-05. Epub 2020 Aug 6.
4
KRAS Mutation-Responsive miR-139-5p inhibits Colorectal Cancer Progression and is repressed by Wnt Signaling.KRAS 突变响应的 miR-139-5p 抑制结直肠癌细胞进展,受 Wnt 信号抑制。
Theranostics. 2020 Jun 5;10(16):7335-7350. doi: 10.7150/thno.45971. eCollection 2020.
5
LncRNA-SARCC sensitizes osteosarcoma to cisplatin through the miR-143-mediated glycolysis inhibition by targeting Hexokinase 2.长链非编码 RNA-SARCC 通过靶向己糖激酶 2 抑制 miR-143 介导的糖酵解来增强骨肉瘤对顺铂的敏感性。
Cancer Biomark. 2020;28(2):231-246. doi: 10.3233/CBM-191181.
6
The Osteosarcoma Microenvironment: A Complex But Targetable Ecosystem.成骨肉瘤微环境:一个复杂但可靶向的生态系统。
Cells. 2020 Apr 15;9(4):976. doi: 10.3390/cells9040976.
7
MiR-139-5p/SLC7A11 inhibits the proliferation, invasion and metastasis of pancreatic carcinoma via PI3K/Akt signaling pathway.miR-139-5p/SLC7A11 通过 PI3K/Akt 信号通路抑制胰腺癌的增殖、侵袭和转移。
Biochim Biophys Acta Mol Basis Dis. 2020 Jun 1;1866(6):165747. doi: 10.1016/j.bbadis.2020.165747. Epub 2020 Feb 26.
8
LncRNA MEG3 inhibits proliferation and promotes apoptosis of osteosarcoma cells through regulating Notch signaling pathway.长链非编码 RNA MEG3 通过调控 Notch 信号通路抑制骨肉瘤细胞的增殖并促进其凋亡。
Eur Rev Med Pharmacol Sci. 2020 Jan;24(2):581-590. doi: 10.26355/eurrev_202001_20034.
9
Downregulation of LINC01140 is associated with adverse features of breast cancer.LINC01140的下调与乳腺癌的不良特征相关。
Oncol Lett. 2020 Feb;19(2):1157-1164. doi: 10.3892/ol.2019.11147. Epub 2019 Nov 25.
10
LncRNA FTX inhibition restrains osteosarcoma proliferation and migration via modulating miR-320a/TXNRD1.长链非编码RNA FTX抑制通过调节miR-320a/TXNRD1抑制骨肉瘤增殖和迁移。
Cancer Biol Ther. 2020 Apr 2;21(4):379-387. doi: 10.1080/15384047.2019.1702405. Epub 2020 Jan 10.