Suppr超能文献

双去甲氧基姜黄素通过激活 Keap1/Nrf2 通路减轻高脂饮食喂养小鼠的肾损伤。

Bisdemethoxycurcumin Attenuated Renal Injury via Activation of Keap1/Nrf2 Pathway in High-Fat Diet-Fed Mice.

机构信息

Institute of Botany, Jiangsu Province and Chinese Academy of Sciences, Nanjing 210014, China.

出版信息

Int J Mol Sci. 2022 Jul 2;23(13):7395. doi: 10.3390/ijms23137395.

Abstract

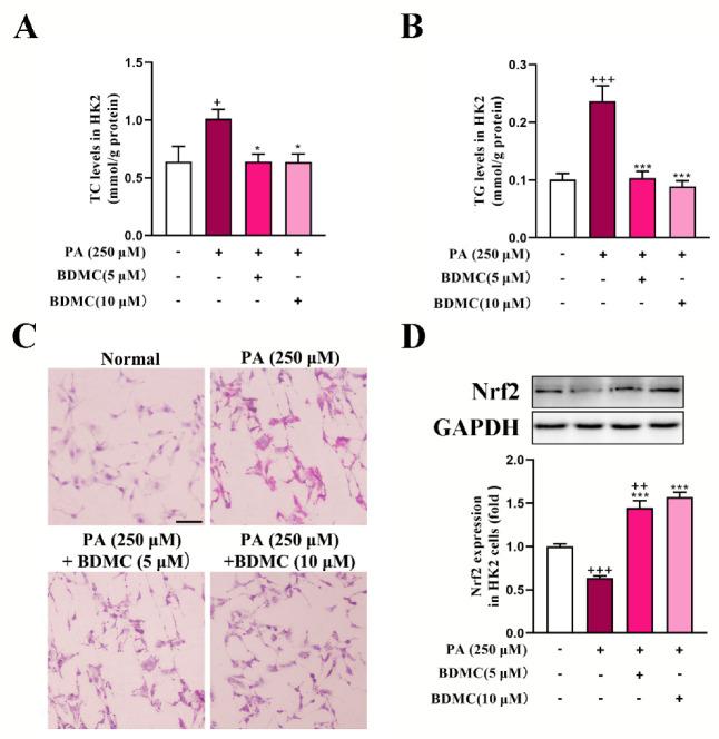
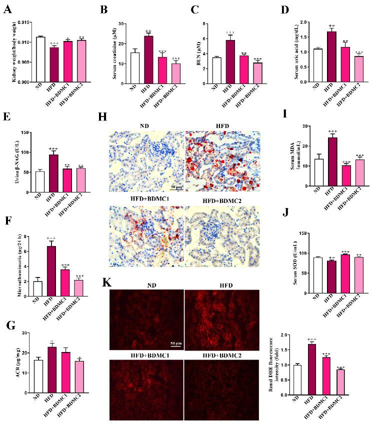
Bisdemethoxycurcumin (BDMC), a principal and active component of edible turmeric, was previously found to have beneficial effects on metabolic diseases. Chronic kidney disease (CKD) may benefit from its potential therapeutic use. Using a high-fat diet (HFD)-fed mouse model, we examined the effects of BDMC on renal injury and tried to determine how its associated mechanism works. A number of metabolic disorders are significantly improved by BDMC, including obesity, hyperglycemia, hyperinsulinemia, hyperlipidemia and inflammation. Further research on renal histopathology and function showed that BDMC could repair renal pathological changes and enhance renal function. Moreover, decreased serum malondialdehyde (MDA), elevated superoxide dismutase (SOD) activity, and the inhibition of renal reactive oxygen species (ROS) overproduction revealed the alleviation of oxidative stress after BDMC administration. In addition, renal Kelch-like ECH-associated protein 1/nuclear factor erythroid 2-related factor 2 (Keap1/Nrf2) pathway was activated in BDMC-treated mice. In conclusion, these findings demonstrated BDMC as a potential therapy for HFD-induced CKD via the activation of the Keap1/Nrf2 pathway.

摘要

双去甲氧基姜黄素(BDMC)是食用姜黄的主要活性成分之一,先前已被发现对代谢疾病有有益的影响。慢性肾脏病(CKD)可能受益于其潜在的治疗用途。我们使用高脂肪饮食(HFD)喂养的小鼠模型,研究了 BDMC 对肾脏损伤的影响,并试图确定其相关机制如何发挥作用。BDMC 显著改善了多种代谢紊乱,包括肥胖、高血糖、高胰岛素血症、高血脂和炎症。对肾脏组织病理学和功能的进一步研究表明,BDMC 可以修复肾脏的病理变化并增强肾功能。此外,血清丙二醛(MDA)的降低、超氧化物歧化酶(SOD)活性的升高以及肾脏活性氧(ROS)过度产生的抑制表明,BDMC 给药后氧化应激得到缓解。此外,在 BDMC 处理的小鼠中,肾脏 Kelch 样 ECH 相关蛋白 1/核因子红细胞 2 相关因子 2(Keap1/Nrf2)途径被激活。总之,这些发现表明 BDMC 通过激活 Keap1/Nrf2 途径成为治疗 HFD 诱导的 CKD 的一种潜在疗法。

https://cdn.ncbi.nlm.nih.gov/pmc/blobs/2039/9266686/69b192210601/ijms-23-07395-g001.jpg

文献检索

告别复杂PubMed语法,用中文像聊天一样搜索,搜遍4000万医学文献。AI智能推荐,让科研检索更轻松。

立即免费搜索

文件翻译

保留排版,准确专业,支持PDF/Word/PPT等文件格式,支持 12+语言互译。

免费翻译文档

深度研究

AI帮你快速写综述,25分钟生成高质量综述,智能提取关键信息,辅助科研写作。

立即免费体验