Val-Blasco Almudena, Prieto Patricia, Jaén Rafael Iñigo, Gil-Fernández Marta, Pajares Marta, Domenech Nieves, Terrón Verónica, Tamayo María, Jorge Inmaculada, Vázquez Jesús, Bueno-Sen Andrea, Vallejo-Cremades María Teresa, Pombo-Otero Jorge, Sanchez-García Sergio, Ruiz-Hurtado Gema, Gómez Ana María, Zaragoza Carlos, Crespo-Leiro María Generosa, López-Collazo Eduardo, Cuadrado Antonio, Delgado Carmen, Boscá Lisardo, Fernández-Velasco María
Innate Immune Response Group, La Paz University Hospital, Instituto de Investigación Biomédica del Hospital La Paz (IdiPAZ), Madrid, Spain.
Signaling and Cardiovascular Pathophysiology, Unite Mixte de Recherche S 1180, Institut National de la Santé et de la Recherche Médicale, Université Paris-Saclay, Paris, France.
JACC Basic Transl Sci. 2022 May 18;7(6):544-560. doi: 10.1016/j.jacbts.2022.01.009. eCollection 2022 Jun.
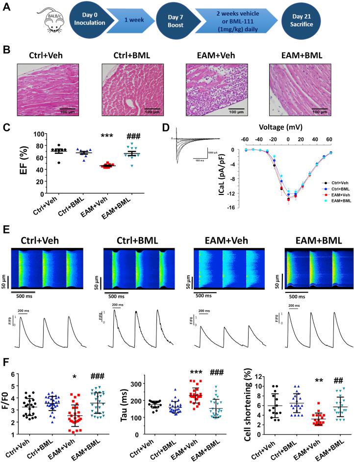
Specialized proresolving mediators and, in particular, 5(S), (6)R, 7-trihydroxyheptanoic acid methyl ester (BML-111) emerge as new therapeutic tools to prevent cardiac dysfunction and deleterious cardiac damage associated with myocarditis progression. The cardioprotective role of BML-111 is mainly caused by the prevention of increased oxidative stress and nuclear factor erythroid-derived 2-like 2 (NRF2) down-regulation induced by myocarditis. At the molecular level, BML-111 activates NRF2 signaling, which prevents sarcoplasmic reticulum-adenosine triphosphatase 2A down-regulation and Ca mishandling, and attenuates the cardiac dysfunction and tissue damage induced by myocarditis.
特殊促消退介质,尤其是5(S),(6)R,7-三羟基庚酸甲酯(BML-111),成为预防与心肌炎进展相关的心脏功能障碍和有害心脏损伤的新治疗手段。BML-111的心脏保护作用主要源于预防心肌炎诱导的氧化应激增加和核因子红细胞衍生2样2(NRF2)下调。在分子水平上,BML-111激活NRF2信号通路,防止肌浆网-三磷酸腺苷酶2A下调和钙处理不当,并减轻心肌炎诱导的心脏功能障碍和组织损伤。