Suppr超能文献

上下状态和涟漪在清醒小鼠的 DG、CA3 和 CA1 中差异调节膜电位动力学。

UP-DOWN states and ripples differentially modulate membrane potential dynamics across DG, CA3, and CA1 in awake mice.

机构信息

Division of Biology and Biological Engineering, Division of Engineering and Applied Science, Computation and Neural Systems Program, California Institute of Technology, Pasadena, United States.

出版信息

Elife. 2022 Jul 12;11:e69596. doi: 10.7554/eLife.69596.

Abstract

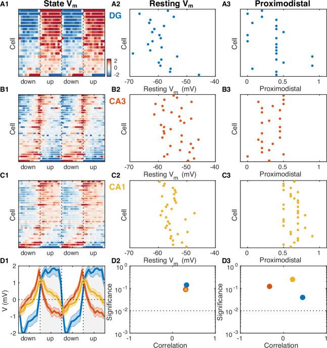
Hippocampal ripples are transient population bursts that structure cortico-hippocampal communication and play a central role in memory processing. However, the mechanisms controlling ripple initiation in behaving animals remain poorly understood. Here we combine multisite extracellular and whole-cell recordings in awake mice to contrast the brain state and ripple modulation of subthreshold dynamics across hippocampal subfields. We find that entorhinal input to the dentate gyrus (DG) exhibits UP and DOWN dynamics with ripples occurring exclusively in UP states. While elevated cortical input in UP states generates depolarization in DG and CA1, it produces persistent hyperpolarization in CA3 neurons. Furthermore, growing inhibition is evident in CA3 throughout the course of the ripple buildup, while DG and CA1 neurons exhibit depolarization transients 100 ms before and during ripples. These observations highlight the importance of CA3 inhibition for ripple generation, while pre-ripple responses indicate a long and orchestrated ripple initiation process in the awake state.

摘要

海马回波是短暂的群体爆发,它构建了皮质海马通讯,并在记忆处理中起着核心作用。然而,在行为动物中控制回波起始的机制仍知之甚少。在这里,我们结合了清醒小鼠的多部位细胞外和全细胞记录,对比了海马亚区的亚阈值动力学的大脑状态和回波调制。我们发现,内嗅皮层对齿状回(DG)的输入表现出 UP 和 DOWN 动力学,只有在 UP 状态下才会发生回波。虽然在 UP 状态下升高的皮质输入会在 DG 和 CA1 中产生去极化,但会在 CA3 神经元中产生持续的超极化。此外,在回波建立过程中,CA3 中明显存在生长抑制,而 DG 和 CA1 神经元在回波前 100 毫秒和回波期间会出现去极化瞬变。这些观察结果强调了 CA3 抑制对回波产生的重要性,而在回波前的反应表明在清醒状态下存在一个漫长而协调的回波起始过程。

https://cdn.ncbi.nlm.nih.gov/pmc/blobs/5da8/9275824/50bfc5c2c457/elife-69596-fig1.jpg

文献检索

告别复杂PubMed语法,用中文像聊天一样搜索,搜遍4000万医学文献。AI智能推荐,让科研检索更轻松。

立即免费搜索

文件翻译

保留排版,准确专业,支持PDF/Word/PPT等文件格式,支持 12+语言互译。

免费翻译文档

深度研究

AI帮你快速写综述,25分钟生成高质量综述,智能提取关键信息,辅助科研写作。

立即免费体验