Suppr超能文献

PU.1 依赖性增强子抑制将 Tet2 缺陷造血与恶性转化分离。

PU.1-Dependent Enhancer Inhibition Separates Tet2-Deficient Hematopoiesis from Malignant Transformation.

机构信息

Department of Cell Biology, Albert Einstein College of Medicine/Montefiore Medical Center, Bronx, New York.

Graduate Programs in the Biomedical Sciences, Albert Einstein College of Medicine, Bronx, New York.

出版信息

Blood Cancer Discov. 2022 Sep 6;3(5):444-467. doi: 10.1158/2643-3230.BCD-21-0226.

Abstract

UNLABELLED

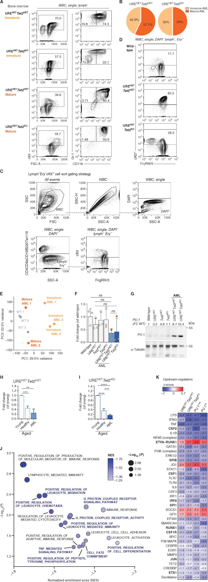
Cytosine hypermethylation in and around DNA-binding sites of master transcription factors, including PU.1, occurs in aging hematopoietic stem cells following acquired loss-of-function mutations of DNA methyl-cytosine dioxygenase ten-eleven translocation-2 (TET2), albeit functional relevance has been unclear. We show that Tet2-deficient mouse hematopoietic stem and progenitor cells undergo malignant transformation upon compromised gene regulation through heterozygous deletion of an upstream regulatory region (UREΔ/WT) of the PU.1 gene. Although compatible with multilineage blood formation at young age, Tet2-deficient PU.1 UREΔ/WT mice develop highly penetrant, transplantable acute myeloid leukemia (AML) during aging. Leukemic stem and progenitor cells show hypermethylation at putative PU.1-binding sites, fail to activate myeloid enhancers, and are hallmarked by a signature of genes with impaired expression shared with human AML. Our study demonstrates that Tet2 and PU.1 jointly suppress leukemogenesis and uncovers a methylation-sensitive PU.1-dependent gene network as a unifying molecular vulnerability associated with AML.

SIGNIFICANCE

We identify moderately impaired PU.1 mRNA expression as a biological modality predisposing Tet2-deficient hematopoietic stem and progenitor cells to malignant transformation. Our study furthermore uncovers a methylation-sensitive PU.1 gene network as a common feature of myeloid leukemia potentially allowing for the identification of patients at risk for malignant transformation. See related commentary by Schleicher and Pietras, p. 378. This article is highlighted in the In This Issue feature, p. 369.

摘要

未加标签

在获得 DNA 甲基胞嘧啶双加氧酶 ten-eleven 易位酶 2(TET2)功能丧失的突变后,主转录因子(包括 PU.1)的 DNA 结合位点内外的胞嘧啶超甲基化会发生在衰老的造血干细胞中,尽管其功能相关性尚不清楚。我们表明,Tet2 缺陷型小鼠造血干细胞和祖细胞在 PU.1 基因的上游调节区(UREΔ/WT)的杂合缺失导致基因调控受损后会发生恶性转化。虽然在年轻时与多谱系血液形成兼容,但 Tet2 缺陷型 PU.1 UREΔ/WT 小鼠在衰老过程中会发展出高渗透性、可移植的急性髓系白血病(AML)。白血病干细胞和祖细胞在假定的 PU.1 结合位点显示出超甲基化,无法激活髓系增强子,并且具有与人类 AML 共享的表达受损基因特征的标志。我们的研究表明,Tet2 和 PU.1 共同抑制白血病的发生,并揭示了一个甲基化敏感的 PU.1 依赖性基因网络,作为与 AML 相关的统一分子脆弱性。

意义

我们确定了中度受损的 PU.1 mRNA 表达作为使 Tet2 缺陷型造血干细胞和祖细胞易于恶性转化的生物学模式。我们的研究还揭示了一个甲基化敏感的 PU.1 基因网络作为髓系白血病的共同特征,可能允许识别有恶性转化风险的患者。请参阅 Schleicher 和 Pietras 的相关评论,第 378 页。本文在本期特色文章中重点介绍,第 369 页。

https://cdn.ncbi.nlm.nih.gov/pmc/blobs/e8fd/9894728/513b42cf0c5e/444fig1.jpg

文献检索

告别复杂PubMed语法,用中文像聊天一样搜索,搜遍4000万医学文献。AI智能推荐,让科研检索更轻松。

立即免费搜索

文件翻译

保留排版,准确专业,支持PDF/Word/PPT等文件格式,支持 12+语言互译。

免费翻译文档

深度研究

AI帮你快速写综述,25分钟生成高质量综述,智能提取关键信息,辅助科研写作。

立即免费体验