Department of Urology, Sichuan Academy of Medical Sciences & Sichuan Provincial People's Hospital, Chengdu, 610072, P. R. China.
Department of Urology, Nanchong Central Hospital, The Second Clinical Affiliated College of North Sichuan Medical College, Nanchong, 637000, P. R. China.
Cell Death Dis. 2022 Jul 12;13(7):599. doi: 10.1038/s41419-022-04936-0.
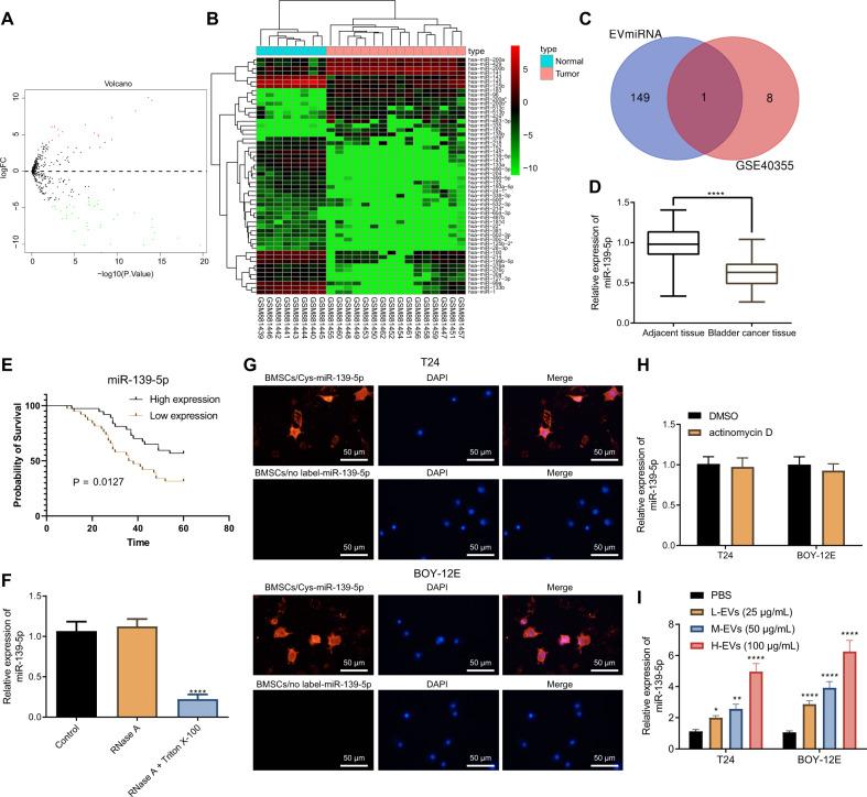
The emerging roles of extracellular vesicles (EVs) in bladder cancer have recently been identified. This study aims to elucidate the role of microRNA-139-5p (miR-139-5p) shuttled by bone marrow mesenchymal stem cells (BMSCs)-derived EVs (BMSCs-EVs) in bladder cancer, with the possible mechanism explored. Expression of miR-139-5p and KIF3A was tested, followed by an analysis of their correlation. EVs were isolated from BMSCs and co-cultured with T24 or BOY-12E cells with miR-139-5p mimic/inhibitor, oe-KIF3A, and/or si-p21 transfected to study the roles of miR-139-5p/KIF3A/p21 in bladder cancer cell functions. A nude mouse model of subcutaneous xenograft tumor was constructed to detect the effect of miR-139-5p in BMSCs-EVs on the tumorigenesis and lung metastasis of bladder cancer cells in vivo. It was identified that miR-139-5p was highly expressed in BMSCs-EVs, but poorly expressed in bladder cancer. BMSCs-EVs transferred miR-139-5p into bladder cancer cells where miR-139-5p inhibited the malignant features of bladder cancer cells in vitro. miR-139-5p in BMSCs-EVs targeted KIF3A and inhibited the expression of KIF3A, thereby activating p21. miR-139-5p in BMSCs-EVs arrested the tumorigenesis and lung metastasis of bladder cancer cells in vivo by modulation of the KIF3A/p21 axis. Altogether, BMSCs-EVs carried miR-139-5p targeted KIF3A to activate p21, thus delaying the occurrence of bladder cancer.
外泌体 (EVs) 在膀胱癌中的新兴作用最近已被确定。本研究旨在阐明骨髓间充质干细胞 (BMSCs) 衍生的 EVs (BMSCs-EVs) 中转运的 microRNA-139-5p (miR-139-5p) 在膀胱癌中的作用,并探讨可能的机制。检测了 miR-139-5p 和 KIF3A 的表达,然后分析了它们的相关性。从 BMSCs 中分离 EVs,并与 T24 或 BOY-12E 细胞共培养,用 miR-139-5p 模拟物/抑制剂、oe-KIF3A 和/或 si-p21 转染,研究 miR-139-5p/KIF3A/p21 在膀胱癌细胞功能中的作用。构建了裸鼠皮下异种移植肿瘤模型,以检测 BMSCs-EVs 中的 miR-139-5p 对膀胱癌细胞体内肿瘤发生和肺转移的影响。结果表明,miR-139-5p 在 BMSCs-EVs 中高表达,但在膀胱癌中低表达。BMSCs-EVs 将 miR-139-5p 转染至膀胱癌细胞中,miR-139-5p 抑制了膀胱癌细胞的恶性特征。BMSCs-EVs 中的 miR-139-5p 靶向 KIF3A 并抑制 KIF3A 的表达,从而激活 p21。BMSCs-EVs 中的 miR-139-5p 通过调节 KIF3A/p21 轴,延缓了膀胱癌细胞的肿瘤发生和肺转移。总之,BMSCs-EVs 携带 miR-139-5p 靶向 KIF3A 以激活 p21,从而延缓膀胱癌的发生。