Suppr超能文献

基于生物信息学分析鉴定丹酚酸 B 抗动脉粥样硬化作用相关的核心基因及免疫细胞浸润特征。

Identification of core genes associated with the anti-atherosclerotic effects of Salvianolic acid B and immune cell infiltration characteristics using bioinformatics analysis.

机构信息

ZhuJiang Hospital of Southern Medical University, Guangzhou, 510285, Guangdong, China.

First Affiliated Hospital of Guangzhou University of Chinese Medicine, Guangzhou, 510405, Guangdong, China.

出版信息

BMC Complement Med Ther. 2022 Jul 16;22(1):190. doi: 10.1186/s12906-022-03670-6.

Abstract

BACKGROUND

Atherosclerosis (AS) is the greatest contributor to pathogenesis of atherosclerotic cardiovascular disease (ASCVD), which is associated with increased mortality and reduced quality of life. Early intervention to mitigate AS is key to prevention of ASCVD. Salvianolic acid B (Sal B) is mainly extracted from root and rhizome of Salvia Miltiorrhiza Bunge, and exerts anti-atherosclerotic effect. The purpose of this study was to screen for anti-AS targets of Sal B and to characterize immune cell infiltration in AS.

METHODS

We identified targets of Sal B using SEA ( http://sea.bkslab.org/ ) and SIB ( https://www.sib.swiss/ ) databases. GSE28829 and GSE43292 datasets were obtained from Gene Expression Omnibus database. We identified differentially expressed genes (DEGs) and performed enrichment analysis. Weighted gene co-expression network analysis (WGCNA) was used to determine the most relevant module associated with atherosclerotic plaque stability. Intersecting candidate genes were evaluated by generating receiver operating characteristic (ROC) curves and molecular docking. Then, immune cell types were identified using CIBERSOFT and single-sample gene set enrichment analysis (ssGSEA), the relationship between candidate genes and immune cell infiltration was evaluated. Finally, a network-based approach to explore the candidate genes relationship with microRNAs (miRNAs) and Transcription factors (TFs).

RESULTS

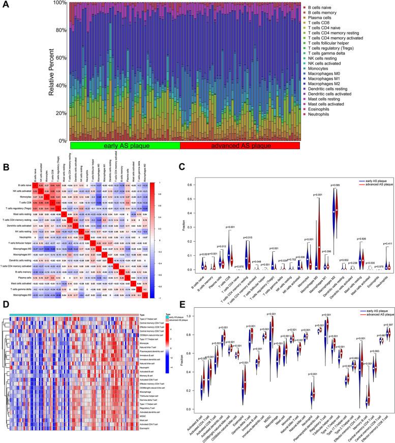
MMP9 and MMP12 were been selected as candidate genes from 64 Sal B-related genes, 81 DEGs and turquoise module with 220 genes. ROC curve results showed that MMP9 (AUC = 0.815, P<0.001) and MMP12 (AUC = 0.763, P<0.001) were positively associated with advanced atherosclerotic plaques. The results of immune infiltration showed that B cells naive, B cells memory, Plasma cells, T cells CD8, T cells CD4 memory resting, T cells CD4 memory activated, T cells regulatory (Tregs), T cells gamma delta, NK cells activated, Monocytes, and Macrophages M0 may be involved in development of AS, and the candidate genes MMP9 and MMP12 were associated with these immune cells to different degrees. What' s more, miR-34a-5p and FOXC1, JUN maybe the most important miRNA and TFs.

CONCLUSION

The anti-AS effects of Sal B may be related to MMP9 and MMP12 and associated with immune cell infiltration, which is expected to be used in the early intervention of AS.

摘要

背景

动脉粥样硬化(AS)是动脉粥样硬化性心血管疾病(ASCVD)发病机制的最大贡献者,与死亡率增加和生活质量降低有关。早期干预以减轻 AS 是预防 ASCVD 的关键。丹参酸 B(Sal B)主要从丹参的根和根茎中提取,具有抗动脉粥样硬化作用。本研究旨在筛选 Sal B 的抗 AS 靶点,并描述 AS 中的免疫细胞浸润。

方法

我们使用 SEA(http://sea.bkslab.org/)和 SIB(https://www.sib.swiss/)数据库来识别 Sal B 的靶点。从基因表达综合数据库中获得 GSE28829 和 GSE43292 数据集。我们鉴定了差异表达基因(DEGs)并进行了富集分析。加权基因共表达网络分析(WGCNA)用于确定与动脉粥样硬化斑块稳定性最相关的模块。通过生成受试者工作特征(ROC)曲线和分子对接来评估候选基因。然后,使用 CIBERSOFT 和单样本基因集富集分析(ssGSEA)来鉴定免疫细胞类型,评估候选基因与免疫细胞浸润的关系。最后,基于网络的方法来探索候选基因与 microRNAs(miRNAs)和转录因子(TFs)的关系。

结果

从 64 个与 Sal B 相关的基因、81 个 DEGs 和包含 220 个基因的绿松石模块中,选择了 MMP9 和 MMP12 作为候选基因。ROC 曲线结果表明,MMP9(AUC=0.815,P<0.001)和 MMP12(AUC=0.763,P<0.001)与进展性动脉粥样硬化斑块呈正相关。免疫浸润结果表明,B 细胞初始、B 细胞记忆、浆细胞、CD8+T 细胞、CD4+记忆静息 T 细胞、CD4+记忆激活 T 细胞、调节性 T 细胞(Tregs)、γδ T 细胞、NK 细胞激活、单核细胞和 M0 巨噬细胞可能参与 AS 的发生,候选基因 MMP9 和 MMP12 与这些免疫细胞有不同程度的关联。此外,miR-34a-5p 和 FOXC1、JUN 可能是最重要的 miRNA 和 TFs。

结论

Sal B 的抗 AS 作用可能与 MMP9 和 MMP12 有关,并与免疫细胞浸润有关,有望用于 AS 的早期干预。

https://cdn.ncbi.nlm.nih.gov/pmc/blobs/61c9/9288713/591884aaf697/12906_2022_3670_Fig1_HTML.jpg

文献检索

告别复杂PubMed语法,用中文像聊天一样搜索,搜遍4000万医学文献。AI智能推荐,让科研检索更轻松。

立即免费搜索

文件翻译

保留排版,准确专业,支持PDF/Word/PPT等文件格式,支持 12+语言互译。

免费翻译文档

深度研究

AI帮你快速写综述,25分钟生成高质量综述,智能提取关键信息,辅助科研写作。

立即免费体验