• 文献检索
  • 文档翻译
  • 深度研究
  • 学术资讯
  • Suppr Zotero 插件Zotero 插件
  • 邀请有礼
  • 套餐&价格
  • 历史记录
应用&插件
Suppr Zotero 插件Zotero 插件浏览器插件Mac 客户端Windows 客户端微信小程序
定价
高级版会员购买积分包购买API积分包
服务
文献检索文档翻译深度研究API 文档MCP 服务
关于我们
关于 Suppr公司介绍联系我们用户协议隐私条款
关注我们

Suppr 超能文献

核心技术专利:CN118964589B侵权必究
粤ICP备2023148730 号-1Suppr @ 2026

文献检索

告别复杂PubMed语法,用中文像聊天一样搜索,搜遍4000万医学文献。AI智能推荐,让科研检索更轻松。

立即免费搜索

文件翻译

保留排版,准确专业,支持PDF/Word/PPT等文件格式,支持 12+语言互译。

免费翻译文档

深度研究

AI帮你快速写综述,25分钟生成高质量综述,智能提取关键信息,辅助科研写作。

立即免费体验

E3 连接酶 TRIM4 促进 SET 泛素化介导的降解,增强乳腺癌中 ER-α 的作用。

The E3 Ligase TRIM4 Facilitates SET Ubiquitin-Mediated Degradation to Enhance ER-α Action in Breast Cancer.

机构信息

Department of Breast Surgery, General Surgery, Qilu Hospital of Shandong University, Jinan, Shandong, 250012, China.

Pathology Tissue Bank, Qilu Hospital of Shandong University, Jinan, Shandong, 250012, China.

出版信息

Adv Sci (Weinh). 2022 Sep;9(25):e2201701. doi: 10.1002/advs.202201701. Epub 2022 Jul 17.

DOI:10.1002/advs.202201701
PMID:35843886
原文链接:https://pmc.ncbi.nlm.nih.gov/articles/PMC9443474/
Abstract

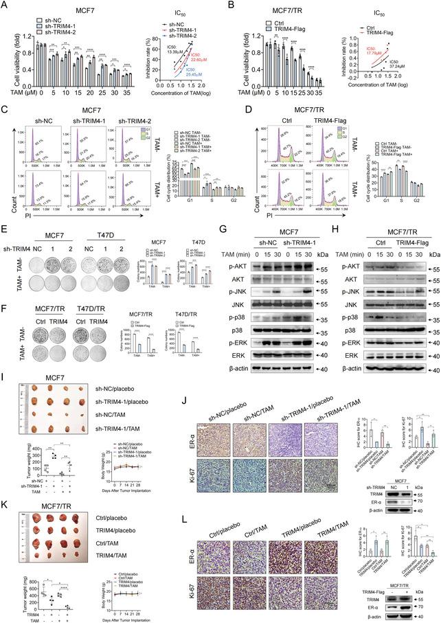
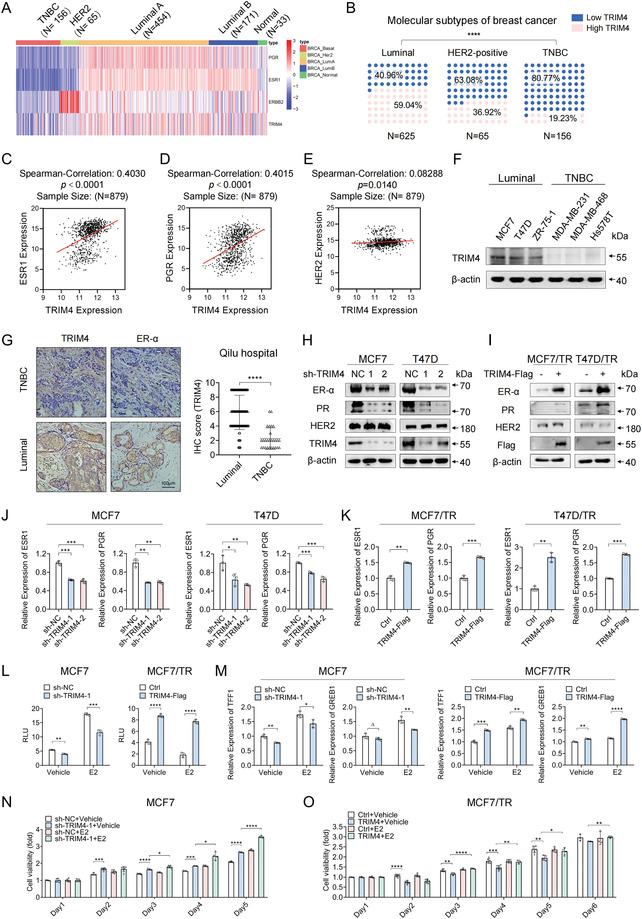
Estrogen receptor alpha (ER-α) action is critical for hormone-dependent breast cancer, and ER-α dysregulation can lead to the emergence of resistance to endocrine therapy. Here, it is found that TRIM4 is downregulated in tamoxifen (TAM)-resistant breast cancer cells, while the loss of TRIM4 is associated with an unfavorable prognosis. In vitro and in vivo experiments confirm that TRIM4 increased ER-α expression and the sensitivity of breast cancer cells to TAM. Mechanistically, TRIM4 is found to target SET, and TRIM4-SET interactions are mediated by the RING and B-box domains of TRIM4 and the carboxyl terminus of SET. Moreover, it is determined that TRIM4 catalyzed the K48-linked polyubiquitination of SET (K150 and K172), promoting its proteasomal degradation and disassociation from p53 and PP2A. Once released, p53 and PP2A are able to further promote ESR1 gene transcription and enhance mRNA stability. Moreover, univariate and multivariate Cox proportional hazards regression analyses confirm that TRIM4 expression is an independent predictor of overall survival and recurrence-free survival outcomes in patients with ER-α positive breast cancer. Taken together, the data highlights a previously undiscovered mechanism and suggest that TRIM4 is a valuable biomarker that can be analyzed to predict response to endocrine therapy in breast cancer patients.

摘要

雌激素受体 α(ER-α)的作用对于激素依赖性乳腺癌至关重要,而 ER-α 的失调可能导致内分泌治疗的耐药性出现。在这里,研究发现 TRIM4 在他莫昔芬(TAM)耐药的乳腺癌细胞中下调,而 TRIM4 的缺失与不良预后相关。体外和体内实验证实 TRIM4 增加了 ER-α 的表达和乳腺癌细胞对 TAM 的敏感性。从机制上讲,发现 TRIM4 靶向 SET,TRIM4-SET 相互作用由 TRIM4 的 RING 和 B 盒结构域以及 SET 的羧基末端介导。此外,确定 TRIM4 催化 SET 的 K48 连接多泛素化(K150 和 K172),促进其蛋白酶体降解和解离 p53 和 PP2A。一旦释放,p53 和 PP2A 能够进一步促进 ESR1 基因转录并增强 mRNA 稳定性。此外,单变量和多变量 Cox 比例风险回归分析证实,TRIM4 表达是 ER-α 阳性乳腺癌患者总生存和无复发生存结局的独立预测因子。综上所述,这些数据揭示了一个以前未被发现的机制,并表明 TRIM4 是一个有价值的生物标志物,可以用来分析预测乳腺癌患者对内分泌治疗的反应。

https://cdn.ncbi.nlm.nih.gov/pmc/blobs/5b5a/9443474/4cd9038eacb4/ADVS-9-2201701-g007.jpg
https://cdn.ncbi.nlm.nih.gov/pmc/blobs/5b5a/9443474/fb189a923104/ADVS-9-2201701-g006.jpg
https://cdn.ncbi.nlm.nih.gov/pmc/blobs/5b5a/9443474/b126c739cbc4/ADVS-9-2201701-g005.jpg
https://cdn.ncbi.nlm.nih.gov/pmc/blobs/5b5a/9443474/d866a22a2e92/ADVS-9-2201701-g009.jpg
https://cdn.ncbi.nlm.nih.gov/pmc/blobs/5b5a/9443474/835e2902a20e/ADVS-9-2201701-g003.jpg
https://cdn.ncbi.nlm.nih.gov/pmc/blobs/5b5a/9443474/f1f3c65c58ad/ADVS-9-2201701-g004.jpg
https://cdn.ncbi.nlm.nih.gov/pmc/blobs/5b5a/9443474/9dbb136970bd/ADVS-9-2201701-g002.jpg
https://cdn.ncbi.nlm.nih.gov/pmc/blobs/5b5a/9443474/5d8a77a3097a/ADVS-9-2201701-g001.jpg
https://cdn.ncbi.nlm.nih.gov/pmc/blobs/5b5a/9443474/4cd9038eacb4/ADVS-9-2201701-g007.jpg
https://cdn.ncbi.nlm.nih.gov/pmc/blobs/5b5a/9443474/fb189a923104/ADVS-9-2201701-g006.jpg
https://cdn.ncbi.nlm.nih.gov/pmc/blobs/5b5a/9443474/b126c739cbc4/ADVS-9-2201701-g005.jpg
https://cdn.ncbi.nlm.nih.gov/pmc/blobs/5b5a/9443474/d866a22a2e92/ADVS-9-2201701-g009.jpg
https://cdn.ncbi.nlm.nih.gov/pmc/blobs/5b5a/9443474/835e2902a20e/ADVS-9-2201701-g003.jpg
https://cdn.ncbi.nlm.nih.gov/pmc/blobs/5b5a/9443474/f1f3c65c58ad/ADVS-9-2201701-g004.jpg
https://cdn.ncbi.nlm.nih.gov/pmc/blobs/5b5a/9443474/9dbb136970bd/ADVS-9-2201701-g002.jpg
https://cdn.ncbi.nlm.nih.gov/pmc/blobs/5b5a/9443474/5d8a77a3097a/ADVS-9-2201701-g001.jpg
https://cdn.ncbi.nlm.nih.gov/pmc/blobs/5b5a/9443474/4cd9038eacb4/ADVS-9-2201701-g007.jpg

相似文献

1
The E3 Ligase TRIM4 Facilitates SET Ubiquitin-Mediated Degradation to Enhance ER-α Action in Breast Cancer.E3 连接酶 TRIM4 促进 SET 泛素化介导的降解,增强乳腺癌中 ER-α 的作用。
Adv Sci (Weinh). 2022 Sep;9(25):e2201701. doi: 10.1002/advs.202201701. Epub 2022 Jul 17.
2
SMURF1 facilitates estrogen receptor ɑ signaling in breast cancer cells.SMURF1 促进乳腺癌细胞中雌激素受体 α 的信号转导。
J Exp Clin Cancer Res. 2018 Feb 12;37(1):24. doi: 10.1186/s13046-018-0672-z.
3
Knockdown of ZBTB7A inhibits cell proliferation of breast cancer through regulating the ubiquitination of estrogen receptor alpha.敲低 ZBTB7A 通过调控雌激素受体α的泛素化抑制乳腺癌细胞增殖。
Life Sci. 2019 Dec 15;239:117042. doi: 10.1016/j.lfs.2019.117042. Epub 2019 Nov 9.
4
CUL4B renders breast cancer cells tamoxifen-resistant via miR-32-5p/ER-α36 axis.CUL4B 通过 miR-32-5p/ER-α36 轴使乳腺癌细胞对他莫昔芬产生耐药性。
J Pathol. 2021 Jun;254(2):185-198. doi: 10.1002/path.5657. Epub 2021 Apr 9.
5
Calcineurin regulates the stability and activity of estrogen receptor α.钙调神经磷酸酶调节雌激素受体 α 的稳定性和活性。
Proc Natl Acad Sci U S A. 2021 Nov 2;118(44). doi: 10.1073/pnas.2114258118.
6
TRIM3 facilitates estrogen signaling and modulates breast cancer cell progression.TRIM3 促进雌激素信号转导并调节乳腺癌细胞的进展。
Cell Commun Signal. 2022 Apr 7;20(1):45. doi: 10.1186/s12964-022-00861-z.
7
MEL-18 loss mediates estrogen receptor-α downregulation and hormone independence.MEL-18缺失介导雌激素受体α下调和激素非依赖性。
J Clin Invest. 2015 May;125(5):1801-14. doi: 10.1172/JCI73743. Epub 2015 Mar 30.
8
The TRIM4 E3 ubiquitin ligase degrades TPL2 and is modulated by oncogenic KRAS.TRIM4 E3 泛素连接酶降解 TPL2,并受致癌 KRAS 调节。
Cell Rep. 2024 Sep 24;43(9):114667. doi: 10.1016/j.celrep.2024.114667. Epub 2024 Aug 22.
9
OCT-4: a novel estrogen receptor-α collaborator that promotes tamoxifen resistance in breast cancer cells.OCT-4:一种新型雌激素受体-α共激活因子,可促进乳腺癌细胞对他莫昔芬产生耐药性。
Oncogene. 2016 Nov 3;35(44):5722-5734. doi: 10.1038/onc.2016.105. Epub 2016 Apr 11.
10
HRD1 sensitizes breast cancer cells to Tamoxifen by promoting S100A8 degradation.HRD1通过促进S100A8降解使乳腺癌细胞对他莫昔芬敏感。
Oncotarget. 2017 Apr 4;8(14):23564-23574. doi: 10.18632/oncotarget.15797.

引用本文的文献

1
Tobacco Smoking Rewires Cell Metabolism by Inducing GAPDH Succinylation to Promote Lung Cancer Progression.吸烟通过诱导甘油醛-3-磷酸脱氢酶琥珀酰化来重塑细胞代谢,从而促进肺癌进展。
Cancer Res. 2025 Aug 1;85(15):2838-2857. doi: 10.1158/0008-5472.CAN-24-3525.
2
Ubiquitination Enzymes in Cancer, Cancer Immune Evasion, and Potential Therapeutic Opportunities.癌症、癌症免疫逃逸及潜在治疗机会中的泛素化酶
Cells. 2025 Jan 7;14(2):69. doi: 10.3390/cells14020069.
3
Hypoxia-triggered ERRα acetylation enhanced its oncogenic role and promoted progression of renal cell carcinoma by coordinating autophagosome-lysosome fusion.

本文引用的文献

1
miR-221/222 sponge abrogates tamoxifen resistance in ER-positive breast cancer cells through restoring the expression of ERα.微小RNA-221/222海绵体通过恢复雌激素受体α的表达消除雌激素受体阳性乳腺癌细胞中的他莫昔芬耐药性。
Mol Biomed. 2021 Jun 30;2(1):20. doi: 10.1186/s43556-021-00045-0.
2
The E3 ligase COP1 promotes ERα signaling and suppresses EMT in breast cancer.E3 连接酶 COP1 促进乳腺癌中 ERα 信号转导并抑制 EMT。
Oncogene. 2022 Jan;41(2):173-190. doi: 10.1038/s41388-021-02038-3. Epub 2021 Oct 29.
3
TRIM47 activates NF-κB signaling via PKC-ε/PKD3 stabilization and contributes to endocrine therapy resistance in breast cancer.
缺氧触发的ERRα乙酰化增强了其致癌作用,并通过协调自噬体-溶酶体融合促进肾细胞癌进展。
Cell Death Dis. 2025 Jan 16;16(1):23. doi: 10.1038/s41419-025-07345-1.
4
Association of Proteasome Activity and Pool Heterogeneity with Markers Determining the Molecular Subtypes of Breast Cancer.蛋白酶体活性和库异质性与决定乳腺癌分子亚型的标志物的关联
Cancers (Basel). 2025 Jan 6;17(1):159. doi: 10.3390/cancers17010159.
5
TRIM4 enhances small-molecule-induced neddylated-degradation of CORO1A for triple negative breast cancer therapy.TRIM4增强小分子诱导的CORO1A的NEDD化降解,用于三阴性乳腺癌治疗。
Theranostics. 2024 Oct 21;14(18):7023-7041. doi: 10.7150/thno.97662. eCollection 2024.
6
Multifaceted role of in health and disease.[此处原文不完整,缺少具体所指内容]在健康与疾病中的多方面作用。
MedComm (2020). 2024 Nov 11;5(11):e790. doi: 10.1002/mco2.790. eCollection 2024 Nov.
7
SET facilitates immune escape of microsatellite stability colorectal cancer by inhibiting c-Myc degradation.SET通过抑制c-Myc降解促进微卫星稳定型结直肠癌的免疫逃逸。
Cancer Sci. 2025 Jan;116(1):29-43. doi: 10.1111/cas.16368. Epub 2024 Oct 17.
8
The TRIM4 E3 ubiquitin ligase degrades TPL2 and is modulated by oncogenic KRAS.TRIM4 E3 泛素连接酶降解 TPL2,并受致癌 KRAS 调节。
Cell Rep. 2024 Sep 24;43(9):114667. doi: 10.1016/j.celrep.2024.114667. Epub 2024 Aug 22.
9
Trim21-mediated CCT2 ubiquitination suppresses malignant progression and promotes CD4T cell activation in breast cancer.Trim21 通过介导 CCT2 泛素化抑制乳腺癌的恶性进展并促进 CD4T 细胞活化。
Cell Death Dis. 2024 Jul 30;15(7):542. doi: 10.1038/s41419-024-06944-8.
10
Emerging roles of tripartite motif family proteins (TRIMs) in breast cancer.三重基序家族蛋白(TRIMs)在乳腺癌中的新作用。
Cancer Med. 2024 Jul;13(14):e7472. doi: 10.1002/cam4.7472.
TRIM47通过稳定PKC-ε/PKD3激活NF-κB信号通路,并促进乳腺癌的内分泌治疗耐药性。
Proc Natl Acad Sci U S A. 2021 Aug 31;118(35). doi: 10.1073/pnas.2100784118.
4
YAP, CTGF and Cyr61 are overexpressed in tamoxifen-resistant breast cancer and induce transcriptional repression of ERα.YAP、CTGF 和 Cyr61 在他莫昔芬耐药乳腺癌中过表达,并诱导 ERα 的转录抑制。
J Cell Sci. 2021 Jun 1;134(11). doi: 10.1242/jcs.256503. Epub 2021 Jun 7.
5
MTDH Promotes Intestinal Inflammation by Positively Regulating TLR Signalling.MTDH 通过正向调控 TLR 信号促进肠道炎症。
J Crohns Colitis. 2021 Dec 18;15(12):2103-2117. doi: 10.1093/ecco-jcc/jjab086.
6
The translational values of TRIM family in pan-cancers: From functions and mechanisms to clinics.TRIM 家族在泛癌症中的翻译价值:从功能和机制到临床应用。
Pharmacol Ther. 2021 Nov;227:107881. doi: 10.1016/j.pharmthera.2021.107881. Epub 2021 Apr 28.
7
Breast cancer.乳腺癌。
Lancet. 2021 May 8;397(10286):1750-1769. doi: 10.1016/S0140-6736(20)32381-3. Epub 2021 Apr 1.
8
RNF39 mediates K48-linked ubiquitination of DDX3X and inhibits RLR-dependent antiviral immunity.RNF39介导DDX3X的K48连接的泛素化并抑制RLR依赖的抗病毒免疫。
Sci Adv. 2021 Mar 5;7(10). doi: 10.1126/sciadv.abe5877. Print 2021 Mar.
9
Association of PET-based estradiol-challenge test for breast cancer progesterone receptors with response to endocrine therapy.基于 PET 的雌二醇挑战试验预测乳腺癌孕激素受体与内分泌治疗反应的相关性。
Nat Commun. 2021 Feb 2;12(1):733. doi: 10.1038/s41467-020-20814-9.
10
Progress in the Understanding of the Mechanism of Tamoxifen Resistance in Breast Cancer.乳腺癌中他莫昔芬耐药机制认识的进展
Front Pharmacol. 2020 Dec 9;11:592912. doi: 10.3389/fphar.2020.592912. eCollection 2020.