• 文献检索
  • 文档翻译
  • 深度研究
  • 学术资讯
  • Suppr Zotero 插件Zotero 插件
  • 邀请有礼
  • 套餐&价格
  • 历史记录
应用&插件
Suppr Zotero 插件Zotero 插件浏览器插件Mac 客户端Windows 客户端微信小程序
定价
高级版会员购买积分包购买API积分包
服务
文献检索文档翻译深度研究API 文档MCP 服务
关于我们
关于 Suppr公司介绍联系我们用户协议隐私条款
关注我们

Suppr 超能文献

核心技术专利:CN118964589B侵权必究
粤ICP备2023148730 号-1Suppr @ 2026

文献检索

告别复杂PubMed语法,用中文像聊天一样搜索,搜遍4000万医学文献。AI智能推荐,让科研检索更轻松。

立即免费搜索

文件翻译

保留排版,准确专业,支持PDF/Word/PPT等文件格式,支持 12+语言互译。

免费翻译文档

深度研究

AI帮你快速写综述,25分钟生成高质量综述,智能提取关键信息,辅助科研写作。

立即免费体验

SCG2:一种在结直肠癌中指向化疗和免疫治疗的预后标志物。

SCG2: A Prognostic Marker That Pinpoints Chemotherapy and Immunotherapy in Colorectal Cancer.

机构信息

Department of Interventional Radiology, The First Affiliated Hospital of Zhengzhou University, Zhengzhou, China.

Interventional Institute of Zhengzhou University, Zhengzhou, China.

出版信息

Front Immunol. 2022 Jul 1;13:873871. doi: 10.3389/fimmu.2022.873871. eCollection 2022.

DOI:10.3389/fimmu.2022.873871
PMID:35844556
原文链接:https://pmc.ncbi.nlm.nih.gov/articles/PMC9283651/
Abstract

BACKGROUND

Fluorouracil (FU)-based chemotherapy regimens are indispensable in the comprehensive treatment of colorectal cancer (CRC). However, the heterogeneity of treated individuals and the severe adverse effects of chemotherapy results in limited overall benefit.

METHODS

Firstly, Weighted gene co-expression network analysis (WGCNA) identified modules tightly associated with chemotherapy response. Then, the in-house cohort and prognostic cohorts from TCGA and GEO were subjected to Cox proportional hazards model and survival analysis to ascertain the predictable function of SCG2 on the prognosis of CRC patients. Finally, we performed experiments, functional analysis, somatic mutation, and copy number variation research to explore the biological characteristics of SCG2.

RESULTS

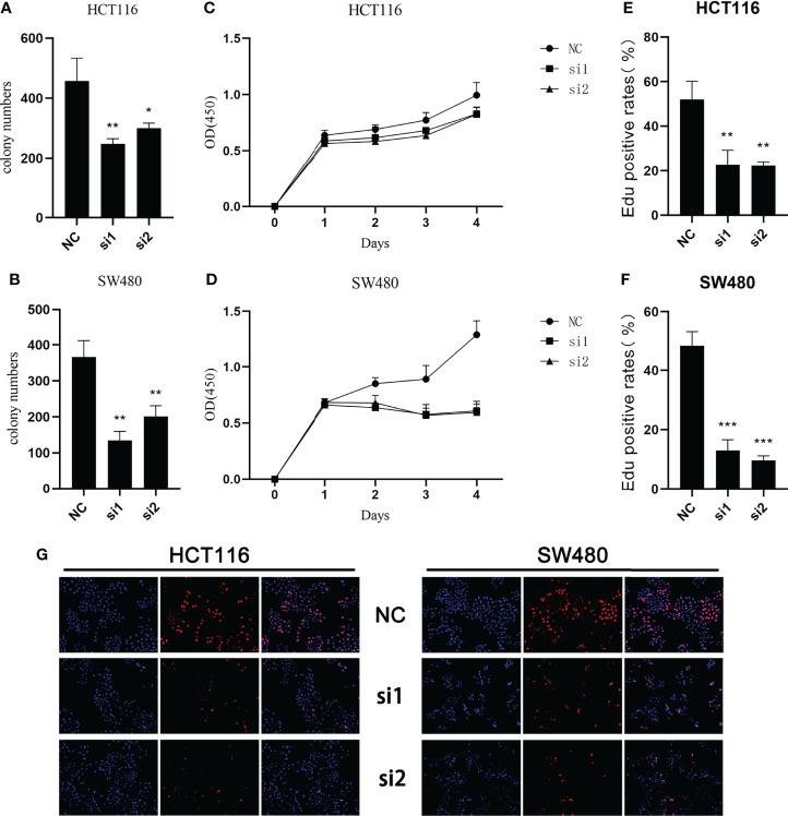
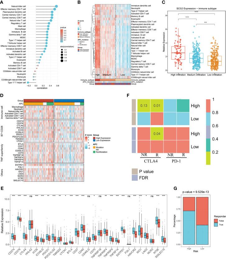
We identified red and green as the modules most associated with chemotherapy response, in which SCG2 was considered a risky factor with higher expression predicting poorer prognosis. SCG2 expression in the APC non-mutation group was remarkably higher than in the mutation group. The mutation frequencies of amplified genes differed significantly between different SCG2 expression subgroups. Besides, CRC cell lines with SCG2 knockdown have reduced invasive, proliferative, and proliferative capacity. We discovered that the SCG2 high expression subgroup was the immune hot type and considered more suitable for immunotherapy.

CONCLUSION

This study demonstrates the clinical significance and biological characteristics of SCG2, which could serve as a promising biomarker to identify patients who may benefit from chemotherapy and immunotherapy.

摘要

背景

氟尿嘧啶(FU)为基础的化疗方案在结直肠癌(CRC)的综合治疗中不可或缺。然而,由于个体的异质性和化疗的严重不良反应,总体获益有限。

方法

首先,采用加权基因共表达网络分析(WGCNA)鉴定与化疗反应密切相关的模块。然后,对 TCGA 和 GEO 中的内部队列和预后队列进行 Cox 比例风险模型和生存分析,以确定 SCG2 对 CRC 患者预后的预测功能。最后,我们进行了实验、功能分析、体细胞突变和拷贝数变异研究,以探讨 SCG2 的生物学特征。

结果

我们确定红色和绿色模块与化疗反应最相关,其中 SCG2 被认为是一个风险因素,高表达预示着预后较差。APC 无突变组的 SCG2 表达明显高于突变组。不同 SCG2 表达亚组之间扩增基因的突变频率存在显著差异。此外,敲低 SCG2 的 CRC 细胞系的侵袭、增殖和增殖能力降低。我们发现,SCG2 高表达亚组是免疫热型,被认为更适合免疫治疗。

结论

本研究表明 SCG2 具有临床意义和生物学特征,可作为识别可能受益于化疗和免疫治疗的患者的有前途的生物标志物。

https://cdn.ncbi.nlm.nih.gov/pmc/blobs/5a7e/9283651/cfc5d4ef63a5/fimmu-13-873871-g008.jpg
https://cdn.ncbi.nlm.nih.gov/pmc/blobs/5a7e/9283651/f248497066e3/fimmu-13-873871-g001.jpg
https://cdn.ncbi.nlm.nih.gov/pmc/blobs/5a7e/9283651/5bbfda7001f0/fimmu-13-873871-g002.jpg
https://cdn.ncbi.nlm.nih.gov/pmc/blobs/5a7e/9283651/ec84176046af/fimmu-13-873871-g003.jpg
https://cdn.ncbi.nlm.nih.gov/pmc/blobs/5a7e/9283651/24ac9c09b9f5/fimmu-13-873871-g004.jpg
https://cdn.ncbi.nlm.nih.gov/pmc/blobs/5a7e/9283651/53d8566ae51f/fimmu-13-873871-g005.jpg
https://cdn.ncbi.nlm.nih.gov/pmc/blobs/5a7e/9283651/1117062fe2e8/fimmu-13-873871-g006.jpg
https://cdn.ncbi.nlm.nih.gov/pmc/blobs/5a7e/9283651/f885c53348dc/fimmu-13-873871-g007.jpg
https://cdn.ncbi.nlm.nih.gov/pmc/blobs/5a7e/9283651/cfc5d4ef63a5/fimmu-13-873871-g008.jpg
https://cdn.ncbi.nlm.nih.gov/pmc/blobs/5a7e/9283651/f248497066e3/fimmu-13-873871-g001.jpg
https://cdn.ncbi.nlm.nih.gov/pmc/blobs/5a7e/9283651/5bbfda7001f0/fimmu-13-873871-g002.jpg
https://cdn.ncbi.nlm.nih.gov/pmc/blobs/5a7e/9283651/ec84176046af/fimmu-13-873871-g003.jpg
https://cdn.ncbi.nlm.nih.gov/pmc/blobs/5a7e/9283651/24ac9c09b9f5/fimmu-13-873871-g004.jpg
https://cdn.ncbi.nlm.nih.gov/pmc/blobs/5a7e/9283651/53d8566ae51f/fimmu-13-873871-g005.jpg
https://cdn.ncbi.nlm.nih.gov/pmc/blobs/5a7e/9283651/1117062fe2e8/fimmu-13-873871-g006.jpg
https://cdn.ncbi.nlm.nih.gov/pmc/blobs/5a7e/9283651/f885c53348dc/fimmu-13-873871-g007.jpg
https://cdn.ncbi.nlm.nih.gov/pmc/blobs/5a7e/9283651/cfc5d4ef63a5/fimmu-13-873871-g008.jpg

相似文献

1
SCG2: A Prognostic Marker That Pinpoints Chemotherapy and Immunotherapy in Colorectal Cancer.SCG2:一种在结直肠癌中指向化疗和免疫治疗的预后标志物。
Front Immunol. 2022 Jul 1;13:873871. doi: 10.3389/fimmu.2022.873871. eCollection 2022.
2
Integrated analysis reveals a novel 5-fluorouracil resistance-based prognostic signature with promising implications for predicting the efficacy of chemotherapy and immunotherapy in patients with colorectal cancer.综合分析揭示了一个新的基于 5-氟尿嘧啶耐药的预后标志物,对预测结直肠癌患者化疗和免疫治疗的疗效具有重要意义。
Apoptosis. 2024 Aug;29(7-8):1126-1144. doi: 10.1007/s10495-024-01981-2. Epub 2024 Jun 2.
3
ALOX12: A Novel Insight in Bevacizumab Response, Immunotherapy Effect, and Prognosis of Colorectal Cancer.ALOX12:贝伐单抗反应、免疫治疗效果和结直肠癌预后的新见解。
Front Immunol. 2022 Jun 27;13:910582. doi: 10.3389/fimmu.2022.910582. eCollection 2022.
4
SCG2 is a Prognostic Biomarker Associated With Immune Infiltration and Macrophage Polarization in Colorectal Cancer.SCG2是一种与结直肠癌免疫浸润和巨噬细胞极化相关的预后生物标志物。
Front Cell Dev Biol. 2022 Jan 3;9:795133. doi: 10.3389/fcell.2021.795133. eCollection 2021.
5
[High expression of secretogranin II increases oxaliplatin resistance of colorectal cancer cells].分泌粒蛋白II的高表达增加结肠癌细胞对奥沙利铂的耐药性
Nan Fang Yi Ke Da Xue Xue Bao. 2023 Oct 20;43(10):1657-1664. doi: 10.12122/j.issn.1673-4254.2023.10.02.
6
Follistatin-Like 3 Correlates With Lymph Node Metastasis and Serves as a Biomarker of Extracellular Matrix Remodeling in Colorectal Cancer.卵泡抑素样蛋白 3 与淋巴结转移相关,并可作为结直肠癌细胞外基质重塑的生物标志物。
Front Immunol. 2021 Jul 16;12:717505. doi: 10.3389/fimmu.2021.717505. eCollection 2021.
7
Chemokine‑ and chemokine receptor-based subtypes predict prognosis, immunotherapy and chemotherapy response in colorectal cancer patients.基于趋化因子和趋化因子受体的亚型可预测结直肠癌患者的预后、免疫治疗和化疗反应。
Int Immunopharmacol. 2024 Jun 15;134:112172. doi: 10.1016/j.intimp.2024.112172. Epub 2024 May 3.
8
Prognostic significance of interaction between somatic APC mutations and 5-fluorouracil adjuvant chemotherapy in Taiwanese colorectal cancer subjects.台湾地区结直肠癌患者中,体细胞APC突变与5-氟尿嘧啶辅助化疗之间相互作用的预后意义。
Am J Clin Oncol. 2009 Apr;32(2):122-6. doi: 10.1097/COC.0b013e318181f959.
9
Secretogranin II impairs tumor growth and angiogenesis by promoting degradation of hypoxia-inducible factor-1α in colorectal cancer.分泌颗粒蛋白 II 通过促进结直肠癌细胞中缺氧诱导因子-1α 的降解来抑制肿瘤生长和血管生成。
Mol Oncol. 2021 Dec;15(12):3513-3526. doi: 10.1002/1878-0261.13044. Epub 2021 Jul 26.
10
Lysosomal acid phosphatase 2 is an unfavorable prognostic factor but is associated with better survival in stage II colorectal cancer patients receiving chemotherapy.溶酶体酸性磷酸酶2是一个不良预后因素,但与接受化疗的II期结直肠癌患者更好的生存率相关。
Oncotarget. 2017 Feb 14;8(7):12120-12132. doi: 10.18632/oncotarget.14552.

引用本文的文献

1
Secretogranin 2 binds LILRB4 resulting in immunosuppression.嗜铬粒蛋白2与白细胞免疫球蛋白样受体B4结合,导致免疫抑制。
Nat Immunol. 2025 Jul 24. doi: 10.1038/s41590-025-02233-4.
2
Design and synthesis of 3,4-seco-lupane triterpene-tryptamine derivatives and revealing their anti-bladder cancer mechanisms by combining TCGA and transcriptomic approaches.3,4-裂环羽扇烷三萜-色胺衍生物的设计与合成,并通过结合TCGA和转录组学方法揭示其抗膀胱癌机制。
Sci Rep. 2025 Jun 5;15(1):19723. doi: 10.1038/s41598-025-04855-y.
3
Development and validation of potential molecular subtypes and signatures of thyroid eye disease based on angiogenesis-related gene analysis.

本文引用的文献

1
Integrative analysis from multi-center studies identities a consensus machine learning-derived lncRNA signature for stage II/III colorectal cancer.多中心研究的综合分析确定了一个用于 II/III 期结直肠癌的共识机器学习衍生的 lncRNA 特征。
EBioMedicine. 2022 Jan;75:103750. doi: 10.1016/j.ebiom.2021.103750. Epub 2021 Dec 15.
2
Immunogenomics of Colorectal Cancer Response to Checkpoint Blockade: Analysis of the KEYNOTE 177 Trial and Validation Cohorts.结直肠癌对免疫检查点阻断反应的免疫基因组学:KEYNOTE 177 试验和验证队列的分析。
Gastroenterology. 2021 Oct;161(4):1179-1193. doi: 10.1053/j.gastro.2021.06.064. Epub 2021 Jun 29.
3
基于血管生成相关基因分析的甲状腺眼病潜在分子亚型及特征的开发与验证
BMC Pharmacol Toxicol. 2025 Mar 10;26(1):53. doi: 10.1186/s40360-025-00880-9.
4
Construction and verification of a prognostic model for bladder cancer based on disulfidptosis-related angiogenesis genes.基于二硫键连接的细胞焦亡相关血管生成基因构建及验证膀胱癌预后模型
PeerJ. 2025 Feb 21;13:e18911. doi: 10.7717/peerj.18911. eCollection 2025.
5
Identification of a metabolic-immune signature associated with prognosis in colon cancer and exploration of potential predictive efficacy of immunotherapy response.鉴定与结肠癌预后相关的代谢-免疫特征并探索免疫治疗反应的潜在预测效力。
Clin Exp Med. 2025 Jan 24;25(1):46. doi: 10.1007/s10238-025-01566-6.
6
Systematic identification of pathological mechanisms, prognostic biomarkers and therapeutic targets by integrating lncRNA expression variation in salivary gland mucoepidermoid carcinoma.通过整合唾液腺黏液表皮样癌中lncRNA表达变异来系统鉴定病理机制、预后生物标志物和治疗靶点。
Sci Rep. 2025 Jan 10;15(1):1573. doi: 10.1038/s41598-025-85535-9.
7
Oscillatory hypoxia induced gene expression predicts low survival in human breast cancer patients.振荡低氧诱导基因表达预测人类乳腺癌患者的低生存率。
Mol Carcinog. 2024 Dec;63(12):2305-2315. doi: 10.1002/mc.23810. Epub 2024 Aug 16.
8
Sparse spectral graph analysis and its application to gastric cancer drug resistance-specific molecular interplays identification.稀疏谱图分析及其在胃癌耐药特异性分子相互作用识别中的应用。
PLoS One. 2024 Jul 5;19(7):e0305386. doi: 10.1371/journal.pone.0305386. eCollection 2024.
9
Prognostic and therapeutic insights into colorectal carcinoma through immunogenic cell death gene profiling.通过免疫原性细胞死亡基因谱分析对结直肠癌的预后和治疗有深入了解。
PeerJ. 2024 Jun 24;12:e17629. doi: 10.7717/peerj.17629. eCollection 2024.
10
Construction of an immune predictive model and identification of TRIP6 as a prognostic marker and therapeutic target of CRC by integration of single-cell and bulk RNA-seq data.基于单细胞和 bulk RNA-seq 数据整合构建免疫预测模型,并鉴定 TRIP6 作为 CRC 的预后标志物和治疗靶点。
Cancer Immunol Immunother. 2024 Mar 2;73(4):69. doi: 10.1007/s00262-024-03658-w.
Chemokines and the immune response to cancer.
趋化因子与癌症的免疫反应。
Immunity. 2021 May 11;54(5):859-874. doi: 10.1016/j.immuni.2021.01.012. Epub 2021 Apr 10.
4
Therapeutic Targeting of the Tumor Microenvironment.肿瘤微环境的治疗靶点
Cancer Discov. 2021 Apr;11(4):933-959. doi: 10.1158/2159-8290.CD-20-1808.
5
Global Cancer Statistics 2020: GLOBOCAN Estimates of Incidence and Mortality Worldwide for 36 Cancers in 185 Countries.《全球癌症统计数据 2020:全球 185 个国家和地区 36 种癌症的发病率和死亡率估计》。
CA Cancer J Clin. 2021 May;71(3):209-249. doi: 10.3322/caac.21660. Epub 2021 Feb 4.
6
Duration of Adjuvant Doublet Chemotherapy (3 or 6 months) in Patients With High-Risk Stage II Colorectal Cancer.辅助化疗双联方案(3 个月或 6 个月)在高危 II 期结直肠癌患者中的应用。
J Clin Oncol. 2021 Feb 20;39(6):631-641. doi: 10.1200/JCO.20.01330. Epub 2021 Jan 13.
7
Stromal SOX2 Upregulation Promotes Tumorigenesis through the Generation of a SFRP1/2-Expressing Cancer-Associated Fibroblast Population.基质 SOX2 上调通过生成表达 SFRP1/2 的癌相关成纤维细胞群促进肿瘤发生。
Dev Cell. 2021 Jan 11;56(1):95-110.e10. doi: 10.1016/j.devcel.2020.10.014. Epub 2020 Nov 17.
8
The Wnt Signalling Pathway: A Tailored Target in Cancer.Wnt 信号通路:癌症的靶向治疗靶点。
Int J Mol Sci. 2020 Oct 18;21(20):7697. doi: 10.3390/ijms21207697.
9
Immune Escape during Breast Tumor Progression.在乳腺癌进展过程中的免疫逃逸。
Cancer Immunol Res. 2020 Apr;8(4):422-427. doi: 10.1158/2326-6066.CIR-19-0786.
10
Burden of tumor mutations, neoepitopes, and other variants are weak predictors of cancer immunotherapy response and overall survival.肿瘤突变、新抗原和其他变异的负担是癌症免疫治疗反应和总生存期的弱预测因子。
Genome Med. 2020 Mar 30;12(1):33. doi: 10.1186/s13073-020-00729-2.