• 文献检索
  • 文档翻译
  • 深度研究
  • 学术资讯
  • Suppr Zotero 插件Zotero 插件
  • 邀请有礼
  • 套餐&价格
  • 历史记录
应用&插件
Suppr Zotero 插件Zotero 插件浏览器插件Mac 客户端Windows 客户端微信小程序
定价
高级版会员购买积分包购买API积分包
服务
文献检索文档翻译深度研究API 文档MCP 服务
关于我们
关于 Suppr公司介绍联系我们用户协议隐私条款
关注我们

Suppr 超能文献

核心技术专利:CN118964589B侵权必究
粤ICP备2023148730 号-1Suppr @ 2026

文献检索

告别复杂PubMed语法,用中文像聊天一样搜索,搜遍4000万医学文献。AI智能推荐,让科研检索更轻松。

立即免费搜索

文件翻译

保留排版,准确专业,支持PDF/Word/PPT等文件格式,支持 12+语言互译。

免费翻译文档

深度研究

AI帮你快速写综述,25分钟生成高质量综述,智能提取关键信息,辅助科研写作。

立即免费体验

一个与缺氧相关的 lncRNA 特征与结直肠癌的生存和肿瘤微环境相关。

A Hypoxia-Related lncRNA Signature Correlates with Survival and Tumor Microenvironment in Colorectal Cancer.

机构信息

Department of Colorectal Surgery, Fudan University Shanghai Cancer Center, Shanghai, China.

Department of Oncology, Shanghai Medical College Fudan University, Shanghai, China.

出版信息

J Immunol Res. 2022 Jul 8;2022:9935705. doi: 10.1155/2022/9935705. eCollection 2022.

DOI:10.1155/2022/9935705
PMID:35846431
原文链接:https://pmc.ncbi.nlm.nih.gov/articles/PMC9286950/
Abstract

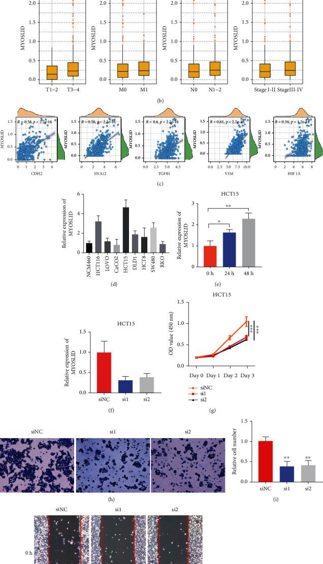
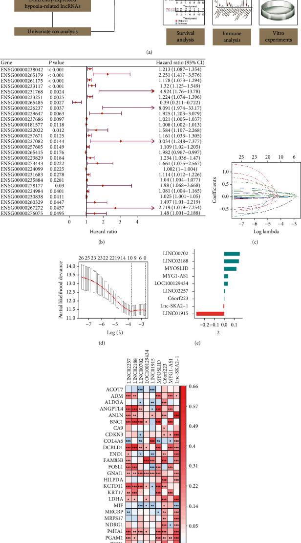
The hypoxic tumor microenvironment and long noncoding RNAs (lncRNAs) are pivotal in cancer progression and correlate with the survival outcome of patients. However, the role of hypoxia-related lncRNAs (HRLs) in colorectal cancer (CRC) development remains largely unknown. Herein, we developed a hypoxia-related lncRNA signature to predict patients' survival and immune infiltration. The RNA-sequencing data of 500 CRC patients were obtained from The Cancer Genome Atlas (TCGA) dataset, and HRLs were selected using Pearson's analysis. Next, the Cox regression analysis was applied to construct a risk signature consisting of 9 HRLs. This signature could predict the overall survival (OS) of CRC patients with high accuracy in training, validation, and entire cohort. This signature was an independent risk factor and exerted predictive ability in different subgroups. Functional analysis revealed different molecular features between high- and low-risk groups. A series of drugs including cisplatin showed different sensitivities between the two groups. The expression pattern of immune checkpoints was also distinct between the two clusters in this model. Furthermore, the high-risk group had higher immune, stromal, and ESTIMATE score and a more repressive immune microenvironment than the low-risk group. Moreover, MYOSLID, one of the lncRNAs in this signature, could significantly regulate the proliferation, invasion, and metastasis of CRC.

摘要

缺氧肿瘤微环境和长链非编码 RNA(lncRNA)在癌症进展中起着关键作用,与患者的生存结局相关。然而,缺氧相关 lncRNA(HRL)在结直肠癌(CRC)发展中的作用在很大程度上尚不清楚。在此,我们开发了一个缺氧相关 lncRNA 特征来预测患者的生存和免疫浸润。从癌症基因组图谱(TCGA)数据集获得了 500 例 CRC 患者的 RNA-seq 数据,并使用 Pearson 分析选择 HRL。接下来,应用 Cox 回归分析构建了一个由 9 个 HRL 组成的风险特征。该特征可以准确预测训练、验证和整个队列中 CRC 患者的总生存期(OS)。该特征是一个独立的危险因素,并在不同的亚组中具有预测能力。功能分析揭示了高低风险组之间不同的分子特征。一系列药物,包括顺铂,在两组之间表现出不同的敏感性。该模型中两个簇之间的免疫检查点表达模式也不同。此外,高风险组的免疫、基质和 ESTIMATE 评分以及更具抑制性的免疫微环境均高于低风险组。此外,该特征中 lncRNA 之一 MYOSLID 可以显著调节 CRC 的增殖、侵袭和转移。

https://cdn.ncbi.nlm.nih.gov/pmc/blobs/0c83/9286950/94e83cf2ac83/JIR2022-9935705.008.jpg
https://cdn.ncbi.nlm.nih.gov/pmc/blobs/0c83/9286950/c337519ee2de/JIR2022-9935705.001.jpg
https://cdn.ncbi.nlm.nih.gov/pmc/blobs/0c83/9286950/b56c794f0e0f/JIR2022-9935705.002.jpg
https://cdn.ncbi.nlm.nih.gov/pmc/blobs/0c83/9286950/abe381dc8137/JIR2022-9935705.003.jpg
https://cdn.ncbi.nlm.nih.gov/pmc/blobs/0c83/9286950/01d4c7ec9e20/JIR2022-9935705.004.jpg
https://cdn.ncbi.nlm.nih.gov/pmc/blobs/0c83/9286950/b2b92774b7f3/JIR2022-9935705.005.jpg
https://cdn.ncbi.nlm.nih.gov/pmc/blobs/0c83/9286950/0052d55459a6/JIR2022-9935705.006.jpg
https://cdn.ncbi.nlm.nih.gov/pmc/blobs/0c83/9286950/33b38d54accd/JIR2022-9935705.007.jpg
https://cdn.ncbi.nlm.nih.gov/pmc/blobs/0c83/9286950/94e83cf2ac83/JIR2022-9935705.008.jpg
https://cdn.ncbi.nlm.nih.gov/pmc/blobs/0c83/9286950/c337519ee2de/JIR2022-9935705.001.jpg
https://cdn.ncbi.nlm.nih.gov/pmc/blobs/0c83/9286950/b56c794f0e0f/JIR2022-9935705.002.jpg
https://cdn.ncbi.nlm.nih.gov/pmc/blobs/0c83/9286950/abe381dc8137/JIR2022-9935705.003.jpg
https://cdn.ncbi.nlm.nih.gov/pmc/blobs/0c83/9286950/01d4c7ec9e20/JIR2022-9935705.004.jpg
https://cdn.ncbi.nlm.nih.gov/pmc/blobs/0c83/9286950/b2b92774b7f3/JIR2022-9935705.005.jpg
https://cdn.ncbi.nlm.nih.gov/pmc/blobs/0c83/9286950/0052d55459a6/JIR2022-9935705.006.jpg
https://cdn.ncbi.nlm.nih.gov/pmc/blobs/0c83/9286950/33b38d54accd/JIR2022-9935705.007.jpg
https://cdn.ncbi.nlm.nih.gov/pmc/blobs/0c83/9286950/94e83cf2ac83/JIR2022-9935705.008.jpg

相似文献

1
A Hypoxia-Related lncRNA Signature Correlates with Survival and Tumor Microenvironment in Colorectal Cancer.一个与缺氧相关的 lncRNA 特征与结直肠癌的生存和肿瘤微环境相关。
J Immunol Res. 2022 Jul 8;2022:9935705. doi: 10.1155/2022/9935705. eCollection 2022.
2
Development of a novel hypoxia-immune-related LncRNA risk signature for predicting the prognosis and immunotherapy response of colorectal cancer.开发一种新型的缺氧免疫相关 LncRNA 风险签名,用于预测结直肠癌的预后和免疫治疗反应。
Front Immunol. 2022 Sep 14;13:951455. doi: 10.3389/fimmu.2022.951455. eCollection 2022.
3
Cross-Talk Between mA- and mC-Related lncRNAs to Construct a Novel Signature and Predict the Immune Landscape of Colorectal Cancer Patients.mA 和 mC 相关长非编码 RNA 之间的串扰构建新型标志物并预测结直肠癌患者的免疫景观
Front Immunol. 2022 Mar 8;13:740960. doi: 10.3389/fimmu.2022.740960. eCollection 2022.
4
Characterization of sialylation-related long noncoding RNAs to develop a novel signature for predicting prognosis, immune landscape, and chemotherapy response in colorectal cancer.分析唾液酸化相关长非编码 RNA 以建立新型标志物预测结直肠癌患者的预后、免疫图谱和化疗反应
Front Immunol. 2022 Oct 18;13:994874. doi: 10.3389/fimmu.2022.994874. eCollection 2022.
5
A novel cell senescence-related IncRNA survival model associated with the tumor immune environment in colorectal cancer.一种新型与结直肠癌肿瘤免疫微环境相关的细胞衰老相关 IncRNA 生存模型。
Front Immunol. 2022 Oct 6;13:1019764. doi: 10.3389/fimmu.2022.1019764. eCollection 2022.
6
N6-Methyladenosine-Related lncRNA Signature Predicts the Overall Survival of Colorectal Cancer Patients.N6-甲基腺苷相关长非编码 RNA 特征可预测结直肠癌患者的总生存期。
Genes (Basel). 2021 Aug 31;12(9):1375. doi: 10.3390/genes12091375.
7
Discovery of a novel six-long non-coding RNA signature predicting survival of colorectal cancer patients.发现一种新型的六长非编码 RNA 标志物,可预测结直肠癌患者的生存情况。
J Cell Biochem. 2018 Apr;119(4):3574-3585. doi: 10.1002/jcb.26548. Epub 2018 Jan 15.
8
Identification and Validation of Six Autophagy-related Long Non-coding RNAs as Prognostic Signature in Colorectal Cancer.鉴定和验证六个自噬相关长非编码 RNA 作为结直肠癌的预后标志物。
Int J Med Sci. 2021 Jan 1;18(1):88-98. doi: 10.7150/ijms.49449. eCollection 2021.
9
Hypoxia-Related lncRNA Correlates With Prognosis and Immune Microenvironment in Lower-Grade Glioma.低级别胶质瘤中与缺氧相关的长链非编码 RNA 与预后和免疫微环境相关。
Front Immunol. 2021 Sep 30;12:731048. doi: 10.3389/fimmu.2021.731048. eCollection 2021.
10
A novel 10-gene immune-related lncRNA signature model for the prognosis of colorectal cancer.一种新型的 10 基因免疫相关长链非编码 RNA 签名模型,用于预测结直肠癌的预后。
Math Biosci Eng. 2021 Nov 4;18(6):9743-9760. doi: 10.3934/mbe.2021477.

引用本文的文献

1
MYOSLID: A Critical Modulator of Cancer Hallmarks.肌动蛋白结合蛋白:癌症特征的关键调节因子。
Genes (Basel). 2025 Mar 14;16(3):341. doi: 10.3390/genes16030341.
2
Prognostic cellular senescence-related lncRNAs patterns to predict clinical outcome and immune response in colon cancer.预测结肠癌临床结局和免疫反应的预后性细胞衰老相关长链非编码RNA模式
Front Immunol. 2024 Sep 2;15:1450135. doi: 10.3389/fimmu.2024.1450135. eCollection 2024.
3
lncRNAs as prognostic markers and therapeutic targets in cuproptosis-mediated cancer.lncRNAs 作为铜死亡介导的癌症的预后标志物和治疗靶点。

本文引用的文献

1
The Effect of Hypoxia and Hypoxia-Associated Pathways in the Regulation of Antitumor Response: Friends or Foes?缺氧及缺氧相关通路在抗肿瘤反应调控中的作用:是敌是友?
Front Immunol. 2022 Feb 8;13:828875. doi: 10.3389/fimmu.2022.828875. eCollection 2022.
2
Prognostic and predictive value of the hypoxia-associated long non-coding RNA signature in hepatocellular carcinoma.缺氧相关长非编码 RNA 特征在肝细胞癌中的预后和预测价值。
Yi Chuan. 2022 Feb 20;44(2):153-167. doi: 10.16288/j.yczz.21-416.
3
Non-Coding RNAs in Colorectal Cancer: Their Functions and Mechanisms.
Clin Exp Med. 2024 Sep 26;24(1):226. doi: 10.1007/s10238-024-01491-0.
4
HIF1A-AS2 promotes the metabolic reprogramming and progression of colorectal cancer via miR-141-3p/FOXC1 axis.HIF1A-AS2 通过 miR-141-3p/FOXC1 轴促进结直肠癌细胞的代谢重编程和进展。
Cell Death Dis. 2024 Sep 3;15(9):645. doi: 10.1038/s41419-024-06958-2.
5
A novel disulfidptosis-related lncRNAs signature for predicting survival and immune response in hepatocellular carcinoma.一种新型与二硫键相关的 lncRNAs 特征可预测肝细胞癌的生存和免疫反应。
Aging (Albany NY). 2024 Jan 4;16(1):267-284. doi: 10.18632/aging.205367.
6
Identification and Validation of the lncRNA MYOSLID as a Regulating Factor of Necroptosis and Immune Cell Infiltration in Colorectal Cancer following Necroptosis-Related LncRNA Model Establishment.在建立坏死性凋亡相关lncRNA模型后,鉴定并验证lncRNA MYOSLID作为结直肠癌坏死性凋亡和免疫细胞浸润的调节因子
Cancers (Basel). 2022 Sep 7;14(18):4364. doi: 10.3390/cancers14184364.
结直肠癌中的非编码RNA:其功能与机制
Front Oncol. 2022 Feb 2;12:783079. doi: 10.3389/fonc.2022.783079. eCollection 2022.
4
Identification of a Hypoxia-Related lncRNA Biomarker Signature for Head and Neck Squamous Cell Carcinoma.头颈部鳞状细胞癌缺氧相关lncRNA生物标志物特征的鉴定
J Oncol. 2022 Jan 19;2022:6775496. doi: 10.1155/2022/6775496. eCollection 2022.
5
Cancer statistics, 2022.癌症统计数据,2022 年。
CA Cancer J Clin. 2022 Jan;72(1):7-33. doi: 10.3322/caac.21708. Epub 2022 Jan 12.
6
Development and Validation of a Novel Hypoxia-Related Long Noncoding RNA Model With Regard to Prognosis and Immune Features in Breast Cancer.一种关于乳腺癌预后和免疫特征的新型缺氧相关长链非编码RNA模型的开发与验证
Front Cell Dev Biol. 2021 Dec 16;9:796729. doi: 10.3389/fcell.2021.796729. eCollection 2021.
7
Identifying a Hypoxia-Related Long Non-Coding RNAs Signature to Improve the Prediction of Prognosis and Immunotherapy Response in Hepatocellular Carcinoma.鉴定一种与缺氧相关的长链非编码RNA特征以改善肝细胞癌预后和免疫治疗反应的预测
Front Genet. 2021 Nov 30;12:785185. doi: 10.3389/fgene.2021.785185. eCollection 2021.
8
A Novel Assessment Model Based on Molecular Subtypes of Hypoxia-Related LncRNAs for Prognosis of Bladder Cancer.一种基于缺氧相关长链非编码RNA分子亚型的膀胱癌预后评估新模型。
Front Cell Dev Biol. 2021 Nov 15;9:718991. doi: 10.3389/fcell.2021.718991. eCollection 2021.
9
Comprehensive Analysis of m6A RNA Methylation Regulators and the Immune Microenvironment to Aid Immunotherapy in Pancreatic Cancer.全面分析 m6A RNA 甲基化调控因子与免疫微环境以辅助胰腺癌免疫治疗
Front Immunol. 2021 Nov 5;12:769425. doi: 10.3389/fimmu.2021.769425. eCollection 2021.
10
Development and Validation of an Autophagy-Related LncRNA Prognostic Signature in Head and Neck Squamous Cell Carcinoma.头颈部鳞状细胞癌中自噬相关长链非编码RNA预后标志物的开发与验证
Front Oncol. 2021 Oct 1;11:743611. doi: 10.3389/fonc.2021.743611. eCollection 2021.