• 文献检索
  • 文档翻译
  • 深度研究
  • 学术资讯
  • Suppr Zotero 插件Zotero 插件
  • 邀请有礼
  • 套餐&价格
  • 历史记录
应用&插件
Suppr Zotero 插件Zotero 插件浏览器插件Mac 客户端Windows 客户端微信小程序
定价
高级版会员购买积分包购买API积分包
服务
文献检索文档翻译深度研究API 文档MCP 服务
关于我们
关于 Suppr公司介绍联系我们用户协议隐私条款
关注我们

Suppr 超能文献

核心技术专利:CN118964589B侵权必究
粤ICP备2023148730 号-1Suppr @ 2026

文献检索

告别复杂PubMed语法,用中文像聊天一样搜索,搜遍4000万医学文献。AI智能推荐,让科研检索更轻松。

立即免费搜索

文件翻译

保留排版,准确专业,支持PDF/Word/PPT等文件格式,支持 12+语言互译。

免费翻译文档

深度研究

AI帮你快速写综述,25分钟生成高质量综述,智能提取关键信息,辅助科研写作。

立即免费体验

一种关于乳腺癌预后和免疫特征的新型缺氧相关长链非编码RNA模型的开发与验证

Development and Validation of a Novel Hypoxia-Related Long Noncoding RNA Model With Regard to Prognosis and Immune Features in Breast Cancer.

作者信息

Gu Peng, Zhang Lei, Wang Ruitao, Ding Wentao, Wang Wei, Liu Yuan, Wang Wenhao, Li Zuyin, Yan Bin, Sun Xing

机构信息

Department of General Surgery, Shanghai General Hospital, School of Medicine, Shanghai Jiao Tong University, Shanghai, China.

Department of Vascular Surgery, Intervention Center, Shanghai General Hospital, School of Medicine, Shanghai Jiao Tong University, Shanghai, China.

出版信息

Front Cell Dev Biol. 2021 Dec 16;9:796729. doi: 10.3389/fcell.2021.796729. eCollection 2021.

DOI:10.3389/fcell.2021.796729
PMID:34977036
原文链接:https://pmc.ncbi.nlm.nih.gov/articles/PMC8716768/
Abstract

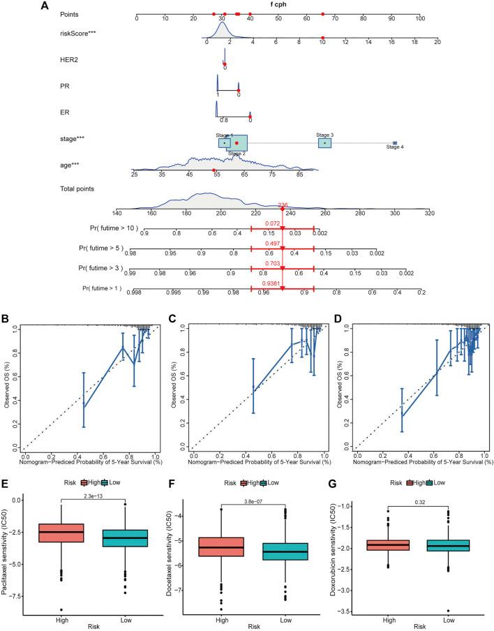
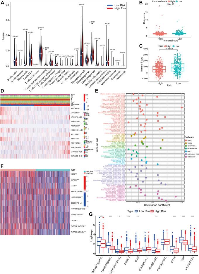
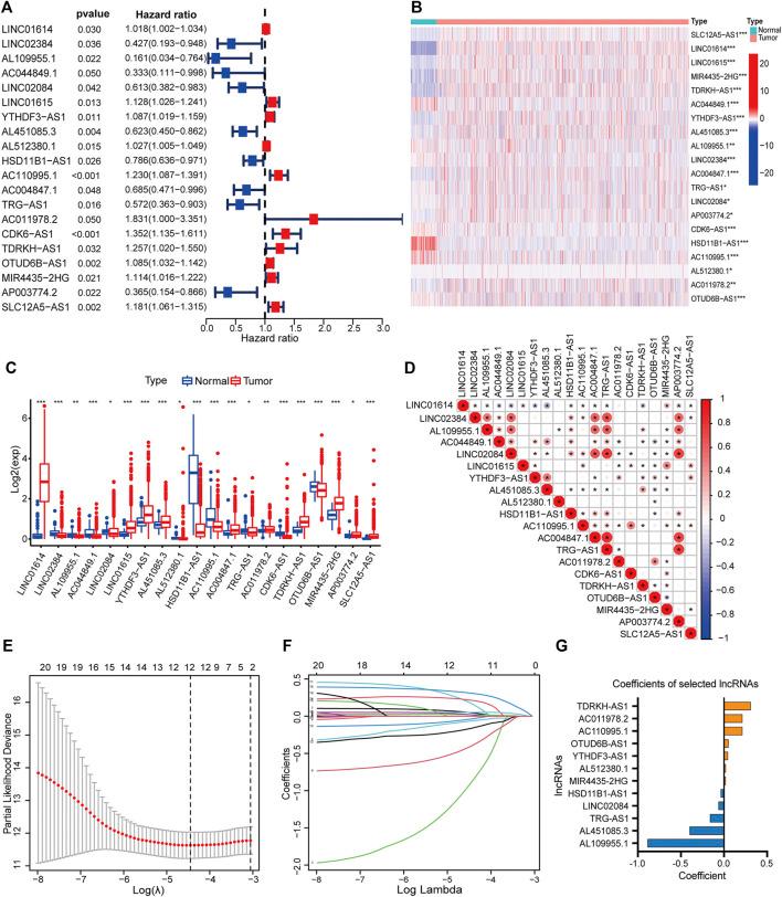
Female breast cancer is currently the most frequently diagnosed cancer in the world. This study aimed to develop and validate a novel hypoxia-related long noncoding RNA (HRL) prognostic model for predicting the overall survival (OS) of patients with breast cancer. The gene expression profiles were downloaded from The Cancer Genome Atlas (TCGA) database. A total of 200 hypoxia-related mRNAs were obtained from the Molecular Signatures Database. The co-expression analysis between differentially expressed hypoxia-related mRNAs and lncRNAs based on Spearman's rank correlation was performed to screen out 166 HRLs. Based on univariate Cox regression and least absolute shrinkage and selection operator Cox regression analysis in the training set, we filtered out 12 optimal prognostic hypoxia-related lncRNAs (PHRLs) to develop a prognostic model. Kaplan-Meier survival analysis, receiver operating characteristic curves, area under the curve, and univariate and multivariate Cox regression analyses were used to test the predictive ability of the risk model in the training, testing, and total sets. A 12-HRL prognostic model was developed to predict the survival outcome of patients with breast cancer. Patients in the high-risk group had significantly shorter median OS, DFS (disease-free survival), and predicted lower chemosensitivity (paclitaxel, docetaxel) compared with those in the low-risk group. Also, the risk score based on the expression of the 12 HRLs acted as an independent prognostic factor. The immune cell infiltration analysis revealed that the immune scores of patients in the high-risk group were lower than those of the patients in the low-risk group. RT-qPCR assays were conducted to verify the expression of the 12 PHRLs in breast cancer tissues and cell lines. Our study uncovered dozens of potential prognostic biomarkers and therapeutic targets related to the hypoxia signaling pathway in breast cancer.

摘要

女性乳腺癌是目前全球诊断最为频繁的癌症。本研究旨在开发并验证一种新型的缺氧相关长链非编码RNA(HRL)预后模型,用于预测乳腺癌患者的总生存期(OS)。基因表达谱数据从癌症基因组图谱(TCGA)数据库下载。从分子特征数据库中总共获取了200个缺氧相关的信使核糖核酸(mRNA)。基于斯皮尔曼等级相关性进行差异表达的缺氧相关mRNA与长链非编码RNA(lncRNA)之间的共表达分析,以筛选出166个HRL。在训练集中基于单因素Cox回归以及最小绝对收缩和选择算子Cox回归分析,我们筛选出12个最佳的预后缺氧相关lncRNA(PHRL)以建立一个预后模型。采用Kaplan-Meier生存分析、受试者工作特征曲线、曲线下面积以及单因素和多因素Cox回归分析来检验风险模型在训练集、测试集和总样本集中的预测能力。构建了一个12-HRL预后模型来预测乳腺癌患者的生存结局。与低风险组相比,高风险组患者的中位OS、无病生存期(DFS)显著更短,并且预测的化疗敏感性(紫杉醇、多西他赛)更低。此外,基于12个HRL表达的风险评分是一个独立的预后因素。免疫细胞浸润分析显示,高风险组患者的免疫评分低于低风险组患者。进行逆转录定量聚合酶链反应(RT-qPCR)检测以验证12个PHRL在乳腺癌组织和细胞系中的表达。我们的研究发现了数十种与乳腺癌缺氧信号通路相关的潜在预后生物标志物和治疗靶点。

https://cdn.ncbi.nlm.nih.gov/pmc/blobs/ceac/8716768/48652dcb4f4e/fcell-09-796729-g012.jpg
https://cdn.ncbi.nlm.nih.gov/pmc/blobs/ceac/8716768/f45228e1684a/fcell-09-796729-g001.jpg
https://cdn.ncbi.nlm.nih.gov/pmc/blobs/ceac/8716768/6745d6d2a2a5/fcell-09-796729-g002.jpg
https://cdn.ncbi.nlm.nih.gov/pmc/blobs/ceac/8716768/827f12772298/fcell-09-796729-g003.jpg
https://cdn.ncbi.nlm.nih.gov/pmc/blobs/ceac/8716768/6756457bca55/fcell-09-796729-g004.jpg
https://cdn.ncbi.nlm.nih.gov/pmc/blobs/ceac/8716768/0b103cf612e6/fcell-09-796729-g005.jpg
https://cdn.ncbi.nlm.nih.gov/pmc/blobs/ceac/8716768/fb609f90cc5a/fcell-09-796729-g006.jpg
https://cdn.ncbi.nlm.nih.gov/pmc/blobs/ceac/8716768/bf1eed282fd2/fcell-09-796729-g007.jpg
https://cdn.ncbi.nlm.nih.gov/pmc/blobs/ceac/8716768/e47aac411362/fcell-09-796729-g008.jpg
https://cdn.ncbi.nlm.nih.gov/pmc/blobs/ceac/8716768/4a2dc256139e/fcell-09-796729-g009.jpg
https://cdn.ncbi.nlm.nih.gov/pmc/blobs/ceac/8716768/0a0acad8366b/fcell-09-796729-g010.jpg
https://cdn.ncbi.nlm.nih.gov/pmc/blobs/ceac/8716768/0cef75a4bac9/fcell-09-796729-g011.jpg
https://cdn.ncbi.nlm.nih.gov/pmc/blobs/ceac/8716768/48652dcb4f4e/fcell-09-796729-g012.jpg
https://cdn.ncbi.nlm.nih.gov/pmc/blobs/ceac/8716768/f45228e1684a/fcell-09-796729-g001.jpg
https://cdn.ncbi.nlm.nih.gov/pmc/blobs/ceac/8716768/6745d6d2a2a5/fcell-09-796729-g002.jpg
https://cdn.ncbi.nlm.nih.gov/pmc/blobs/ceac/8716768/827f12772298/fcell-09-796729-g003.jpg
https://cdn.ncbi.nlm.nih.gov/pmc/blobs/ceac/8716768/6756457bca55/fcell-09-796729-g004.jpg
https://cdn.ncbi.nlm.nih.gov/pmc/blobs/ceac/8716768/0b103cf612e6/fcell-09-796729-g005.jpg
https://cdn.ncbi.nlm.nih.gov/pmc/blobs/ceac/8716768/fb609f90cc5a/fcell-09-796729-g006.jpg
https://cdn.ncbi.nlm.nih.gov/pmc/blobs/ceac/8716768/bf1eed282fd2/fcell-09-796729-g007.jpg
https://cdn.ncbi.nlm.nih.gov/pmc/blobs/ceac/8716768/e47aac411362/fcell-09-796729-g008.jpg
https://cdn.ncbi.nlm.nih.gov/pmc/blobs/ceac/8716768/4a2dc256139e/fcell-09-796729-g009.jpg
https://cdn.ncbi.nlm.nih.gov/pmc/blobs/ceac/8716768/0a0acad8366b/fcell-09-796729-g010.jpg
https://cdn.ncbi.nlm.nih.gov/pmc/blobs/ceac/8716768/0cef75a4bac9/fcell-09-796729-g011.jpg
https://cdn.ncbi.nlm.nih.gov/pmc/blobs/ceac/8716768/48652dcb4f4e/fcell-09-796729-g012.jpg

相似文献

1
Development and Validation of a Novel Hypoxia-Related Long Noncoding RNA Model With Regard to Prognosis and Immune Features in Breast Cancer.一种关于乳腺癌预后和免疫特征的新型缺氧相关长链非编码RNA模型的开发与验证
Front Cell Dev Biol. 2021 Dec 16;9:796729. doi: 10.3389/fcell.2021.796729. eCollection 2021.
2
A Signature of Autophagy-Related Long Non-coding RNA to Predict the Prognosis of Breast Cancer.一种自噬相关长链非编码RNA特征用于预测乳腺癌预后
Front Genet. 2021 Mar 16;12:569318. doi: 10.3389/fgene.2021.569318. eCollection 2021.
3
Construction of a novel mRNA-signature prediction model for prognosis of bladder cancer based on a statistical analysis.基于统计分析构建新型膀胱癌 mRNA 特征预测预后模型。
BMC Cancer. 2021 Jul 27;21(1):858. doi: 10.1186/s12885-021-08611-z.
4
Identification of an Immune-Related Long Noncoding RNA Pairs Model to Predict Survival and Immune Features in Gastric Cancer.鉴定一种免疫相关长链非编码RNA对模型以预测胃癌的生存和免疫特征
Front Cell Dev Biol. 2021 Sep 21;9:726716. doi: 10.3389/fcell.2021.726716. eCollection 2021.
5
An Effective Hypoxia-Related Long Non-Coding RNAs Assessment Model for Prognosis of Clear Cell Renal Carcinoma.一种用于透明细胞肾癌预后评估的有效缺氧相关长链非编码RNA评估模型。
Front Oncol. 2021 Feb 22;11:616722. doi: 10.3389/fonc.2021.616722. eCollection 2021.
6
Genome-wide screening and cohorts validation identifying novel lncRNAs as prognostic biomarkers for clear cell renal cell carcinoma.全基因组筛选和队列验证鉴定新型 lncRNAs 作为透明细胞肾细胞癌的预后生物标志物。
J Cell Biochem. 2020 Mar;121(3):2559-2570. doi: 10.1002/jcb.29478. Epub 2019 Oct 23.
7
Identification of immune-associated gene signature and immune cell infiltration related to overall survival in progressive multiple sclerosis.识别进展性多发性硬化症中与总生存期相关的免疫相关基因特征和免疫细胞浸润。
Mult Scler Relat Disord. 2021 Oct;55:103188. doi: 10.1016/j.msard.2021.103188. Epub 2021 Aug 2.
8
An eight-lncRNA signature predicts survival of breast cancer patients: a comprehensive study based on weighted gene co-expression network analysis and competing endogenous RNA network.基于加权基因共表达网络分析和竞争内源性 RNA 网络的八长链非编码 RNA 特征预测乳腺癌患者的生存:一项综合研究。
Breast Cancer Res Treat. 2019 May;175(1):59-75. doi: 10.1007/s10549-019-05147-6. Epub 2019 Feb 4.
9
Construction and Verification of a Hypoxia-Related 4-lncRNA Model for Prediction of Breast Cancer.用于预测乳腺癌的缺氧相关4-长链非编码RNA模型的构建与验证
Int J Gen Med. 2021 Aug 17;14:4605-4617. doi: 10.2147/IJGM.S322007. eCollection 2021.
10
Identification of m6A-Related lncRNAs Associated With Prognoses and Immune Responses in Acute Myeloid Leukemia.急性髓系白血病中与预后和免疫反应相关的m6A相关长链非编码RNA的鉴定
Front Cell Dev Biol. 2021 Nov 16;9:770451. doi: 10.3389/fcell.2021.770451. eCollection 2021.

引用本文的文献

1
Epigenetic instability and hypofunctionality of fetal Tregs allow a permissive regulatory environment for T effector memory maturation.胎儿调节性T细胞的表观遗传不稳定性和功能减退为效应性记忆T细胞成熟提供了一个宽松的调节环境。
Proc Natl Acad Sci U S A. 2025 Jul 29;122(30):e2506673122. doi: 10.1073/pnas.2506673122. Epub 2025 Jul 24.
2
Non-Coding RNA as a Biomarker in Lung Cancer.非编码RNA作为肺癌的生物标志物
Noncoding RNA. 2024 Sep 30;10(5):50. doi: 10.3390/ncrna10050050.
3
Identification of a hypoxia-suppressed lncRNA RAMP2-AS1 in breast cancer.

本文引用的文献

1
Construction and Verification of a Hypoxia-Related 4-lncRNA Model for Prediction of Breast Cancer.用于预测乳腺癌的缺氧相关4-长链非编码RNA模型的构建与验证
Int J Gen Med. 2021 Aug 17;14:4605-4617. doi: 10.2147/IJGM.S322007. eCollection 2021.
2
Long noncoding RNAs in cancer metastasis.长非编码 RNA 在癌症转移中的作用。
Nat Rev Cancer. 2021 Jul;21(7):446-460. doi: 10.1038/s41568-021-00353-1. Epub 2021 May 5.
3
The function of LncRNAs and their role in the prediction, diagnosis, and prognosis of lung cancer.长链非编码 RNA 的功能及其在肺癌预测、诊断和预后中的作用。
乳腺癌中一种低氧抑制的长链非编码RNA RAMP2-AS1的鉴定
Noncoding RNA Res. 2024 Mar 1;9(3):782-795. doi: 10.1016/j.ncrna.2024.02.007. eCollection 2024 Sep.
4
Hypoxia-driven ncRNAs in breast cancer.乳腺癌中缺氧驱动的非编码RNA
Front Oncol. 2023 Jul 31;13:1207253. doi: 10.3389/fonc.2023.1207253. eCollection 2023.
5
The current advances of lncRNAs in breast cancer immunobiology research.长链非编码 RNA 在乳腺癌免疫生物学研究中的最新进展。
Front Immunol. 2023 Jun 5;14:1194300. doi: 10.3389/fimmu.2023.1194300. eCollection 2023.
6
A lactate-related LncRNA model for predicting prognosis, immune landscape and therapeutic response in breast cancer.一种用于预测乳腺癌预后、免疫格局和治疗反应的乳酸相关长链非编码RNA模型。
Front Genet. 2022 Oct 5;13:956246. doi: 10.3389/fgene.2022.956246. eCollection 2022.
7
A Hypoxia-Related lncRNA Signature Correlates with Survival and Tumor Microenvironment in Colorectal Cancer.一个与缺氧相关的 lncRNA 特征与结直肠癌的生存和肿瘤微环境相关。
J Immunol Res. 2022 Jul 8;2022:9935705. doi: 10.1155/2022/9935705. eCollection 2022.
8
An Immune-Related Long Noncoding RNA Pair as a New Biomarker to Predict the Prognosis of Patients in Breast Cancer.一种免疫相关的长链非编码RNA对作为预测乳腺癌患者预后的新生物标志物
Front Genet. 2022 Jun 22;13:895200. doi: 10.3389/fgene.2022.895200. eCollection 2022.
9
The Role of Hypoxia-Associated Long Non-Coding RNAs in Breast Cancer.缺氧相关长链非编码RNA在乳腺癌中的作用
Cells. 2022 May 18;11(10):1679. doi: 10.3390/cells11101679.
Clin Transl Med. 2021 Apr;11(4):e367. doi: 10.1002/ctm2.367.
4
Standardized Uptake Value for F-Fluorodeoxyglucose Is a Marker of Inflammatory State and Immune Infiltrate in Cervical Cancer.氟代脱氧葡萄糖标准化摄取值是宫颈癌炎症状态和免疫浸润的标志物。
Clin Cancer Res. 2021 Aug 1;27(15):4245-4255. doi: 10.1158/1078-0432.CCR-20-4450. Epub 2021 Apr 5.
5
Breast cancer.乳腺癌。
Lancet. 2021 May 8;397(10286):1750-1769. doi: 10.1016/S0140-6736(20)32381-3. Epub 2021 Apr 1.
6
Downregulation of long non-coding RNA MR4435-2HG suppresses breast cancer progression via the Wnt/β-catenin signaling pathway.长链非编码RNA MR4435-2HG的下调通过Wnt/β-连环蛋白信号通路抑制乳腺癌进展。
Oncol Lett. 2021 May;21(5):373. doi: 10.3892/ol.2021.12634. Epub 2021 Mar 13.
7
LncRNA OTUD6B-AS1 inhibits many cellular processes in colorectal cancer by sponging miR-21-5p and regulating PNRC2.长链非编码 RNA OTUD6B-AS1 通过海绵吸附 miR-21-5p 并调节 PNRC2 抑制结直肠癌细胞中的多种细胞过程。
Hum Exp Toxicol. 2021 Sep;40(9):1463-1473. doi: 10.1177/0960327121997976. Epub 2021 Mar 9.
8
TANK-Binding Kinase 1 (TBK1) Serves as a Potential Target for Hepatocellular Carcinoma by Enhancing Tumor Immune Infiltration.TANK 结合激酶 1(TBK1)通过增强肿瘤免疫浸润,可作为肝细胞癌的潜在靶点。
Front Immunol. 2021 Feb 18;12:612139. doi: 10.3389/fimmu.2021.612139. eCollection 2021.
9
Long non-coding RNA OTUD6B-AS1 overexpression inhibits the proliferation, invasion and migration of colorectal cancer cells via downregulation of microRNA-3171.长链非编码RNA OTUD6B-AS1的过表达通过下调微小RNA-3171抑制结肠癌细胞的增殖、侵袭和迁移。
Oncol Lett. 2021 Mar;21(3):193. doi: 10.3892/ol.2021.12454. Epub 2021 Jan 8.
10
Investigation on Potential Correlation Between Small Nuclear Ribonucleoprotein Polypeptide A and Lung Cancer.小核核糖核蛋白多肽A与肺癌潜在相关性的研究
Front Genet. 2021 Jan 21;11:610704. doi: 10.3389/fgene.2020.610704. eCollection 2020.