Suppr超能文献

低级别胶质瘤中与缺氧相关的长链非编码 RNA 与预后和免疫微环境相关。

Hypoxia-Related lncRNA Correlates With Prognosis and Immune Microenvironment in Lower-Grade Glioma.

机构信息

Department of Neurosurgery, Xiangya Hospital, Central South University, Changsha, China.

Department of Thoracic Surgery, Xiangya Hospital, Central South University, Changsha, China.

出版信息

Front Immunol. 2021 Sep 30;12:731048. doi: 10.3389/fimmu.2021.731048. eCollection 2021.

Abstract

BACKGROUND

Hypoxia-related genes are demonstrated to correlate with the prognosis of various cancers. However, the role of hypoxia-related long non-coding RNAs (HRLs) in lower-grade glioma (LGG) remains unclear.

METHODS

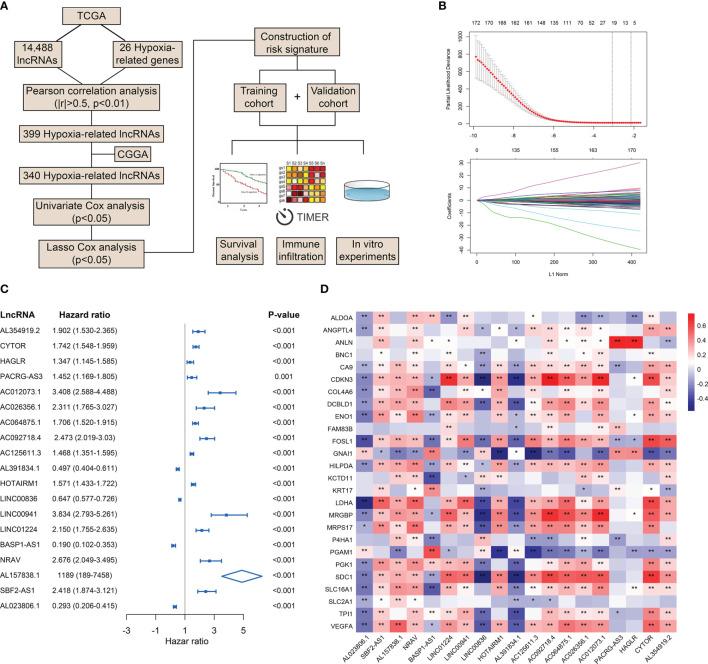
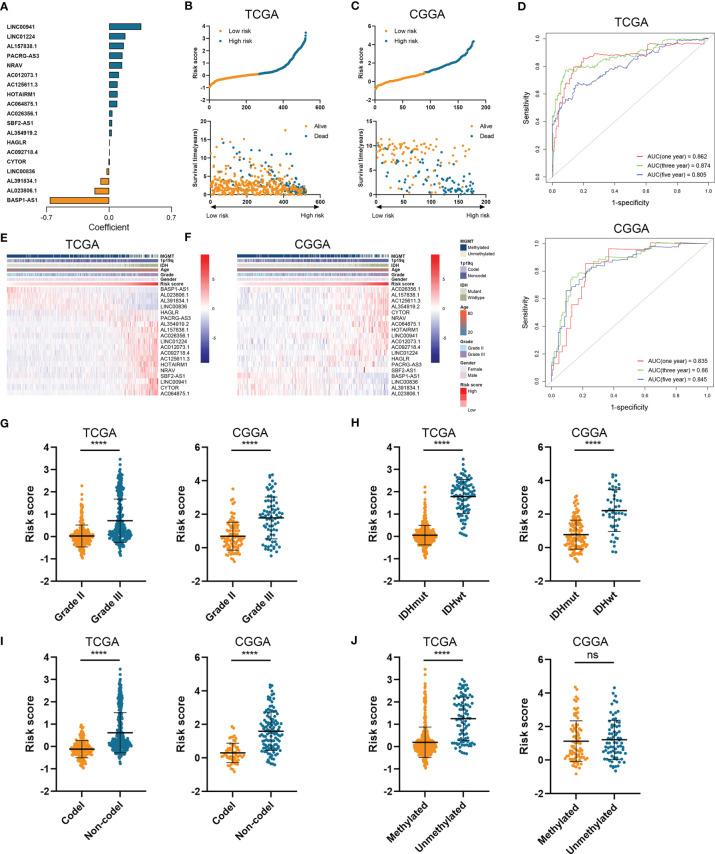
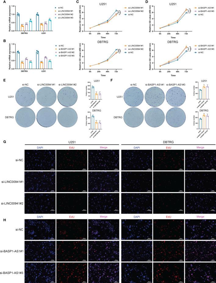
A total of 700 LGG samples were extracted from TCGA and CGGA databases. Pearson correlation analysis was used to identify HRLs. Lasso analysis was adopted to construct the HRL signature. TIDE algorithm was used to predict responses to immune checkpoint inhibitors. Cell proliferation was estimated by cell counting kit-8 assay, colony formation assay, and EdU assay.

RESULTS

We identified 340 HRLs and constructed a novel risk signature composed of 19 HRLs. The risk score exhibited potent value in predicting the prognosis of LGG patients and was significantly associated with the prognosis of LGG patients. Moreover, HRL signature could distinguish patients with similar expression levels of immune checkpoints and might predict the efficacy of immune checkpoint inhibitors. Additionally, hypoxia-related pathways and immune pathways were enriched in high-risk group, and high risk score indicated low tumor purity and high immune infiltration. Two major HRLs, LINC00941 and BASP1-AS1, could significantly affect the proliferation of glioma cells.

CONCLUSIONS

Our study constructed a novel HRL signature that could predict the prognosis and immunotherapy response of LGG patients. HRLs could be novel biomarkers to predict the prognosis of LGG patients and potential targets for LGG treatment.

摘要

背景

与缺氧相关的基因已被证明与多种癌症的预后相关。然而,缺氧相关长非编码 RNA(HRL)在低级别胶质瘤(LGG)中的作用尚不清楚。

方法

从 TCGA 和 CGGA 数据库中提取了 700 个 LGG 样本。采用 Pearson 相关分析鉴定 HRL。采用 Lasso 分析构建 HRL 特征。采用 TIDE 算法预测免疫检查点抑制剂的反应。通过细胞计数试剂盒-8 测定、集落形成测定和 EdU 测定来估计细胞增殖。

结果

我们鉴定了 340 个 HRL,并构建了一个由 19 个 HRL 组成的新风险特征。风险评分在预测 LGG 患者的预后方面具有强大的价值,并且与 LGG 患者的预后显著相关。此外,HRL 特征可以区分具有相似免疫检查点表达水平的患者,并可能预测免疫检查点抑制剂的疗效。此外,在高危组中富集了缺氧相关通路和免疫通路,高风险评分表明肿瘤纯度低,免疫浸润度高。两个主要的 HRL,LINC00941 和 BASP1-AS1,可显著影响神经胶质瘤细胞的增殖。

结论

我们的研究构建了一个新的 HRL 特征,可以预测 LGG 患者的预后和免疫治疗反应。HRL 可以作为预测 LGG 患者预后的新型生物标志物,也是 LGG 治疗的潜在靶点。

https://cdn.ncbi.nlm.nih.gov/pmc/blobs/8701/8514865/eb5f1e814883/fimmu-12-731048-g001.jpg

文献AI研究员

20分钟写一篇综述,助力文献阅读效率提升50倍。

立即体验

用中文搜PubMed

大模型驱动的PubMed中文搜索引擎

马上搜索

文档翻译

学术文献翻译模型,支持多种主流文档格式。

立即体验