Department of Bacteriology, The Jikei University School of Medicine, Minato-ku, Tokyo, Japan.
Jikei Center for Biofilm Science and Technology, Minato-ku, Tokyo, Japan.
mBio. 2022 Aug 30;13(4):e0084522. doi: 10.1128/mbio.00845-22. Epub 2022 Jul 19.
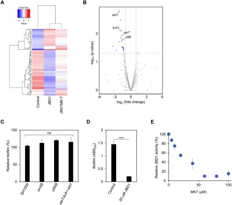
Staphylococcus aureus, a major pathogen of community-acquired and nosocomial-associated infections, forms biofilms consisting of extracellular matrix-embedded cell aggregates. S. aureus biofilm formation on implanted medical devices can cause local and systemic infections due to the dispersion of cells from the biofilms. Usually, conventional antibiotic treatments are not effective against biofilm-related infections, and there is no effective treatment other than removing the contaminated devices. Therefore, the development of new therapeutic agents to combat biofilm-related infections is urgently needed. We conducted high-throughput screening of S. aureus biofilm inhibitors and obtained a small compound, JBD1. JBD1 strongly inhibits biofilm formation of S. aureus, including methicillin-resistant strains. In addition, JBD1 activated the respiratory activity of S. aureus cells and increased the sensitivity to aminoglycosides. Furthermore, it was shown that the metabolic profile of S. aureus was significantly altered in the presence of JBD1 and that metabolic remodeling was induced. Surprisingly, these JBD1-induced phenotypes were blocked by adding an excess amount of the electron carrier menaquinone to suppress respiratory activation. These results indicate that JBD1 induces biofilm inhibition and metabolic remodeling through respiratory activation. This study demonstrates that compounds that enhance the respiratory activity of S. aureus may be potential leads in the development of therapeutic agents for chronic S. aureus-biofilm-related infections. Chronic infections caused by Staphylococcus aureus are characterized by biofilm formation, suggesting that methods to control biofilm formation may be of therapeutic value. The small compound JBD1 showed biofilm inhibitory activity and increased sensitivity to aminoglycosides and respiratory activity of S. aureus. Additionally, transcriptomic and metabolomic analyses demonstrated that JBD1 induced metabolic remodeling. All JBD1-induced phenotypes were suppressed by the extracellular addition of an excess amount of menaquinone, indicating that JBD1-mediated respiratory stimulation inhibits biofilm formation and triggers metabolic remodeling in S. aureus. These findings suggest a strategy for developing new therapeutic agents for chronic S. aureus infections.
金黄色葡萄球菌是社区获得性和医院相关性感染的主要病原体,它形成由细胞外基质嵌入的细胞聚集体组成的生物膜。金黄色葡萄球菌在植入的医疗器械上形成生物膜会导致细胞从生物膜中分散,从而引起局部和全身感染。通常,常规抗生素治疗对生物膜相关感染无效,除了去除受污染的设备外,没有其他有效治疗方法。因此,迫切需要开发新的治疗剂来对抗生物膜相关感染。我们进行了金黄色葡萄球菌生物膜抑制剂的高通量筛选,得到了一种小分子化合物 JBD1。JBD1 强烈抑制金黄色葡萄球菌生物膜的形成,包括耐甲氧西林菌株。此外,JBD1 激活了金黄色葡萄球菌细胞的呼吸活性,并增加了对氨基糖苷类药物的敏感性。此外,结果表明,JBD1 的存在显著改变了金黄色葡萄球菌的代谢谱,并诱导了代谢重塑。令人惊讶的是,这些 JBD1 诱导的表型被添加过量的电子载体泛醌来抑制呼吸激活所阻断。这些结果表明,JBD1 通过呼吸激活诱导生物膜抑制和代谢重塑。本研究表明,增强金黄色葡萄球菌呼吸活性的化合物可能是开发治疗慢性金黄色葡萄球菌生物膜相关感染的潜在先导化合物。 金黄色葡萄球菌引起的慢性感染的特征是生物膜的形成,这表明控制生物膜形成的方法可能具有治疗价值。小分子化合物 JBD1 表现出生物膜抑制活性,并增加了对氨基糖苷类药物和金黄色葡萄球菌呼吸活性的敏感性。此外,转录组学和代谢组学分析表明,JBD1 诱导了代谢重塑。JBD1 诱导的所有表型都被过量添加的泛醌在细胞外抑制,表明 JBD1 介导的呼吸刺激抑制了金黄色葡萄球菌生物膜的形成并引发了代谢重塑。这些发现为开发治疗慢性金黄色葡萄球菌感染的新治疗剂提供了一种策略。