• 文献检索
  • 文档翻译
  • 深度研究
  • 学术资讯
  • Suppr Zotero 插件Zotero 插件
  • 邀请有礼
  • 套餐&价格
  • 历史记录
应用&插件
Suppr Zotero 插件Zotero 插件浏览器插件Mac 客户端Windows 客户端微信小程序
定价
高级版会员购买积分包购买API积分包
服务
文献检索文档翻译深度研究API 文档MCP 服务
关于我们
关于 Suppr公司介绍联系我们用户协议隐私条款
关注我们

Suppr 超能文献

核心技术专利:CN118964589B侵权必究
粤ICP备2023148730 号-1Suppr @ 2026

文献检索

告别复杂PubMed语法,用中文像聊天一样搜索,搜遍4000万医学文献。AI智能推荐,让科研检索更轻松。

立即免费搜索

文件翻译

保留排版,准确专业,支持PDF/Word/PPT等文件格式,支持 12+语言互译。

免费翻译文档

深度研究

AI帮你快速写综述,25分钟生成高质量综述,智能提取关键信息,辅助科研写作。

立即免费体验

化学驱动的旋转分子机器。

Chemically Driven Rotatory Molecular Machines.

机构信息

Stratingh Institute for Chemistry University of Groningen, Nijenborgh 4, 9747 AG, Groningen, The Netherlands.

Department of Chemistry, Graduate School of Science, Tohoku University, 6-3 Aramaki-Aza-Aoba, Aobaku, Sendai, 980-8578, Japan.

出版信息

Angew Chem Int Ed Engl. 2022 Oct 4;61(40):e202206631. doi: 10.1002/anie.202206631. Epub 2022 Sep 5.

DOI:10.1002/anie.202206631
PMID:35852813
原文链接:https://pmc.ncbi.nlm.nih.gov/articles/PMC9826306/
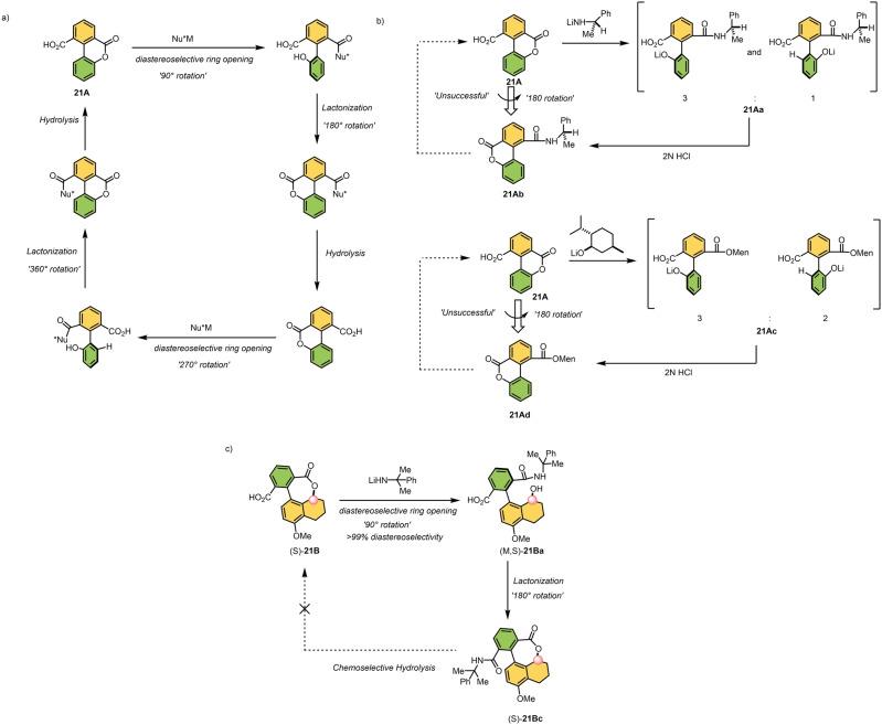
Abstract

Molecular machines are at the frontier of biology and chemistry. The ability to control molecular motion and emulating the movement of biological systems are major steps towards the development of responsive and adaptive materials. Amazing progress has been seen for the design of molecular machines including light-induced unidirectional rotation of overcrowded alkenes. However, the feasibility of inducing unidirectional rotation about a single bond as a result of chemical conversion has been a challenging task. In this Review, an overview of approaches towards the design, synthesis, and dynamic properties of different classes of atropisomers which can undergo controlled switching or rotation under the influence of a chemical stimulus is presented. They are categorized as molecular switches, rotors, motors, and autonomous motors according to their type of response. Furthermore, we provide a future perspective and challenges focusing on building sophisticated molecular machines.

摘要

分子机器处于生物学和化学的前沿。控制分子运动和模拟生物系统的运动是开发响应性和适应性材料的重要步骤。在设计分子机器方面已经取得了惊人的进展,包括光诱导的过度拥挤烯烃的单向旋转。然而,由于化学转化而导致单键单向旋转的可行性一直是一项具有挑战性的任务。在这篇综述中,介绍了不同类别的轴手性化合物的设计、合成和动态特性的概述,这些化合物可以在化学刺激的影响下进行受控的开关或旋转。根据它们的响应类型,它们被归类为分子开关、转子、马达和自主马达。此外,我们还提供了一个未来的视角和挑战,重点是构建复杂的分子机器。

https://cdn.ncbi.nlm.nih.gov/pmc/blobs/2261/9826306/2d77683d45ef/ANIE-61-0-g001.jpg
https://cdn.ncbi.nlm.nih.gov/pmc/blobs/2261/9826306/50d7453568c1/ANIE-61-0-g014.jpg
https://cdn.ncbi.nlm.nih.gov/pmc/blobs/2261/9826306/a38608e16e7e/ANIE-61-0-g008.jpg
https://cdn.ncbi.nlm.nih.gov/pmc/blobs/2261/9826306/0be3114c305a/ANIE-61-0-g018.jpg
https://cdn.ncbi.nlm.nih.gov/pmc/blobs/2261/9826306/c7bccd765897/ANIE-61-0-g011.jpg
https://cdn.ncbi.nlm.nih.gov/pmc/blobs/2261/9826306/bcb6961889a6/ANIE-61-0-g028.jpg
https://cdn.ncbi.nlm.nih.gov/pmc/blobs/2261/9826306/2f9079d9febf/ANIE-61-0-g026.jpg
https://cdn.ncbi.nlm.nih.gov/pmc/blobs/2261/9826306/06c5fdd02d2e/ANIE-61-0-g020.jpg
https://cdn.ncbi.nlm.nih.gov/pmc/blobs/2261/9826306/a1d7bff99715/ANIE-61-0-g023.jpg
https://cdn.ncbi.nlm.nih.gov/pmc/blobs/2261/9826306/0d5df319d096/ANIE-61-0-g006.jpg
https://cdn.ncbi.nlm.nih.gov/pmc/blobs/2261/9826306/e83da4b56602/ANIE-61-0-g002.jpg
https://cdn.ncbi.nlm.nih.gov/pmc/blobs/2261/9826306/8a7e678d804c/ANIE-61-0-g027.jpg
https://cdn.ncbi.nlm.nih.gov/pmc/blobs/2261/9826306/3f9068ec69eb/ANIE-61-0-g029.jpg
https://cdn.ncbi.nlm.nih.gov/pmc/blobs/2261/9826306/06378e2cf5f2/ANIE-61-0-g022.jpg
https://cdn.ncbi.nlm.nih.gov/pmc/blobs/2261/9826306/45846472f34b/ANIE-61-0-g019.jpg
https://cdn.ncbi.nlm.nih.gov/pmc/blobs/2261/9826306/24febcaa16a1/ANIE-61-0-g009.jpg
https://cdn.ncbi.nlm.nih.gov/pmc/blobs/2261/9826306/9727979f3ead/ANIE-61-0-g031.jpg
https://cdn.ncbi.nlm.nih.gov/pmc/blobs/2261/9826306/41a1a03962dd/ANIE-61-0-g010.jpg
https://cdn.ncbi.nlm.nih.gov/pmc/blobs/2261/9826306/c065bade17cf/ANIE-61-0-g017.jpg
https://cdn.ncbi.nlm.nih.gov/pmc/blobs/2261/9826306/bde677874156/ANIE-61-0-g030.jpg
https://cdn.ncbi.nlm.nih.gov/pmc/blobs/2261/9826306/e35c2eb1d0fc/ANIE-61-0-g025.jpg
https://cdn.ncbi.nlm.nih.gov/pmc/blobs/2261/9826306/b022a27b3656/ANIE-61-0-g007.jpg
https://cdn.ncbi.nlm.nih.gov/pmc/blobs/2261/9826306/2582e24e33c5/ANIE-61-0-g012.jpg
https://cdn.ncbi.nlm.nih.gov/pmc/blobs/2261/9826306/dedfae2437d6/ANIE-61-0-g016.jpg
https://cdn.ncbi.nlm.nih.gov/pmc/blobs/2261/9826306/758c014d83e2/ANIE-61-0-g005.jpg
https://cdn.ncbi.nlm.nih.gov/pmc/blobs/2261/9826306/201f9bb63353/ANIE-61-0-g032.jpg
https://cdn.ncbi.nlm.nih.gov/pmc/blobs/2261/9826306/18d56f369e7f/ANIE-61-0-g024.jpg
https://cdn.ncbi.nlm.nih.gov/pmc/blobs/2261/9826306/2d77683d45ef/ANIE-61-0-g001.jpg
https://cdn.ncbi.nlm.nih.gov/pmc/blobs/2261/9826306/50d7453568c1/ANIE-61-0-g014.jpg
https://cdn.ncbi.nlm.nih.gov/pmc/blobs/2261/9826306/a38608e16e7e/ANIE-61-0-g008.jpg
https://cdn.ncbi.nlm.nih.gov/pmc/blobs/2261/9826306/0be3114c305a/ANIE-61-0-g018.jpg
https://cdn.ncbi.nlm.nih.gov/pmc/blobs/2261/9826306/c7bccd765897/ANIE-61-0-g011.jpg
https://cdn.ncbi.nlm.nih.gov/pmc/blobs/2261/9826306/bcb6961889a6/ANIE-61-0-g028.jpg
https://cdn.ncbi.nlm.nih.gov/pmc/blobs/2261/9826306/2f9079d9febf/ANIE-61-0-g026.jpg
https://cdn.ncbi.nlm.nih.gov/pmc/blobs/2261/9826306/06c5fdd02d2e/ANIE-61-0-g020.jpg
https://cdn.ncbi.nlm.nih.gov/pmc/blobs/2261/9826306/a1d7bff99715/ANIE-61-0-g023.jpg
https://cdn.ncbi.nlm.nih.gov/pmc/blobs/2261/9826306/0d5df319d096/ANIE-61-0-g006.jpg
https://cdn.ncbi.nlm.nih.gov/pmc/blobs/2261/9826306/e83da4b56602/ANIE-61-0-g002.jpg
https://cdn.ncbi.nlm.nih.gov/pmc/blobs/2261/9826306/8a7e678d804c/ANIE-61-0-g027.jpg
https://cdn.ncbi.nlm.nih.gov/pmc/blobs/2261/9826306/3f9068ec69eb/ANIE-61-0-g029.jpg
https://cdn.ncbi.nlm.nih.gov/pmc/blobs/2261/9826306/06378e2cf5f2/ANIE-61-0-g022.jpg
https://cdn.ncbi.nlm.nih.gov/pmc/blobs/2261/9826306/45846472f34b/ANIE-61-0-g019.jpg
https://cdn.ncbi.nlm.nih.gov/pmc/blobs/2261/9826306/24febcaa16a1/ANIE-61-0-g009.jpg
https://cdn.ncbi.nlm.nih.gov/pmc/blobs/2261/9826306/9727979f3ead/ANIE-61-0-g031.jpg
https://cdn.ncbi.nlm.nih.gov/pmc/blobs/2261/9826306/41a1a03962dd/ANIE-61-0-g010.jpg
https://cdn.ncbi.nlm.nih.gov/pmc/blobs/2261/9826306/c065bade17cf/ANIE-61-0-g017.jpg
https://cdn.ncbi.nlm.nih.gov/pmc/blobs/2261/9826306/bde677874156/ANIE-61-0-g030.jpg
https://cdn.ncbi.nlm.nih.gov/pmc/blobs/2261/9826306/e35c2eb1d0fc/ANIE-61-0-g025.jpg
https://cdn.ncbi.nlm.nih.gov/pmc/blobs/2261/9826306/b022a27b3656/ANIE-61-0-g007.jpg
https://cdn.ncbi.nlm.nih.gov/pmc/blobs/2261/9826306/2582e24e33c5/ANIE-61-0-g012.jpg
https://cdn.ncbi.nlm.nih.gov/pmc/blobs/2261/9826306/dedfae2437d6/ANIE-61-0-g016.jpg
https://cdn.ncbi.nlm.nih.gov/pmc/blobs/2261/9826306/758c014d83e2/ANIE-61-0-g005.jpg
https://cdn.ncbi.nlm.nih.gov/pmc/blobs/2261/9826306/201f9bb63353/ANIE-61-0-g032.jpg
https://cdn.ncbi.nlm.nih.gov/pmc/blobs/2261/9826306/18d56f369e7f/ANIE-61-0-g024.jpg
https://cdn.ncbi.nlm.nih.gov/pmc/blobs/2261/9826306/2d77683d45ef/ANIE-61-0-g001.jpg

相似文献

1
Chemically Driven Rotatory Molecular Machines.化学驱动的旋转分子机器。
Angew Chem Int Ed Engl. 2022 Oct 4;61(40):e202206631. doi: 10.1002/anie.202206631. Epub 2022 Sep 5.
2
Coupled Rotary and Oscillatory Motion in a Second-Generation Molecular Motor Pd Complex.第二代分子马达 Pd 配合物中的耦合旋转和振荡运动。
J Am Chem Soc. 2023 Jan 18;145(2):822-829. doi: 10.1021/jacs.2c08267. Epub 2023 Jan 5.
3
Intrinsically unidirectional chemically fuelled rotary molecular motors.本质上单向的化学燃料旋转分子马达。
Nature. 2022 Sep;609(7926):293-298. doi: 10.1038/s41586-022-05033-0. Epub 2022 Jul 6.
4
Enantiopure Functional Molecular Motors Obtained by a Switchable Chiral-Resolution Process.通过可切换手性拆分过程获得的对映体纯功能分子马达。
Chemistry. 2016 May 17;22(21):7054-8. doi: 10.1002/chem.201600628. Epub 2016 Apr 13.
5
Coupled Rotary Motion in Molecular Motors.分子马达中的耦合旋转运动。
J Am Chem Soc. 2024 Feb 28;146(8):5634-5642. doi: 10.1021/jacs.3c14430. Epub 2024 Feb 13.
6
Third-Generation Light-Driven Symmetric Molecular Motors.第三代光驱动对称分子马达。
J Am Chem Soc. 2017 Jul 19;139(28):9650-9661. doi: 10.1021/jacs.7b04412. Epub 2017 Jul 5.
7
Photo-responsive functional materials based on light-driven molecular motors.基于光驱动分子马达的光响应功能材料。
Light Sci Appl. 2024 Mar 1;13(1):63. doi: 10.1038/s41377-024-01391-8.
8
Light-driven monodirectional molecular rotor.光驱动单向分子转子
Nature. 1999 Sep 9;401(6749):152-5. doi: 10.1038/43646.
9
Exploring the boundaries of a light-driven molecular motor design: new sterically overcrowded alkenes with preferred direction of rotation.探索光驱动分子马达设计的边界:具有优先旋转方向的新型空间位阻过度拥挤烯烃。
Org Biomol Chem. 2004 May 21;2(10):1531-41. doi: 10.1039/b402222j. Epub 2004 Apr 26.
10
All-visible-light-driven salicylidene schiff-base-functionalized artificial molecular motors.全可见光驱动的水杨醛席夫碱功能化人工分子马达。
Nat Commun. 2024 Jul 31;15(1):6461. doi: 10.1038/s41467-024-50587-4.

引用本文的文献

1
Controlled PolyDMAEMA Functionalization of Titanium Surfaces via Graft-To and Graft-From Strategies.通过接枝到和接枝自策略对钛表面进行可控的聚甲基丙烯酸二甲氨基乙酯功能化
Micromachines (Basel). 2025 Jul 31;16(8):899. doi: 10.3390/mi16080899.
2
Spring-Like Behavior in [8]Helicene Diimides: How Helical Pitch Governs Optical Anisotropy and Electronic Conjugation.[8] 螺旋烯二亚胺中的类弹簧行为:螺旋螺距如何控制光学各向异性和电子共轭
Angew Chem Int Ed Engl. 2025 Aug 18;64(34):e202508779. doi: 10.1002/anie.202508779. Epub 2025 Jul 7.
3
All-Heteroatom-Substituted Carbon Spiro Stereocenters: Synthesis, Resolution, Enantiomeric Stability, and Absolute Configuration.

本文引用的文献

1
Engineering of stimuli-responsive lipid-bilayer membranes using supramolecular systems.利用超分子系统构建刺激响应性脂质双分子层膜
Nat Rev Chem. 2021 Jan;5(1):46-61. doi: 10.1038/s41570-020-00233-6. Epub 2020 Nov 19.
2
Autonomous fuelled directional rotation about a covalent single bond.共价单键的自主燃料定向旋转。
Nature. 2022 Apr;604(7904):80-85. doi: 10.1038/s41586-022-04450-5. Epub 2022 Apr 6.
3
ON/OFF metal-triggered molecular tweezers for fullerene recognition.开/关金属触发分子夹对富勒烯的识别。
全杂原子取代的碳螺立体中心:合成、拆分、对映体稳定性及绝对构型
J Am Chem Soc. 2025 Jun 18;147(24):21121-21130. doi: 10.1021/jacs.5c06394. Epub 2025 Jun 4.
4
A Cost-Effective Computational Strategy for the Electronic Layout Characterization of a Second Generation Light-Driven Molecular Rotary Motor in Solution.一种用于溶液中第二代光驱动分子旋转马达电子布局表征的经济高效计算策略。
J Comput Chem. 2025 Jan 15;46(2):e70023. doi: 10.1002/jcc.70023.
5
Chiral Induction of a Tetrakis(porphyrin) in Various Chiral Solvents.四(卟啉)在各种手性溶剂中的手性诱导作用
Chemistry. 2024 Dec 23;30(72):e202403569. doi: 10.1002/chem.202403569. Epub 2024 Nov 20.
6
Conjugated bis(enaminones) as effective templates for rotaxane assembly and their post-synthetic modifications.共轭双(烯胺酮)作为轮烷组装的有效模板及其合成后修饰。
Commun Chem. 2024 Aug 4;7(1):170. doi: 10.1038/s42004-024-01258-4.
7
Photoresponsive Biomimetic Functions by Light-Driven Molecular Motors in Three Dimensionally Printed Liquid Crystal Elastomers.三维打印液晶弹性体中光驱动分子马达的光响应仿生功能
J Am Chem Soc. 2024 May 22;146(20):13894-13902. doi: 10.1021/jacs.4c01642. Epub 2024 May 10.
8
Confined Space Nanoarchitectonics for Dynamic Functions and Molecular Machines.用于动态功能和分子机器的受限空间纳米结构学
Micromachines (Basel). 2024 Feb 17;15(2):282. doi: 10.3390/mi15020282.
9
Stepwise Operation of a Molecular Rotary Motor Driven by an Appel Reaction.由阿佩尔反应驱动的分子旋转马达的逐步操作。
J Am Chem Soc. 2024 Feb 21;146(7):4467-4472. doi: 10.1021/jacs.3c10266. Epub 2024 Feb 6.
10
A Small Change in Structure, a Big Change in Flexibility.结构上的微小变化,灵活性上的巨大改变。
Molecules. 2023 Dec 8;28(24):8004. doi: 10.3390/molecules28248004.
Chem Commun (Camb). 2021 Oct 21;57(84):11013-11016. doi: 10.1039/d1cc03451k.
4
Directing Coupled Motion with Light: A Key Step Toward Machine-Like Function.用光引导耦合运动:迈向类机器功能的关键一步。
Chem Rev. 2021 Nov 10;121(21):13213-13237. doi: 10.1021/acs.chemrev.1c00340. Epub 2021 Sep 17.
5
Multitasking with Chemical Fuel: Dissipative Formation of a Pseudorotaxane Rotor from Five Distinct Components.化学燃料驱动的多任务处理:由五个不同组分耗散形成假轮烷转子
J Am Chem Soc. 2021 Apr 14;143(14):5319-5323. doi: 10.1021/jacs.1c01948. Epub 2021 Mar 31.
6
C-H Activation: Toward Sustainability and Applications.碳-氢活化:迈向可持续发展与应用
ACS Cent Sci. 2021 Feb 24;7(2):245-261. doi: 10.1021/acscentsci.0c01413. Epub 2021 Feb 2.
7
Atroposelective transformation of axially chiral (hetero)biaryls. From desymmetrization to modern resolution strategies.轴手性(杂)联芳烃的对映选择性转变。从非手性对称到现代拆分策略。
Chem Soc Rev. 2021 Mar 7;50(5):2968-2983. doi: 10.1039/d0cs00870b. Epub 2021 Jan 25.
8
Effects of n → π* Orbital Interactions on Molecular Rotors: The Control and Switching of Rotational Pathway and Speed.n→π*轨道相互作用对分子转子的影响:旋转路径和速度的控制与切换
Org Lett. 2021 Jan 1;23(1):231-235. doi: 10.1021/acs.orglett.0c03969. Epub 2020 Dec 22.
9
Atropisomerism in Diarylamines: Structural Requirements and Mechanisms of Conformational Interconversion.二芳基胺中的阻转异构现象:结构要求及构象互变机制
Angew Chem Int Ed Engl. 2020 Oct 12;59(42):18670-18678. doi: 10.1002/anie.202007595. Epub 2020 Aug 20.
10
Controlled binding of organic guests by stimuli-responsive macrocycles.刺激响应大环化合物对有机客体的可控结合。
Chem Soc Rev. 2020 Jun 22;49(12):3834-3862. doi: 10.1039/d0cs00109k.