Suppr超能文献

一种胶质母细胞瘤放射抵抗的体内模型,确定了长非编码 RNA 和可靶向的激酶。

An in vivo model of glioblastoma radiation resistance identifies long noncoding RNAs and targetable kinases.

机构信息

Department of Neurosurgery.

Department of Radiation Oncology, and.

出版信息

JCI Insight. 2022 Aug 22;7(16):e148717. doi: 10.1172/jci.insight.148717.

Abstract

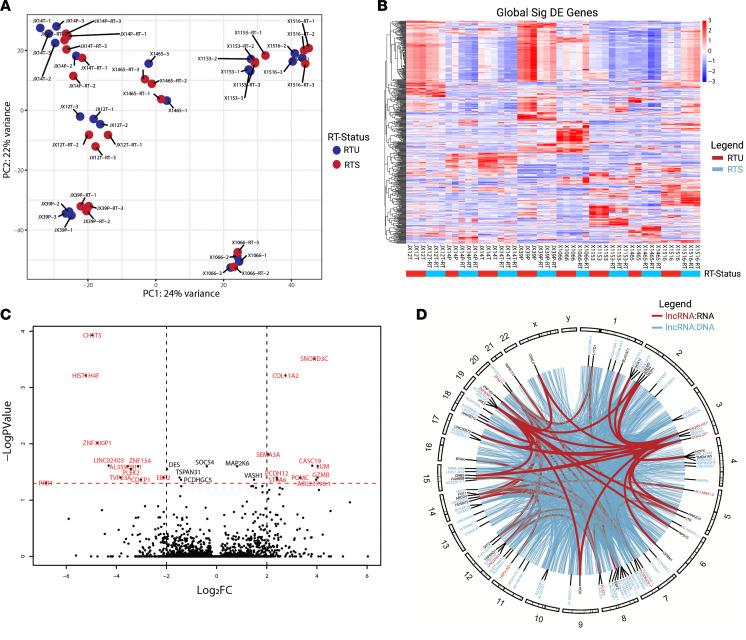
Key molecular regulators of acquired radiation resistance in recurrent glioblastoma (GBM) are largely unknown, with a dearth of accurate preclinical models. To address this, we generated 8 GBM patient-derived xenograft (PDX) models of acquired radiation therapy-selected (RTS) resistance compared with same-patient, treatment-naive (radiation-sensitive, unselected; RTU) PDXs. These likely unique models mimic the longitudinal evolution of patient recurrent tumors following serial radiation therapy. Indeed, while whole-exome sequencing showed retention of major genomic alterations in the RTS lines, we did detect a chromosome 12q14 amplification that was associated with clinical GBM recurrence in 2 RTS models. A potentially novel bioinformatics pipeline was applied to analyze phenotypic, transcriptomic, and kinomic alterations, which identified long noncoding RNAs (lncRNAs) and targetable, PDX-specific kinases. We observed differential transcriptional enrichment of DNA damage repair pathways in our RTS models, which correlated with several lncRNAs. Global kinomic profiling separated RTU and RTS models, but pairwise analyses indicated that there are multiple molecular routes to acquired radiation resistance. RTS model-specific kinases were identified and targeted with clinically relevant small molecule inhibitors. This cohort of in vivo RTS patient-derived models will enable future preclinical therapeutic testing to help overcome the treatment resistance seen in patients with GBM.

摘要

复发性胶质母细胞瘤 (GBM) 获得性辐射抵抗的关键分子调控因子在很大程度上尚不清楚,缺乏准确的临床前模型。为了解决这个问题,我们生成了 8 个复发性 GBM 患者来源的异种移植 (PDX) 模型,这些模型是通过接受辐射治疗选择获得的 (RTS) 耐药性,与同一患者、未经治疗的 (辐射敏感、未经选择的; RTU) PDX 进行比较。这些可能独特的模型模拟了患者复发性肿瘤在接受多次放射治疗后的纵向演变。事实上,尽管全外显子组测序显示 RTS 系中保留了主要的基因组改变,但我们确实在 2 个 RTS 模型中检测到了与临床 GBM 复发相关的染色体 12q14 扩增。我们应用了一种潜在的新型生物信息学管道来分析表型、转录组和激酶组的改变,这些改变确定了长非编码 RNA (lncRNA) 和可靶向的、PDX 特异性的激酶。我们观察到我们的 RTS 模型中 DNA 损伤修复途径的转录丰度差异富集,这与几个 lncRNA 相关。全局激酶组谱将 RTU 和 RTS 模型分开,但成对分析表明,存在多种获得性辐射抵抗的分子途径。鉴定了 RTS 模型特异性的激酶,并使用临床相关的小分子抑制剂进行靶向治疗。这组体内 RTS 患者衍生的模型将使未来的临床前治疗测试成为可能,以帮助克服 GBM 患者的治疗抵抗。

https://cdn.ncbi.nlm.nih.gov/pmc/blobs/9c72/9462495/8497e221725e/jciinsight-7-148717-g011.jpg

文献检索

告别复杂PubMed语法,用中文像聊天一样搜索,搜遍4000万医学文献。AI智能推荐,让科研检索更轻松。

立即免费搜索

文件翻译

保留排版,准确专业,支持PDF/Word/PPT等文件格式,支持 12+语言互译。

免费翻译文档

深度研究

AI帮你快速写综述,25分钟生成高质量综述,智能提取关键信息,辅助科研写作。

立即免费体验