Suppr超能文献

异壬醇极化巨噬细胞作为胶质母细胞瘤中肿瘤相关巨噬细胞的一种生理相关体外模型。

Xenoline-polarized macrophages as a physiologically relevant in vitro model of tumor-associated macrophages in glioblastoma.

作者信息

Alrefai Hasan, Lin Benjamin, Elkohly Amr, Kumar Manoj, Schanel Taylor L, Lee Kevin J, Hicks Patricia H, Anderson Joshua C, Guo Gao, Ahn Eun-Young Erin, Miller C Ryan, Willey Christopher D

机构信息

The University of Alabama at Birmingham.

出版信息

Res Sq. 2025 May 9:rs.3.rs-6567445. doi: 10.21203/rs.3.rs-6567445/v1.

Abstract

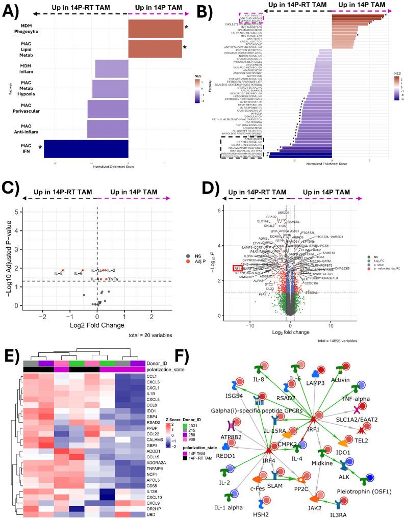
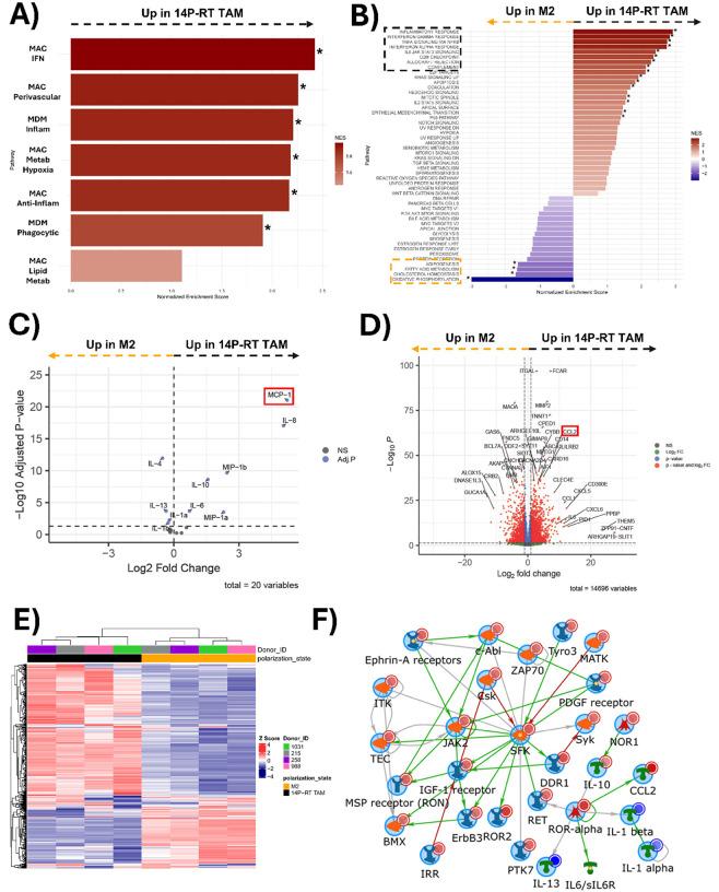
Tumor-associated macrophages (TAMs) are the most abundant non-cancerous cell type in glioblastoma (GBM) and heavily influence GBM biology, contributing to tumor progression, therapeutic resistance, immune evasion, and neovascularization. Current models that utilize IL-4/IL-13 stimulation fail to capture the transcriptional and functional heterogeneity of TAMs observed in vivo. In this study, we utilize a serum-free indirect co-culture model with patient-derived xenolines to polarize primary human macrophages and characterize their molecular and functional phenotypes. We demonstrate that xenoline-polarized macrophages diverge from classical M1/M2 states and instead adopt transcriptional signatures reflective of TAM subsets identified from patients. Notably, macrophages polarized with the radiation-therapy selected xenoline, JX14P-RT, exhibited gene expression patterns enriched for interferon response and hypoxia, mirroring recurrent GBM samples. In contrast, JX14P TAMs showed enrichment in phagocytic gene sets. Functional validation of these phenotypes revealed discrepancies between the transcriptionally predicted and observed phenotypes, emphasizing the importance of integrating phenotypic validation in sequencing studies. Altogether, our findings establish xenoline-polarized macrophages as a more physiologically relevant alternative to traditional models, offering a useful model for studying tumor-immune interaction .

摘要

肿瘤相关巨噬细胞(TAMs)是胶质母细胞瘤(GBM)中最丰富的非癌细胞类型,对GBM生物学有重大影响,促进肿瘤进展、治疗抗性、免疫逃逸和新血管形成。目前利用白细胞介素-4/白细胞介素-13刺激的模型无法捕捉到体内观察到的TAMs的转录和功能异质性。在本研究中,我们利用无血清间接共培养模型和患者来源的异种移植物来极化原代人巨噬细胞,并表征其分子和功能表型。我们证明,异种移植物极化的巨噬细胞不同于经典的M1/M2状态,而是采用反映从患者中鉴定出的TAM亚群的转录特征。值得注意的是,用放射治疗选择的异种移植物JX14P-RT极化的巨噬细胞表现出富含干扰素反应和缺氧的基因表达模式,这与复发性GBM样本相似。相比之下,JX14P TAMs在吞噬基因集中表现出富集。对这些表型的功能验证揭示了转录预测表型和观察到的表型之间的差异,强调了在测序研究中整合表型验证的重要性。总之,我们的研究结果确立了异种移植物极化的巨噬细胞作为传统模型更具生理相关性的替代物,为研究肿瘤-免疫相互作用提供了一个有用的模型。

https://cdn.ncbi.nlm.nih.gov/pmc/blobs/b205/12083673/fd07e991243b/nihpp-rs6567445v1-f0001.jpg

文献AI研究员

20分钟写一篇综述,助力文献阅读效率提升50倍。

立即体验

用中文搜PubMed

大模型驱动的PubMed中文搜索引擎

马上搜索

文档翻译

学术文献翻译模型,支持多种主流文档格式。

立即体验