Suppr超能文献

异种源极化巨噬细胞作为胶质母细胞瘤中肿瘤相关巨噬细胞的一种体外替代模型。

Xenoline-polarized macrophages as an alternative in vitro model of tumor-associated macrophages in glioblastoma.

作者信息

Alrefai Hasan, Lin Benjamin, Elkholy Amr, Kumar Manoj, Schanel Taylor L, Lee Kevin J, Hicks Patricia H, Anderson Joshua C, Guo Gao, Ahn Eun-Young Erin, Miller C Ryan, Willey Christopher D

机构信息

Department of Radiation Oncology, Heersink School of Medicine, The University of Alabama at Birmingham, Birmingham, AL, 35233, USA.

Division of Neuropathology, Department of Pathology, Heersink School of Medicine, The University of Alabama at Birmingham, Birmingham, AL, 35233, USA.

出版信息

Acta Neuropathol Commun. 2025 Jun 28;13(1):137. doi: 10.1186/s40478-025-02057-1.

Abstract

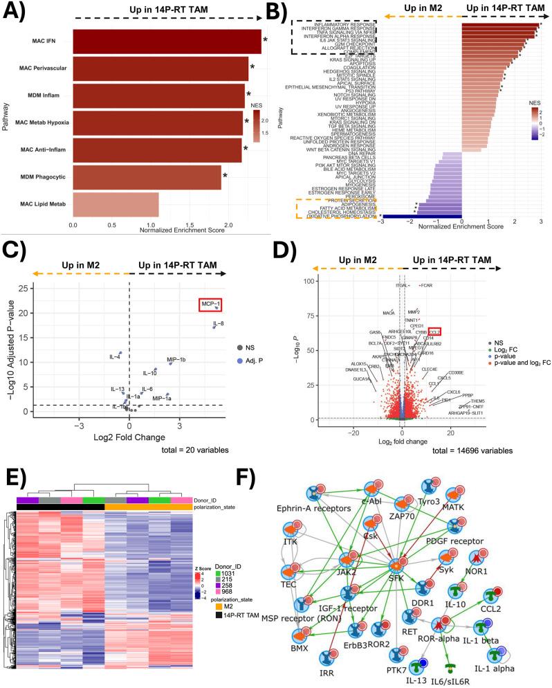
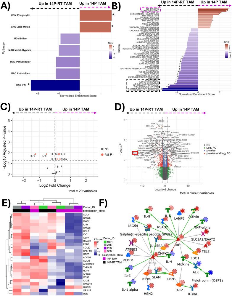
Tumor-associated macrophages (TAMs) are the most abundant non-cancerous cell type in glioblastoma (GBM) and heavily influence GBM biology, contributing to tumor progression, therapeutic resistance, immune evasion, and neovascularization. Current in vitro models that utilize IL-4/IL-13 stimulation fail to capture the transcriptional and functional heterogeneity of TAMs observed in vivo. In this study, we utilize a serum-free indirect co-culture model with patient-derived xenolines to polarize primary human macrophages and characterize their molecular and functional phenotypes. We demonstrate that xenoline-polarized macrophages diverge from classical M1/M2 states and instead adopt transcriptional signatures reflective of TAM subsets identified from patients. Notably, macrophages polarized with the radiation-therapy selected xenoline, JX14P-RT, exhibited gene expression patterns enriched for interferon response and hypoxia, mirroring recurrent GBM samples. In contrast, JX14P TAMs showed enrichment in phagocytic gene sets. Functional validation of these phenotypes revealed discrepancies between the transcriptionally predicted and observed phenotypes, emphasizing the importance of integrating phenotypic validation in sequencing studies. Altogether, our findings establish xenoline-polarized macrophages as a useful alternative to traditional models that can be used to study immune-interactions in vitro.

摘要

肿瘤相关巨噬细胞(TAM)是胶质母细胞瘤(GBM)中最丰富的非癌细胞类型,对GBM生物学有重大影响,促进肿瘤进展、治疗抵抗、免疫逃逸和新血管形成。目前利用白细胞介素-4/白细胞介素-13刺激的体外模型无法体现体内观察到的TAM的转录和功能异质性。在本研究中,我们利用无血清间接共培养模型和患者来源的异种移植物使原代人巨噬细胞极化,并对其分子和功能表型进行表征。我们证明,异种移植物极化的巨噬细胞不同于经典的M1/M2状态,而是采用反映从患者中鉴定出的TAM亚群的转录特征。值得注意的是,用放射治疗选择的异种移植物JX14P-RT极化的巨噬细胞表现出富含干扰素反应和缺氧的基因表达模式,这与复发性GBM样本相似。相比之下,JX14P TAM在吞噬基因集中表现出富集。对这些表型的功能验证揭示了转录预测表型和观察到的表型之间的差异,强调了在测序研究中整合表型验证的重要性。总之,我们的研究结果表明,异种移植物极化的巨噬细胞是传统模型的一种有用替代物,可用于体外研究免疫相互作用。

https://cdn.ncbi.nlm.nih.gov/pmc/blobs/ed0c/12205497/7a5219ad97c5/40478_2025_2057_Fig1_HTML.jpg

文献AI研究员

20分钟写一篇综述,助力文献阅读效率提升50倍。

立即体验

用中文搜PubMed

大模型驱动的PubMed中文搜索引擎

马上搜索

文档翻译

学术文献翻译模型,支持多种主流文档格式。

立即体验