College of Grassland Science and Technology, Sichuan Agricultural University, Chengdu, Sichuan 611130, China.
Department of Genetics, University of Georgia, Athens, Georgia 30602, USA.
Plant Physiol. 2022 Sep 28;190(2):1490-1505. doi: 10.1093/plphys/kiac335.
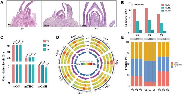
Vernalization, influenced by environmental factors, is an essential process associated with the productivity of temperate crops, during which epigenetic regulation of gene expression plays an important role. Although DNA methylation is one of the major epigenetic mechanisms associated with the control of gene expression, global changes in DNA methylation in the regulation of gene expression during vernalization-induced flowering of temperate plants remain largely undetermined. To characterize vernalization-associated DNA methylation dynamics, we performed whole-genome bisulfite-treated sequencing and transcriptome sequencing in orchardgrass (Dactylis glomerata) during vernalization. The results revealed that increased levels of genome DNA methylation during the early vernalization of orchardgrass were associated with transcriptional changes in DNA methyltransferase and demethylase genes. Upregulated expression of vernalization-related genes during early vernalization was attributable to an increase in mCHH in the promoter regions of these genes. Application of an exogenous DNA methylation accelerator or overexpression of orchardgrass NUCLEAR POLY(A) POLYMERASE (DgPAPS4) promoted earlier flowering, indicating that DNA hypermethylation plays an important role in vernalization-induced flowering. Collectively, our findings revealed that vernalization-induced hypermethylation is responsible for floral primordium initiation and development. These observations provide a theoretical foundation for further studies on the molecular mechanisms underlying the control of vernalization in temperate grasses.
春化作用受环境因素影响,是与温带作物生产力相关的一个必要过程,在此过程中,基因表达的表观遗传调控起着重要作用。尽管 DNA 甲基化是与基因表达调控相关的主要表观遗传机制之一,但在温带植物春化诱导开花过程中,基因表达的 DNA 甲基化全局变化在很大程度上仍未确定。为了描述与春化作用相关的 DNA 甲基化动态,我们在黑麦草(Dactylis glomerata)春化过程中进行了全基因组亚硫酸氢盐处理测序和转录组测序。结果表明,黑麦草早期春化过程中基因组 DNA 甲基化水平的升高与 DNA 甲基转移酶和去甲基酶基因的转录变化有关。春化早期与春化相关基因的上调表达归因于这些基因启动子区域中 mCHH 的增加。外源 DNA 甲基化加速剂的应用或黑麦草核多聚(A)聚合酶(DgPAPS4)的过表达促进了更早的开花,表明 DNA 超甲基化在春化诱导开花中起着重要作用。总的来说,我们的研究结果表明,春化诱导的超甲基化负责花原基的起始和发育。这些观察结果为进一步研究温带禾本科植物春化调控的分子机制提供了理论基础。