Suppr超能文献

鸭茅基因家族的全基因组特征及其在响应干旱胁迫中的功能分析。

Genome-Wide Characterization of the Gene Family in Orchardgrass and a Functional Analysis of in Responding to Drought Stress.

机构信息

College of Grassland Science and Technology, Sichuan Agricultural University, Chengdu 611130, China.

出版信息

Int J Mol Sci. 2023 Nov 10;24(22):16184. doi: 10.3390/ijms242216184.

Abstract

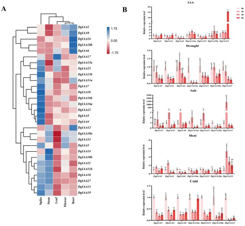
Drought stress is an important factor that reduces plant biomass production and quality. As one of the most important economic forage grasses, orchardgrass () has high drought tolerance. Auxin/indole-3-acetic acid () is one of the early responsive gene families of auxin and plays a key role in the response to drought stress. However, the characteristics of the gene family in orchardgrass and their potential function in responding to drought stress remain unclear. Here, 30 members were identified in orchardgrass. Segmental duplication may be an important driving force in the evolution of the gene family in orchardgrass. Some genes were induced by IAA, drought, salt, and temperature stresses, implying that these genes may play important roles in responding to abiotic stresses. Heterologous expression in yeast revealed that can reduce drought tolerance. Similarly, the overexpression of also reduced drought tolerance in transgenic , which was supported by lower total chlorophyll content and relative water content as well as higher relative electrolyte leakage and malondialdehyde content (MDA) than Col-0 plants under drought conditions. The results of this study provided valuable insight into the function of in response to drought stress, which can be further used to improve forage grass breeding programs.

摘要

干旱胁迫是降低植物生物量生产和品质的重要因素。作为最重要的经济饲草之一,果园草()具有较高的耐旱性。生长素/吲哚-3-乙酸()是生长素早期响应基因家族之一,在应对干旱胁迫中发挥关键作用。然而,果园草中基因家族的特征及其在应对干旱胁迫中的潜在功能尚不清楚。在这里,在果园草中鉴定出 30 个成员。片段重复可能是果园草基因家族进化的一个重要驱动力。一些基因被 IAA、干旱、盐和温度胁迫诱导,这表明这些基因可能在应对非生物胁迫中发挥重要作用。在酵母中的异源表达表明可以降低耐旱性。同样,在转基因中过表达也降低了干旱胁迫下的耐旱性,这得到了以下证据的支持:与 Col-0 植物相比,干旱条件下总叶绿素含量和相对含水量较低,而相对电解质渗出率和丙二醛(MDA)含量较高。本研究的结果为基因在应对干旱胁迫中的功能提供了有价值的见解,这可以进一步用于改进饲草育种计划。

https://cdn.ncbi.nlm.nih.gov/pmc/blobs/0f89/10671735/34aa25dd878e/ijms-24-16184-g001.jpg

文献AI研究员

20分钟写一篇综述,助力文献阅读效率提升50倍。

立即体验

用中文搜PubMed

大模型驱动的PubMed中文搜索引擎

马上搜索

文档翻译

学术文献翻译模型,支持多种主流文档格式。

立即体验